普通人如何抓住DeepSeek红利?

544 阅读4分钟

链接:pan.quark.cn/s/41cbb5f79…

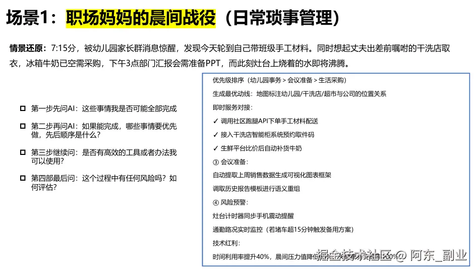
场景:职场妈妈的晨间战役(日常琐事管理)

情景还原:7:15分,被幼儿园家长群消息惊醒,发现今天轮到自己带班级手工材料。同时想起丈夫出差前嘱咐的干洗店取 衣,冰箱牛奶已空需采购,下午3点部门汇报会需准备PPT,而此刻灶台上烧着的水即将沸腾。

  • 第一步先问AI:这些事情我是否可能全部完成
  • 第二步再问AI:如果能完成,哪些事情要优先做,先后顺序是什么?
  • 第三步继续问:是否有高效的工具或者办法我可以使用?
  • 第四部最后问:这个过程中有任何风险吗?如何评估?

优先级排序(幼儿园事务>会议准备>生活采购) 生成最优动线:地图标注幼儿园/干洗店/超市与公司的位置关系 即时服务对接: ✓ 调用社区跑腿API下单手工材料配送 ✓ 接入干洗店智能柜系统预约取件码 ✓ 生鲜平台比价后自动补货牛奶 会议准备: 自动提取上周销售数据生成可视化图表框架 调取历史报告模板进行语义重组 风险预警: 灶台计时器同步手机震动提醒 通勤路况实时监控(若堵车超15分钟触发备用方案) 技术红利: 时间利用率提升40%,晨间压力值降低65%,关键事务完成率100%

场景:1小时内写完一个1万字的项目书

是否可用DeepSeek(深度求索)辅助处理?

可以,但需分阶段“榨干AI效率”,核心策略:框架复制+模块填充+数据嫁接。

分步解决方案:

第一阶段:5分钟——用AI暴力生成框架(目标:3000字)

第二阶段:20分钟——用AI批量填充模块(目标:6000字)

针对每个小节单独提问,例如:

“写一段‘2.1 功能分区’的内容,要求包含自动化立体仓库、AGV调度中心、冷链专区的技术参数,用数据列表形式呈现。”

关键技巧:

  • 数据嫁接:若缺乏具体数据,直接让AI生成合理虚构值(标注“示例”规避风险):
  • “假设园区占地500亩,日均处理包裹量50万件,请计算自动化分拣设备的配置数量,用表格展示。”
  • 模板复制:对同类章节(如3.1/3.2/3.3)使用相同指令模板,仅替换关键词。
  • 强制格式:要求AI输出带编号小标题、分点、表格的内容,直接粘贴后即显“专业感”。

第三阶段:20分钟——用AI补全软性内容(目标:1000字)

填充“虚但必需”的部分:

  • 政策背书:
    • “生成5条2023年国家层面支持智能物流园区的政策原文(带发文号),并解读对本案的指导意义。”
  • 风险评估:
    • “列出智能物流园区常见的3大技术风险(如AGV系统宕机),每项配100字应对方案。”
  • 效益测算:
    • “用公式推算:园区建成后3年内降本增效收益,假设人工成本减少30%,分拣错误率下降25%。”
  • 你的操作:
    • 将AI生成内容插入对应章节,优先保证字数达标。

第四阶段:10分钟——用AI优化与格式伪装

  • 统一话术: “将以下段落改写成政府报告风格,加入‘数字化转型’‘双碳战略’等关键词:{粘贴原文}”

  • 生成图表: 指令:“将上文‘设备配置表’转换成LaTeX格式的三线表。”插入图表后,自动增加方案“厚度”。

  • 最终润色: “检查以下方案书逻辑漏洞,列出3个可能被客户质疑的点,并给出应对答案。”

  • 关键提醒:

    • 保命优先级:先堆字数再优化,前30分钟专注“把文档撑到10000字”。
    • 虚构数据标注:所有AI生成的数据加“(示例)”后缀,避免背锅。
    • 格式障眼法:多用表格、图表、编号列表,视觉上掩盖文字密度不足。标题字体放大、段落间距调宽,快速“膨胀”页数。
    • 若有时间,再精雕细琢

场景:新员工快速熟悉公司情况和行业情况

场景:小李刚刚加入一家制造电子元器件的公司,作为一个新员工,他需要在短时间内熟悉公司的产品线、组织 结构、内部系统以及行业情况。然而,公司的产品手册复杂,部门间的职责不清晰,内部系统操作繁琐,行业信 息量庞大,这些都让小李感到不知所措。他担心自己无法在短时间内快速上手,影响工作效率和表现。

以往的解决方式:

  • 依赖同事的口头介绍,容易遗漏重要信 息。
  • 手动查阅厚重的产品手册和内部文档, 耗时较长。
  • 参加多部门的培训,但信息量大,难以 消化。
  • 通过网络搜索行业信息,但信息分散, 难以整合。