能用GPT解决的,就不用自己动手

86 阅读1分钟

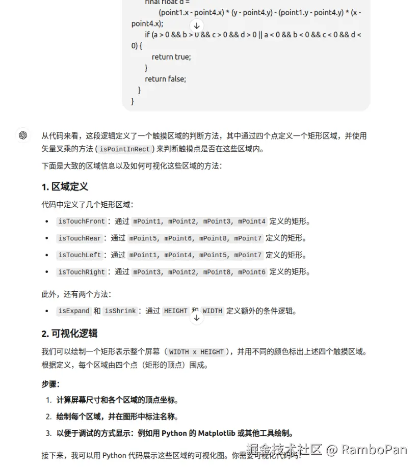
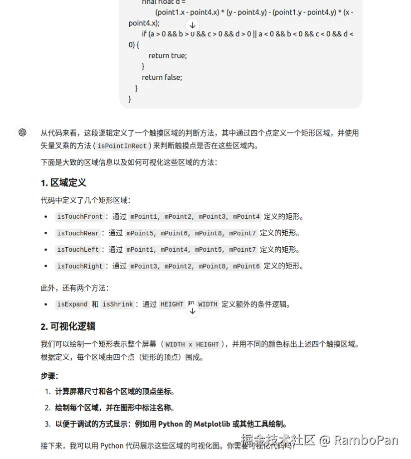
一天早上,测试提了一个问题,说车机全景功能点击,视角切换有点问题,在对角线的位置,有时切到后视角,有时切到右视角,虽然我是知道因为车机全景是把 4 个视角的图片拼在了一起,4 个方向也是以对角线作为边界,所以在对角线附近点击就是无法准确切换视角。

但是测试不了解,虽然我可以把代码贴上去,但是很明显,这个不直观,不好说服别人,我想着要不要怎么图形化展示下。代码量不大,但是梳理逻辑,加图形化显示肯定需要花些时间,感觉就为了这么个小问题,不划算。

既然已经有了 GPT ,那让它看看应该不麻烦,于是我把代码贴上去了。

企业微信截图_17394379051399.png

很明显,它懂了这段代码的含义,还贴心的问了我是否需要图形化显示,必须给它点赞。

企业微信截图_20250213171359.png

模样是有了,就是这个颜色有点闹着玩,都是一毛一样的颜色,怎么区分,于是我让它把颜色确认下。

企业微信截图_17394381142979.png

这下不就清晰明了,轻松说服测试。 AI 的处理确实更加有效率,以后加大力度。