Git指南-从入门到精通

289 阅读14分钟

代码提交和同步命令

流程图如下:

  • 第零步: 工作区与仓库保持一致
  • 第一步: 文件增删改,变为已修改状态
  • 第二步: git add ,变为已暂存状态
$ git status
$ git add --all # 当前项目下的所有更改
$ git add .  # 当前目录下的所有更改
$ git add xx/xx.py xx/xx2.py  # 添加某几个文件
  • 第三步: git commit,变为已提交状态
$ git commit -m "<这里写commit的描述>"
  • 第四步: git push,变为已推送状态
$ git push -u origin master # 第一次需要关联上
$ git push # 之后再推送就不用指明应该推送的远程分支了
$ git branch # 可以查看本地仓库的分支
$ git branch -a # 可以查看本地仓库和本地远程仓库(远程仓库的本地镜像)的所有分支

一般来说,在某个分支下,最常用的操作如下:

$ git status
$ git add -a
$ git status
$ git commit -m 'xxx'
$ git pull --rebase
$ git push origin xxbranch

代码撤销和撤销同步命令

流程图如下:

已修改,但未暂存

$ git diff # 列出所有的修改
$ git diff xx/xx.py xx/xx2.py # 列出某(几)个文件的修改

$ git checkout # 撤销项目下所有的修改
$ git checkout . # 撤销当前文件夹下所有的修改
$ git checkout xx/xx.py xx/xx2.py # 撤销某几个文件的修改
$ git clean -f # untracked状态,撤销新增的文件
$ git clean -df # untracked状态,撤销新增的文件和文件夹

# Untracked files:
#  (use "git add <file>..." to include in what will be committed)
#
#	xxx.py

git checkout 与后文的切换分支命令几乎一致,事实上,checkout 作为单个命令有点超载(它承载了很多独立的功能),因此在 Git 2.23 版本中,引入了一个名为 git switch 的新命令,最终会取代 git checkout

已暂存,未提交

这个时候已经执行过git add,但未执行git commit,但是用git diff已经看不到任何修改。 因为git diff检查的是工作区与暂存区之间的差异。

$ git diff --cached # 这个命令显示暂存区和本地仓库的差异

$ git reset # 暂存区的修改恢复到工作区
$ git reset --soft # 与git reset等价,回到已修改状态,修改的内容仍然在工作区中
$ git reset --hard # 回到未修改状态,清空暂存区和工作区

git reset --hard 操作等价于 git reset 和 git checkout 2步操作

已提交,未推送

执行完commit之后,会在仓库中生成一个版本号(hash值),标志这次提交。之后任何时候,都可以借助这个hash值回退到这次提交。

$ git diff <branch-name1> <branch-name2> # 比较2个分支之间的差异
$ git diff master origin/master # 查看本地仓库与本地远程仓库的差异

$ git reset --hard origin/master # 回退与本地远程仓库一致
$ git reset --hard HEAD^ # 回退到本地仓库上一个版本
$ git reset --hard <hash code> # 回退到任意版本
$ git reset --soft/git reset # 回退且回到已修改状态,修改仍保留在工作区中。

已推送到远程

$ git push -f orgin master # 强制覆盖远程分支
$ git push -f # 如果之前已经用 -u 关联过,则可省略分支名

慎用,一般情况下,本地分支比远程要新,所以可以直接推送到远程,但有时推送到远程后发现有问题,进行了版本回退,旧版本或者分叉版本推送到远程,需要添加 -f参数,表示强制覆盖。

其它常用命令

关联远程仓库

  • 如果还没有Git仓库,需要初始化
$ git init
  • 如果想关联远程仓库
$ git remote add <name> <git-repo-url>
# 例如 git remote add origin https://github.com/xxxxxx # origin是远程仓库的名称
  • 如果想关联多个远程仓库
$ git remote add <name> <another-git-repo-url>
# 例如 git remote add coding https://coding.net/xxxxxx
  • 查看关联了哪些仓库或者地址
$ git remote -v
# origin https://github.com/Seven-97/SevenBlog.git (fetch)
# origin https://github.com/Seven-97/SevenBlog.git (push)
  • 如果远程有仓库,需要clone到本地
$ git clone <git-repo-url>
# 关联的远程仓库将被命名为origin,这是默认的。
  • 如果想把别人仓库的地址改为自己的
$ git remote set-url origin <your-git-url>

配置自己的Git

  • 查看当前的配置
$ git config --list
  • 配置自己的名字
$ git config --global user.name "<name>"
#  --global为可选参数,该参数表示配置全局信息
  • 希望别人看到你的commit可以联系到你
$ git config --global user.email "<email address>"
  • 有些命令很长,能不能简化一下
$ git config --global alias.logg "log --graph --decorate --abbrev-commit --all"
# 之后就可以开心地使用 git log了

切换分支

新建仓库后,默认生成了master分支

  • 新建分支并切换
$ git checkout -b <new-branch-name>
# 例如 git checkout -b dev
# 如果仅新建,不切换,则去掉参数 -b
  • 查看当前有哪些分支
$ git branch
# * dev
#   master # 标*号的代表当前所在的分支
  • 查看当前本地&远程有哪些分支
$ git branch -a
# * dev
#   master
#   remotes/origin/master
  • 切换到现有的分支
$ git checkout master

更新本地/远端代码 push/poll

  • 将本地master分支推送到远程去
$ git push origin master
# 你可以使用git push -u origin master将本地分支与远程分支关联,之后仅需要使用git push即可。
  • 远程分支更新了,需要更新代码
$ git pull origin <branch-name>
# 之前如果push时使用过-u,那么就可以省略为git pull
  • 本地有修改,能不能先git pull
$ git stash # 工作区修改暂存
$ git pull  # 更新分支
$ git stash pop # 暂存修改恢复到工作区

git pull 实际上包含了两个操作:fetch和merge。当使用git pull命令时,Git会自动下载最新代码,并尝试将最新代码合并到当前分支。git fetch命令只是从远程库下载最新代码,但并不自动合并到本地分支。

  • 如果我们希望自动合并最新代码到当前分支,并且不需要查看最新代码的变动,可以使用git pull命令。
  • 如果我们只想下载最新代码到本地,并需要查看最新代码的变动后才决定是否进行合并,可以使用git fetch命令。

撤销操作 reset

  • 恢复暂存区文件到工作区
$ git checkout <file-name>
  • 恢复暂存区的所有文件到工作区
$ git checkout .
  • 重置暂存区的某文件,与上一次commit保持一致,但工作区不变
$ git reset <file-name>
  • 重置暂存区与工作区,与上一次commit保持一致
$ git reset --hard <file-name>
# 如果是回退版本(commit),那么file,变成commit的hash码就好了。
  • 去掉某个commit
$ git revert <commit-hash>
# 实质是新建了一个与原来完全相反的commit,抵消了原来commit的效果
  • reset回退错误恢复
$ git reflog #查看最近操作记录
$ git reset --hard HEAD{5} #恢复到前五笔操作
$ git pull origin backend-log #再次拉取代码

版本回退与前进 status、log、reflog

  • 查看当前状态
$ git status
  • 查看历史版本
$ git log
commit 9a3d34be1e26563e198ee6aea72d32ad68b607d0 (HEAD -> main, origin/main, origin/HEAD)
Author: seven <415849169@qq.com>
Date:   Tue Jul 9 19:10:11 2024 +0800

    更新

commit 47c32de67a28df58ea3bd0b88137f1bd19a12969
Author: Seven <415849169@qq.com>
Date:   Tue Jul 9 00:30:11 2024 +0800

    更新

commit 294814faf55fc4f01e3b0a28c96b5acdf1348333
Author: Seven <415849169@qq.com>
Date:   Tue Jul 9 00:22:15 2024 +0800

    更新内容

commit 15026d42c4d3a6093bde4578484e2bb64824b9e8
Author: Seven <415849169@qq.com>
  • 这样的log不好看,可以试试以下命令
$ git log --graph --decorate --abbrev-commit --all
* commit 9a3d34b (HEAD -> main, origin/main, origin/HEAD)
| Author: seven <415849169@qq.com>
| Date:   Tue Jul 9 19:10:11 2024 +0800
|
|     更新
|
* commit 47c32de
| Author: Seven <415849169@qq.com>
| Date:   Tue Jul 9 00:30:11 2024 +0800
|
|     更新
|
* commit 294814f
| Author: Seven <415849169@qq.com>
| Date:   Tue Jul 9 00:22:15 2024 +0800
|
|     更新内容
|
* commit 15026d4
| Author: Seven <415849169@qq.com>
| Date:   Tue Jul 9 00:16:23 2024 +0800
  • 检出到任意版本
$ git checkout a5d88ea
# hash码很长,通常6-7位就够了
  • 远程仓库的版本很新,但是还是想用老版本覆盖
$ git push origin master --force
# 或者 git push -f origin master
  • 觉得commit太多了? 可以使用rebase将多个commit合并为1个
$ git rebase -i HEAD~4
# 这个命令,将最近4个commit合并为1个,HEAD代表当前版本。将进入VIM界面,你可以修改提交信息。推送到远程分支的commit,不建议这样做,多人合作时,通常不建议修改历史。
  • 想回退到某一个版本
$ git reset --hard <hash>
# 例如 git reset --hard a3hd73r
# --hard代表丢弃工作区的修改,让工作区与版本代码一模一样,与之对应,--soft参数代表保留工作区的修改。
  • 想回退到上一个版本,有没有简便方法?
$ git reset --hard HEAD^
  • 回退到上上个版本呢?
$ git reset --hard HEAD^^
# HEAD^^可以换作具体版本hash值。
  • 回退错了,想到下一个版本
$ git reflog
# 这个命令保留了最近执行的操作及所处的版本,每条命令前的hash值,则是对应版本的hash值。使用上述的git checkout 或者 git reset命令 则可以检出或回退到对应版本。
  • 刚才commit信息写错了,修改上一次提交的commit信息
$ git commit --amend

分支合并 merge

每个分支上都有各自独有的提交,这意味着没有一个分支包含了修改的所有内容。因此通过合并分支来解决这个问题。

git merge 用来做分支合并,将其他分支中的内容合并到当前分支中。比如分支结构如下:

其它分支合并到master分支

当前分支是master

git checkout master

把issueFix中的内容Merge进来:

git merge issueFix

如果没有冲突的话,merge完成。有冲突的话,git会提示那个文件中有冲突,比如有如下冲突:

<<<<<<< HEAD:test.c
printf (“test1″);
=======
printf (“test2″);
\>>>>>>> issueFix:test.c

可以看到 ======= 隔开的上半部分,是 HEAD(即 master 分支,在运行 merge 命令时检出的分支)中的内容,下半部分是在 issueFix 分支中的内容。

解决冲突的办法无非是二者选其一或者由你亲自整合到一起。比如你可以通过把这段内容替换为下面这样来解决:

printf (“test2″);

这个解决方案各采纳了两个分支中的一部分内容,而且删除了 <<<<<<<,=======,和>>>>>>> 这些行。在解决了所有文件里的所有冲突后,运行 git add 将把它们标记为已解决(resolved)。因为一旦暂存,就表示冲突已经解决。

合并后的分支图如下:

注意,这次合并的实现,由于当前 master 分支所指向的 commit (C4)并非想要并入分支(issueFix)的直接祖先,Git 不得不进行一些处理。就此例而言,Git 会用两个分支的末端(C4 和 C5)和它们的共同祖先(C2)进行一次简单的三方合并。对三方合并的结果作一新的快照,并自动创建一个指向它的 commit(C6)

退出合并工具以后,Git 会询问你合并是否成功。如果回答是,它会为你把相关文件暂存起来,以表明状态为已解决。然后可以用 git commit 来完成这次合并提交。

因此,多人协作的工作模式通常是这样:

  1. 首先,可以试图用git push origin 推送自己的修改;
  2. 如果推送失败,则因为远程分支比你的本地更新,需要先用git pull试图合并;
  3. 如果合并有冲突,则解决冲突,并在本地提交;
  4. 没有冲突或者解决掉冲突后,再用git push origin 推送就能成功!
  5. 如果git pull提示no tracking information,则说明本地分支和远程分支的链接关系没有创建,用命令git branch --set-upstream-to origin/。

master分支合并到当前分支

以下是合并master分支到你的当前分支的基本步骤:

  1. 确保在正确的分支上:首先,确保当前所在的分支是想要合并master分支到的地方。例如,如果想要将master合并到feature-branch,需要先切换到feature-branch:

    git checkout feature-branch
    
  2. 更新分支:在合并之前,最好先更新分支,以确保它是最新的。可以通过拉取master分支的最新更改来实现这一点:

    git pull origin master
    

    这会从远程仓库的master分支拉取最新的更改,并尝试将它们合并到你的当前分支。如果master分支有新的提交,这可能会导致合并冲突。

  3. 合并master分支:一旦分支是最新的,可以开始合并过程。使用git merge命令来合并master分支:

    git merge master
    

    这会将master分支的更改合并到当前分支。如果两个分支之间没有冲突,合并将自动完成。如果有冲突,Git会告诉你哪些文件有冲突,此时就需要手动解决这些冲突。

  4. 解决冲突(如果有):如果合并过程中出现冲突,Git会暂停合并并告诉你哪些文件需要手动解决冲突。你需要打开这些文件,找到并解决冲突。解决冲突后,使用以下命令标记冲突已解决:

    git add <冲突文件>
    

    然后继续合并:

    git commit
    

    这将创建一个新的合并提交,包含所有解决的冲突。

  5. 推送更改:一旦合并完成并且所有冲突都已解决,你可以将更改推送到远程仓库:

    git push origin feature-branch
    

    确保替换feature-branch为你的分支名称。

注意事项

  • 在合并之前,始终确保你的分支是最新的,以避免不必要的冲突。
  • 如果你在合并过程中遇到问题,可以使用git merge --abort来中止合并并返回到合并前的状态。
  • 使用git log或gitk可以帮助理解分支的历史和可能的冲突点。

Git代码管理规范

分支命名

master 分支

master 为主分支,也是用于部署生产环境的分支,需要确保master分支稳定性。master 分支一般由 release 以及 hotfix 分支合并,任何时间都不能直接修改代码。

develop 分支

develop 为开发环境分支,始终保持最新完成以及bug修复后的代码,用于前后端联调。一般开发的新功能时,feature分支都是基于develop分支创建的。

feature 分支

开发新功能时,以develop为基础创建feature分支。

分支命名时以 feature/ 开头,后面可以加上开发的功能模块, 命名示例:feature/user_modulefeature/cart_module

test分支

test为测试环境分支,外部用户无法访问,专门给测试人员使用,版本相对稳定。

release分支

release 为预上线分支(预发布分支),UAT测试阶段使用。一般由 test 或 hotfix 分支合并,不建议直接在 release 分支上直接修改代码。

hotfix 分支

线上出现紧急问题时,需要及时修复,以master分支为基线,创建hotfix分支。修复完成后,需要合并到 master 分支和 develop 分支。

分支命名以hotfix/ 开头的为修复分支,它的命名规则与 feature 分支类似。

分支与环境对应关系

在系统开发过程中常用的环境:

  • DEV 环境(Development environment):用于开发者调试使用
  • FAT环境(Feature Acceptance Test environment):功能验收测试环境,用于测试环境下的软件测试者测试使用
  • UAT环境 (User Acceptance Test environment):用户验收测试环境,用于生产环境下的软件测试者测试使用
  • PRO 环境(Production environment):生产环境

对应关系:

分支功能环境可访问
master主分支,稳定版本PRO
develop开发分支,最新版本DEV
feature开发分支,实现新特性
test测试分支,功能测试FAT
release预上线分支,发布新版本UAT
hotfix紧急修复分支,修复线上bug

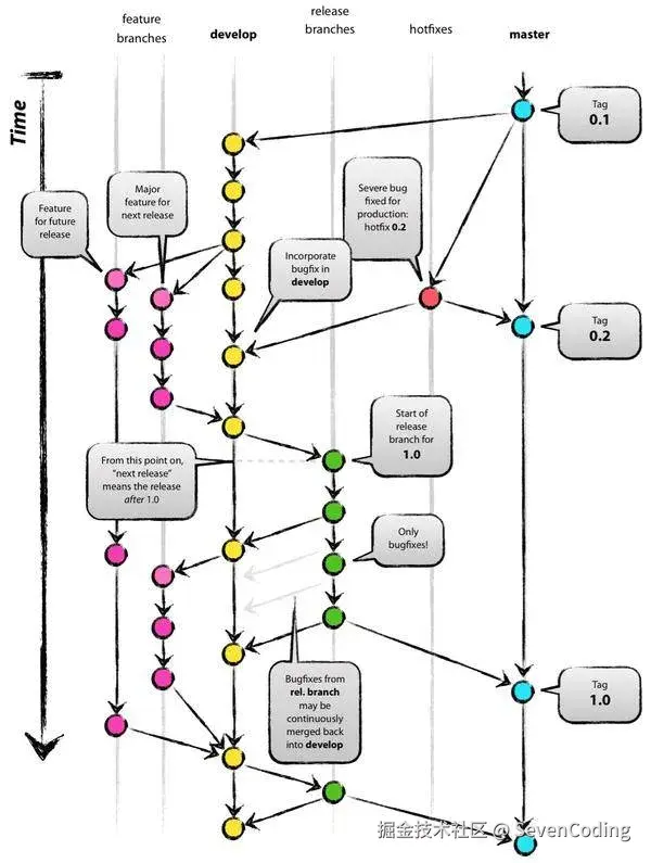
分支合并流程规范

业界常见的两大主分支(master、develop)、三个辅助分支(feature、release、hotfix)的生命周期:

以上生命周期仅作参考,不同开发团队可能有不同的规范,可自行灵活定义。

Git Commit Message规范

Git commit message规范指提交代码时编写的规范注释,编写良好的Commit messages可以达到3个重要的目的:

  • 加快代码review的流程
  • 帮助我们编写良好的版本发布日志
  • 让之后的维护者了解代码里出现特定变化和feature被添加的原因

Angular Git Commit Guidelines

业界应用的比较广泛的是Angular Git Commit Guidelines:

<type>(<scope>): <subject>
<BLANK LINE>
<body>
<BLANK LINE>
<footer>
  • type:提交类型
  • scope:可选项,本次 commit 波及的范围
  • subject:简明扼要的阐述下本次 commit 的主旨,在Angular Git Commit Guidelines中强调了三点。使用祈使句,首字母不要大写,结尾无需添加标点
  • body: 同样使用祈使句,在主体内容中我们需要把本次 commit 详细的描述一下,比如此次变更的动机
  • footer: 描述下与之关联的 issue 或 break change

简易版

项目中实际可以采用简易版规范:

<type>(<scope>):<subject>

type规范

Angular Git Commit Guidelines中推荐的type类型如下:

  • feat: 新增功能
  • fix: 修复bug
  • docs: 仅文档更改
  • style: 不影响代码含义的更改(空白、格式设置、缺失 分号等)
  • refactor: 既不修复bug也不添加特性的代码更改
  • perf: 改进性能的代码更改
  • test: 添加缺少的测试或更正现有测试
  • chore: 对构建过程或辅助工具和库(如文档)的更改

除此之外,还有一些常用的类型:

  • delete:删除功能或文件
  • modify:修改功能
  • build:改变构建流程,新增依赖库、工具等(例如webpack、gulp、npm修改)
  • test:测试用例的新增、修改
  • ci:自动化流程配置修改
  • revert:回滚到上一个版本

单次提交注意事项

  • 提交问题必须为同一类别
  • 提交问题不要超过3个
  • 提交的commit发现不符合规范,git commit --amend -m "新的提交信息"git reset --hard HEAD 重新提交一次

配置.gitignore文件

.gitignore是一份用于忽略不必提交的文件的列表,项目中可以根据实际需求统一.gitignore文件,减少不必要的文件提交和冲突,净化代码库环境。

通用文件示例:

HELP.md
target/
!.mvn/wrapper/maven-wrapper.jar
!**/src/main/**/target/
!**/src/test/**/target/

### STS ###
.apt_generated
.classpath
.factorypath
.project
.settings
.springBeans
.sts4-cache

### IntelliJ IDEA ###
.idea
*.iws
*.iml
*.ipr

### NetBeans ###
/nbproject/private/
/nbbuild/
/dist/
/nbdist/
/.nb-gradle/
build/
!**/src/main/**/build/
!**/src/test/**/build/

### VS Code ###
.vscode/

# Log file
*.log
/logs*

# BlueJ files
*.ctxt

# Mobile Tools for Java (J2ME)
.mtj.tmp/

# Package Files #
*.jar
*.war
*.ear
*.zip
*.tar.gz
*.rar
*.cmd

其他

此外,还有一些其他建议:

  • master 分支的每一次更新,都建议打 tag 添加标签,通常为对应版本号,便于管理
  • feature分支、hotfix分支在合并后可以删除,避免分支过多管理混乱
  • 每次 pull 代码前,提交本地代码到本地库中,否则可能回出现合并代码出错,导致代码丢失

学习书籍及网站

面试题专栏

Java面试题专栏已上线,欢迎访问。

  • 如果你不知道简历怎么写,简历项目不知道怎么包装;
  • 如果简历中有些内容你不知道该不该写上去;
  • 如果有些综合性问题你不知道怎么答;

那么可以私信我,我会尽我所能帮助你。