DeepSeek 保姆级技巧,强烈建议收藏!

125 阅读4分钟

DeepSeek 已经成为了全球热点,因为做自媒体的原因能看到各种留言,我发现大家对 DeepSeek 的认识,千差万别差距巨大。

比如有的读者说,DeepSeek 是“水变油”骗局;有的读者说它就是忽悠国外的东西;还有的说它是中国国运堪比六代机,还有的说 DeepSeek 就是 AI 版本的小米等等。


今日阅读福利:DeepSeek指导手册及高阶提示词

图片

在公众号 开源Linux后台回复2528,即可限时免费获取。

DeepSeek到底怎么用才能事半功倍?精准提问才能获得有效答案?若问题描述模糊或缺乏关键信息,可能导致回复偏离需求。今天,我就结合自己的使用经验,给大家分享十多个超实用的技巧,保证让你DeepSeek使用效率大大提高。

1.让AI真正听懂你的话。

还在问“你能做什么”这种模糊的问题吗?这样只会得到模棱两可的答案。比如你想了解人工智能,与其问“告诉我关于人工智能的事情”,不如直接问“目前人工智能在医疗领域有哪些具体应用?”。问题具体了,答案自然就精准了。

2.巧用多轮对话,让交流更连贯

这个技巧特别有意思。DeepSeek不是那种“一问一答就完事”的工具,它能记住我们的对话上下文。举个例子:你:中国历史上最厉害的诗人是谁?DeepSeek:李白和杜甫被公认为最伟大的诗人。你:他们分别写过什么代表作?看,你不用重复提“李白杜甫”,AI也知道你在问谁。这就是上下文理解的魔力。

3.“断句大法”让思路更清晰

遇到复杂问题,不妨试试这招:把一个大问题拆成几个小问题。比如你想创业⑤开咖啡店,可以这样问:

①开咖啡店需要哪些证照? ②前期投资大概需要多少?

③如何选择店铺位置?

④最基础的设备清单有哪些?这样问题更有条理,答案也会更实用。

4.让AI成为你的专业助手

很多朋友可能不知道,DeepSeek其实是个“全能选手”。写代码、改论文、做表格、写方案,都不在话下。我最近就用它帮忙写了一个Python小程序,省了不少时间。5.结构化输出才是王道 想要清晰的答案,就要学会要求特定的输出格式。比如:

·需要对比分析时,可以要求用表格形式

·需要步骤说明时,可以要求用numbered list

·需要思维发散时,可以要求用mind map结构

6.时效性信息要打个问号

这个技巧特别重要:AI的知识是有时间限制的。所以查询股票、天气、新闻这类实时信息时,建议再找其他渠道确认一下。

7.换个问法可能柳暗花明

AI没给出满意的答案,不要急着放弃,换个说法试试。就像跟人交流一样,表达方式不同,理解就会不同。

8.让AI成为你的学习伙伴

这招我经常用:让AI扮演老师角色。比如学习新知识时,可以说“请用通俗易懂的语言解释量子计算机的原理”。它不仅会解释,还会设身处地为你考虑理解难点。

9.工作效率翻倍的秘诀

DeepSeek最实用的地方在于它能帮你处理日常工作。写邮件、做PPT提纲、整理会议记录,这些都是它的强项。我现在写工作周报,都是先让它帮我梳理一个框架。

10.别忘了它也需要“反馈”

如果AI的回答不够好,大胆给出反馈。比如说“这个解释太专业了,能用更简单的方式说吗?”或者“这个例子不太贴切,能换一个吗?”

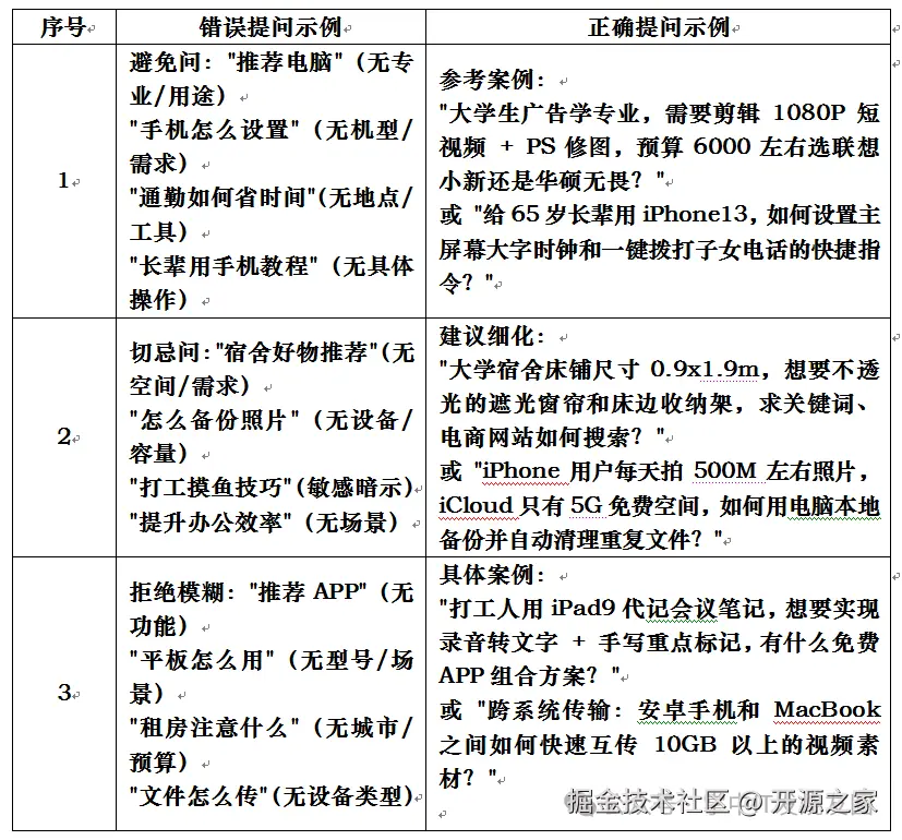
11.带有具体场景、明确限制条件的问题,DeepSeek更能给出满意的结果,请参考以下对比示例

图片

上面只是简单举了几个例子,我这里有两份整理好各种场景的提示词,大家如有需求可自助领取。

图片

在公众号 开源Linux后台回复2528,即可限时免费获取。

希望大家保持关注,未来我会持续 All In 在AI这个赛道,和大家分享使用心得和感悟