奇*汽车WCS托盘库管理系统项目总结

167 阅读5分钟

0eb21901d9b5f932300036bc2319948.jpg

项目介绍

项目背景:该项目是奇*汽车企业专门定制开发的托盘库管理系统,其上位机对接IOT,下位直接与西门子的 PLC 对接,核心功能在于对车辆底盘实施出入库调度管理。

现场拓扑:仓库整体架构为双层布局,采用成对放置设计。其中,上层空间专门划定用于存放前车架,下层区域则用于安置后车架,仓库在工厂二楼的架高层位置。

库内规划了 4 条巷道以及 1 条回流道和1条出库巷道,巷道管理是以队列的方式,单方向先进先出。当出现指定托盘处于某一巷道,且前方存在其他托盘阻挡其出库时,系统将把其他托盘通过回流道重新调配回库内,以此保障指定托盘能够顺利出库。

入库流程

在一楼位置,机械装置负责将流水线传输过来的车架进行收集,随后抓取并转运至二楼。抵达二楼后,机械分拣装置将车架堆叠成上下两层结构的托盘,然后托盘输送至入库口。

此时,WCS接收到 PLC 发出的入库请求信号,便会调用移行车,驱动其开启移动操作流程。 在此过程中,系统将依据库内实时动态状况,使用不同入库策略:

  1. 若库内已存在相同类型车架,新到托盘将会被追加至相应巷道;

  2. 如果未检索到相同车架,则优先放到空置巷道;

  3. 要是既不存在空巷道,又无法找到有相同车架的巷道,那么新托盘将被安置到已有其他托盘存在的巷道。

待目标巷道确定之后。鉴于全程均涉及 PLC 调度操控,这部分就是开发人员的体力活了。需要操作人员把控每个寄存器的信号读写操作,同时,对任务信息的相关状态匹配检查,以此确保整个逻辑流程顺畅推进。

首先,操控移行车精确抵达指定巷道位置,移行车就位后向WCS系统申请出车指令;待 WCS 返回允许出车的确认信号后,移行车移动到指定巷道入口并发起出车请求,WCS发送允许出车信号,移行车完成出车动作;移行车发送动作完成信号,WCS 根据信号会及时对巷道内的托盘与库位进行绑定,此时入库任务完成移行车返回入库口待命,等待下一次入库信号。

image.png

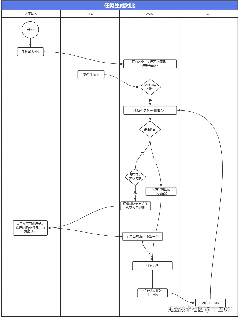
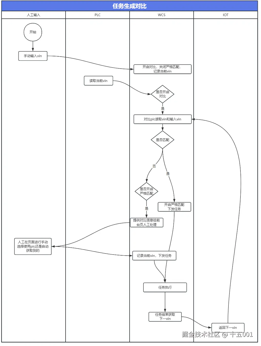
出库业务

在WCS系统首次启用或是需要执行校准操作的情况下,需由人工在操作页面手动输入车辆识别号码(VIN 码)。用户完成输入操作后,系统随即进入等待状态,直至远端 PLC 成功读取车架信息。

在此期间,系统会将 PLC 读取的 VIN 码与手动输入的VIN码进行比对匹配。

情况一:PLC 读取过程中,会出现前几个车架PLC读取结果不匹配的情况,此时还未开启严格匹配模式则直接予以放行处理;

情况二:一旦 PLC 读取的 VIN 码与输入的信息成功匹配,系统将即刻切换至严格匹配模式,并同步生成出库任务。

  1. 此时收到指定托盘进行出库,WCS系统从每条巷道的第一排起,按照顺序逐排进行扫描。

  2. 若在第一排发现匹配的托盘,系统将下达指令安排该托盘出库;

  3. 若首排扫描未发现匹配目标,便依次向后逐排排查。一旦在后续某排找到匹配托盘,系统将记录该托盘所在巷道,并将该巷道中列号最小的第一排托盘通过回流道进行回流操作,依此类推,持续循环,直至成功取出列号最小的匹配托盘出库。倘若始终未搜索到匹配托盘,系统则会继续等待后续入库托盘,继续执行匹配流程。

情况三:PLC 读取 VIN 码与输入 VIN 码在严格匹配模式下,若二者出现不匹配情况,用户需要根据实际情况在界面进行选择采用哪一个 VIN 码作为此次出库数据依据。用户选定之后,系统将继续依照前面的出库流程进行执行。当出库任务完成后,WCS系统会自动调用 IOT 获取下一个 VIN 码,并将其设定为用户输入 VIN 码,如此循环往复,持续不间断地实现出库作业流程自动化运行。

image.png

页面鸟瞰

image.png

项目总结

大家可以从整个项目需求可以观察到,入库全由一台移行机进行。那入库任务可以理解成单线程的方式,必须执行完一个入库任务后,移行机回到入库入口后,才会进行下一条任务的请求;出库任务同理。

WCS系统核心在于库内资源的管理,主要体现在库位的绑定和解绑上以及锁定。既然不存在多任务场景,那就只需要把全局所有接收任务的地方通过全局锁做成单线程方式就可以了。

PLC对接由于是通过寄存器地址的方式,项目使用到的是com.github.xingshuangs 。建一个对接plc的类,里面字段像这样搞个注解就好了,剩下的都是业务逻辑了。

    @S7Variable(address = "DB800.8.0", type = EDataType.BOOL)
    private boolean disableFlagA;

下面是具体的依赖

  <dependency>
      <groupId>com.github.xingshuangs</groupId>
      <artifactId>iot-communication</artifactId>
      <version>1.4.4</version>
  </dependency>

整个项目规模和复杂度都不大,我一个人全栈负责,差不多3天左右开发和对接完,后面陪产了一周,陪产也基本没啥问题,整个项目也就签了验收报告。

本人常做WMS、WCS、RCS、MES等开发涉及到APP和网页等开发对接ERP、PLC等等,有兴趣的可以留言点个收藏,大家一起交流。