这或许是全网最全的 DeepSeek 使用指南,95% 的人都不知道的使用技巧(建议收藏)

725 阅读15分钟

2025年春节过的好快,转眼间,大家又回到了各自工作岗位了,要说这个春节,什么最火,肯定绕不开DeepSeek

几乎一夜之间,所有人都在关注DeepSeek,甚至我在老家,完全没用过AI的七大姑八大姨,都在问我,DeepSeek是什么,怎么用。

今天就来聊一聊DeepSeek,话不多说,开始。

1、DeepSeek到底是什么?

简单来说,DeepSeek它是一款AI大模型,类似于ChatGPT豆包Kimi这样的AI工具。网页版、APP端都能使用,但真正让它火爆出圈的,是它的“深度思考”模式(R1)。

它不仅能给出答案,而且还能像学霸解题一样,有推导、分析、检查过程。相比普通AI模型只是机械地复述信息,它更像一个真正会思考的智能助手。

2、关于DeepSeek公司介绍

DeepSeek(深度求索) ,是一家在2023年7月17日成立的公司深度求索所开发的大模型名称。公司坐落于杭州,是幻方量化旗下的子公司,全称是杭州深度求索人工智能基础技术研究有限公司。

DeepSeek开发团队是由一群年轻且富有才华的高校毕业生组成,团队创始人梁文锋,是量化投资领域的资深专家,拥有丰富的量化投资经验和AI技术背景。其它主要成员大多数来自清华大学、北京大学和浙江大学等国内顶尖高校。

3、为什么DeepSeek这么火爆?

DeepSeek火爆出圈的最大原因是,它以极低的成本,做出了能比肩海外巨头的AI大模型。

DeepSeek 成立时间虽才一年多,但已经在中美APP store登上免费应用榜首,且应用成果和行业影响显著:

  • 2024年5月,发布DeepSeek-V2,正式打响中国大模型价格战,当时新发布的 DeepSeek-V2 的API价格只有 GPT-4o 的 2.7%,随后一周时间,国产厂商全部跟进纷纷降价。
  • 2024年12月,DeepSeek推出的DeepSeek-V3,在全球AI领域掀起了巨大的波澜,它以极低的训练成本,据说训练成本不到600W美元,实现了与GPT-4o和Claude Sonnet 3.5等顶尖模型相媲美的性能,震惊了业界。自此,东方的神秘力量彻底坐实。
  • 时隔不到一个月,2025年1月,DeepSeek又一次震动全球AI圈。和上次不同的是,今年1月份推出的新模型DeepSeek-R1不仅成本低,更是在技术上有了大幅提升。这款新模型延续了其高性价比的优势,仅用十分之一的成本就达到了GPT-o1级别的表现,API定价仅是国内外其他头部AI厂商几十分之一。DeepSeek R1出现如同一匹黑马,以惊人的姿态闯入AI圈。它不仅让英伟达市值一夜蒸发超1万亿美金,更是让各路AI大佬瞬间破防。

而且,更重要的是,DeepSeek还是一个开源模型。你没看错,DeepSeek-V3DeepSeek-R1模型全部开源,这种开源策略不仅促进了技术生态的发展,还会降低了企业的使用成本,促进AI大模型的普及率。与此同时,开源还意味着:

  • 其他国内外大厂迅速跟进,做出自己的类DeepSeek模型。
  • 软件公司或个人开发者可对DeepSeek进行二次开发,做出自己的DIY版本的DeepSeek。目前已经有很多大厂已经接入了DeepSeek。
  • 不以商业化为第一要义,很多时候能轻装上阵。

在硅谷,类似DeepSeek这样的AI创新并不少有,只是这次是一家中国公司做出了这个动作,相比传统的"美国创新、中国应用" 的模式显得格外的让人兴奋。

简单小结一下,OpenAI的GPT-4o模型虽强大,但光训练成本可能就已经达到上亿美元。而DeepSeek仅用了几百万美金,做出了性能接近的模型。再加上它对中文理解极佳,回答更自然,不像其他AI过于“模板化”,这也是它受欢迎的原因之一。

我也让DeepSeek列个GPT-4oo1的对比表格,大家应该也能一目了然。

而R1,可以直接类比o1,两者在跑分上,几乎相同。

所以,很多业内人士甚至喊出了“DeepSeek接班OpenAI”的口号。

4、DeepSeek开源地址

DeepSeek 相关模型已经开源,以下是不同模型的开源地址:

1、DeepSeek Coder,它是代码大模型,仓库地址为:

https://github.com/DeepSeek-AI/DeepSeek-Coder

在这个仓库中,你可以找到模型的详细介绍、使用文档、代码示例,还能下载对应的模型权重来开展开发工作。

2、DeepSeek LLM, 它是通用大语言模型,仓库地址为:

https://github.com/DeepSeek-AI/DeepSeek-LLM

这里有关于该模型的架构、训练方法等方面的介绍,同时也提供了模型使用的指引。

3、DeepSeek-R1,仓库地址:

https://github.com/deepseek-ai/DeepSeek-R1

论文链接:https://github.com/deepseek-ai/DeepSeek-R1/blob/main/DeepSeek_R1.pdf

5、DeepSeek能用来做什么?

DeepSeek 具有多种强大功能,主要体现在以下几个方面:

1、高效信息处理与学习

  • 知识问答:能快速解答科学、技术、文化等跨领域问题,为用户提供即时准确的信息。
  • 学术研究:可辅助进行文献综述、术语解释、数据解读等工作,帮助研究者提升效率。
  • 语言学习:能够提供语法纠正、翻译练习以及多语言对话训练,助力用户提升语言能力。

2、专业领域辅助

  • 编程开发:可以进行代码生成、提供调试建议和算法优化,降低开发者的学习成本,提高开发效率。
  • 数据分析:能指导数据清洗、统计方法选择以及提供可视化建议,让非技术用户也能快速上手数据分析。
  • 商业决策:能够生成市场分析框架、竞品对比模板等,辅助企业进行初步调研,为商业决策提供支持。

3、创意与内容生产

  • 文案创作:可以输出广告语、社交媒体内容、剧本大纲等结构化创意内容,为内容创作者提供灵感和帮助。
  • 设计灵感:能够提供用户画像分析、产品命名建议、艺术风格参考等,激发设计师的创意。

4、日常效率工具

  • 日程管理:可以拆分复杂任务、生成待办清单,并提供时间管理建议,帮助用户更好地规划和管理时间。
  • 个性化助手:能为用户定制旅行攻略、健身计划、饮食方案等,满足用户的个性化需求。

对于大多数人来说,最为常用的有几类AI使用场景:

  • 文案创作(适合自媒体、营销人员) :输入“帮我写一篇介绍如何在小红书做副业的文章”,AI会自动生成高质量的文案,你只需适当调整即可发布。
  • 论文辅助(适合学生、研究人员) :输入论文大纲,让AI帮你扩写内容或润色语言。
  • 代码生成与优化(适合程序员) :输入“用Python写一个爬虫,爬取某个网站的文章标题”,AI会提供完整代码。
  • PPT大纲生成(适合职场人士) :输入“帮我整理一份关于AI未来发展的PPT大纲”,AI会生成清晰的结构。

当然,借助AI生产我们所需要的内容时,往往通过多个AI工具组合效果会更佳,比如用DeepSeek写文案,再用AI配图工具(如Midjourney、即梦)制作配图。用DeepSeek自动写代码,再用ChatGPT优化代码逻辑等。

6、零基础小白如何入门?

这部分照顾一下新手,老司机可跳过。目前 DeepSeek 有 2 个地方可使用,一个是网页端,一个就是 APP。

1、网页端没什么好说的,访问官网链接:https://chat.deepseek.com或访问https://ai.com直接就可以登录,可以使用手机号或者微信登录。

2、移动端,可以直接在各大应用商店搜索"DeepSeek",或者在网页端直接扫码下载:

操作基本也和网页端差不多,同样的简单纯粹。

温馨提示:请关闭你的一切代理,另外注册的话要用国内手机号,别问为什么,前人经验。

在上述对话框中不做操作用的就是默认的 DeepSeek-V3 模型,点击「深度思考」才会切换到 DeepSeek-R1 模型。

3、那 DeepSeek-V3 和DeepSeek-R1 这两使用起来啥区别呢?

V3 和平时大家使用的ChatGPT豆包kimi 类似,能快速处理任务,属于指令型模型,而R1 则是一种推理模型,AI 自己会深度思考来解决复杂的任务。

这也是DeepSeek R1最有价值以及能在众多AI模型中脱颖而出的原因之一,因为它不只是给出答案,而是能像学霸解题一样,有推导、分析、检查,有完整的思考过程。且这个思考过程是不带任何个人主观,非常客观的思考推理过程,这个思考过程能更好的引导我们向正确的方向去思考。

4、相信你也看到了旁边还有个「联网搜索」按钮,点了他,DeepSeek 就能帮你搜索互联网上资料,类似百度搜索这种。

因为 DeepSeek 默认情况下使用的是几个月前的训练数据,所以如果我们想要参考最新的消息,就得开启联网搜索,以便联网获取实时信息。

7、那么,到底什么是指令型AI or 推理型AI?

1、指令型AI

指令型AI模型是一种基于预设规则和指令的AI模型,它按照给定的指令执行特定的任务。特点是高度结构化、任务明确、依赖预设规则。并按照指令输出相应的结果。

代表 AI 工具:ChatGPT文心一言通义千问豆包Kimi等。需要说明的是几乎目前像 GPT 等主流大模型都属于指令型大模型。

指令型AI在对话时,需要给出清晰、具体的指令,且提供结构化的数据或信息,便于模型处理。使用指令型AI工具时,无论是生成文本、图片还是视频,如果你想得到相对准确的答案,核心是你的指令提示词一定要准确。

指令型AI提问技巧,也可以说是AI的提问万能公式,通常需遵循四步:

  • 角色扮演:就是我们要给AI一个身份,他是站在什么角色,什么身份去回答我们。
  • 任务:你需要让AI帮你做什么?翻译、分类、回答还是总结,要明确、具体,不要给模糊的指令。
  • 完成步骤:你需要让AI先干嘛,后干嘛,最后干嘛。
  • 输出格式:把要AI呈现给你的形式要具体准确的描述出来。是生成文字、图片、视频、表格、思维导图、还是代码。

指令型模型需要你事无巨细的交代流程,他才能明白怎么做,也就诞生了很多prompt 模板,甚至产生了很多的提示词工程师。

毫无夸张地说,AI 提示词在推理型模型没出前,是学习 AI 必须掌握的技能。

2、推理型AI

推理模型是一种基于数据分析和逻辑推理的AI模型,它能够从数据中提取知识,进行自主学习、推理和决策。它侧重于从已知信息中挖掘潜在的规律和关系。

代表AI工具:DeepSeek

使用 DeepSeek 这类推理模型的AI工具,非常简单,它抛弃之前繁琐的提问模板,直接描述清楚你的问题即可。

例如:

deepseek

可以看到 DeepSeek 加了很多内心戏,画面感更强,也能体现很多思考推理的细节。

3、小结一下:

指令型大模型和推理型大模型,这就像两个员工:

  • 一个是需要你事无巨细地安排工作任务、每个步骤都不能落下。(指令型AI)
  • 一个很机灵,只要你说明要求、目的,他就能自己思考怎么做。(推理型AI)

8、如何正确使用DeepSeek?

很多人初次体验DeepSeek,发现它有时候答非所问,或者说话太高大上,不够接地气。其实,这只是你的用法不对。这就像看着一群人拿着东风导弹去炸鱼,还嫌水花不够大一样一样的。

1、DeepSeek提问技巧

当使用推理型模型DeepSeek R1,你只需要直接提需求,但如果你在此基础上稍加优化,就更加完美了,让回答更加接近你的提问。

如果真的需要有一个万能Prompt模板,送你一个万能的提问公式:背景+需求(你的目标)+约束条件(可选),背景信息给的越多越能让DeepSeek R1理解你的需求帮助你更好的完成任务。

比如: 我是编程小白(交代背景),怎样快速的提高我的Java编程能力(提出需求),不考虑英语水平(约束条件)

更加通俗一点,推理型AI提示词公式,可拆分为四个关键要素:

  • 我想要做什么?
  • 做这个干嘛用?
  • 要做到什么效果(具体要求)?
  • 但我担心什么?(具体顾虑,可选)

比如: 我要做一个小红书的创业笔记,要给想做副业的人用,希望能让他们快速的理解小红书应该如何赚钱,但我担心这些创业小白并不能理解商业的很多专业名词和概念。

总之,在使用DeepSeek时,不需要你写"专业提示词",直接用自然语言清晰地表达出真实场景和具体需求就行了。

2、让 DeepSeek 说人话

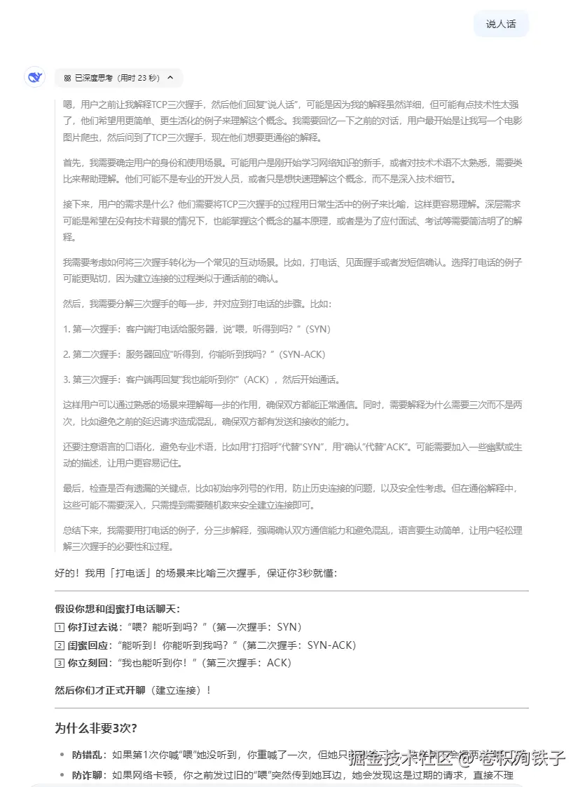
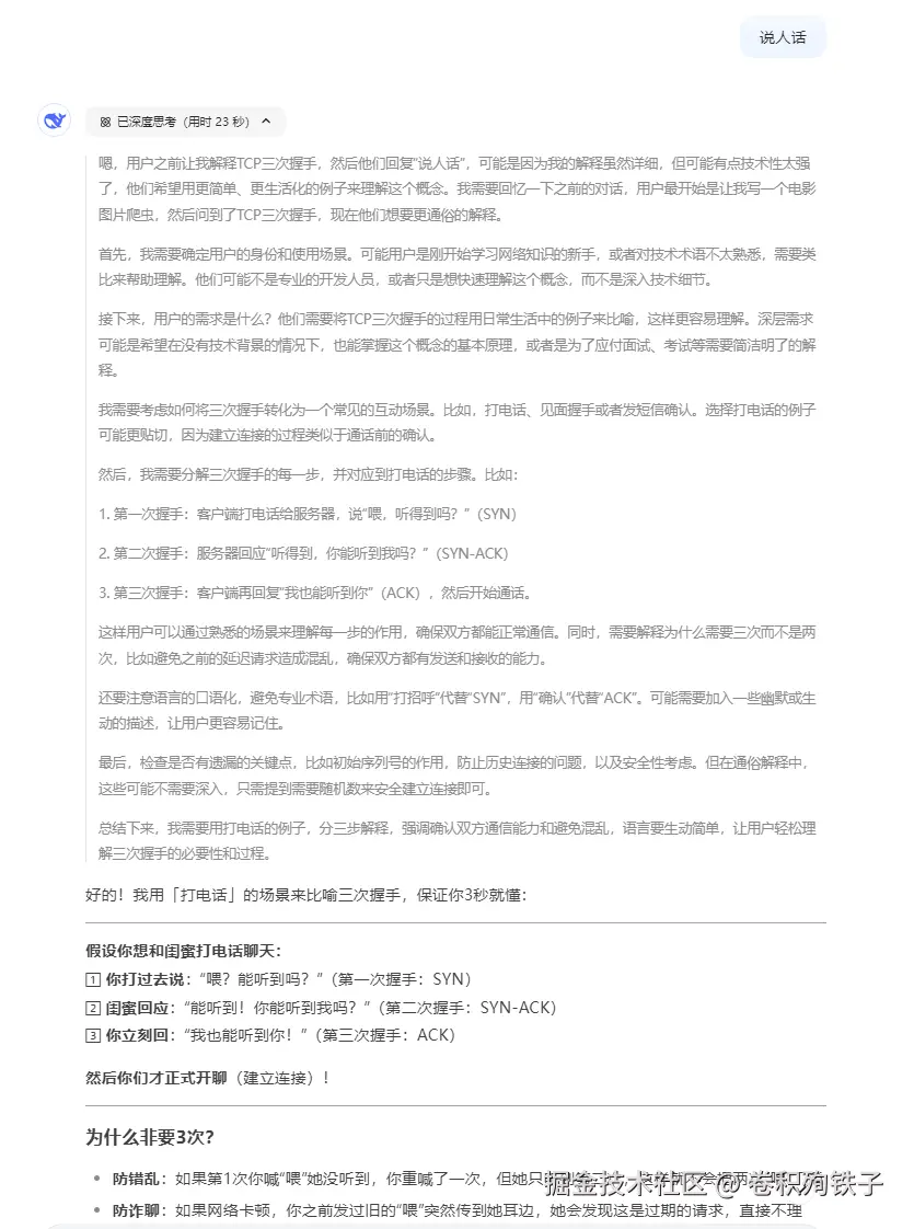
在使用DeepSeek,还有一个好用的技巧,就是让它“说人话” 。如果AI的回答太过于专业,或者晦涩难懂,因为所有的AI回答,在你没有经过专业知识学习之前,它的回答通常都会有一些抽象和官方,有时候还是不方便普遍人理解,这个时候,你直接跟deepseek补充回复:“说人话”,你会发现它的表达瞬间变得直白易懂。

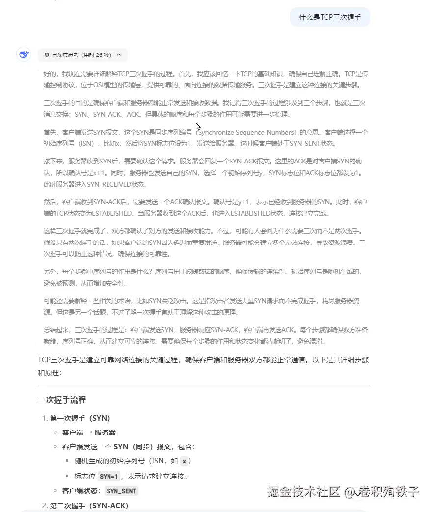
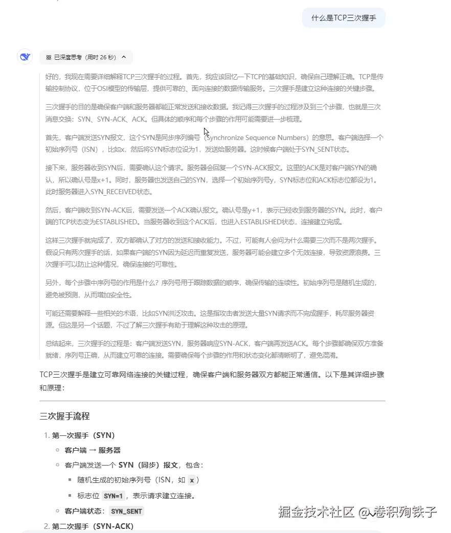
例如,你向DeepSeek输入:"什么是TCP三次握手"

上述回答的答案,如果是非技术专业的人员,几乎看不懂,不过没关系,你只需要继续补充:“说人话

是不是,它的回答瞬间变得通俗易懂了,基本上是个人都能看的懂了。

3、对标模仿"牛人"

在向DeepSeek提问时,你还可以让DeepSeek模仿名人风格,因为它对中文的掌握能力极强,能模仿名人的写作风格。如果你想写一篇特别有味道的文章,不妨让它模仿某位名人的笔触。

这也是我很喜欢用的一个小技巧,比如我们在写文章或者做视频的时候都喜欢找对标对吧。

比如你想模仿对标账号的文风,你完全可以这样提问:帮我模仿XXX的语气,帮我分析下2025年经济环境

9、如何查看DeepSeek服务器状态

相信最近使用 DeepSeek 都遇到过「服务器繁忙,请稍后再试」的提示(特别是晚上),使用的人太多加上遭到一堆人攻击导致的。

这个时候,你可以到:https://status.deepseek.com 这个地址查看 deepseek 的服务状态。

一般来说,当服务状态为红色时,表明服务压力大,就会较频繁出现异常提示了。

当然你也可以订阅异常状态,有异常就会发送到你的邮箱了。

上面只能查看DeepSeek服务状态,但无法从根本上解决,下一篇我们会分享,如何从根本上解决DeepSeek使用过程卡顿的问题,屏幕前的你可以留言,还想了解学习DeepSeek哪方面的内容呢?

10、最后

DeepSeek快速在全球爆火,它到底是资本炒作,还是国产AI崛起的里程碑?目前没人能给出准确答案。但至少,它让我们看到国产AI的潜力,也让更多人开始关注、学习、使用AI。或许,再过几年,AI助手会像智能手机一样普及。而DeepSeek,可能正是推动这场变革的重要力量之一,因为它正在重新定义AI的未来。

好了,今天就先聊到这吧,下篇见!

文章转载自: 狂师

原文链接: www.cnblogs.com/jinjiangong…

体验地址: www.jnpfsoft.com/?from=001YH