清华大学 | 5万字《DeepSeek:从入门到精通.pdf》(附下载方法)

278 阅读1分钟

今天在群里看到有人分享清华大学的《DeepSeek:从入门到精通》Pdf,我觉得很多人可能都需要这个,所以今天就分享一下,如果对你有帮助最好。

图片

手册放在这里了,需要手册的伙伴可以自取。 链接:pan.quark.cn/s/468bee0cb…

《DeepSeek:从入门到精通》手册总共104页,5万字左右。

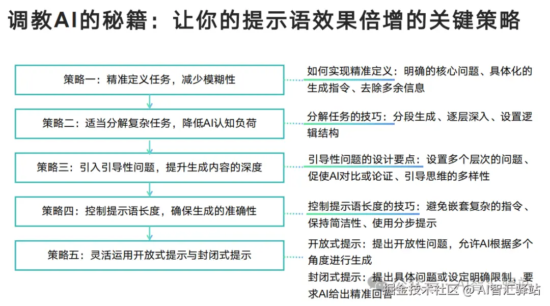
部分讲解内容:图片图片图片图片图片图片图片图片图片图片

以上就是今天的分享了,如果你觉得我的分享对你有帮助,欢迎点赞、关注和分享**,鼓励我继续创作。**

往期相关文章推荐

最近我将2024年一些实用的AI工具都整理出来了,包含AI视频、AI绘画、AI音频、办公提效等等方向,总共80+AI工具,可以在下方链接查看。

2024你需要的80+AI工具都整理出来了(建议收藏)