字节跳动大模型应用 Go 开发框架 —— Eino 实践

3,310 阅读15分钟

前言·

开发基于大模型的软件应用,就像指挥一支足球队:组件是能力各异的队员,编排是灵活多变的战术,数据是流转的足球。Eino 是字节跳动开源的大模型应用开发框架,拥有稳定的内核,灵活的扩展性,完善的工具生态,可靠且易维护,背靠豆包、抖音等应用的丰富实践经验。初次使用 Eino,就像接手一支实力雄厚的足球队,即使教练是初出茅庐的潜力新人,也可以踢出高质量、有内容的比赛。

下面就让我们一起踏上新手上路之旅!

认识队员

Eino 应用的基本构成元素是功能各异的组件,就像足球队由不同位置角色的队员组成:

组件名组件功能
ChatModel与大模型交互,输入 Message 上下文,得到模型的输出 Message
Tool与世界交互,根据模型的输出,执行对应的动作
Retriever获取相关的上下文,让模型的输出基于高质量的事实
ChatTemplate接收外界输入,转化成预设格式的 prompt 交给模型
Document Loader加载指定的文本
Document Transformer按照特定规则转化指定的文本
Indexer存储文件并建立索引,供后续 Retriever 使用
EmbeddingRetriever 和 Indexer 的共同依赖,文本转向量,捕获文本语义
Lambda用户定制 function

这些组件抽象代表了固定的输入输出类型、Option 类型和方法签名:

type ChatModel interface {
    Generate(ctx context.Context, input []*schema.Message, opts ...Option) (*schema.Message, error)
    Stream(ctx context.Context, input []*schema.Message, opts ...Option) (
       *schema.StreamReader[*schema.Message], error)
    BindTools(tools []*schema.ToolInfo) error
}

真正的运行,需要的是具体的组件实现

组件名官方组件实现
ChatModelOpenAI, Claude, Gemini, Ark, Ollama...
ToolGoogle Search, Duck Duck Go...
RetrieverElastic Search, Volc VikingDB...
ChatTemplateDefaultChatTemplate...
Document LoaderWebURL, Amazon S3, File...
Document TransformerHTMLSplitter, ScoreReranker...
IndexerElastic Search, Volc VikingDB...
EmbeddingOpenAI, Ark...
LambdaJSONMessageParser...

Eino 的开发过程中,首先要做的是决定“我需要使用哪个组件抽象”,再决定“我需要使用哪个具体组件实现”。就像足球队先决定“我要上 1 个前锋”,再挑选“谁来担任这个前锋”。

组件可以像使用任何的 Go interface 一样单独使用。但要想发挥 Eino 这支球队真正的威力,需要多个组件协同编排,成为一个相互联结的整体。

制定战术

在 Eino 编排场景中,每个组件成为了“节点”(Node),节点之间 1 对 1 的流转关系成为了“边”(Edge),N 选 1 的流转关系成为了“分支”(Branch)。基于 Eino 开发的应用,经过对各种组件的灵活编排,就像一支足球队可以采用各种阵型,能够支持无限丰富的业务场景。

足球队的战术千变万化,但却有迹可循,有的注重控球,有的简单直接。对 Eino 而言,针对不同的业务形态,也有更合适的编排方式:

编排方式特点和场景
Chain链式有向图,始终向前,简单。适合数据单向流动,没有复杂分支的场景。
Graph有向图,有最大的灵活性;或有向无环图,不支持分支,但有清晰的祖先关系。

Chain,如简单的 ChatTemplate + ChatModel 的 Chain:

4.jpeg

chain, _ := NewChain[map[string]any, *Message]().
           AppendChatTemplate(prompt).
           AppendChatModel(model).
           Compile(ctx)
chain.Invoke(ctx, map[string]any{"query": "what's your name?"})

Graph,如可以执行一次 Tool Call 的 Graph:

5.jpeg

graph := NewGraph[map[string]any, *schema.Message]()

_ = graph.AddChatTemplateNode("node_template", chatTpl)
_ = graph.AddChatModelNode("node_model", chatModel)
_ = graph.AddToolsNode("node_tools", toolsNode)
_ = graph.AddLambdaNode("node_converter", takeOne)

_ = graph.AddEdge(START, "node_template")
_ = graph.AddEdge("node_template", "node_model")
_ = graph.AddBranch("node_model", branch)
_ = graph.AddEdge("node_tools", "node_converter")
_ = graph.AddEdge("node_converter", END)

compiledGraph, err := graph.Compile(ctx)
if err != nil {
    return err
}
out, err := r.Invoke(ctx, map[string]any{"query":"Beijing's weather this weekend"})

了解工具

现在想象下你接手的足球队用了一些黑科技,比如:在每个队员接球和出球的瞬间,身上的球衣可以自动的记录接球和出球的速度、角度并传递给场边的服务器,这样比赛结束后,就可以统计出每个队员触球的情况和处理球的时间。

在 Eino 中,每个组件运行的开始和结束,也可以通过 Callbacks 机制拿到输入输出及一些额外信息,处理横切面需求。比如一个简单的打日志能力:

handler := NewHandlerBuilder().
    OnStartFn(
       func(ctx context.Context, info *RunInfo, input CallbackInput) context.Context {
           log.Printf("onStart, runInfo: %v, input: %v", info, input)
           return ctx
    }).
    OnEndFn(
        func(ctx context.Context, info *RunInfo, output CallbackOutput) context.Context {
           log.Printf("onEnd, runInfo: %v, out: %v", info, output)
           return ctx
    }).
    Build()

// 注入到 graph 运行中
compiledGraph.Invoke(ctx, input, WithCallbacks(handler))

再想象一下,这个足球队的黑科技不止一种,还可以让教练在比赛前制作“锦囊”并藏在球衣里,当队员接球时,这个锦囊就会播放教练事先录制好的妙计,比如“别犹豫,直接射门!”。听上去很有趣,但有一个难点:有的锦囊是给全队所有队员的,有的锦囊是只给一类队员(比如所有前锋)的,而有的锦囊甚至是只给单个队员的。如何有效的做到锦囊妙计的分发?

在 Eino 中,类似的问题是 graph 运行过程中 call option 的分发:

// 所有节点都生效的 call option
compiledGraph.Invoke(ctx, input, WithCallbacks(handler))

// 只对特定类型节点生效的 call option
compiledGraph.Invoke(ctx, input, WithChatModelOption(model.WithTemperature(0.5)))

// 只对特定节点生效的 call option
compiledGraph.Invoke(ctx, input, WithCallbacks(handler).DesignateNode("node_1"))

发现独门秘笈

现在,想象一下你的球队里有一些明星球员(中场大脑 ChatModel 和锋线尖刀 StreamableTool)身怀绝技,他们踢出的球速度如此之快,甚至出现了残影,看上去就像是把一个完整的足球切成了很多片!面对这样的“流式”足球,对手球员手足无措,不知道该如何接球,但是你的球队的所有队员,都能够完美的接球,要么直接一个片一个片的接收“流式”足球并第一时间处理,要么自动的把所有片拼接成完整的足球后再处理。身怀这样的独门秘笈,你的球队具备了面对其他球队的降维打击能力!

在 Eino 中,开发者只需要关注一个组件在“真实业务场景”中,是否可以处理流式的输入,以及是否可以生成流式的输出。根据这个真实的场景,具体的组件实现(包括 Lambda Function)就去实现符合这个流式范式的方法:

// ChatModel 实现了 Invoke(输入输出均非流)和 Stream(输入非流,输出流)两个范式
type ChatModel interface {
    Generate(ctx context.Context, input []*Message, opts ...Option) (*Message, error)
    Stream(ctx context.Context, input []*Message, opts ...Option) (
       *schema.StreamReader[*Message], error)
}

// Lambda 可以实现任意四种流式范式

// Invoke is the type of the invokable lambda function.
type Invoke[I, O, TOption any] func(ctx context.Context, input I, opts ...TOption) (
    output O, err error)

// Stream is the type of the streamable lambda function.
type Stream[I, O, TOption any] func(ctx context.Context,
    input I, opts ...TOption) (output *schema.StreamReader[O], err error)

// Collect is the type of the collectable lambda function.
type Collect[I, O, TOption any] func(ctx context.Context,
    input *schema.StreamReader[I], opts ...TOption) (output O, err error)

// Transform is the type of the transformable lambda function.
type Transform[I, O, TOption any] func(ctx context.Context,
    input *schema.StreamReader[I], opts ...TOption) (output *schema.StreamReader[O], err error)

Eino 编排能力会自动做两个重要的事情:

  1. 上游是流,但是下游只能接收非流时,自动拼接(Concat)。
  2. 上游是非流,但是下游只能接收流时,自动流化(T -> StreamReader[T])。

除此之外,Eino 编排能力还会自动处理流的合并、复制等各种细节,把大模型应用的核心——流处理做到了极致。

一场训练赛 -- Eino 智能助手

好了,现在你已经初步了解了 Eino 这支明星球队的主要能力,是时候通过队员(组件)、战术(编排)、工具(切面、可视化)来一场训练赛,去亲自体验一下它的强大。

场景设定

Eino 智能助手:根据用户请求,从知识库检索必要的信息并按需调用多种工具,以完成对用户的请求的处理。工具列表如下:

  • DuckDuckGo:从 DuckDuckGo 搜索互联网信息
  • EinoTool:获取 Eino 的工程信息,比如仓库链接、文档链接等
  • GitClone:克隆指定仓库到本地
  • 任务管理(TaskManager):添加、查看、删除 任务
  • OpenURL:使用系统的默认应用打开文件、Web等类型的链接

本文主要呈现一个 Demo 样例,用户可根据自己的场景,更换自己的知识库和工具,以搭建自己所需的智能助手。

先来一起看看基于 Eino 搭建起来的 Agent 助手能实现什么效果

我们分两步来构建这个 Eino 智能助手:

  • Knowledge Indexing(索引知识库):将我们在特定领域沉淀的知识,以分词、向量化等多种手段,构建成索引,以便在接收用户请求时,索引出合适的上下文。 本文采用向量化索引来构建知识库。
  • Eino Agent(Eino 智能助手):根据用户的请求信息以及我们预先构建好的可调用的工具,让 ChatModel 帮我们决策下一步应该执行什么动作或输出最终结果。Tool 的执行结果会再次输入给 ChatModel,让ChatModel 再一次判断下一步的动作,直至完成用户的请求。

任务工作流

索引知识库(Knowledge Indexing)

将 Markdown 格式的 Eino 用户手册,以合适的策略进行拆分和向量化,存入到 RedisSearch 的 VectorStore 中,作为 Eino 知识库。

7.jpeg

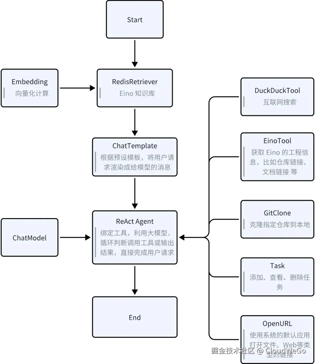
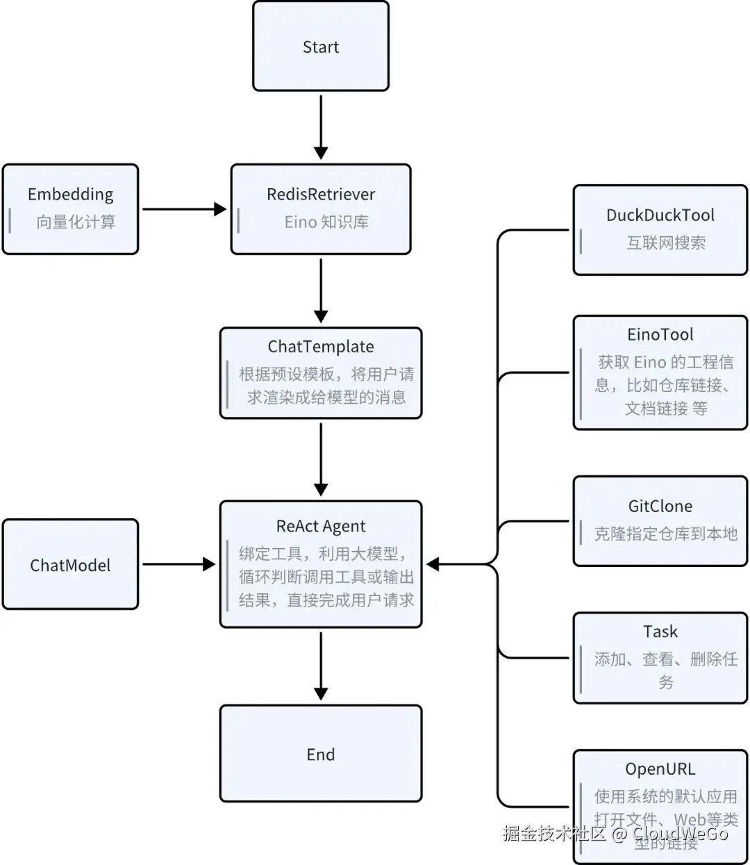
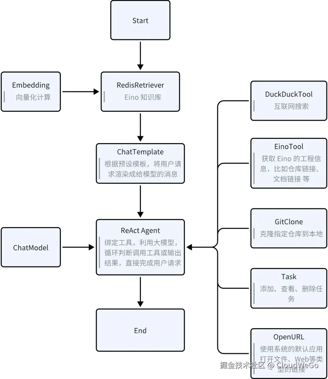
Eino 智能体(Eino Agent)

根据用户请求,从 Eino 知识库召回信息,采用 ChatTemplate 构建消息,请求 React Agent,视需求循环调用对应工具,直至完成处理用户的请求。

8.jpeg

所需工具

在从零开始构建「Eino 智能助手」这个实践场景中,需要下列工具:

9.jpeg

索引知识库

示例的仓库路径:github.com/cloudwego/e…

下文中,采用相对于此目录的相对路径来标识资源位置

构建一个命令行工具,递归遍历指定目录下的所有 Markdown 文件。按照标题将 Markdown 文件内容分成不同的片段,并采用火山云的豆包向量化模型逐个将文本片段进行向量化,存储到 Redis VectorStore 中。

指令行工具目录:cmd/knowledge_indexing

Markdown 文件目录:cmd/knowledge_indexing/eino-dcos

开发「索引知识库」应用时,首先采用 Eino 框架提供的 Goland EinoDev 插件,以可视化拖拽和编排的形式构建 KnowledgeIndexing 的核心应用逻辑,生成代码到 eino_graph/knowledge_indexing 目录。

代码生成后,首先手动将该目录下的各组件的构造方法补充完整,然后在业务场景中,调用 BuildKnowledgeIndexing 方法,构建并使用 Eino Graph 实例。

接下来将逐步介绍,KnowledgeIndexing 的开发过程:

大模型资源创建

火山引擎是字节跳动的云服务平台,可从中注册和调用豆包大模型(有大量免费额度)。

  • 创建 doubao-embedding-large 作为知识库构建时的向量化模型,以及创建 doubao-pro-4k 资源作为 agent 对话时的模型。
  • 「火山引擎在线推理」:console.volcengine.com/ark

启动 Redis Stack

本文将使用 Redis 作为 Vector Database,为方便用户构建环境,提供 Docker 的快捷指令

  • 在 eino-examples/quickstart/eino_assistant 提供 docker-compose.yml
  • 在 eino-examples/quickstart/eino_assistant/data 目录下提供了 Redis 的初始知识库

直接用 redis 官方的 redis stack 镜像启动即可

# 切换到 eino_assistant 目录
cd xxx/eino-examples/quickstart/eino_assistant

docker-compose up -d

  • 完成启动后,打开本地的 8001 可进入 redis stack 的 web 界面

在浏览器打开链接: http://127.0.0.1:8001

可视化开发

「Eino 可视化开发」是为了降低 Eino AI 应用开发的学习曲线,提升开发效率。对于熟悉 Eino 的开发者,也可选择跳过「Eino 可视化开发」阶段,直接基于 Eino 的 API 进行全码开发。

  1. 安装 EinoDev 插件,并打开 Eino Workflow 功能

    1. Graph name: KnowledgeIndexing
    2. Node trigger mode: 任意前驱节点结束后出发
    3. Input type: document.Source
    4. Import path of input type: github.com/cloudwego/eino/components/document
    5. Output type: []string
    6. 其他置空

  1. 按照上文「索引知识库」中的流程说明,从 Eino Workflow 中选择需要使用的组件库,本文需要用到如下组件:

    1. document/loader/file

      • 从指定 URI 加载文件,解析成文本内容,以 schema.Document 列表形式返回。
    2. document/transformer/splitter/markdown

      • 将从 FileLoader 中加载到的文本内容,进一步拆分成合适的大小,以平衡向量化计算/存储的尺寸限制和召回的效果。
    3. indexer/redis

      • 将 schema.Document 的原文、索引字段 存储在 Redis Vector Database 中
    4. embedding/ark

      • 采用 Ark 平台的向量化模型,对 schema.Document 中的 Content 等内容进行向量化计算
  2. 将选中的组件按照预期的拓扑结构进行编排,完成编排后,点击“生成代码”到指定目录。

    1. 索引知识库」的代码生成到:eino_assistant/eino/knowledgeindexing
    2. 本示例可直接复制 eino/knowledge_indexing.json 中的 Graph Schema,来快速构建示例中的图

  1. 按需完善各个组件的构造函数,在构造函数中补充创建组件实例时,需要的配置内容

  1. 补充好组件的配置内容后,即可调用 BuildKnowledgeIndexing 方法,在业务场景使用

完善代码

  • 通过可视化开发,生成的 Eino 编排代码,无法保证可直接使用,需要人工阅读和检查下代码的完整性
  • 生成核心函数是 BuildKnowledgeIndexing(),用户可在需要的地方调用此方法,创建实例进行使用

在「索引知识库」的场景下,需要将 BuildKnowledgeIndexing 封装成一个指令,从环境变量中读取模型配置等信息,初始化 BuildKnowledgeIndexing 的配置内容,扫描指定目录下的 Markdown 文件,执行对 Markdown 进行索引和存储的操作。

详细代码可查看:cmd/knowledgeindexing/main.go

运行

PS: 示例项目中,已经内置了 eino 的一部分文档向量化到 redis 中

  1. 在 .env 文件中按照注释说明,获取并填写 ARK_EMBEDDING_MODEL 和 ARK_API_KEY 的值,按如下指令,运行 KnowledgeIndexing 指令
cd xxx/eino-examples/quickstart/eino_assistant # 进入 eino assistant 的 example 中

# 修改 .env 中所需的环境变量 (大模型信息、trace 平台信息)
source .env

# 因示例的Markdown文件存放在 cmd/knowledgeindexing/eino-docs 目录,代码中指定了相对路径 eino-docs,所以需在 cmd/knowledgeindexing 运行指令
cd cmd/knowledgeindexing
go run main.go

  1. 执行运行成功后,即完成 Eino 知识库的构建,可在 Redis Web UI 中看到向量化之后的内容

在浏览器打开链接: http://127.0.0.1:8001

Eino 智能体

示例的仓库路径:github.com/cloudwego/e…

下文中,采用相对于此目录的相对路径来标识资源位置

构建一个基于从 Redis VectorStore 中召回的 Eino 知识回答用户问题,帮用户执行某些操作的 ReAct Agent,即典型的 RAG ReAct Agent。可根据对话上下文,自动帮用户记录任务、Clone 仓库,打开链接 等。

大模型资源创建

继续使用「索引知识库」章节中创建的 doubao-embedding-large 和 doubao-pro-4k

启动 RedisSearch

继续使用「索引知识库」章节中启动的 Redis Stack

可视化开发

  1. 打开 EinoDev 插件,进入到 Eino Workflow 页面,新建一张画布

    1. Graph Name: EinoAgent
    2. Node Trigger Mode: 任意前驱节点结束后出发
    3. Input Type Name: *UserMessage
    4. Input Package Path: ""
    5. Output Type Name: *schema.Message
    6. Output Import Path: github.com/cloudwego/eino/schema
    7. 其他置空
  2. 按照上文「Eino 智能体」中的流程说明,从 Eino Workflow 中选择需要使用的组件库,本文需要用到如下组件:

    1. lambda: 将开发者任意的函数 func(ctx context.Context, input I) (output O, err error),转换成可被编排的节点,在 EinoAgent 中,有两个转换场景

      • 将 *UserMessage 消息转换成 ChatTemplate 节点的 map[string]any
      • 将 *UserMessage 转换成 RedisRetriever 的输入 query
    2. retriever/redis

      • 根据用户 Query 从 Redis Vector Database 根据语义相关性,召回和 Query 相关的上下文,以 schema.Document List 的形式返回。
    3. prompt/chatTemplate

      • 通过字符串字面量构建Prompt模板,支持 文本替换符 和 消息替换符,将输入的任意 map[string]any,转换成可直接输入给模型的 Message List。
    4. flow/agent/react

      • 基于开发者提供的 ChatModel 和 可调用的工具集,针对用户的问题,自动决策下一步的 Action,直至能够产生最终的回答。
    5. model/ark

      • Ark 平台提供的能够进行对话文本补全的大模型,例如豆包模型。作为 ReAct Agent 的依赖注入。
    6. 可调用的工具列表

      • 互联网搜索工具(DuckDuckGo)、EinoTool、GitClone、任务管理(TaskManager)、 OpenURL
  3. 将选中的组件按照预期的拓扑结构进行编排,完成编排后,点击“生成代码”到指定目录。

    1. 本示例中,「Eino 智能体」的代码生成到:eino/einoagent
    2. 本示例可直接复制 eino/eino_agent.json 中的 Graph Schema,来快速构建示例中的图
  4. 按需完善各个组件的构造函数,在构造函数中补充创建组件实例时,需要的配置内容

  1. 补充好组件的配置内容后,即可调用 BuildEinoAgent 方法,在业务场景使用

完善代码

在「Eino 智能体」的场景下,BuildEinoAgent 构建的 Graph 实例可做到:根据用户请求和对话历史,从 Eino 知识库中召回上下文, 然后结合可调用的工具列表,将 ChatModel 循环决策下一步是调用工具或输出最终结果。

下图即是对生成的 BuildEinoAgent 函数的应用,将 Eino Agent 封装成 HTTP 服务接口:

运行

  1. 在 .env 文件中按照注释说明,获取并填写对应各变量的值,按如下指令,启动 Eino Agent Server
cd eino-examples/eino_assistant # 进入 eino assistant 的 example 中

# 修改 .env 中所需的环境变量 (大模型信息、trace 平台信息)
source .env

# 为了使用 data 目录,需要在 eino_assistant 目录下执行指令
go run cmd/einoagent/*.go

  1. 启动后可访问如下链接,打开 Eino Agent Web

Eino Agent Web:http://127.0.0.1:8080/agent/

观测(可选)

如果在运行时,在 .env 文件中指定了 LANGFUSE_PUBLIC_KEY 和 LANGFUSE_SECRET_KEY,便可在 Langfuse 平台中,登录对应的账号,查看请求的 Trace 详情。

相关链接

项目地址:github.com/cloudwego/e…

Eino 用户手册:www.cloudwego.io/zh/docs/ein…

项目官网:www.cloudwego.io

扫描二维码加入飞书社群: