Cesium 介绍

324 阅读1分钟

01 Cesium 是什么?

Cesium 是一款开源的三维地球可视化引擎,为开发者和用户提供了强大且易于使用的工具,用于创建令人惊叹的虚拟地球场景。对于 WebGIS 开发者,Cesium 是我们开发过程中不可不用的一个库。

Cesium 能做什么?

  • 支持2D,2.5D,3D 形式的地理(地图)数据展示

  • 可以绘制各种几何图形、高亮区域,支持导入图片,甚至三维模型等多种数据可视化展示

  • 可用于动态数据可视化并提供良好的触摸支持,支持绝大多数的浏览器和移动端浏览器

  • 支持基于时间轴的动态流式数据展示

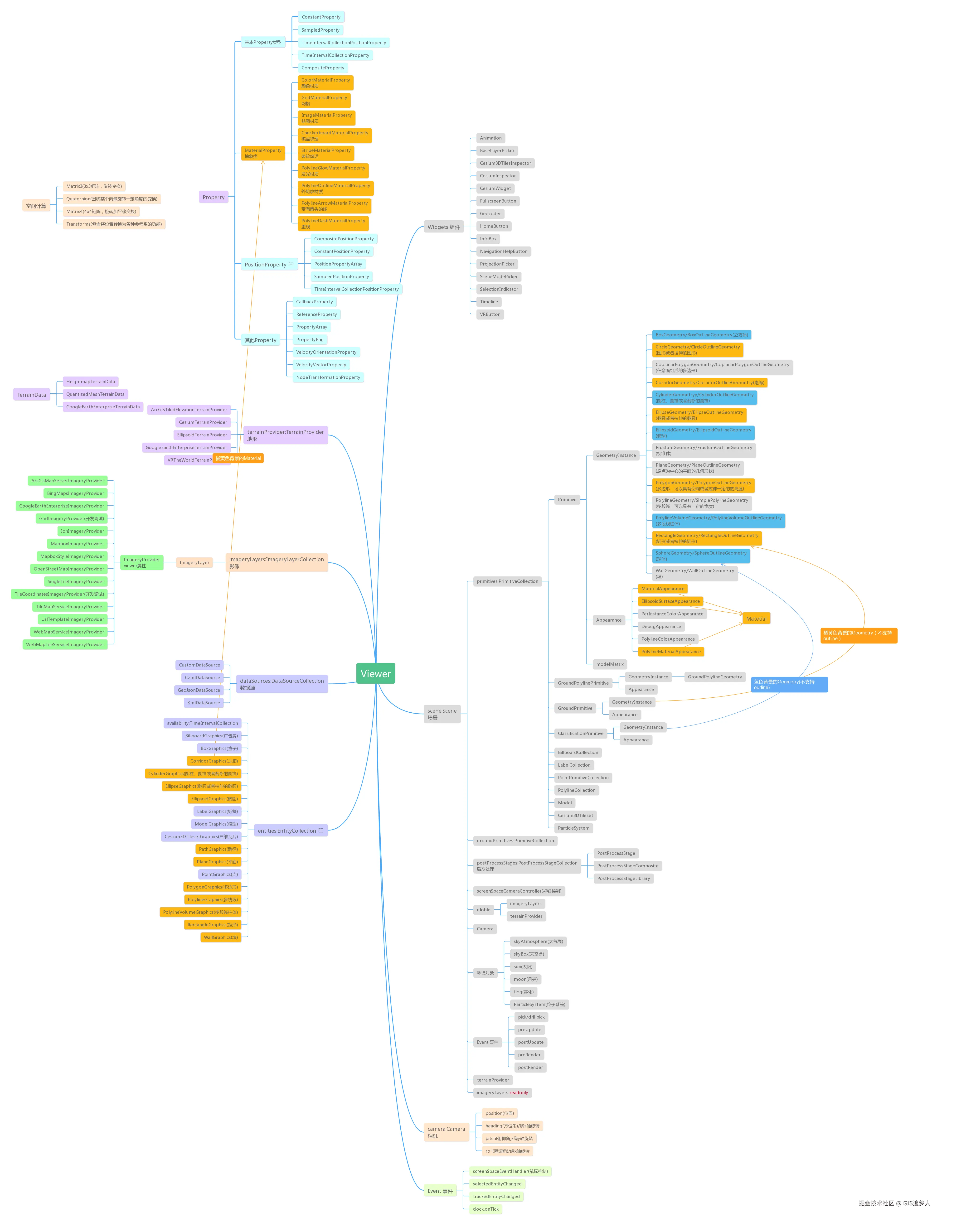
02 Cesium API 基础脑图

Cesium+API结构.png

引用:

Cesium 开发入门篇 | 01 Cesium 介绍