一种轻量分表方案-MyBatis拦截器分表实践

57 阅读7分钟

背景

部门内有一些亿级别核心业务表增速非常快,增量日均100W,但线上业务只依赖近一周的数据。随着数据量的迅速增长,慢SQL频发,数据库性能下降,系统稳定性受到严重影响。本篇文章,将分享如何使用MyBatis拦截器低成本的提升数据库稳定性。



业界常见方案

针对冷数据多的大表,常用的策略有以2种:

  1. 删除/归档旧数据。
  2. 分表。



归档/删除旧数据

定期将冷数据移动到归档表或者冷存储中,或定期对表进行删除,以减少表的大小。此策略逻辑简单,只需要编写一个JOB定期执行SQL删除数据。我们开始也是用这种方案,但此方案也有一些副作用:

1.数据删除会影响数据库性能,引发慢sql,多张表并行删除,数据库压力会更大。

2.频繁删除数据,会产生数据库碎片,影响数据库性能,引发慢SQL。

综上,此方案有一定风险,为了规避这种风险,我们决定采用另一种方案:分表。



分表

我们决定按日期对表进行横向拆分,实现让系统每周生成一张周期表,表内只存近一周的数据,规避单表过大带来的风险。



分表方案选型

经调研,考虑2种分表方案:Sharding-JDBC、利用Mybatis自带的拦截器特性。

经过对比后,决定采用Mybatis拦截器来实现分表,原因如下:

1.JAVA生态中很常用的分表框架是Sharding-JDBC,虽然功能强大,但需要一定的接入成本,并且很多功能暂时用不上。

2.系统本身已经在使用Mybatis了,只需要添加一个mybaits拦截器,把SQL表名替换为新的周期表就可以了,没有接入新框架的成本,开发成本也不高。





简易架构图



分表具体实现代码

分表配置对象

java
 代码解读
复制代码
import lombok.AllArgsConstructor;
import lombok.Data;
import lombok.NoArgsConstructor;

import java.util.Date;

@Data
@AllArgsConstructor
@NoArgsConstructor
public class ShardingProperty {
    // 分表周期天数,配置7,就是一周一分
    private Integer days;
    // 分表开始日期,需要用这个日期计算周期表名
    private Date beginDate;
    // 需要分表的表名
    private String tableName;
}

分表配置类

java
 代码解读
复制代码
import java.util.concurrent.ConcurrentHashMap;

public class ShardingPropertyConfig {

    public static final ConcurrentHashMap<String, ShardingProperty> SHARDING_TABLE = new ConcurrentHashMap<>();

    static {
        ShardingProperty orderInfoShardingConfig = new ShardingProperty(15, DateUtils.string2Date("20231117"), "order_info");
        ShardingProperty userInfoShardingConfig = new ShardingProperty(7, DateUtils.string2Date("20231117"), "user_info");

        SHARDING_TABLE.put(orderInfoShardingConfig.getTableName(), orderInfoShardingConfig);
        SHARDING_TABLE.put(userInfoShardingConfig.getTableName(), userInfoShardingConfig);
    }
}

拦截器

ini
 代码解读
复制代码
import lombok.extern.slf4j.Slf4j;
import o2o.aspect.platform.function.template.service.TemplateMatchService;
import org.apache.commons.lang3.StringUtils;
import org.apache.ibatis.executor.statement.StatementHandler;
import org.apache.ibatis.mapping.BoundSql;
import org.apache.ibatis.mapping.MappedStatement;
import org.apache.ibatis.plugin.*;
import org.apache.ibatis.reflection.DefaultReflectorFactory;
import org.apache.ibatis.reflection.MetaObject;
import org.apache.ibatis.reflection.ReflectorFactory;
import org.apache.ibatis.reflection.factory.DefaultObjectFactory;
import org.apache.ibatis.reflection.factory.ObjectFactory;
import org.apache.ibatis.reflection.wrapper.DefaultObjectWrapperFactory;
import org.apache.ibatis.reflection.wrapper.ObjectWrapperFactory;
import org.springframework.stereotype.Component;

import java.sql.Connection;
import java.time.LocalDateTime;
import java.time.format.DateTimeFormatter;
import java.util.Date;
import java.util.Properties;

@Slf4j
@Component
@Intercepts({@Signature(type = StatementHandler.class, method = "prepare", args = {Connection.class, Integer.class})})
public class ShardingTableInterceptor implements Interceptor {
    private static final ObjectFactory DEFAULT_OBJECT_FACTORY = new DefaultObjectFactory();
    private static final ObjectWrapperFactory DEFAULT_OBJECT_WRAPPER_FACTORY = new DefaultObjectWrapperFactory();
    private static final ReflectorFactory DEFAULT_REFLECTOR_FACTORY = new DefaultReflectorFactory();
    private static final String MAPPED_STATEMENT = "delegate.mappedStatement";
    private static final String BOUND_SQL = "delegate.boundSql";
    private static final String ORIGIN_BOUND_SQL = "delegate.boundSql.sql";
    private static final DateTimeFormatter FORMATTER = DateTimeFormatter.ofPattern("yyyyMMdd");
    private static final String SHARDING_MAPPER = "com.jd.o2o.inviter.promote.mapper.ShardingMapper";

    private ConfigUtils configUtils = SpringContextHolder.getBean(ConfigUtils.class);

    @Override
    public Object intercept(Invocation invocation) throws Throwable {
        boolean shardingSwitch = configUtils.getBool("sharding_switch", false);
        // 没开启分表 直接返回老数据
        if (!shardingSwitch) {
            return invocation.proceed();
        }

        StatementHandler statementHandler = (StatementHandler) invocation.getTarget();
        MetaObject metaStatementHandler = MetaObject.forObject(statementHandler, DEFAULT_OBJECT_FACTORY, DEFAULT_OBJECT_WRAPPER_FACTORY, DEFAULT_REFLECTOR_FACTORY);
        MappedStatement mappedStatement = (MappedStatement) metaStatementHandler.getValue(MAPPED_STATEMENT);
        BoundSql boundSql = (BoundSql) metaStatementHandler.getValue(BOUND_SQL);
        String originSql = (String) metaStatementHandler.getValue(ORIGIN_BOUND_SQL);
        if (StringUtils.isBlank(originSql)) {
            return invocation.proceed();
        }

        // 获取表名
        String tableName = TemplateMatchService.matchTableName(boundSql.getSql().trim());
        ShardingProperty shardingProperty = ShardingPropertyConfig.SHARDING_TABLE.get(tableName);
        if (shardingProperty == null) {
            return invocation.proceed();
        }

        // 新表
        String shardingTable = getCurrentShardingTable(shardingProperty, new Date());
        String rebuildSql = boundSql.getSql().replace(shardingProperty.getTableName(), shardingTable);
        metaStatementHandler.setValue(ORIGIN_BOUND_SQL, rebuildSql);
        if (log.isDebugEnabled()) {
            log.info("rebuildSQL -> {}", rebuildSql);
        }

        return invocation.proceed();
    }

    @Override
    public Object plugin(Object target) {
        if (target instanceof StatementHandler) {
            return Plugin.wrap(target, this);
        }
        return target;
    }

    @Override
    public void setProperties(Properties properties) {}

    public static String getCurrentShardingTable(ShardingProperty shardingProperty, Date createTime) {
        String tableName = shardingProperty.getTableName();
        Integer days = shardingProperty.getDays();
        Date beginDate = shardingProperty.getBeginDate();

        Date date;
        if (createTime == null) {
            date = new Date();
        } else {
            date = createTime;
        }
        if (date.before(beginDate)) {
            return null;
        }
        LocalDateTime targetDate = SimpleDateFormatUtils.convertDateToLocalDateTime(date);
        LocalDateTime startDate = SimpleDateFormatUtils.convertDateToLocalDateTime(beginDate);
        LocalDateTime intervalStartDate = DateIntervalChecker.getIntervalStartDate(targetDate, startDate, days);
        LocalDateTime intervalEndDate = intervalStartDate.plusDays(days - 1);
        return tableName + "_" + intervalStartDate.format(FORMATTER) + "_" + intervalEndDate.format(FORMATTER);
    }
}

临界点数据不连续问题

分表方案有1个难点需要解决:周期临界点数据不连续。举例:假设要对operate_log(操作日志表)大表进行横向分表,每周一张表,分表明细可看下面表格。

第一周(operate_log_20240107_20240108)第二周(operate_log_20240108_20240114)第三周(operate_log_20240115_20240121)
1月1号 ~ 1月7号的数据1月8号 ~ 1月14号的数据1月15号 ~ 1月21号的数据

1月8号就是分表临界点,8号需要切换到第二周的表,但8号0点刚切换的时候,表内没有任何数据,这时如果业务需要查近一周的操作日志是查不到的,这样就会引发线上问题。

我决定采用数据冗余的方式来解决这个痛点。每个周期表都冗余一份上个周期的数据,用双倍数据量实现数据滑动的效果,效果见下面表格。

第一周(operate_log_20240107_20240108)第二周(operate_log_20240108_20240114)第三周(operate_log_20240115_20240121)
12月25号 ~ 12月31号的数据1月1号 ~ 1月7号的数据1月8号 ~ 1月14号的数据
1月1号 ~ 1月7号的数据1月8号 ~ 1月14号的数据1月15号 ~ 1月21号的数据

注:表格内第一行数据就是冗余的上个周期表的数据。

思路有了,接下来就要考虑怎么实现双写(数据冗余到下个周期表) ,有2种方案:

1.在SQL执行完成返回结果前添加逻辑(可以用AspectJ 或 mybatis拦截器),如果SQL内的表名是当前周期表,就把表名替换为下个周期表,然后再次执行SQL。此方案对业务影响大,相当于串行执行了2次SQL,有性能损耗。

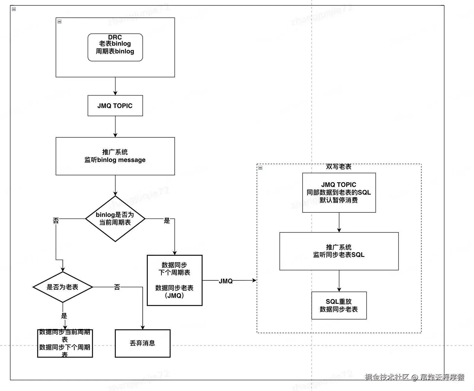
2.监听增量binlog,京东内部有现成的数据订阅中间件DRC,读者也可以使用cannal等开源中间件来代替DRC,原理大同小异,此方案对业务无影响。

方案对比后,选择了对业务性能损耗小的方案二。



监听binlog并双写流程图





监听binlog数据双写注意点

1.提前上线监听程序,提前把老表数据同步到新的周期表。分表前只监听老表binlog就可以,分表前只需要把老表数据同步到新表。

2.切换到新表的临界点,为了避免丢失积压的老表binlog,需要同时处理新表binlog和老表binlog,这样会出现死循环同步的问题,因为老表需要同步新表,新表又需要双写老表。为了打破循环,需要先把双写老表消费堵上让消息暂时积压,切换新表成功后,再打开双写消费。



监听binlog数据双写代码

注:下面代码不能直接用,只提供基本思路

java
 代码解读
复制代码
/**
 * 监听binlog ,分表双写,解决数据临界问题
*/
@Slf4j
@Component
public class BinLogConsumer implements MessageListener {
    
    private MessageDeserialize deserialize = new JMQMessageDeserialize();

    private static final String TABLE_PLACEHOLDER = "%TABLE%";

    @Value("${mq.doubleWriteTopic.topic}")
    private String doubleWriteTopic;

    @Autowired
    private JmqProducerService jmqProducerService;


    @Override
    public void onMessage(List<Message> messages) throws Exception {
        if (messages == null || messages.isEmpty()) {
            return;
        }
        List<EntryMessage> entryMessages = deserialize.deserialize(messages);
        for (EntryMessage entryMessage : entryMessages) {
            try {
                syncData(entryMessage);
            } catch (Exception e) {
                log.error("sharding sync data error", e);
                throw e;
            }
        }
    }

    private void syncData(EntryMessage entryMessage) throws JMQException {
        // 根据binlog内的表名,获取需要同步的表
        // 3种情况:
        // 1、老表:需要同步当前周期表,和下个周期表。
        // 2、当前周期表:需要同步下个周期表,和老表。
        // 3、下个周期表:不需要同步。
        List<String> syncTables = getSyncTables(entryMessage.tableName, entryMessage.createTime);
        
        if (CollectionUtils.isEmpty(syncTables)) {
            log.info("table {} is not need sync", tableName);
            return;
        }

        if (entryMessage.getHeader().getEventType() == WaveEntry.EventType.INSERT) {
            String insertTableSqlTemplate = parseSqlForInsert(rowData);
            for (String syncTable : syncTables) {
                String insertSql = insertTableSqlTemplate.replaceAll(TABLE_PLACEHOLDER, syncTable);
                // 双写老表发Q,为了避免出现同步死循环问题
                if (ShardingPropertyConfig.SHARDING_TABLE.containsKey(syncTable)) {
                    Long primaryKey = getPrimaryKey(rowData.getAfterColumnsList());
                    sendDoubleWriteMsg(insertSql, primaryKey);
                    continue;
                }
                mysqlConnection.executeSql(insertSql);
            }
            continue;
        }
    }

数据对比

为了保证新表和老表数据一致,需要编写对比程序,在上线前进行数据对比,保证binlog同步无问题。

具体实现代码不做展示,思路:新表查询一定量级数据,老表查询相同量级数据,都转换成JSON,equals对比。

作者:京东云开发者
链接:juejin.cn/post/746272…