🎯导读:本文档简要介绍了在腾讯云平台购买域名、完成网站备案及配置域名解析的流程。首先,用户需搜索并注册心仪的域名,创建并通过审核信息模板后完成购买。接着,针对个人用户,文档指导如何启动和完成工信部要求的网站备案程序,包括填写网站信息、签署文件以及通过电话和短信验证。最后,文章讲解了如何设置域名解析,使域名能够指向正确的服务器IP地址,并提及子域名的添加方法,确保网站可以通过易记的域名访问,同时满足中国大陆法律对网站悬挂备案号的要求。
购买域名
在腾讯云中搜索域名,点击域名注册
搜索自己想要的域名
创建信息模板(要等待审核),审核成功之后,购买域名
备案流程
域名购买成功之后,就可以进行备案了
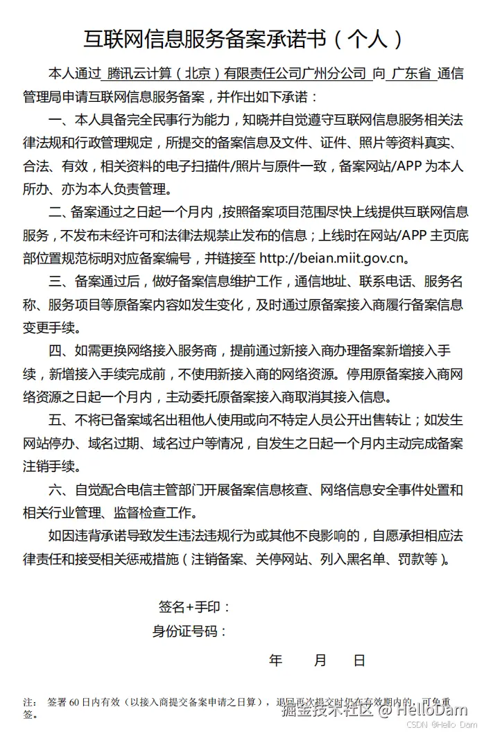
因为我是个人用户,选中个人备案
填写网站的相关信息,如果你是购买用于学习的,可以像我这样填写
在广东的话,需要打印一个文件,签名+按手印,最后上传到系统中,才可以提交备案
提交备案之后,等待腾讯云打电话过来咨询就行,记得自己的服务名称,腾讯云客服可能会核实
腾讯云审核之后,会提交管局审核
管局会发过来一个短信,短信上有一个验证码,和域名信息备案管理系统的链接。
我们需要在系统里面进行短信核验,核验成功之后,就正式提交管局审核了
然后耐心等7~20天,等管局发来如下信息,说明备案成功
【工业和信息化部】尊敬的用户xxx,您的ICP备案申请已通过审核,备案/许可证编号为:xxxx,审核通过日期:2025-01-02。特此通知!【工信部ICP备案】
备案后做什么
悬挂网站备案号
悬挂备案号是指在中国大陆运营的网站,按照中国互联网信息办公室和相关法律法规的要求,在其网站主页底部的中央位置明确展示该网站的ICP(Internet Content Provider,互联网内容提供商)备案编号,并将此备案号链接到工信部(中华人民共和国工业和信息化部)的备案管理系统网址,以便公众可以查询核对。如下图所示:

如果你的网站使用Vue开发,可以在App.vue页面底部添加
<!-- 底部 -->
<div class="web-footer">
<span>Copyright © 2018-2024 CIMS All Rights Reserved. </span>
<a href="https://beian.miit.gov.cn/" target="_blank" style="color: #1c84c6">粤B2-20****59-1</a>
</div>
css
.web-footer {
height: 20px;
line-height: 20px;
position: fixed;
bottom: 0;
width: 100%;
text-align: center;
color: #0e0000;
font-family: Arial;
font-size: 12px;
letter-spacing: 1px;
background: #FFFFFF;
}
添加域名解析
域名解析是将人类易读的域名(如www.example.com)转换为计算机能够识别的IP地址(如192.0.2.1)。这个过程通过域名系统(DNS, Domain Name System)实现,使得用户在浏览器中输入网站名称时,能够被正确导向到相应的服务器上获取网页内容。域名解析确保了网络资源的访问既方便又高效。
链接:console.cloud.tencent.com/cns/detail/
到这一步,就可以用域名代替服务器 ip 地址来访问了。如果直接访问域名,默认访问的是80端口。如果想要访问其他端口可以使用域名:端口的形式
子域名
子域名是主域名之下的一个独立的域名部分,它通常用来组织和区分网站的不同服务或部门。在互联网中,域名系统(DNS)允许创建无限层级的子域名,每个子域名都可以指向不同的IP地址或者使用相同的服务器配置。如example.com的子域名有blog.example.com、mail.example.com、shop.example.com
搜索云解析DNS,添加记录即可