前端事件循环和浏览器相关知识

46 阅读1分钟

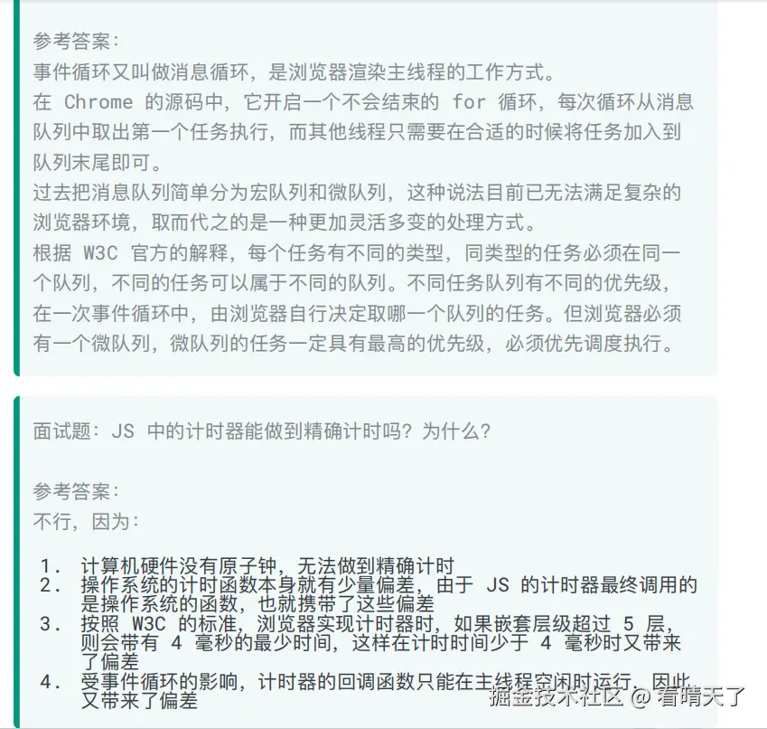
1、事件循环,同步异步,事件执行顺序

浏览器多线程执行,js代码的执行顺序,全局 =》队列,添加promise.resolve().then()微队列

631b2bd5a343a3277bb456423a291fb.png

如何理解js异步操作

image.png

js的事件循环

image.png

2、浏览器的渲染原理

image.png image.png

image.png