【干货】画用户画像与找相亲对象一样简单

201 阅读5分钟

1、闺女,醒醒,媒人把相亲的带来了。

我。。。。。。。

2、前年春节相亲相了40个, 去年春节相亲50个, 祖宗,今年你想相多少个?

3、俺滴个亲娘,相一个不中,相一个不中, 你到底想要什么样的?

王婆,我想找个高的,帅的,有钱的,给我做饭洗衣服的,每个月能给我2万块钱零花钱的。

王婆:我是媒人,不是菩萨,许愿请去旁边大佛寺,真想相亲,去填下表吧!

于是拿到以下这张表

等填完表,干运营的我,突然发现,这不是我老本行,用户的个人标签体系吗?

一张小小和表里,包括了用户的基础标签(如图中所示的身份属性,职业,居住和工作城市,房屋,汽车),统计标签:(年收入,存款量级等)兴趣偏好标签,只不过这个标签体系相对比较简单罢了。

既然聊到这里,关于标签体系的建设,我们就多聊几句。

在当今企业的数字化运营中,标签体系的建设已成为提升用户体验和推动业务发展的关键手段。标签体系不仅帮助企业从海量数据中提炼出有价值的信息,更是精准营销和优化服务的基石。下面我们将详细探讨标签体系的建设框架和其应用于用户画像的关系,以及它们在商业实践中的作用。

一、标签体系的建设框架

企业中的标签体系建设通常基于以下几种框架:

1. 基于营销的标签体系:

  • 商业价格标签:用于识别用户对不同价格区间的偏好,帮助企业在制定定价策略和促销活动时更具针对性。
  • 营销时机类标签:通过分析用户的购买习惯和历史数据,确定最佳的营销时机,从而提高转化率。

2. 基于用户增长的标签体系:

  • 用户生命周期标签:跟踪用户从初次接触到成为忠实客户的全过程,帮助企业制定适合不同阶段用户的策略。
  • 用户行为偏好类标签:记录用户的浏览、购买和互动行为,以便于针对性优化用户体验。

3. 基于用户价值识别的标签体系:

  • 用户价值分类标签:将用户按照其对企业的价值贡献进行分类,以便于差异化的资源分配与服务。
  • 规则标签:通过预设规则对用户进行初步分类,通常用于识别关键客户或潜在风险客户。

用户标签体系是CDA数据分析师一级的重要考点。

4. 基于用户行为偏好的标签体系:

  • 算法模型标签:利用机器学习模型对用户数据进行深度分析,生成更为复杂的行为偏好标签,以提高预测和推荐的精准度。

二、标签体系的分类

标签体系可以进一步细分为以下几类:

  • 基础标签:包括用户的基本信息,如性别、年龄、地区等,这些是构建其他高级标签的基础。
  • 规则标签:基于预设的业务规则生成的标签,比如根据用户的消费金额自动分为VIP客户。
  • 算法模型标签:通过数据挖掘和机器学习生成的标签,这类标签往往能提供更为细致的用户洞察。

三、用户画像的构建

用户画像是将收集到的各类标签进行整合,形成对用户的全面描述。通过标签体系,企业可以提炼出用户画像,进而实现:

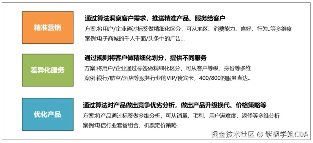
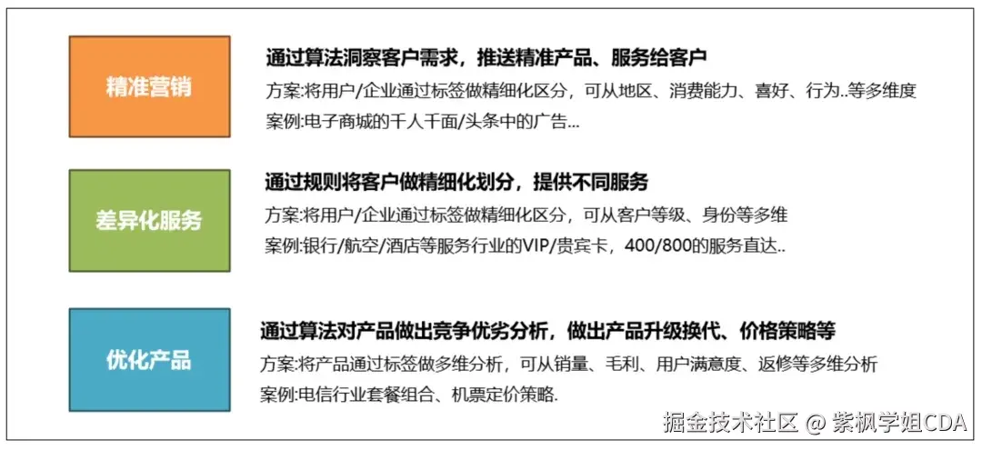
  • 精准营销:通过了解用户的偏好和需求,企业能够制定更有针对性的营销策略,提高营销效率和转化率。
  • 差异化服务:根据用户画像,企业可以为不同用户群体提供个性化的服务和产品推荐,从而提升用户满意度和忠诚度。
  • 优化产品:通过分析用户的行为和反馈,有助于企业优化现有产品或开发新产品,以更好地满足市场需求。

四、商业实践中的应用

在商业实践中,标签体系及用户画像帮助企业实现了用户需求与产品/服务的完美匹配。例如,一家电商平台通过用户购买历史和浏览行为生成的标签,能够在用户登陆网站时自动推荐可能感兴趣的商品。这不仅能增加用户的购物体验,还大大提高了销量。

总之,标签体系和用户画像的构建与应用,是企业实现精细化运营的重要手段。通过深入挖掘用户数据,企业可以更好地理解用户需求,优化产品服务,提升市场竞争力。在这个数据驱动的时代,谁能更好地掌握和利用用户画像,谁就能在激烈的市场竞争中占得先机。

抓住机遇,狠狠提升自己

随着各行各业进行数字化转型,数据分析能力已经成了职场的刚需能力,这也是这两年CDA数据分析师大火的原因。和领导提建议再说“我感觉”“我觉得”,自己都觉得心虚,如果说“数据分析发现……”,肯定更有说服力。想在职场精进一步还是要学习数据分析的,统计学、概率论、商业模型、SQL,Python还是要会一些,能让你工作效率提升不少。备考CDA数据分析师的过程就是个自我提升的过程。

CDA 考试官方报名入口:www.cdaglobal.com/pinggu.html