全网疯传DeepSeek!为什么技术大牛连夜拆掉本地"阉割版"?——知乎10w赞R1联网"逆天满血"攻略竟免费流出!

14,244 阅读8分钟

新年这段时间,DeepSeek 实在太火了,火到了全球,用户请求数爆了,但也被国外 DDos 攻击爆了,到现在的 Deepseek 网页服务和 API 服务时不时都还在抽风,你看看目前的 Deepseek 服务状态:

status.deepseek.com/

真的一言难尽,好东西总是被坏人盯上。所以最近突然就爆火了很多网上教程教大家本地部署 DeepSeek R1,但本地部署的 DeepSeek R1 基本上都是残血版,因为美国的显卡封锁,加上昂贵的显卡价格,普通人哪有可能可以有那么多好的显卡来部署满血版...以下是本地部署前要好好考虑的几点:

  1. 本地部署 DeepSeek 需要高性能硬件,普通电脑难以满足其需求。
  2. 部署 DeepSeek 成本高昂,电费消耗大,不如云端服务。
  3. 部署过程复杂,普通用户难以成功,高手选择直接使用官网服务。
  4. 本地部署存在安全隐患,如数据泄露和模型投毒风险。

所以我今天给大家带来一篇网上最全的 DeepSeek R1 使用指南,甚至是基于联网搜索版的 DeepSeek R1,大让大家可以少资源、低成本甚至零成本真正体验到 DeepSeek R1 的强大功能。

首先,肯定先帮 DeepSeek 官方服务卖个广告

DeepSeek 官方服务地址:

chat.deepseek.com/

其实上述所说的 Deepseek R1 联网满血版,官方都完全有提供,而且是无限使用,完全免费的:

只不过就是因为开头所说,Deepseek 服务这段时间都是不太稳定,所以大家可以先知道情况,蹲守一下,等以后稳定了,就可以直接用官方服务了。

接下来我们就来看看目前针对这个情况 DeepSeek R1 的替代方案吧,下面我就简写“DeepSeek R1”为“DS R1”来表示。

1. Perplexity AI (可免费/需要 🪜)

Perplexity AI 是一个非常强大的 AI 搜索引擎,它不仅支持 Claude 3、GPT-4、Mistral 等主流大模型,还支持 DeepSeek 的模型。最重要的是,它的搜索功能非常强大,而且可以基于特定的搜索目的来进行搜索:

Perplexity AI 的地址: www.perplexity.ai/

它提供免费版和付费版两种选择:

  • 免费版:每天有限额的使用次数,但已经足够日常使用
  • Pro 版:每月 20 美元,无限制使用,还可以使用更多高级功能

这里你可以直接选择模型Reasoning R1,这个就是直接基于 DeepSeek R1 的模型结合搜索结果来回答你的问题,非常强大:

比如我搜索“deepseek r1 和 openai o3 mini 的对比和优缺点”,它就会基于搜索结果来回答你的问题:

基于搜索结果的思考过程:

最终的回答:

如果你想要一个稳定可靠、搜索功能强大的 DS R1 替代方案,Perplexity AI 算是最佳选择之一。

2. 纳米 AI 搜索 (免费/不需要 🪜)

纳米 AI 搜索是一个国内的 AI 搜索引擎,它也支持 DeepSeek R1 模型。

地址:www.n.cn/

它目前主要是提供专线版:即小参数版本的 DS R1 32B 的模型,但是速度快,而且稳定性相对较好。这里使用的时候,记得在提问题前选择好慢思考模式才能触发到使用 DS R1 的专线模型:

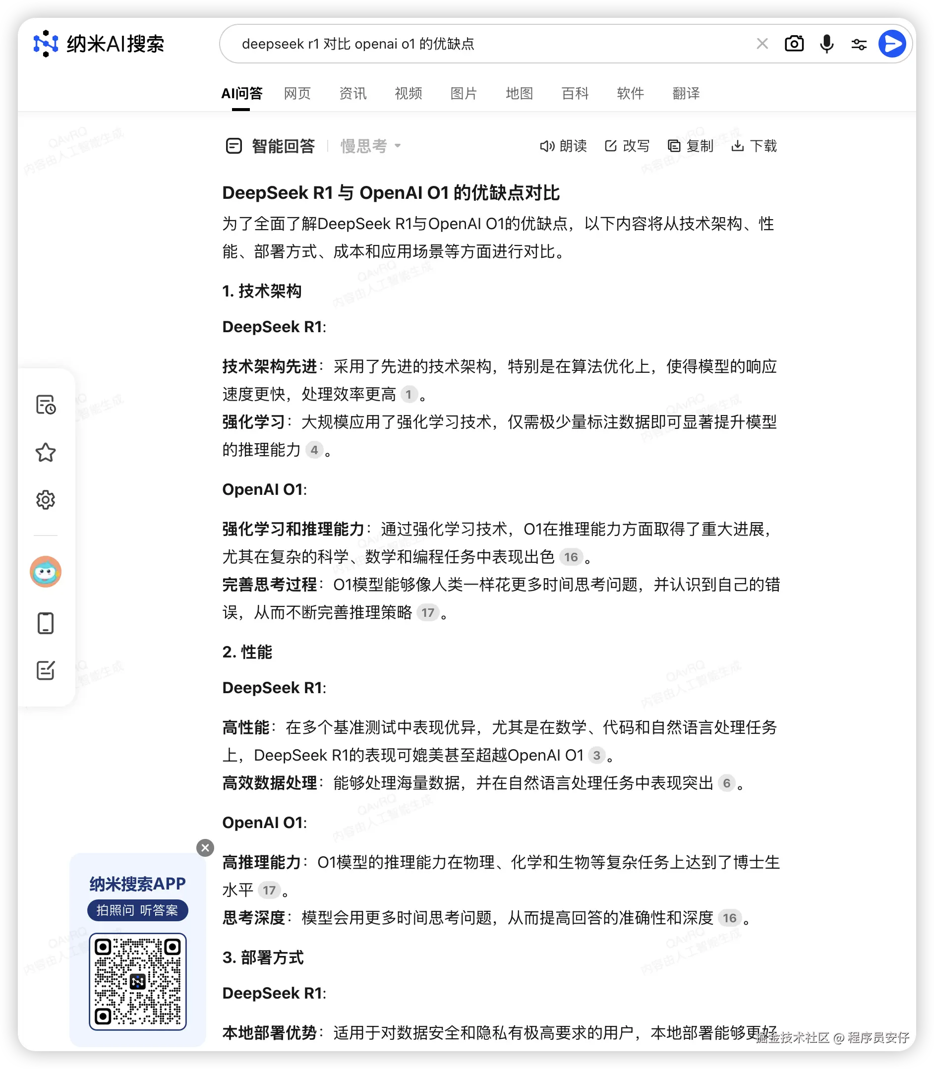
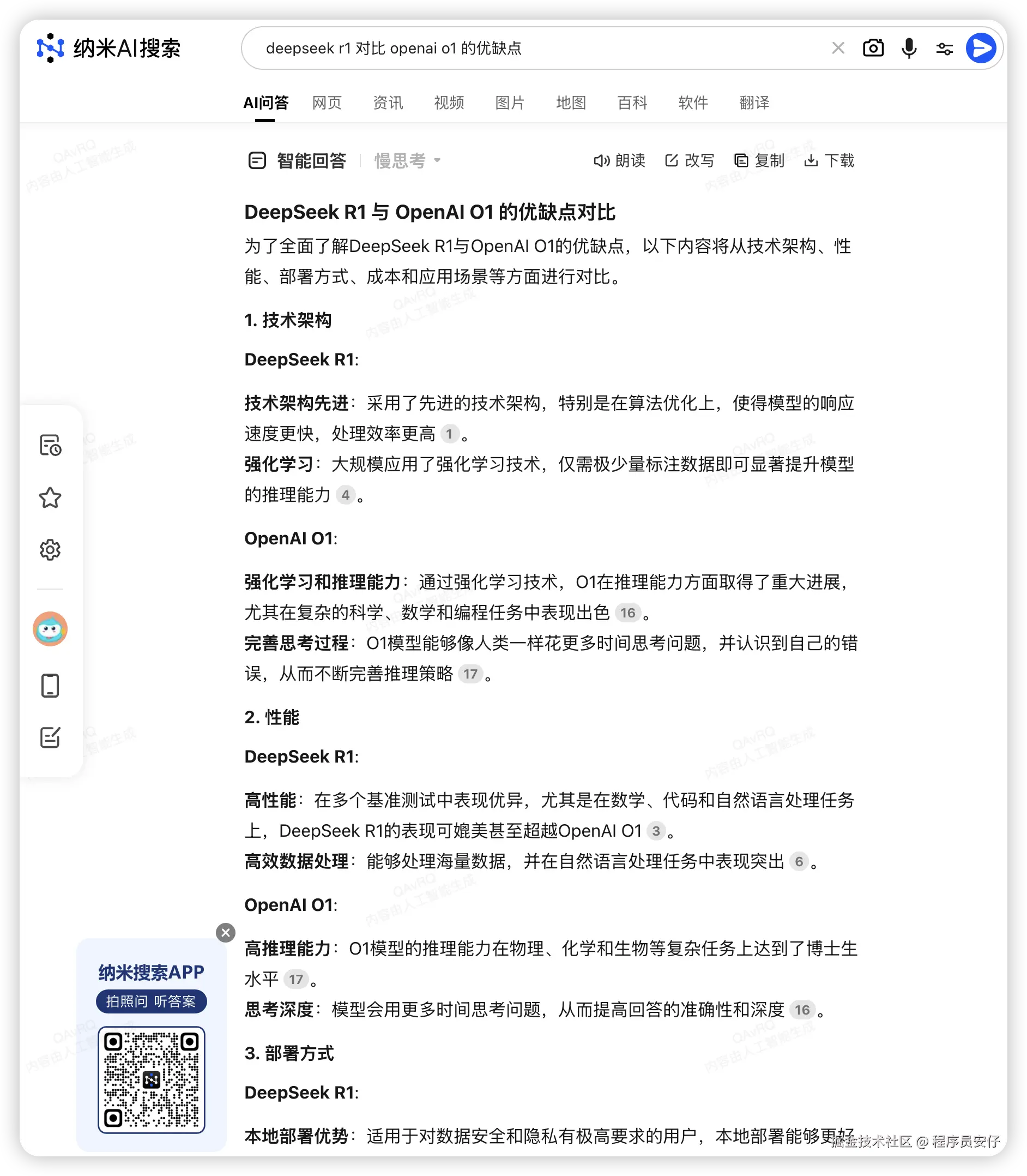
这里我们来试试搜索“deepseek r1 对比 openai o1 的优缺点”,你可以看到,它的思考过程用的就是 DS R1 32B 的模型,而且结果也是结合搜索结果思考后来回答你的问题:

不过,我这里也试了下,纳米 AI 搜索也不是次次都会基于你的提问就直接用 DS R1 32B 的模型,有时候则不使用,估计是根据提问的复杂程度来决定的。

3. Cursor (可免费/需要 🪜)

以下是 Cursor 的官方地址: cursor.sh/

Cursor 是一款专为程序员打造的新一代 AI 编程助手,它有以下几个突出的优点:

  1. 智能代码补全和生成:通过 AI 模型实时提供代码建议,大幅提升编码效率
  2. 强大的代码解释和重构:可以快速理解复杂代码,并提供优化建议
  3. 内置多种顶级 AI 模型:包括 GPT-4、Claude 3 以及 DeepSeek R1 等
  4. 联网搜索功能:可以结合搜索来解答技术问题,提供更准确的答案

Cursor 提供了以下几种付费方案(月付,年付会再便宜一些):

  1. 免费版 (Hobby)

    • 提供 2 周的 Pro 版本试用期
    • 每月 2000 次代码补全
    • 50 次慢速高级模型请求
    • 可以使用基础功能
  2. Pro 版本 ($20/月)

    • 无限制代码补全
    • 每月 500 次快速高级模型请求
    • 无限制慢速高级模型请求
    • 每天 10 次 O1-mini 模型使用额度
    • 包含所有高级功能
  3. 企业版 (Business) ($40/用户/月)

    • 包含 Pro 版本所有功能
    • 组织级隐私模式
    • 集中式团队计费
    • 管理员仪表盘和使用统计
    • SAML/OIDC SSO 支持

Cursor 的免费试用期提供完整的 Pro 版本功能体验,让你可以充分测试各项高级特性。试用期是从注册开始计算的实际天数,而不是使用天数。

如果你想尝试 Cursor 的 DeepSeek R1 功能,建议先使用免费试用期进行体验,看看是否符合你的需求再决定是否升级到付费版本。

要使用 Cursor 的 DeepSeek R1 模型进行联网搜索和回答,非常简单:

  1. 在 Settings > Models 中开启 deepseek-r1 选项
  2. 在对话框中选择 DeepSeek R1 作为对话模型

然后在不同操作系统下,可以通过以下快捷键快速调出 Cursor 的聊天栏窗口:

  1. Windows/Linux:

    • 按下 Ctrl + Shift + L
  2. macOS:

    • 按下 Cmd + Shift + L

如下图:

然后你就可以通过结合以下快捷指令来使用联网功能:

  • 使用 @Web 命令让 AI 基于网络搜索结果来回答问题;
  • 使用 @url 命令让 AI 分析特定网页的内容,比如 @https://www.deepseek.com

比如,我这里要搜索“deepseek r1 对比 openai o1 的优缺点”,我就可以直接构造以下的提问:

@Web deepseek r1 对比 openai o1 的优缺点

甚至是指定加上一些网络地址来附加作为搜索的参考:

@Web deepseek r1 对比 openai o1 的优缺点 @https://www.deepseek.com

以下是具体的回答效果:

值得一提的是,Cursor 使用的是完整版的 DeepSeek R1(671B 参数),而不是精简版,这保证了回答的质量。

4. Monica (付费/需要 🪜)

Monica 是一个功能强大的 AI 助手工具,它提供了多种 AI 模型的集成使用体验。作为一个跨平台的应用程序,Monica 支持 Windows、macOS 和 Linux 系统,并提供了浏览器扩展和移动端 APP。

以下是 Monica 的官方地址: monica.im/invitation?…

最近,Monica 已经直接集成了完整版的 DeepSeek R1(671B 参数)模型并且可以直接结合联网搜索来回答问题:

我们来试试效果,还是那个问题:

这种交互效果,是不是比 Cursor 的联网搜索效果还要好?

5. 秘塔 AI 搜索 (免费/不需要 🪜)

秘塔 AI 搜索是一个专注于中文搜索的 AI 搜索引擎,它结合了强大的搜索功能和 AI 对话能力。

以下是它的主要特点:

  1. 纯净的搜索体验
  • 没有广告干扰
  • 直达搜索结果
  • 界面简洁清晰
  1. 全网搜索能力
  • 覆盖主流网站内容
  • 实时更新搜索结果
  • 支持多种搜索过滤
  1. 便捷的使用方式
  • 提供网页版访问
  • 微信小程序随时可用
  • 支持移动端和桌面端

官方地址: metaso.cn/

现在秘塔 AI 也通过结合 R1 模型和自己的搜索引擎,提供基于实时搜索结果进行准确回答,以及信息来源的引用链接,我们来继续用同样的问题来试试效果:

对话结果链接: metaso.cn/s/W4TJaq9

是不是觉得最后这个用起来更符合我们国人使用呢?而且还是完全免费的,是不是很棒?

普通人玩转 AI 的正确姿势:把专业的事交给专业的人

看完这篇指南你会发现:用好 AI 根本不需要懂技术! 就像我们不会自己造手机却能用微信聊天一样,AI 时代真正的聪明人是:

1️⃣ 会挑工具的咖啡师
与其花 3 天部署残血版 AI(还随时可能崩溃),不如直接选现成的"AI 咖啡机":Perplexity 是星巴克级的稳定体验,秘塔搜索是瑞幸式的高性价比,Cursor 则是专业咖啡师的手冲服务 —— 总有一款适合你

2️⃣ 会提问题的好奇宝宝
这些工具已经把 DeepSeek R1 这样的顶尖大脑装进了手机大小的界面里。你要做的只是像问朋友那样提问:
❌ 错误姿势:"请用混合精度训练优化模型参数"
✅ 正确姿势:"帮我写个情人节表白代码,要带爱心动画!"

最后请记住:
你的创造力 × 云端 AI = 超能力

(彩蛋:听说最近已经有大佬也通过扣子来对接 DeepSeek R1 来实现联网搜索回答了,有兴趣的网络搜索一下关键词:WaytoAGI,往里面找找看 👀)