《小强升职记》、《心流》 、《拖延心理学》、《微习惯》、《前方高能》、《自律 100 天》阅读摘要

1,217 阅读31分钟

这几本是这两年来看过的学习方法论类书籍,刚好一起整理一下,其中不少学习方法论殊途同归,可以相互印证参考。

一、小强升职记(只管去做)

世界上只有两种人,很忙的人和假装很忙的人。时间去哪儿了?要么被自己浪费了,要么被别人浪费了,归根结底是被自己浪费了。

大多数人都不知道自己为什么而忙碌,更可怕的是经习惯了这种忙碌的状态。

整天忙碌于琐事之中,无暇做更长远的打算。盲目,是阻止快速成长的关键因素。 这种盲目是如何产生的呢?至少有下面几个原因:

  1. 在这个人生的关键时期,被迫完成角色的转变。
  2. 还来不及构建自己的职业规划和人生目标。
  3. 不具备平衡工作和生活的能力。
  4. 没有养成良好的习惯。

构建时间管理的核心系统:

  1. 种子——找到时间黑洞,找到职业价值观。
  2. 树苗——学习四象限法则、衣柜整理法。
  3. 枝叶——如何战胜拖延,如何要事优先,如何处理临时突发事件。
  4. 开花——如何养成一个好习惯。
  5. 结果——如何让想法落地。
  6. 收获——如何建立高效办公区,逐步走向高效率、慢生活。

做事靠系统,不是靠感觉。

1. 你真的很忙吗?

经常很多相互关联的非重要信息吸引我们的注意力,使消耗的时间在不知不觉中膨胀,这就是时间黑洞

2. 如何记录和分析时间日志?

人生没有下脚料,每一段时间的运用都有它自己的意义,但有主动时间和被动时间之分,做事之前有预期,并且追求预期的结果,这就是主动运用时间,否则是被动运用时间,时间黑洞就是被动时间的集合。做事情不够主动,不愿走出舒适区,则很容易陷入时间黑洞,从而浪费生命。

找到每天的高效时段。有时效率很高,像是拧紧了发条;有时又莫名其妙地烦躁,什么都不想做,什么都做不进去。

老付工作法:

  1. 将所有任务放入集合中,无论大小;
  2. 清理分类
    1. 将可以置之不理的任务清除掉;
    2. 将必须在某天处理或者必须转交别人处理的任务拿出来;
    3. 将那些可以在两分钟之内完成的任务立即完成。
    4. 将需要在特定日期处理的事情写进日程表;
    5. 将需要别人处理的事情立即转交并且设置到期提醒;
    6. 将需要现在处理的事情摆在办公桌上。
  3. 在自己最高效的时段,做最重要的事情。

提高工作效率的技巧:

  1. 找出重要的事情在高效时段内完成。
  2. 回顾你需要发布或者呈送给上司的资料。材料就是名片,在上面不要吝啬时间。
  3. 同样情境解决的事情批次处理。如打电话的事一次性打完,沟通的事一次性沟通完,这样可以减少做这件事的内心阻力,借着惯性把不愿意做的事做了。
  4. 减少检查邮件、微信的次数。
  5. 能休息的时候尽量休息,有午休一定要午休。休息有利于精力恢复。

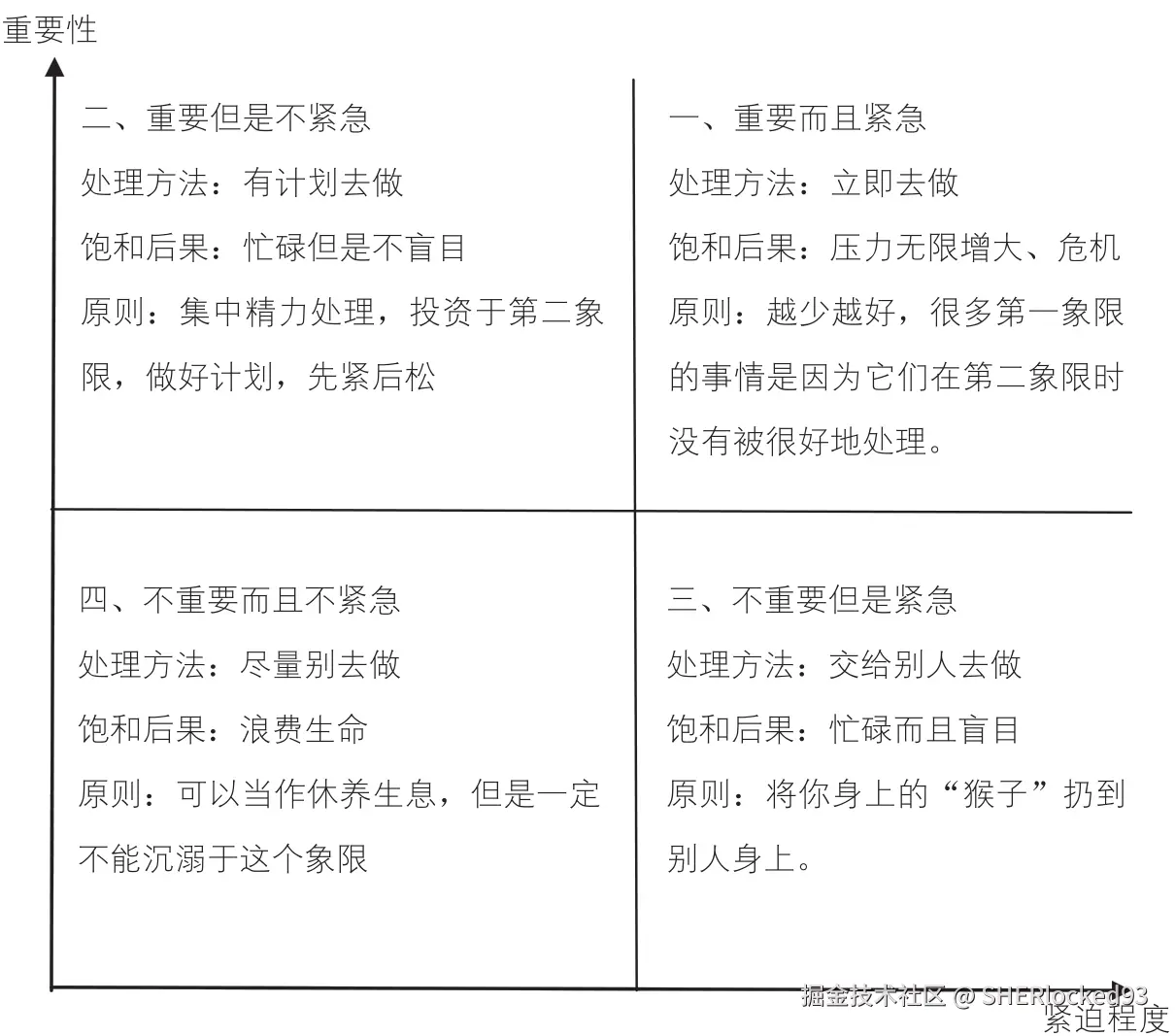
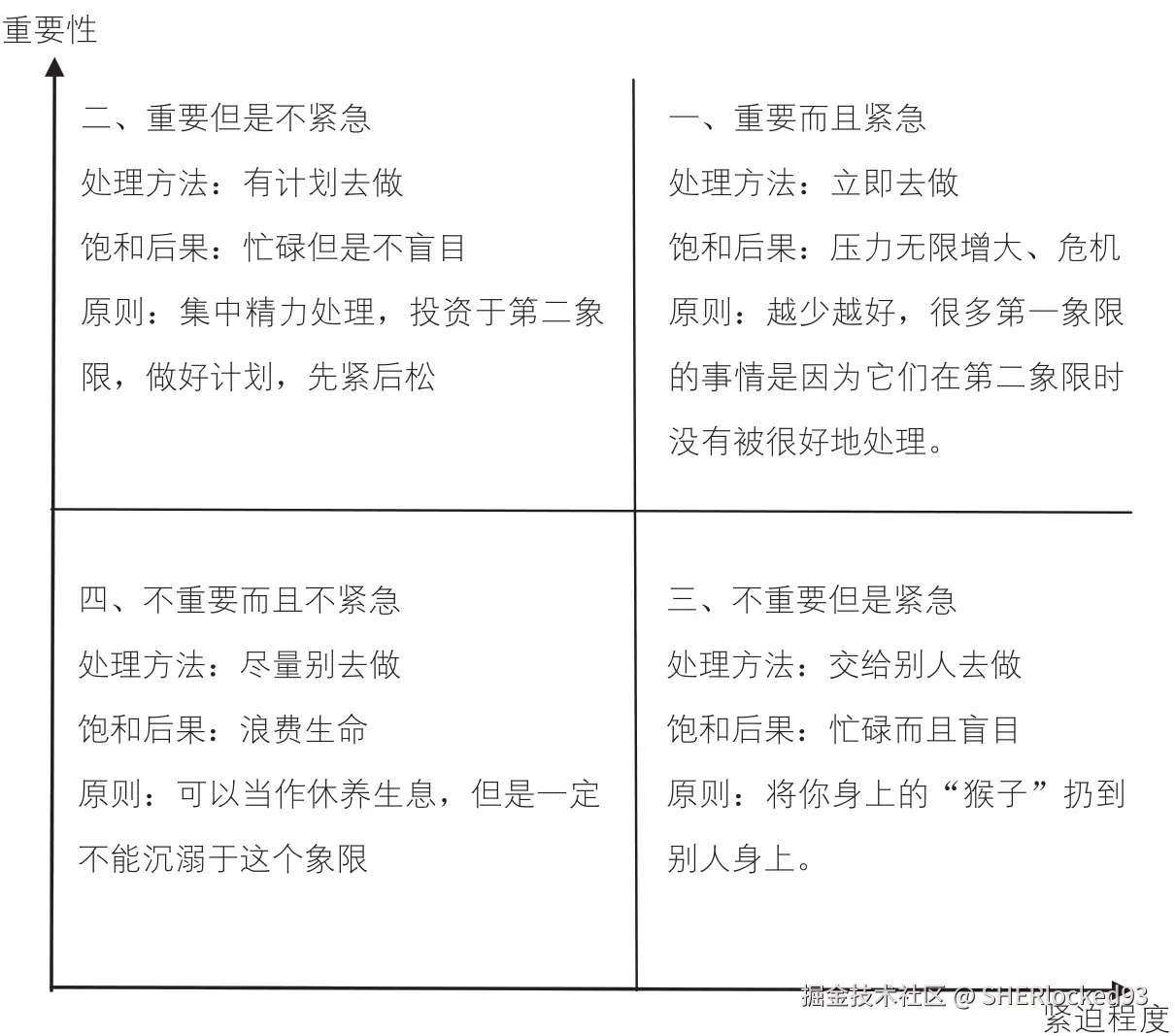
1. 四象限法则

处理四象限事务的原则

用四象限法消除时间管理的三大杀手——信息不够、拖延、预期结果不明确。

2. 衣柜整理法(GTD 方法)

整理衣柜的步骤对应着时间管理的五个流程:捕捉、明确意义、组织整理、深思、行动,所以这种时间管理方法称为衣柜整理法(注:就是David Allen的GTD方法)。

做事靠系统,不是靠感觉。当你真正建立起来一套系统,并运转良好的时候,就可以获得解放,比如你无时无刻不在呼吸,可你却几乎察觉不到它的存在,因为人类的呼吸系统已经进化了几百万年,这使你从呼吸这件事情上解放出来,关注更加有价值的事情。

对每一件事情都立即去处理,结果陷入了盲目的陷阱,无法分清主次。

工作其实就是赚钱的方式而已。我们赚钱还不是为了更好地生活?何必因为工作搞得人焦虑不堪或者亚健康那么惨呢? 正如David Allen所说:我们应该在工作时尽量追求一种‘心境如水(mind like water)的境界。

脑袋里只装一件事,一次只处理一件事情,处理完一件事以后再去处理下一件。好处:

  1. 专注,摆脱压力,忘记其他事情;
  2. 成就感,解决一件划掉一件,有成就感;

每天下班问自己四个问题:

  1. 今天做了些什么? 2.对哪些比较满意,哪些不满意? 3.推进了哪些重要的事? 4.明天的规划是什么?

每周回顾。建议每周做一次回顾,可以根据自己的实际情况来安排时间,比如每周日早晨6∶40,参考:

  1. 清空任务收集箱;
  2. 检视将来清单、行动清单、项目清单;
  3. 检视日程表;
  4. 本周收集到印象笔记的内容,做回顾;
  5. 年度目标,回顾年度目标,还剩多少;

工作和人生是可以划分成六个高度去进行检视和规划的,具体如下:

  1. 原则,思考自己的价值观、原则、目标,这是你工作的灵魂。

  2. 愿景,含 3-5 年的工作目标,可以是职位的,也可以是组织能力、协调能力等。问自己:

    1. 我想要什么?
    2. 哪些人已经做到了?
    3. 他们是如何做到的?
    4. 那时候我的工作和生活会是怎样的?
  3. 目标,比愿景更细化的东西,通常在一年内就可以有一个阶段性的成果。

  4. 责任范围,工作上的角色,如销售、管理、产品开发等;生活中的角色,如家庭、个人财务、精神层面等。兴趣爱好上的角色,如驴友、吉他手等,要把每一个角色扮演好,就需要执行一些任务,以拉近现实和期望的距离。

  5. 任务,将注意力放在眼前的一个个项目上。

  6. 下一步行动,下面要做什么。

3. 行动时遇到问题怎么办

1. 为什么游戏如此具有吸引力

《游戏改变世界》里分析,为什么游戏如此具有吸引力,四个特征:

  1. 目标。游戏中的目标都很明确:到黑森林去打败来自碧玺王国的卡里考,拿到他的月光石之后带给城堡里的铁匠,他会给你打造新武器。可是现实生活中没有人会给你这么明确的目标,这相当于手把手教你怎么做事了,怎么办?通过沟通,把目标搞明确,我认同一句话:如果你不能把事情明确地写下来,那么就极有可能做不到。游戏中的目标大多是「伸手就能够得着」的目标,但现实中不是,老板只会告诉你:这件事情,周五前搞定!这就像你只有布衣、木剑,却要直接跳到最后一关打老怪,怎么办呢?自己动手!如果你总是能像游戏里那样,把一个终极目标,分解成若干努力就能达到的小目标,不是想着一下子要搞定某件事情,而是找到实现它的路径,然后逐个搞定,那就能增强战拖力。
  2. 规则。游戏中的规则是不容逾越的,我们只需要按照规则玩就OK了,而在现实生活中,我们花在建立规则、打破规则、再建立规则上的精力太多了,如果你能够建立一两个小系统,并且把它们变成仪式,比如每天早晨到公司的第一个小时,排除干扰地搞定最重要的事,那么这就是你给自己定的规则,养成习惯后就不容易分心。
  3. 及时反馈。游戏中你可以随时知道你的分值是多少,并且完成任务后会立即得到奖励,比如新武器、新技能、新关卡,这可以让我们不断积累成就感和满足感,充满积极的情绪去继续进行游戏。现实生活是怎样的呢?没有人会贴心到奖励你的每一次小小的成功,比如跑步十分钟、一星期没有抽烟、一次不错的当众演讲......可是这并不妨碍我们为自己建立一套反馈系统,比如写成功日记,或给自己一些小小的奖励。我前不久那个项目结束后给自己买了个MacBookPro,自己要对自己好一点嘛。
  4. 自愿参与。游戏总是不强迫你,但是诱惑你,现实生活中总是别人给自己下任务,而自己被迫参与,有没有办法把任务变成自己的任务?做自己喜欢做的事情?或者把任务按照自己喜欢的方式搞定,从「要我做」到「我要做」,这是一个心态上的调整,所有的任务、事情,不是在给别人做,给公司做,而是做这件事情的同时在积累经验,创造机会。

游戏化其实就是一种心态上的改变,让自己放松、积极,让事情变得更有趣一些

2. 如何做到要事第一?

要事第一有一个很简单的原则:做完必须做的琐事,就立刻回到要事上来。

3. 如何应对临时突发事件?

做事靠系统,不是靠感觉

二、心流:最优体验心理学

熵是指一个系统的混乱程度。越混乱,熵值越高。

佛家打比方说,一个人从外表看是在静坐,但内心却如同瀑布一般,无数念头相互冲突,争夺大脑的注意力,内心一片混乱,熵值非常高。 如果进入心流状态,所有注意力集中在当前的任务上,跟任务无关的念头都被完全屏蔽,大脑仍在高速运转,但所有念头有规律、有秩序、井井有条,高效率地去完成任务。

如果一个人经常经历心流,他的心理就会被训练得越来越有秩序,以后进入心流就越来越容易,即使平时不在心流状态下,也不像一般人那样心猿意马。

心流是一场控制注意力的斗争,是为保卫自我而战,对抗的不是自己,而是使意识失序的精神熵。体验过心流的人都知道,那份深沉的快乐是严格的自律、集中注意力换来的。

三、微习惯:简单到不可能失败的自我管理法则

微习惯是一种小到几乎不可能失败的积极行为,它强调通过每天强迫自己做极其微小的任务,逐步培养良好的习惯。微习惯的核心是通过微小且可行的行动克服阻力,避免因目标过大而感到沮丧。比如,将“每天做100个俯卧撑”缩减为“做1个”,或将“写3000字”缩减为“写50字”。这种策略让我们用最少的意志力去做事,一旦开始,内心的抵触情绪就会减少。

从大脑角度看,习惯形成的关键是重复和回报。基底神经节负责习惯的自动化,而前额皮层负责管理决策。当大脑感受到回报时,它会更愿意重复某个行为。通过微习惯策略,目标变得简单且容易达成,这减少了意志力的消耗,避免了自我损耗。

微习惯策略的优势在于,它不要求你一开始就做出巨大改变,而是慢慢拓宽你的行为圈。每当你达成微目标时,都会感受到成就感,这种成就感会激励你继续前行,最终形成稳定的习惯。微习惯的独特之处在于,它避免了外部压力和过高的期望,帮助你以轻松的心态持续行动。

总的来说,微习惯通过减少心理负担,让你不知不觉地积累成就,并且通过逐步改变大脑的反应模式,最终达成曾经看似不可及的目标。

四、前方高能:硬核青年“开挂”手册

这本书的知识点比较散,没有像论文一下形成一个完整体系。主要有下面几点:

  1. 有效专注力 专注于解决问题,而非被负面情绪左右。成功来自精确分配时间与精力,而非信息的堆积。避免过度消耗在他人的争执或不在自己控制范围内的事情上,保持积极情绪能吸引社会资源,增加个人价值。
  2. 强大的心态 内心坚定的人专注于更大的人生课题,而不是被琐事困扰。避免“负能量沉醉”,通过完成小目标积累自信。人生的痛苦往往来自不合理的期待,接纳现实才能更好前进。
  3. 清晰的思维 有效的思维不仅是应对困难的能力,也是一种展现生命力的方式。解决问题时保持冷静和专注,提升认知水平,专注于本质问题而非表面障碍。
  4. 高效社交 认识到人的多样性,并在社交中主动引领和容纳冷遇。提升个人价值,使自己成为他人争取的对象,避免无效社交。真正的利他是自我提升后为他人提供价值,而不是单纯追求他人好感。
  5. 无痛自学 克服对犯错的恐惧,避免表面学习。通过深入学习和实践,知识才能内化并转化为实际能力。流利表达来自于大量积累和反复练习,而不是追求完美。
  6. 深度思考 思考是解决问题的关键,但要避免陷入无效的焦虑。有效的思考源于实践中的反馈,通过不断的阅读和实践积累系统性认知,形成工具,提高效率。

不断提升自我,通过精准的思维、自控力和社交能力,为他人提供真正的价值,从而在竞争中脱颖而出,避免被替代。

书里下面两点比较有意思,单独分享一下:

1. 高效社交

社交的精髓:主动引领+容纳冷遇

在社交中,我有两个刻意练习的心态:第一个是主动引领,第二个是容纳冷遇。 主动引领是指,只要进入一个社交场合,我就要做“降维打击”。我会主动打招呼、主动握手、主动对话。我不会静静地等别人来找我,就好像我是一个NPC,没有主角的触发就不会动一样。我不接受这个设定。 在我的游戏中,我是主角,其他人都是NPC。别人有别人固定的反应和台词,而我要做的,就是触发他们,通过他们的反应和台词来决定要不要深入交流。

一些人之所以恐惧社交,就是因为考虑的太多。其实社交中,真正要考虑的是从容。从容,就是说话做事,不急不躁,淡定自如;

  1. 第一,说话从容。说话的时候,要确保对方听到核心信息,不要因为紧张而给对方造成信息接收上的困扰。你如果紧张,语速很快,说得含糊不清,就会给对方造成压力,很容易让对方失去耐性。这样一来,交流的成本就上升了。 而从容、条理分明、语流清晰的交流,能令人如沐春风,营造出一个轻松、融洽、积极的谈话氛围。
  2. 第二,做事从容。你在做事情的时候应冷静、有条不紊。人一慌张,处理事情的能力就会减弱。能够从容地面对重压、正常行事,是一种极为重要的能力。

2. 利他的心理定位

始终把自己定位成一个被服务的对象,父母服务你,学校服务你,你的专业服务你,教授服务你。这样的心理定位有几个弊端:第一,你接受的东西都不在你的控制之中;第二,别人为你提供的服务受限于他们的认知和能力,所以你可能陷入匮乏的状态。一旦形成这种状态,你的需求会越来越多,求而不得的痛苦也会越来越强烈。

如何更好地服务大众?你的学识、你的认知、你的产品,如何更好地为陌生人群提供价值?只有能服务好更多的人,在社会的价值体系中,才会变得更加稀缺;只有变得稀缺,才能避免被竞争对手或机器轻易替代。陌生人群在意的通常是你能够为他们提供什么价值。只有深刻地领悟了这句话,才能真正洞悉财富的本质。你能解决什么问题?你为什么是不可替代的?这个世界通过顺境或逆境、打击或奖励指引你去思考这些问题。

比如一篇文章或一条视频被创作出来,只要在内容上有深刻的价值,那么今年会有人点开来看,明年也会有,3年后、5年后、10年后依然有人会阅读这篇文章或观看这条视频,并从中得到启发,甚至主动转发、分享。别人通过你的文章和视频得到启发,同时对你的能力和价值予以肯定。这时候,你就有了属于自己的关注者。因为你需要不断创作、不断输出,在创作中,你的文字功底、表达能力和逻辑分析能力也在有序地增强。同时,你的作品的数量在增加,质量也在不断提高。

这时候,你的商业模式和产品设计思路就自然而然地形成了。你不再是那个找不到客户就盲目投钱去装修一家店,试图碰碰运气的愣头青。此时此刻,你已经有了潜在客户。

利他的本质,不是获取别人的好感,而是帮助别人成长。而你若要帮助别人成长,那你自己本身就不应该落后于人,不应该价值匮乏。所以,利他型人格的人深刻地懂得一个道理,那就是利他的前提是利己。

五、自律100天,穿越人生盲点

这本书感觉质量一般,所讲内容不成体系,有种东拼西凑的感觉。

主要说的是自律和自我管理的力量。可以概括为以下几点:

  1. 自律的必要性:自控力是决定人生成败的关键。书中引用爱默生的话,“习惯如果不是最好的仆人,它就是最坏的主人”,强调人们往往因即时满足而忽视未来收益,导致长期失败。
  2. 记录与复盘:学习不仅仅来自他人或书本,自己过去的经验和教训也是宝贵的资源。柳比歇夫通过时间记账的方式帮助自己保持高效,类似的自律方法能有效避免生活中的无所事事。
  3. 自律的三个方法
    • 节制:控制欲望,保持自控力。
    • 慎言与正直:慎言以避免无意义的闲话,正直则确保行事公正无私。
    • 勤奋与专注:做事专注且持续,不浪费时间。
  4. 选择的重要性:书中提到生活中的重要选择需要聚焦,避免盲目追求最大化而忽视自己内心的真实需求。选择的能力决定了一个人能否适应变化,发展自我。
  5. 障碍与应对
    • 看不到成效:自律需要长期的坚持,而很多人因为看不到即时回报就放弃。
    • 突发事件打断计划:要学会接受不完美,灵活调整自己的计划。
    • 周围人不理解:他人的看法会影响我们的自律,但最重要的是不被外界干扰,坚定自己的目标。
  6. 心态调整:在实现自律过程中,要有“黑匣子思维”——不断复盘自己的行为,确保持续进步。成功不会自动到来,反而来自于不断反思和修正错误。

通过强调自律、反思和时间管理,帮助读者提高自控力、做出更好选择,逐步实现个人目标。

六、拖延心理学

早在前年(2023),我就已经看完了《拖延心理学》这本书,但一直到现在,才动笔写阅读摘要,罪过,这让我想到了大学的时候为了战胜拖延症选修了战胜拖延症课,但因为拖延症懒得去上课,最后这个选修课的大作业也是在最后提交日期的前一晚才交,着实有点幽默啦 😅

4个最可能导致拖延的原因:对成功信心不足、讨厌被人委派任务、注意力分散和易冲动、目标和回报太过遥远。

  1. 对自己能力缺乏自信,为了建立起成功的信心,你可以设立一个比较现实、能够达成又容易衡量的目标。然后把这个目标细分成几个容易操作的小步骤。

  2. 对某项任务有反感心理。某件事令你不舒服,是因为你将它和内心的恐惧或焦虑联系在了一起,而这样的不快又使你对这件事产生反感,并想要躲避它。当你了解了自己的恐惧并逐渐接受真实的自己,你或许会惊讶地发现,这些事其实并没有那么令人讨厌。

  3. 目标和回报太遥远。为了使遥远的目标或回报看起来更真实和突出,可以将任务切分成小段的里程碑,并经常奖励自己。

    经济学家乔治·阿克洛夫(George Akerlof)认为,人们过分强调了当前事情的重要性,而低估了未来事情的重要性,他将这种倾向称为“未来折扣”。

  4. 自律性差,容易冲动和分心。

1. 拖延是什么

拖延是因为害怕,是自我保护的盾牌。有些人宁愿承受拖延带来的痛苦后果——自责、自轻和自厌,也不愿意承受努力之后却没有如愿以偿所带来的羞辱,这来源于不愿意接纳真实的自我。

2. 拖延:失败恐惧症

人们通过拖延来安慰自己,由此相信自己的能力要好于其表现,甚至还坚持着这样一种信念:自己的潜在能力是出色的、不可限量的。因为拖延,你永远不会逼着把自己的能力发挥到极限。

完美主义者有两种类型:适应型,适应不良型。

适应型的完美主义者对自己要求很高,并且相信自己的表现能够与之相符。这种能够如愿以偿的完美主义,感觉就像一个人本性的一部分,也是一个人自尊的基石。

适应不良型的完美主义者对自己的要求也很高,却对自己不抱有希望。在适应不良型完美主义者的世界中,对自己的要求跟对自己表现的期待之间存在矛盾,所以更容易自责,更容易感到消沉,自尊也因而处于较低的水平。

完美主义者的世界:

  1. 无法忍受自己的平庸。对有些拖延者而言,平庸是无法忍受的,希望自己做的每一件事都非常出色。如果你期望自己的日常表现都能达到理想的程度,那么无论做什么,跟理想中的相比都是平庸的。因为在人类生活中错误和差池在所难免,所以那些不能忍受平常表现的人往往会通过拖延来安慰自己。

  2. 优秀是天生的。认为对一个优秀的人来说,完成一件事应该是很简单的,由于对自我能力期望和实际上不一致,则会通过拖延来回避努力,不懂得优秀也需要后天习得。长此以往,对聪明的渴望反而使他变得更无知了。毕竟,如果无法接受自己不了解某些事情,你就不会去学习它们。

  3. 一切都自己来。常常觉得一切事情都应该自己来做,相信任何求助都是软弱的标志。直到最后负担加重,拖延就成了获得喘息的机会。不可能每件事情都亲力亲为,而这最终让走向了拖延。

    1. 认为应该完全靠自己来做这件事。出于对完美的追求,你会认为绝不应该寻求他人的帮助,所以对你来说,分派意味着你没有担负起自己的职责或者你不是那么能干。
    2. 认为自己是能够做好这件事的唯一人选。这又是一个完美主义的陷阱。虽然可能有些事情确实只有你才能做好,但难道每件事都是如此吗?即便其他人不按照你的方式做事,能够以另一种方式将事情做完也总比拖着不做好多了。做了分派,你就会失去全面的控制。但为了完成一件事,你或许就要忍受这种失落感。
    3. 认为分派任务是逃避。在寻求帮助的时候你可能会有负疚感。你可能认为,因为你一直做得很糟糕,所以这次必须做得很出色才能弥补以前的不足。你可能觉得自己不值得被帮助,所以无法将事情分派给他人或者依赖他人。
    4. 认为可能会将错误的事情分派给错误的人去做。即便认同有些事情需要交给其他人去做,你也会在分派什么事情以及分派给谁上犹豫不决。最好将事情分派给那些有能力帮助你、对你不怀恶意以及不是拖延者和完美主义者的人。
  4. 总有一个完美的解决办法。完美主义者相信每个问题都有一个正确的解决办法,找到这个办法就是他们的职责所在,在找到正确的解决办法之前,不愿意采取任何行动,也不愿意接受任何任务。因此,与其冒着做出错误决定的风险,不如什么也不做。害怕一旦做出错误的决定,就会看到自己并不如想象得厉害,而无法忍受到时后悔自责的痛苦。

  5. 害怕竞争。害怕竞争是因为害怕失败,由于憎恨在竞争中失败,所以尽量避免参与需要跟别人直接竞争的活动,因为不参与竞争就不会失败。拖延可以是“自残”的一种形式。你可以让自己很难胜出,比如用一只手打高尔夫球,这样你就可以为惨败的得分找到借口:“嗨,这不过是因为我在用一只手打球!”,是一种间接保护自我和自尊的方式:我失败了,但这是我自愿的。

  6. 不完成就是失败。在到达终点之前,出于失望而放弃是一件理所当然的事,对完美主义者来说,没有完成就等于失败,不懂得过程也很重要。比如定一个每周去三次健身房的过高目标,这周只去了两次之后而变得沮丧,即使这周的锻炼量已经超过了过去一年。

如果只对完美感到满意,那么你注定会感到沮丧。毕竟,追逐完美就像追赶地平线一样:即使一直前进,但是永远也无法真正赶到那里。完美主义者在思考所做的事情时容易绝对化,也经常以灾难性的方式思考问题。一件小事的后果,比如说一个小错误,往往会被夸大到无以复加的程度。一件小事会让他们感到大祸临头,就像契诃夫小说《小公务员之死》里的小公务员一样。

3. 拖延:成功恐惧症

由于恐惧成功,利用拖延避免成功的到来。

逃避成功的心理原因:

  1. 成功需要付出的让其望而却步;
    1. 对竞争抱着无所谓的态度,因为拖延,拖延者显得对竞争毫无兴趣,对胜利的回报也颇为冷淡。拖延者往往给人留下「随便你,无所谓」的印象,因为他们做事从不全力以赴。害怕失败的人不愿参与竞争,因为害怕被人看出自己的软弱和无能。然而,害怕成功的人不愿意参与竞争是因为害怕胜出,于是通过拖延来掩藏自己的野心。
    2. 承诺恐惧症。想要远离聚光灯和躲避竞争,有一个间接的方法,那就是拖着不做承诺。如果不承诺,你就无法在任何一个方向上往前迈进,也就不可能获得成功。
    3. 担心自己变成工作狂。拖延者常常觉得:成功会导致失去对自己生活的控制权和选择权。他们害怕如果不拖延,就注定会成为强迫性工作的牺牲品。对成为工作狂的恐惧暴露了他们的担心,他们担心成功所带来的不是一种力量感而是一种无助感,担心自己不再是原来的自己,会变成一个自己不喜欢的人,而他们又没有能力将这个陌生的自己挡在门外。
  2. 害怕别人受到伤害而不敢成功;
    1. 怕伤害别人,遇到一件好事,你却装作毫不在意,或者将它拼命掩盖起来,因为你不想冒犯别人。但有的人走向了极端,他们为了抬高别人而贬低自己,当假定获得成功意味着伤害他人,在成功与侵犯之间画上了等号,利用拖延战术来逃离战场,逃避负疚感。
    2. 怕受到伤害,许多人觉得成功会带来危险,因为觉得自己可能会受到攻击,所以通过拖延来保护自己;如果没有得到晋升,那么他就不用跟其他人对着干了。
  3. 受害者游戏,有些人通过拖延让自己陷入可怜和绝望的境地,让自己陷入麻烦之中;
    1. 我不配成功,有些人会因为逃离一种长期的恶劣处境并将其他人抛在一边而感受到幸存者歉疚。他们感到内疚,是因为他们自己的生活处境改善了,其他人却仍在受苦。
    2. 我命中注定不能获得成功,有些人的自我评价非常低,以至于认为自己根本与成功无缘。他们认为自己不能胜任各种职位、没有准备好或者不受欢迎,在任何事情上都不认为自己能取得成功,于是干脆放弃了尝试。
    3. 可能我这个人太完美了,有些人担心如果自己毫不拖延地全速前进,成功会来得太容易,他们将会拥有一切。但是,由于成功来得不费吹灰之力,因而他们担心自己会成为众人妒忌的目标。在恐惧失败的情况中,拖延者:“我应该是完美的,但我害怕自己做不到那么好。”在恐惧成功的情况中,拖延者:“我是完美的,但我不应该这么完美,我得把这一点隐藏起来。”

拖延信条:

  1. 万事无完美。
  2. 努力尝试是一件好事,而不是愚蠢或软弱的表现。
  3. 失败并不危险,它是正常的,是生活的组成部分。
  4. 真正的失败是不敢去经历。
  5. 每个人都有局限,包括我自己。
  6. 如果那是一件值得去做的事,那么为它犯错误也是值得的。
  7. 挑战有助于我的成长。
  8. 我有成功的权利,我也能应对别人对此的反应。
  9. 虽然这一次没做好,但下一次我还有机会。
  10. 遵循他人的规矩去做事并不意味着我一点权利都没有。
  11. 当我展现出真实的自我,真正喜欢我的人就会和我坦诚相对。
  12. 答案很多,但我要找到那个最符合我感觉的答案。

拖延作战技巧:

  1. 确立一个可操作的目标(可观察、具体且实在的),而不是那种模糊而抽象的目标,如:我要在 9.1 日前打扫完成房间。
  2. 设定一个务实的目标。不要异想天开,而要从小事做起。不要过于理想化,而要选择一个能接受的程度最低的目标。
  3. 将目标分解成短小、具体的迷你目标。每一个迷你目标都要比大目标容易达成,小目标可以累积成大目标。
  4. 现实地(而不是按照自己的愿望)对待时间。问自己:这项任务事实上会花去我多少时间,我真正又能抽出多少时间投入其中?
  5. 只管开始做!不要想一下子做完整件事情,每次只要迈出一小步就可以。
  6. 利用接下来的15分钟。任何事情你都可以忍受15分钟。只有过一次又一次的15分钟才能完成一件事情。因此,你在15分钟时间内所做的事情是相当有意义的。
  7. 为困难和挫折做好心理准备。当你遭遇到第一个或者第二个、第三个困难时,不要放弃。困难只不过是一个需要你解决的问题,它不是你个人价值或能力的反映。
  8. 可能的话,将任务分派出去(甚至扔掉不管)。你真的是能够做这件事的唯一人选吗?这件事情真的有必要去做吗?
  9. 保护你的时间。学会怎样说不,不要去做额外的或者不必要的事情。为了从事重要的事务,你可以决定对“紧急”的事情置之不理。
  10. 留意你的借口。不要习惯性地利用借口来拖延,而要将它看作再做15分钟的信号,或者将你的借口当成完成一个步骤之后的奖赏。
  11. 奖赏一路上的进步。将奖赏聚焦于你的努力,而不是结果。小心非此即彼的思维方式:你可以说杯子是半空的,也可以说它是半满的。
  12. 将拖延看成一个信号。停下来问自己:“拖延传递给我的是什么信息?”

本文同步更新于博客 Github - SHERlocked93/blog 系列文章中,欢迎大家关注我的公众号 前端下午茶CPP下午茶,直接搜索即可添加,共同进步,一起加油~

另外可以加入「前端下午茶交流qun」,vx 搜索 sherlocked_93 加我,备注 1,我拉你~