C++学习笔记

125 阅读1分钟

上学期报了蓝桥杯c++赛道,大一有c++的数据结构课程,但是遗忘了好多而且学的不清不楚 所以又上油管跟“bro code”博主学了6小时初步温习了一下c++,下面是我的学习笔记,若欠妥,望指正!

在OneNote上面的笔记 有兴趣的小伙伴可以找我要分享(方便代码的使用) 这里只做截图分享。

1.变量

图片描述

2.常量声明

图片描述

3.命名空间

图片描述 图片描述 图片描述

4.类型定义和类型别名

图片描述 图片描述

5.算数运算符

图片描述 图片描述 图片描述

6.类型转换

图片描述

7.用户输入

图片描述

8.数学相关函数

图片描述

9.if语句

图片描述

10.switch语句

图片描述

11.三元运算符

图片描述

12.逻辑运算符

图片描述 图片描述

13.练习(简易计算器)

图片描述

14.字符串常用方法

查询网址: www.cplusplus.com 图片描述 图片描述

15.while循环

图片描述

16.dowhile循环

图片描述

17.break&continue关键字

图片描述

18.for循环

图片描述

19.练习(随机数字生成器)

图片描述

20.练习(猜数字游戏)

图片描述

21.练习(随机生成一个事件)

图片描述

22.函数

图片描述

23.return关键字

图片描述

24.方法的重载

图片描述

25.变量作用域

图片描述 图片描述

26.数组

图片描述

27.sizeof()运算符

图片描述

28.练习(遍历输出数组)

图片描述

29.foreach循环

图片描述

30.练习(在数组中寻找元素)

图片描述

31.数组与函数的使用

图片描述

32.冒泡排序(有算法可视化分享网址)

算法可视化网址 图片描述

33.填充函数

图片描述 图片描述

34.输入

图片描述 图片描述

35.二维数组

图片描述

36.内存地址

图片描述

37.常量参数

图片描述

38.指针

图片描述

39.空指针

图片描述

40.动态内存

图片描述

41.递归

图片描述

42.函数模版

图片描述 图片描述

43.结构体

图片描述

44.将结构体作为参数传递

图片描述

45.枚举

图片描述 图片描述

46.面向对象编程

图片描述

47.构造函数

图片描述

48.构造函数重载

图片描述

49.getter and setter

图片描述

50.继承

图片描述

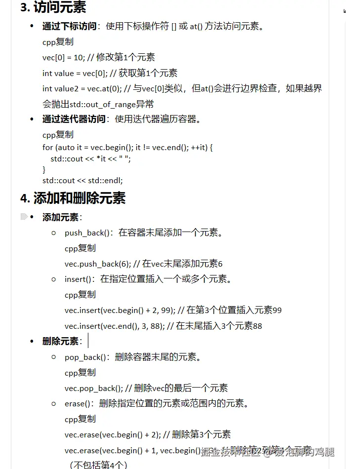
51.vector容器

图片描述 图片描述 图片描述 图片描述

52.反转函数reverse()

图片描述