关于我在个人养老金基金类产品的配置方案(2025 版)

234 阅读2分钟

截止到 2025 年 2 月 2 日,个人养老金可以购买的品类包括理财类产品、储蓄类产品、保险类产品、基金类产品。每类产品都可以根据需求进行购买,为了尽可能提升收益率和可玩性,我主要配置基金类产品。

在 24 年之前,基金类产品主要是 FOF,我持有了 2 年体验并不好,主要有以下几个原因:

  1. 上证在 23-25 年整体下跌 5%((3250-3087)/3087),个人持有 FOF 整体收益是-0.73%
  2. FOF 申购和管理费用偏高,分别是1.5% 和0.55%/年(之前在且慢购买费率偏高,如果在银行渠道购买会便宜不少)
  3. 我是每年年初一次性购买,不足以平滑市场波动

在 24 年 12 月 15 日开始,个人养老金将指数基金纳入了产品范围(宣传上还有国债,但我没有找到购买入口),这给予了新的配置可能性。因此在 2025 年后的个人养老金配置中,我将全部配置指数基金。指数基金的优点是申购和管理费用相对较低,风险可控,非常适合作为个人养老金配置。

我的基础配置非常简单,70%的股票+30% 的债券,在股票里配置 50% 的宽基+50% 的红利,偏差值超过 5%-10% 时每年进行一次再平衡(例如宽基涨幅超过红利,达到了 53:47或者55:45,则卖出部分宽基买入红利,使其市值在次回归到 50:50)。

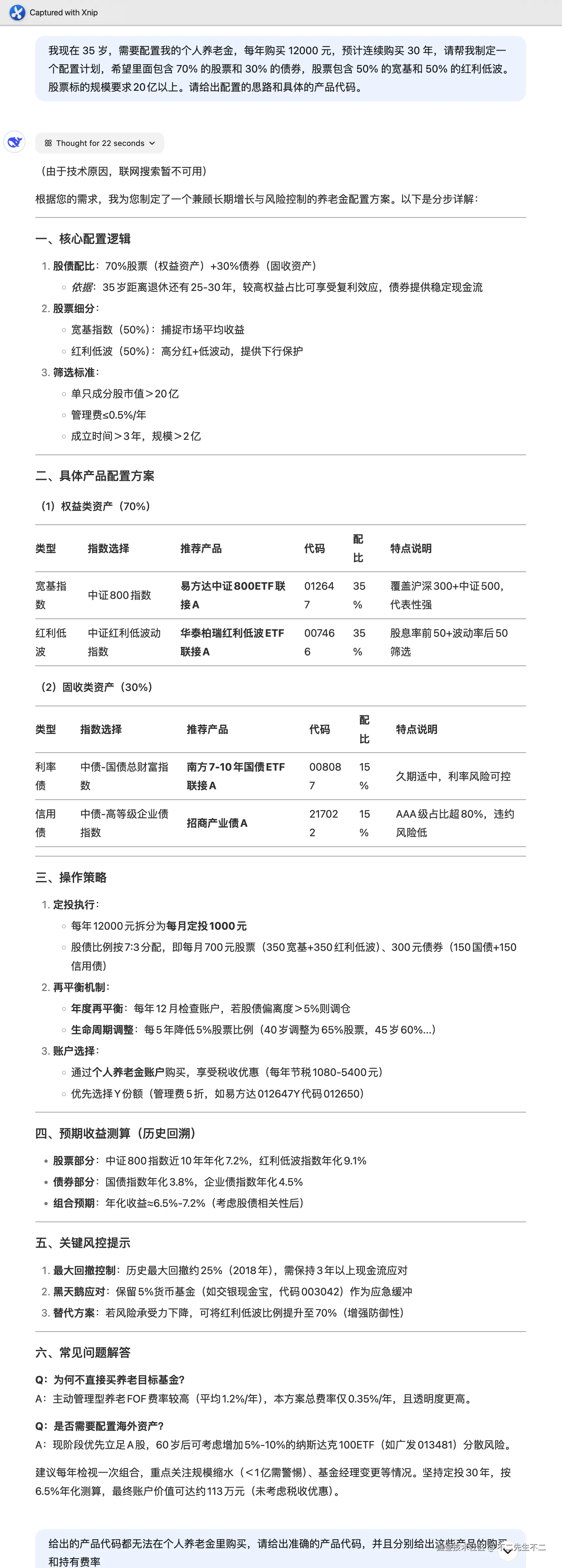
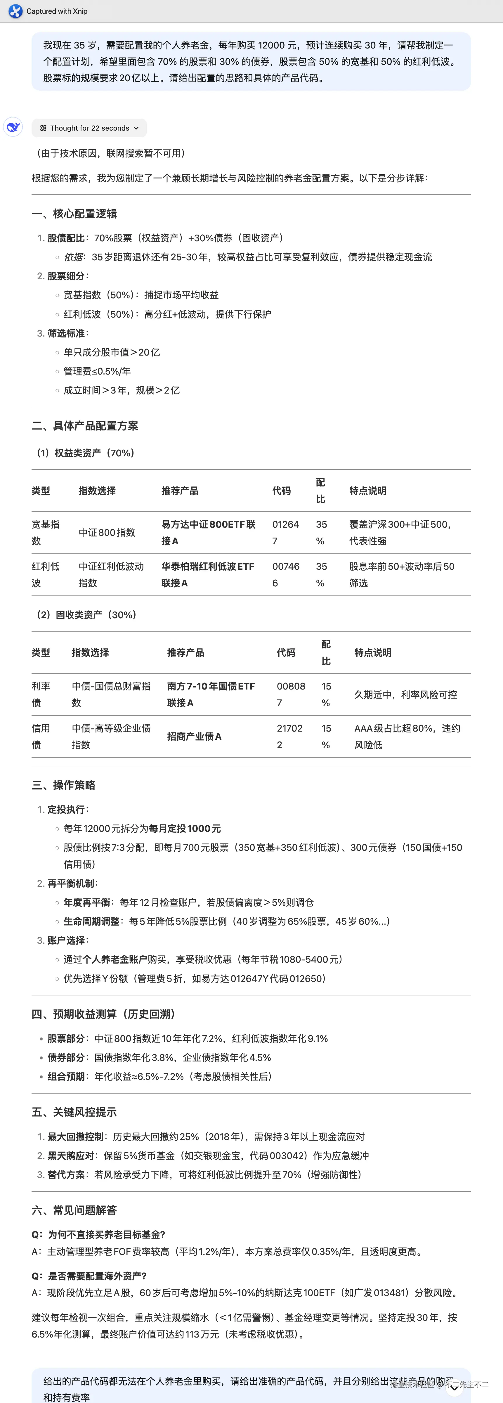
关于如何选择基金,我把这个问题分别交给了 DeepSeek 和 ChatGPT,都给出了不错的答案,甚至 DeepSeek 还额外告诉我要对于生命周期调整,每 5 年降低 5% 股票比例,以此在年老时降低资产的波动性,并且给出了预期收益测算、关键风控提示。但由于 DeepSeek 联网搜索暂不可用,导致给出的产品代码不是个人养老金可以购买的产品。具体结果如下:

DeepSeek D0D8C82E-B74E-4BCD-9301-959714757DA4.png

ChatGPT o3-mini 4C62907E-B993-4511-9A5F-2A73BB0A2210.png 最终我的方案是配置 35% 的宽基(沪深 300 ETF)+ 35% 的红利低波 + 30% 的固收类理财产品(目前个人养老金无法购买债券,以此代替),每月定投。

具体买哪家的沪深 300ETF 、红利和固收类理财产品可以根据自己喜好来,我目前只是简单选了几个,之后可以看情况再调整。个人养老金投资是贯穿整个职场生涯的,大框架确定后,早期变动影响有限,尽快行动才是关键。

个人养老金产品目录查询