DeepSeek 实现任务调度分片算法 , 灵性十足 ,远超预期 !

3,561 阅读2分钟

这几天,中国人工智能初创公司 DeepSeek 火了,不仅在美区下载榜上超越了 ChatGPT ,还引发多

个美国科技股的股价暴跌。美国总统特朗普称 DeepSeek 的出现“给美国相关产业敲响了警钟”。

于是,怀着极强的好奇心,我尝试让 DeepSeek 帮我完成任务调度系统分片功能。

经过一番操作,我觉得 DeepSeek 的推理特别有灵性,远远超过我的预期,流程见下文。

1 任务调度系统

如下图,任务调度系统分为三个核心组件:

1、网关层负责应用的接入,任务的推送。

2、Admin 层负责任务的管理、任务的分片、UI 界面等。

3、Worker 层负责任务的调度,并将任务触发到网关。

1.png

比如每一个任务在创建时,就会分配一个槽位,总槽位是 1024 。

任务调度-worker slot模式.png

当 worker 数目是 4 时,分配的槽位结果见上图 。

2 DeepSeek 流程

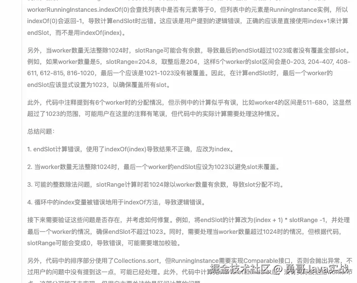
笔者首先写了一个简单的伪代码:

carbon.png

将这段代码提交到 DeepSeek 之后,令我非常惊讶的是 ,首先 DeepSeek 会展现他的思考过程,这点笔者在 chatgpt 、通义千问上都没有看到过。

1.gif

接下来, DeepSeek 会给出详细分析和修复意见,并提供最终的代码:

1.gif

在笔者看到这段输出时,真的惊艳了我,因为他的逻辑性和严谨性实在太强了。

为了保证分片的均衡,他还细心的动态处理余数, 通过 remainder 将未整除的余数分配给前几个 Worker,确保 Slot 0-1023 被完全覆盖。

最后,DeepSeek 还写了一个简单的测试用例,哇 ,有点贴心呢。

image.png

3 VS 通义千问

当看到 DeepSeek 的生成结果,我想看看其他大模型的对比,于是,我选择了最近经常使用的通义千问。

2.gif

千问给我的答案非常简单,基于我的伪代码做了简单的润色,生成的结果有点呆,假如是以前的我,会觉得也能接受,但当我体验完 DeepSeek 之后,我的选择有了方向。

至少在编程领域,DeepSeek 的推理更具灵性,远远超过我的预期。

4 国运级别的科技成果

从那天起,我的辅助编程工具就改用 DeepSeek 了,他给我的感觉是:速度快,且兼具灵性。

最后,我们看看黑神话悟空的制作人冯骥对于 DeepSeek 的看法:

DeepSeek ,可能真是个国运级别的科技成果。

image.png