人工智能(AI)简史:推动新时代的科技力量

1,863 阅读33分钟

一、人工智能简介

人工智能(AI,Artificial Intelligence)是计算机科学的一个分支,旨在研究和开发可以模拟、扩展或增强人类智能的系统。它涉及多种技术和方法,包括机器学习、深度学习、自然语言处理(NLP)、计算机视觉、专家系统等。

ec1b12fd-8889-424c-b99f-abae5dbd9be1

二、发展

人工智能(AI)作为一项跨学科的研究领域,经历了从理论提出到技术应用的长时间发展历程。下面是AI发展的详细历史回顾,按时间顺序分为几个重要阶段:

1. 早期探索(1940s–1950s)

  • 1940s:理论奠基

    • 艾伦·图灵(Alan Turing) :图灵被认为是人工智能的奠基人之一。1943年,他提出了图灵机的概念,这是计算机科学和AI理论的核心。1950年,图灵提出了著名的图灵测试,即通过测试机器是否能够模仿人类的思维行为来评估机器是否具有“智能”。

  • 1950s:AI的初步定义和诞生

    • 1956年,约翰·麦卡锡(John McCarthy)、马尔文·明斯基(Marvin Minsky)、纳撒尼尔·罗切尔(Nathaniel Rochester)和克劳德·香农(Claude Shannon)等人在达特茅斯会议(Dartmouth Conference)上首次提出了“人工智能”这一概念,并提出了AI研究的正式目标:使机器能够模拟人类智能。这标志着人工智能正式成为一个学科。
    • 逻辑理论家(Logic Theorist) :由阿伦·纽厄尔(Allen Newell)和赫伯特·西蒙(Herbert A. Simon)开发的第一个AI程序,可以证明数学定理,被认为是第一个人工智能程序。

AI里程碑—达特茅斯会议

人工智能发展历史中的重要里程碑是1956年夏季在美国新罕布什尔州汉诺威小镇达特茅斯学院召开的一次研讨会,也称“达特茅斯会议”。这次会议正式提出“人工智能”(artificial intelligence)的概念,标志着人工智能领域的正式确立。因此,1956年也通常被称为“人工智能元年”。

image

image

达特茅斯学院

1955年,当时刚到达特茅斯大学任教不久的约翰·麦卡锡(John McCarthy,1927年—2011年)向洛克菲勒基金会申请到了一笔经费,召开了一个为期两个月的研讨会。

1956年夏季,年轻的美国数学家和计算机专家麦卡锡 (McCarthy)、数学家和神经学家明斯基(Minsky)、IBM公司信息中心主任朗彻斯特(Lochester)及贝尔实验室信息部数学家和信息学家香农(Shannon)共同发起,邀请IBM 公司莫尔(More)和塞缪(Samuel)、麻省理工学院(MIT)的塞尔夫里奇(Selfridge)和索罗蒙夫(Solomonff),以及兰德公司和卡内基·梅隆大学(CMU)的纽厄尔(Newell)和西蒙(Simon)共10人,在美国的达特茅斯(Dartmouth)学院举办了一次长达2个月的研讨会,认真热烈地讨论用机器模拟人类智能的问题。

会上,由麦卡锡提议正式使用了“人工智能”这一术语。这是人类历史上第一次人工智能研讨会,标志着国际人工智能学科的诞生,具有十分重要的历史意义。这些从事数学、心理学、信息论、计算机科学和神经学研究的杰出年轻学者,后来都成为著名的人工智能专家,为人工智能的发展做出了重要贡献。

没有发现这次研讨会有全体人员的合照,不过,有七个微笑的年轻男人坐在草坪上的黑白照片特写,其中有发起和出席会议的几位主要代表人物,这7人都为人工智能、计算机科学或相关领域做出了贡献。他们是(从左到右):

  • 奥利弗·塞尔弗里奇:MIT数学家;
  • 纳撒尼尔·罗切斯特:BM信息研究主管,会议发起人之一;
  • 雷·所罗门诺夫:美国数学家;
  • 马文·闵斯基:哈佛大学数学与神经学研究员,会议发起人之一;
  • 米尔纳:蒙特利尔麦吉尔大学神经心理学教授;
  • 约翰·麦卡锡:达特矛斯学院数学助理教授,会议发起人之一;
  • 克劳德·香农:贝尔电话实验室数学家,会议发起人之一。

image

1956年的达特茅斯会议是人工智能技术的里程碑

50年后的2006年,当年参会的人只剩下一半,其中还有人去了经商,有人转到了别的研究方向。而到了2024年的11月,所有的与会者都已不在了。

图片

2006年当年达特茅斯会议的与会者重逢

回望:

1955年8月,约翰·麦卡锡(时任达特茅斯学院数学系助理教授,1971年度图灵奖获得者)、马文·明斯基(时任哈佛大学数学系和神经学系初级研究员,1969年度图灵奖获得者)、克劳德·香农(时任贝尔实验室数学家,“信息论之父”)和纳撒尼尔·罗切斯特(时任IBM公司信息研究主管,IBM第一代通用计算机701主设计师)四位学者向洛克菲勒基金会递交了一份《达特茅斯人工智能夏季研究项目提案》(A Proposal for the Dartmouth Summer Research Project on Artificial Intelligence),该提案以下面的声明开头:

我们建议,于1956年夏天在新罕布什尔州汉诺威小镇的达特茅斯学院进行为期2个月、共10人参加的人工智能研究。这项研究是基于这样一个猜想进行的,即学习的每个方面或智能的任何其他特征原则上都可以被精确地描述,因此可以用机器来进行模拟。我们将尝试探寻如何让机器使用语言、如何形成抽象和概念、如何解决目前仅人类能解的各种问题,以及如何使机器自我提升。我们认为,如果精心挑选一组科学家共同研究一个夏天,那么这些问题中的一个或多个可以取得重大进展。

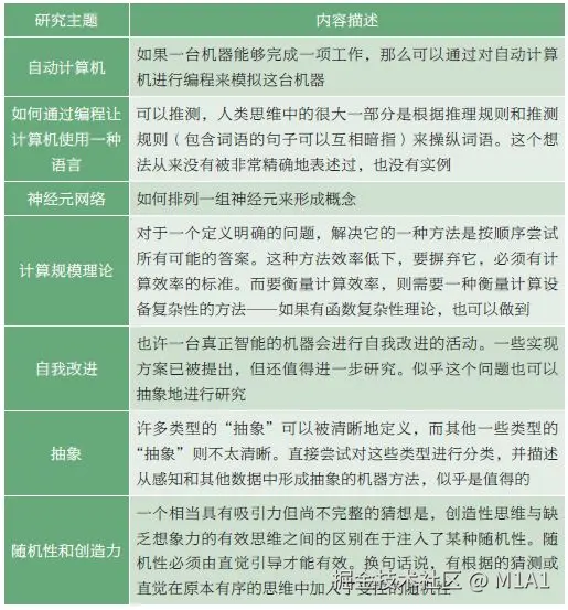
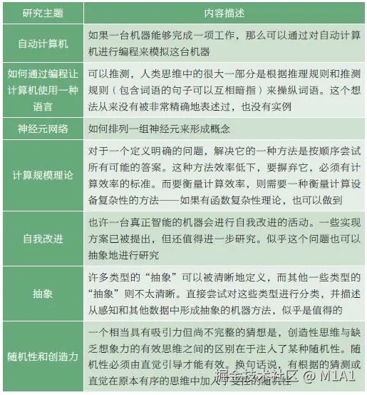
这份提案首次使用了“人工智能”这个术语,同时列举了一系列关于人工智能领域需要讨论的主题,包括自动计算机、神经元网络、计算规模理论、自我改进、随机性和创造力等。这些主题至今仍定义着人工智能这一领域。

达特茅斯会议提案中所提出的七类问题

123

洛克菲勒基金会中主管此事的生物与医学研究主任罗伯特·莫里森博士认为这一研究过于庞大复杂、目标不聚焦,同意出资支持5周有限目标的研究。在1955年11月针对提案的回信中,莫里森博士没有使用“人工智能”来描述这一提案的主旨,而是认为该提案计划使用“脑模型”(brain model)和“思维的数学模型”(mathematical models for thought)来机械式地实现人类智能。

1956年6月18日至8月17日,近30位学者齐聚达特茅斯学院,展开了持续8周的研究讨论,其中云集了麦卡锡、明斯基、香农及艾伦·纽维尔(1975年度图灵奖获得者)、赫伯特·西蒙(1975年度图灵奖获得者、1978年诺贝尔经济学奖获得者)、奥利弗·塞弗里奇(“机器感知之父”、模式识别奠基人)、亚瑟·塞缪尔[机器学习(machine learning)研究先行者、第一款棋类人工智能程序开发者]、约翰·巴克斯(Fortran编程语言发明者、1977年度图灵奖获得者)、雷·所罗门诺夫(算法概率论创始人)、威斯利·克拉克(第一台现代个人计算机发明者)等重量级人物。他们分别在信息论、逻辑和计算理论、控制论、机器学习、神经网络等领域做出过奠基性的工作。与会期间,这些学者基于各自擅长的领域,讨论着一个在当时看来十分超前的主题—用机器来模拟人类学习及人类智能的其他特征。会议虽然没有就各类问题达成普遍的共识,但是却为会议主题涉及的学科领域确立了名称——“人工智能”,并对其总体目标进行了基本明确。人工智能从此登上了历史舞台,学者们开始从学术角度对人工智能展开严肃而精专的研究。

2. 符号主义与专家系统(1960s–1970s)

  • 1960s:符号主义AI的兴起

    • 在这一时期,AI的研究主要集中在符号主义方法上,即通过符号表示知识,使用推理规则进行推理。这一时期的AI程序通常通过“规则”进行推理,并依赖于知识库来做决策。
    • 早期AI应用:AI开始在自然语言处理(如SHRDLU程序)和简单的游戏(如国际象棋)中得到应用。
    • LISP编程语言:由约翰·麦卡锡(John McCarthy)开发的LISP语言成为AI领域的主流编程语言,并为后来的AI研究奠定了基础。
  • 1970s:专家系统的兴起

    • 专家系统是指模拟专家决策过程的计算机程序,它们通过对专业领域知识的编码,能够做出类似于专家的决策。代表性系统包括MYCIN(用于医疗诊断)和DENDRAL(用于化学分析)。
    • 这一时期AI的研究主要集中在领域特定的任务,如医疗、工程、诊断等。

3. AI冬天(1980s–1990s)

  • 1980s:AI热潮与低谷

    • 知识表示与推理:尽管专家系统在某些领域取得了成功,但其缺乏灵活性和扩展性,导致应用范围有限。与此同时,过于乐观的AI预测未能实现,导致资金支持减少。
    • AI冬天:在1980年代和1990年代,AI研究面临“AI冬天”,即AI的投资和研究的热情大幅下降。这一现象通常归因于专家系统的局限性,以及人工智能未能迅速实现其预期目标。
  • 1990s:机器学习的崛起

    • 随着计算能力的提升和数据集的增大,机器学习逐渐成为AI研究的主流。机器学习通过让计算机从数据中学习并自我改进,摆脱了传统AI的知识手工编码限制。
    • 神经网络复兴:虽然早期的神经网络(如感知机)未能取得预期成果,但随着反向传播算法的提出,神经网络开始复兴。1990年代后期,支持向量机(SVM) 等新型算法在模式识别中取得了成功。

4. 深度学习的突破(2000s–2010s)

  • 1997年:IBM的深蓝超级计算机战胜国际象棋世界冠军卡斯帕罗夫。

  • 2000s:数据和计算能力的飞跃

    • 随着互联网的普及,大数据时代到来,数据的获取变得更加容易。云计算的兴起提供了强大的计算能力,这为AI研究特别是深度学习的应用提供了土壤。
    • 计算机视觉与语音识别:深度学习开始在图像和语音识别等领域取得突破,代表性应用如Google的图像搜索、语音助手等。
  • 2008年:IBM提出了“智慧地球”的概念,进一步推进AI技术的应用。

  • 2010s:深度学习的崛起

    • 2012年:AlexNet的突破:2012年,AlexNet模型在ImageNet图像分类比赛中大幅领先传统方法,标志着深度学习的真正突破。这个深度卷积神经网络(CNN)模型的成功,带来了AI研究领域的重大变革。
    • 深度学习的广泛应用:自此之后,深度学习成为主流技术,广泛应用于计算机视觉、语音识别、自然语言处理等领域。
    • 强化学习与AlphaGo:2016年,谷歌DeepMind的AlphaGo通过深度强化学习击败了围棋世界冠军李世石,标志着AI在复杂战略游戏中的胜利,引发了全球对AI的关注。

5. 大模型的崛起(2020s–至今)

大模型的出现是人工智能领域最重要的发展之一,尤其是与自然语言处理(NLP)相关的大型语言模型(LLMs)。以下是大模型发展过程的关键节点:

1. 大规模预训练模型的诞生
  • BERT(2018年)

    • 由Google提出的BERT(Bidirectional Encoder Representations from Transformers)模型开启了大规模预训练模型的新时代。BERT通过双向Transformer架构,对大规模文本进行预训练,然后进行微调(fine-tuning)以解决具体任务,极大提升了NLP任务的性能。
    • BERT的出现展示了预训练与微调的有效性,改变了NLP研究的方向。
  • GPT系列(2018–2020年)

    • OpenAI提出了基于Transformer架构的GPT(Generative Pre-trained Transformer)系列语言模型。GPT-2(2019年)引起了广泛关注,其生成文本的能力令人震惊,但由于其潜在的滥用风险,OpenAI最初并未公开GPT-2的完整模型。
    • GPT-3(2020年)发布后,模型参数达到了1750亿,展现出强大的生成能力,能够在多种NLP任务中表现出色,如文本生成、对话系统、翻译等。
2. 大规模多模态模型的开发
  • CLIP与DALL·E(2021年)

    • OpenAI推出的CLIP(Contrastive Language-Image Pretraining)和DALL·E是两个重要的大规模多模态模型。CLIP能够理解图像和文本的关系,并实现图像检索,而DALL·E则能够根据文本描述生成图像,展示了视觉与语言的结合潜力。
  • GPT-4(2023年)

    • GPT-4继续扩大模型规模和能力,参数规模未公开,但已显示出更高的推理能力、更准确的文本生成、更强的多模态能力,以及更好的跨任务表现。
    • GPT-4不仅在NLP领域表现卓越,还在图像生成、音频理解等方面展现了强大的跨模态学习能力。
3. 大模型的挑战与进展
  • 计算资源与环境挑战

    • 大模型的训练需要极高的计算资源,通常需要数十亿到数千亿个参数,并消耗大量的能源。随着大规模AI模型的普及,如何高效利用计算资源、降低能耗和环境影响成为AI领域的热点问题。
  • 自监督学习与少样本学习

    • 自监督学习和少样本学习成为大模型研究中的重要方向。自监督学习允许模型从未标注的数据中学习,减少对标注数据的依赖。少样本学习则使得模型在面对稀缺标签数据时,仍能够通过少量样本进行有效的推理和学习。

目前各个科技巨头对人工智能(AI)的态度非常积极,并投入大量资源进行研发、应用和推广。

例如阿里:2024年12月8日,支付宝和蚂蚁集团迎来二十周年,久未公开露面的马云也在当天晚间现身蚂蚁园区参加活动。在活动上,马云做了一段近4分钟的发言,马云跟蚂蚁员工分享自己对新科技、新趋势的思考:20年以前互联网刚刚来到的时候,我们这代人很幸运,抓住了互联网时代的机遇。但从今天来看,未来的20年,AI时代所带来的巨大的变革,会超出所有人的想象。

image

image

image

6. AI的未来趋势

  • 通用人工智能(AGI) :虽然目前AI仍处于专用人工智能(Narrow AI)阶段,但科学家和技术公司正朝着实现通用人工智能(AGI)努力。AGI能够像人类一样在各种环境下进行自我学习和适应。
  • 量子计算与AI:量子计算被认为有可能为AI带来质的飞跃。量子计算能够处理目前经典计算机无法高效处理的复杂问题,未来可能会在深度学习、优化等方面为AI带来重大突破。
  • AI与人类共生:未来的AI可能与人类智能更加紧密地结合,成为增强型智能(AI-enhanced intelligence),在人类工作和决策中发挥更大作用。

三、特点

人工智能(AI)具有一系列独特的特点,使其与传统的计算机程序或人类思维方式有所不同。以下是AI的主要特点:

1. 自学习与自适应

  • 自我学习:AI能够通过数据和经验进行学习,而不需要事先编写详尽的规则。例如,机器学习(ML)算法通过从大量数据中提取模式,并在此基础上改进其性能,逐渐提升预测或分类的准确性。
  • 自适应:AI系统能够根据新数据进行自我调整,适应环境变化或任务要求。深度学习中的神经网络就是通过反向传播算法调整参数,从而在不同任务上不断优化。

2. 自动化与高效性

  • 自动化任务:AI能够自动执行复杂的任务,无需人工干预。这些任务可能包括数据处理、图像识别、自然语言理解等。通过AI的自动化能力,可以大幅提升工作效率和减少人工错误。
  • 高效性:AI能够快速处理大量数据并做出决策,通常速度和准确性远超人类。例如,AI可以在几秒钟内分析成千上万条数据,做出比人工操作更为准确的判断。

3. 模式识别

  • 数据驱动的模式识别:AI擅长从复杂的数据中识别规律或模式。无论是图像、语音还是文本数据,AI系统可以提取特征并识别其中的潜在结构。这一特性使得AI在图像识别、语音识别、推荐系统等领域表现突出。
  • 深度学习模型:使用深度神经网络(例如卷积神经网络CNN和循环神经网络RNN),AI能够处理和理解复杂的非线性数据模式。

4. 推理与决策

  • 推理能力:AI可以根据现有的知识和数据进行逻辑推理,推导出新的结论或采取适当的行动。例如,专家系统能够基于规则进行推理,并根据已知条件提供建议。
  • 智能决策:AI通过多种算法(如强化学习、贝叶斯推理等)来做出决策。这些决策可以基于当前的环境、目标、历史数据和反馈,经过不断优化,达到更好的决策效果。

5. 模仿人类思维

  • 自然语言处理(NLP) :AI在理解和生成自然语言方面有显著进展,能够与人类进行语音或文字对话,并理解语境、情感、意图等。例如,GPT系列等大规模语言模型在对话系统中表现出色。
  • 计算机视觉:AI能够通过图像和视频理解环境,例如人脸识别、物体检测、图像生成等,模仿人类视觉系统的功能。
  • 情感理解与交互:AI在某些场景中能够通过分析语音、面部表情等输入来识别情感并作出响应,增强与人类的互动体验。

6. 大规模数据处理

  • 大数据处理:AI能够处理和分析海量数据,这是其最显著的优势之一。通过机器学习和深度学习,AI能够在大量数据中发现规律,生成预测结果或进行分类分析。
  • 数据挖掘与模式发现:AI的算法可以挖掘数据中的潜在关联性,发现传统方法难以察觉的模式或趋势。例如,AI在金融领域可以通过分析市场数据预测股票走势。

7. 跨领域应用能力

  • 广泛的应用场景:AI技术可以应用于多个领域,包括医疗健康、金融、自动驾驶、教育、制造业、娱乐、营销等,几乎涵盖了各个行业的需求。AI不仅限于某一类问题,而是能够跨越多个领域提供解决方案。
  • 多模态学习:随着大模型的不断发展,AI开始能够处理多模态数据,如同时处理图像、文本和语音等信息,进行跨领域、跨模态的分析和决策。

8. 优化与增强

  • 增强决策:AI不仅能够做出决策,还能在多种选择中通过算法优化来提供最佳解决方案。例如,在复杂的生产调度中,AI可以通过优化算法找到最优路线或最合适的资源分配方式。
  • 个性化推荐:AI能够基于用户的历史行为、偏好、社交关系等信息进行个性化推荐。例如,在线购物、社交媒体和流媒体平台都在利用AI算法提供量身定制的产品、内容或广告推荐。

9. 有限的理解与局限性

  • 黑盒问题:尽管AI在处理复杂问题时展现了强大能力,但许多AI模型,尤其是深度学习模型,通常被视为“黑盒”。这意味着它们的内部工作机制对于人类来说是难以解释的,难以理解其决策的具体依据,可能会影响信任和透明度。
  • 依赖数据质量:AI的性能极大地依赖于输入数据的质量与数量。如果数据存在偏差、不完整或噪声,AI的预测和决策可能会产生误导性的结果。

10. 伦理与道德问题

  • 伦理挑战:AI的发展带来了诸多伦理问题,如隐私保护、偏见和歧视、自动化失业等。如何确保AI的公平性、透明性以及对人类社会的积极影响,成为了AI研究和应用中的重要议题。
  • 人类监管:虽然AI可以进行独立决策,但在关键领域,如医疗、司法等,依然需要人类监督和干预,以确保决策符合社会伦理和法律规范。

四、关键技术

人工智能(AI)是一项跨学科的技术,涉及多个领域的创新与应用。以下是一些人工智能的关键技术介绍:

1. 机器学习(Machine Learning, ML)

机器学习是AI的核心技术之一,主要关注如何通过数据和经验让机器自动提高性能而不依赖显式的编程。机器学习通过从数据中识别模式和规律,使得机器能够进行预测、分类、推荐等任务。

  • 监督学习:基于已标注的数据训练模型,例如分类问题(如垃圾邮件识别)和回归问题(如房价预测)。
  • 无监督学习:基于没有标签的数据进行学习,常用于数据聚类和降维,例如K-means算法。
  • 强化学习:通过与环境的交互来学习最优决策策略,广泛应用于游戏、自动驾驶等领域。

2. 深度学习(Deep Learning, DL)

深度学习是机器学习的一个分支,特别适用于处理大规模的数据。它通过建立多层神经网络(通常为多层的人工神经网络),模拟人脑的神经元结构来进行学习和推理。深度学习在图像识别、语音识别、自然语言处理等领域取得了显著进展。

  • 卷积神经网络(CNN) :专门用于图像处理,通过卷积操作提取图像特征,用于图像分类、目标检测、图像生成等任务。
  • 循环神经网络(RNN) :处理序列数据(如文本、时间序列)时具有较强的能力,用于自然语言处理、语音识别等。
  • 生成对抗网络(GAN) :通过生成器和判别器的对抗训练,生成高质量的图像、音频等数据,用于图像生成、风格转换等任务。

3. 自然语言处理(Natural Language Processing, NLP)

自然语言处理是让机器能够理解、生成和翻译人类语言的技术,涉及语言学、计算机科学等多个领域。NLP包括以下几个关键技术:

  • 语音识别:将语音转化为文本,应用于语音助手、电话客服等场景。
  • 情感分析:分析文本中的情感倾向(如正面或负面),用于社交媒体监测、客户反馈分析等。
  • 机器翻译:自动将一种语言翻译成另一种语言,经典的如谷歌翻译、百度翻译等。
  • 文本生成:生成符合语法和语义要求的文本,GPT系列等大规模预训练模型即属于此类技术。

4. 计算机视觉(Computer Vision, CV)

计算机视觉技术使机器能够“看”和理解视觉信息,包括图像和视频数据。通过计算机视觉,机器可以识别物体、面部、场景,进行图像分割、目标跟踪等任务。

  • 图像分类:将图像归类到预定义的类别中。
  • 目标检测:不仅识别图像中的对象,还能够给出对象的具体位置(如边界框)。
  • 图像分割:将图像分成多个区域进行分析,常用于医学影像、自动驾驶等领域。
  • 人脸识别:识别和验证人脸,用于安全监控、考勤系统、智能门禁等场景。

5. 强化学习(Reinforcement Learning, RL)

强化学习是一种基于奖励机制来学习最佳行为策略的技术。通过与环境的交互,AI代理(agent)逐步调整其行为策略,以最大化累积奖励。强化学习已广泛应用于游戏、机器人控制、自动驾驶等领域。

  • Q-learning:一种无模型的强化学习方法,通过学习状态-行动价值函数来指导代理的决策。
  • 深度强化学习:结合深度学习与强化学习,使用深度神经网络来处理复杂的状态空间和行为空间,例如DeepMind的AlphaGo就是利用深度强化学习进行训练的。

6. 专家系统(Expert Systems)

专家系统模拟人类专家的知识和判断,以推理为基础,解决特定领域的问题。专家系统通过知识库和推理引擎,依据规则或事实进行推理,通常用于医疗诊断、金融分析、技术支持等领域。

  • 知识表示:用于存储专家系统的领域知识,常见的表示方式包括规则、框架和语义网络。
  • 推理机制:利用规则或算法进行推理,常用的推理方法包括前向推理和后向推理。

7. 机器人技术(Robotics)

机器人技术结合了AI与机械工程,涉及到自动化设备的设计、控制和应用。AI技术在机器人中的应用主要体现在感知、决策、学习和控制等方面。

  • 机器人感知:利用计算机视觉、传感器等技术使机器人感知周围环境。
  • 机器人控制:基于传感器数据和算法设计控制策略,实现机器人自主执行任务(如抓取、移动)。
  • 自主导航:机器人利用AI算法进行自主导航和路径规划,广泛应用于无人驾驶汽车、无人机等领域。

8. 数据挖掘(Data Mining)

数据挖掘是从大量数据中提取有用信息和知识的技术。它包括聚类分析、分类、关联规则挖掘、异常检测等技术,主要用于识别数据中的模式、趋势和关系。

  • 聚类分析:根据数据的相似性将其划分为不同的组,例如客户细分。
  • 关联规则挖掘:发现数据中各项之间的关联关系,例如市场篮子分析。
  • 异常检测:识别数据中的异常或不符合常规的模式,广泛应用于金融欺诈检测、网络安全等领域。

9. 大数据处理技术

AI的一个重要基础是大数据技术。大数据技术处理的是超大规模、高维度的数据集,这些数据集对于传统的数据处理方法难以处理。通过云计算、分布式存储和计算,AI能够高效地处理和分析这些数据。

  • MapReduce:一种用于大数据分布式处理的编程模型,广泛应用于Hadoop等大数据处理平台。
  • Spark:比MapReduce更为高效的分布式计算框架,支持内存计算,适用于机器学习、大数据分析等任务。

10. 自动推理与逻辑(Automated Reasoning & Logic)

自动推理技术使计算机能够模拟人类的推理过程,进行逻辑推断、定理证明和知识推理等任务。这一技术对于开发高级AI系统、如自适应系统和自动化决策系统非常重要。

  • 逻辑编程:使用形式化的逻辑语言描述问题,进行推理和求解。
  • 定理证明:自动推导数学定理或命题证明。

五、应用场景

人工智能(AI)已经广泛渗透到各行各业,并且在许多场景中发挥着重要作用。以下是一些典型的AI应用场景:

1. 智能客服与聊天机器人

  • 应用场景:电商平台、金融服务、医疗健康、教育、客户服务等。
  • 功能:AI通过自然语言处理(NLP)技术为用户提供即时响应,可以解答用户常见问题、处理客户请求、进行产品推荐等。
  • 代表性技术:语音识别、情感分析、对话管理、语义理解等。
  • 实例:各大电商平台的客服机器人,银行的智能客服系统,医疗领域的健康咨询机器人(如百度的“度秘”)。

2. 自动驾驶

  • 应用场景:无人驾驶汽车、无人驾驶船舶、无人机等。
  • 功能:自动驾驶系统利用计算机视觉、传感器、深度学习、强化学习等技术,实现对环境的感知、路径规划、决策和控制,完成自动驾驶任务。
  • 代表性技术:图像识别、目标检测、路径规划、传感器融合、强化学习等。
  • 实例:特斯拉自动驾驶、Waymo无人车、百度Apollo自动驾驶平台。

3. 医疗健康

  • 应用场景:疾病诊断、药物研发、个性化治疗、医疗影像分析等。
  • 功能:AI可通过分析医学图像(如CT、X光片)进行辅助诊断、通过大数据分析提供个性化的健康建议、预测疾病发展等。
  • 代表性技术:深度学习、机器学习、自然语言处理、计算机视觉。
  • 实例:IBM Watson Health(帮助医生诊断癌症)、深睿医疗(医疗影像分析)、腾讯医疗AI(糖尿病风险预测、心电图分析)。

例如针对孕期糖尿病:

在中国,中国妊娠糖尿病发病率高达18.9%左右,每6个孕妇中就有一个“糖妈妈”。病症对妈妈和胎儿危害很大,会增加孕妇妊娠期高血压、胎停育、羊水过多等风险,胎儿早产、巨大儿等的发生率明显升高。

吉林省妇幼保健院同阿里云、青梧桐健康基因合作,推出的基于人工智能算法的基因检测技术,可用于妊娠糖尿病风险筛查,预测准确率达到了83%。

这套算法能根据孕妇的临床数据和基因数据,预测发病概率,可比传统方法提前12-16周进行干预,将发病率降低65%。

详情可阅读:孕妇最担心的一件事,阿里 AI 正在努力解决 zhuanlan.zhihu.com/p/79795023

4. 金融服务

  • 应用场景:智能投资、风险管理、信用评估、欺诈检测、自动化交易等。
  • 功能:AI帮助金融机构进行投资组合优化、实时风险监控、客户信用评估、反欺诈分析等,提升效率和准确性。
  • 代表性技术:机器学习、数据挖掘、自然语言处理、强化学习。
  • 实例:Ant Financial的信用评分(芝麻信用)、摩根大通的AI投资顾问、PayPal的欺诈检测系统。

5. 智能制造与工业自动化

  • 应用场景:生产线自动化、质量检测、预测性维护、物流管理等。
  • 功能:AI通过实时监控生产过程、数据分析、自动化控制等,优化生产效率、降低成本,并且通过预测性维护避免设备故障。
  • 代表性技术:计算机视觉、传感器技术、机器学习、物联网(IoT)。
  • 实例:西门子的数字化工厂、GE的Predix平台(工业物联网及数据分析)、机器人在汽车制造中的应用。

6. 智能家居

  • 应用场景:家居自动化、智能家电控制、安防监控、语音助手等。
  • 功能:AI通过语音识别和自然语言处理等技术,控制家庭中的智能设备(如空调、照明、电视等)并实现自动化。AI还可以进行家庭安防监控,识别异常行为并报警。
  • 代表性技术:语音识别、计算机视觉、物联网、机器学习。
  • 实例:Amazon Alexa、Google Home、苹果的Siri、海尔的U+智能家居。

7. 零售与电商

  • 应用场景:智能推荐、需求预测、库存管理、个性化营销等。
  • 功能:AI通过分析用户行为数据、购买历史、搜索记录等,为消费者提供个性化的商品推荐;在仓储和物流管理中,AI也能实现自动化和智能优化。
  • 代表性技术:推荐算法、数据挖掘、自然语言处理、计算机视觉。
  • 实例:亚马逊的智能推荐系统、京东的智能仓储、淘宝的智能客服和商品推荐。

8. 教育与在线学习

  • 应用场景:个性化学习、智能辅导、自动化评测、虚拟教师等。
  • 功能:AI为学生提供个性化的学习建议,基于学习数据调整教学内容,并可以通过智能辅导机器人帮助学生复习、解答问题。
  • 代表性技术:自然语言处理、机器学习、计算机视觉。
  • 实例:猿辅导、VIPKid的智能教学平台、学而思网校的个性化推荐系统。

9. 文化创意产业

  • 应用场景:艺术创作、内容生成、视频编辑、图像处理等。
  • 功能:AI能够帮助艺术家和创作者生成音乐、绘画、小说等内容,甚至为电影制作、广告创作提供灵感和方案。此外,AI也可以进行自动化的音视频编辑和内容优化。
  • 代表性技术:生成对抗网络(GAN)、深度学习、自然语言生成(NLG)。
  • 实例:DeepArt(艺术风格转换)、OpenAI的GPT系列(文本生成)、RunwayML(创意内容生成)。

10. 交通与物流

  • 应用场景:智能交通管理、路径规划、无人配送、交通预测等。
  • 功能:AI通过智能算法分析交通流量数据,优化交通信号灯控制、预测交通拥堵,并支持无人车的路线规划及自主驾驶。在物流领域,AI可以帮助进行仓储管理、订单分配和配送优化。
  • 代表性技术:机器学习、计算机视觉、物联网、深度学习。
  • 实例:滴滴出行的智能调度系统、高德地图的实时交通预测、京东的无人配送车。

11. 能源与环境

  • 应用场景:智能电网、能源优化、环境监测、气候预测等。
  • 功能:AI通过对能源需求的预测和优化控制,帮助节省能源、降低消耗并提高能源利用效率。在环境保护方面,AI可通过气候预测、空气质量监测等技术,提供科学决策支持。
  • 代表性技术:机器学习、大数据分析、物联网、深度学习。
  • 实例:Google DeepMind优化数据中心的能源使用、IBM Green Horizons(环境监测和气候预测)、智能电网的能效管理。

12. 安全与防范

  • 应用场景:网络安全、面部识别、行为分析、入侵检测等。
  • 功能:AI用于提升网络安全防御,识别并防范潜在的网络攻击、病毒和漏洞。此外,AI也广泛应用于视频监控系统中的人脸识别、行为分析等安防任务。
  • 代表性技术:计算机视觉、深度学习、自然语言处理、行为分析。
  • 实例:Face++的人脸识别系统、Darktrace的网络安全防护、Clearview AI(面部识别技术)。

13. 法律与合规

  • 应用场景:合同审查、法律文书分析、案件预测、合规检查等。
  • 功能:AI能够分析和提取法律文档中的关键信息,帮助律师进行合同审查、案件预测等工作。它还可以自动化合规检查,确保企业遵守法律法规。
  • 代表性技术:自然语言处理、机器学习、文本分析。
  • 实例:ROSS Intelligence(AI律师助手)、Luminance(合同分析工具)、Kira Systems(合同审查平台)。

结束语

人工智能正以惊人的速度发展,并深刻改变着我们生活和工作的方式。从基础的机器学习到深度神经网络,AI的应用场景已经涵盖了几乎所有领域。随着技术的不断成熟,AI不仅将优化我们的生产力,也有可能推动新的社会变革。展望未来,AI无疑是通向智能社会的重要桥梁,值得我们共同关注与探索。