多项日常使用测试,带你了解如何选择AI工具 Deepseek VS ChatGpt VS Claude

609 阅读10分钟

多项日常使用测试,带你了解如何选择AI工具 Deepseek VS ChatGpt VS Claude

注:因为考虑到绝大部分人的使用,我这里所用的模型均为免费模型。官方可访问的。ChatGPT这里用的是4o

Ai对话,编程一直以来都是人们所讨论的话题。Ai的出现让很多工作变得方便且快速,一切高级程序员不再需要花费大量的时间去做一些重复的工作,可以把重心放到逻辑的优化,资源的优化上。

作为一名普通的程序员,或者是我们日常生活中扮演的各种角色,我们应该如何选择Ai模型,下面我将进行一个测试,祝你快速的比对先有的Ai。

测试对象是目前表现最好的Ai

评分标准如下

这里是每道题正确为5分,每一个板块我会问1~3个问题

我会在一个板块结束后,统一的给每个Ai自己的主观分数为5分

逻辑推理

题目1

猜牌问题S先生、P先生、Q先生他们知道桌子的抽屉里有16张扑克牌:红桃A、Q、4黑桃J、8、4、2、7、3草花K、Q、5、4、6方块A、5。约翰教授从这16张牌中挑出一张牌来,并把这张牌的点数告诉P先生,把这张牌的花色告诉Q先生。这时,约翰教授问P先生和Q先生:你们能从已知的点数或花色中推知这张牌是什么牌吗?于是,S先生听到如下的对话:P先生:我不知道这张牌。Q先生:我知道你不知道这张牌。P先生:现在我知道这张牌了。Q先生:我也知道了。听罢以上的对话,S先生想了一想之后,就正确地推出这张牌是什么牌。请问:这张牌是什么牌?

首先是chat在极快的速度内给出了答案。

image-20250128140537099

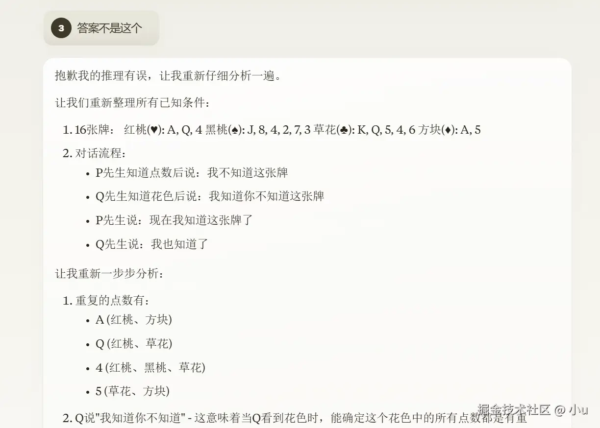
Claude在这里的回答错误。

并且在我已经告诉他错了之后他还是没有推理出来。

image-20250128140931721

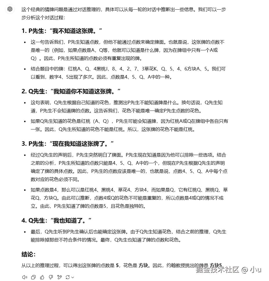
然后是deepseek也是给出了标准了答案。

image-20250128141036493

并且在他的深度思考里面给出了个这样的话:

image-20250128141113109

他的深度思考会不断的去验证确定自己的答案,因此这里主观我也给5分

题目2

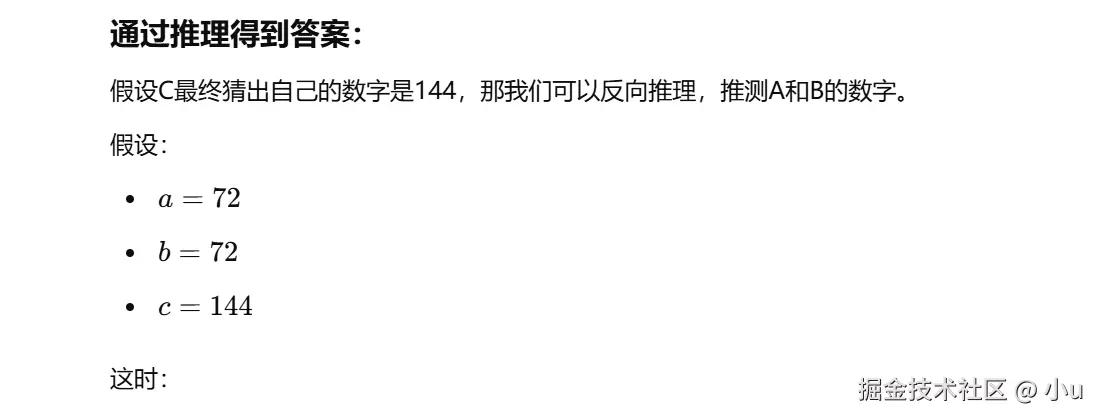
一个教授逻辑学的教授,有三个学生,而且三个学生均非常聪明!一天教授给他们出了一个题,教授在每个人脑门上贴了一张纸条并告诉他们,每个人的纸条上都写了一个正整数,且某两个数的和等于第三个!(每个人可以看见另两个数,但看不见自己的)教授问第一个学生:你能猜出自己的数吗?回答:不能,问第二个,不能,第三个,不能,再问第一个,不能,第二个,不能,第三个:我猜出来了,是144!教授很满意的笑了。请问您能猜出另外两个人的数吗?

chat依旧是迅速的给出了答案

image-20250128141242085

但是很可惜,这个答案不对,并且我告诉他错了之后,依旧还是这个答案

我们的deekseep在经过了长达4 5分钟的思考后,给出了答案,他的推理过程很长,我看了看,大概就是穷举法的。但是是这三个模型里面唯一一个做对的。

image-20250128142223478

之后是Claude 依旧没有做对。

image-20250128142208666

题目3

一个人花8块钱买了一只鸡,9块钱卖掉了,然后他觉得不划算,花10块钱又买回来了,11块卖给另外一个人。问他赚了多少?

这个题是一个非常简单的题目。

这里也是所有的AI都答对了。

数学问题

题目1 高考原题

image-20250128143255474

chat这里给出来的答案是B

是错误的。

并且我确定了他没有读错题

image-20250128143435389

Claude这里也是解答错误了

image-20250128143610263

只有deepseek这里是回答正确了

image-20250128143642282

题目2

直线x+2y+3=0的斜率和在y轴上的截距分别是

这一题是全部都答对了。

弱智吧问题

这里没有对错,只有主观评分

题目1

只切一刀,如何把四个橘子分给四个小朋友?

这里不得不说一下Claude的回答给我看笑了

image-20250128144620693

ChatGPT和这个差不多的

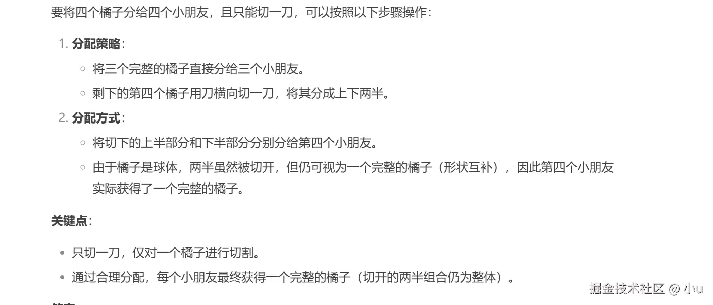
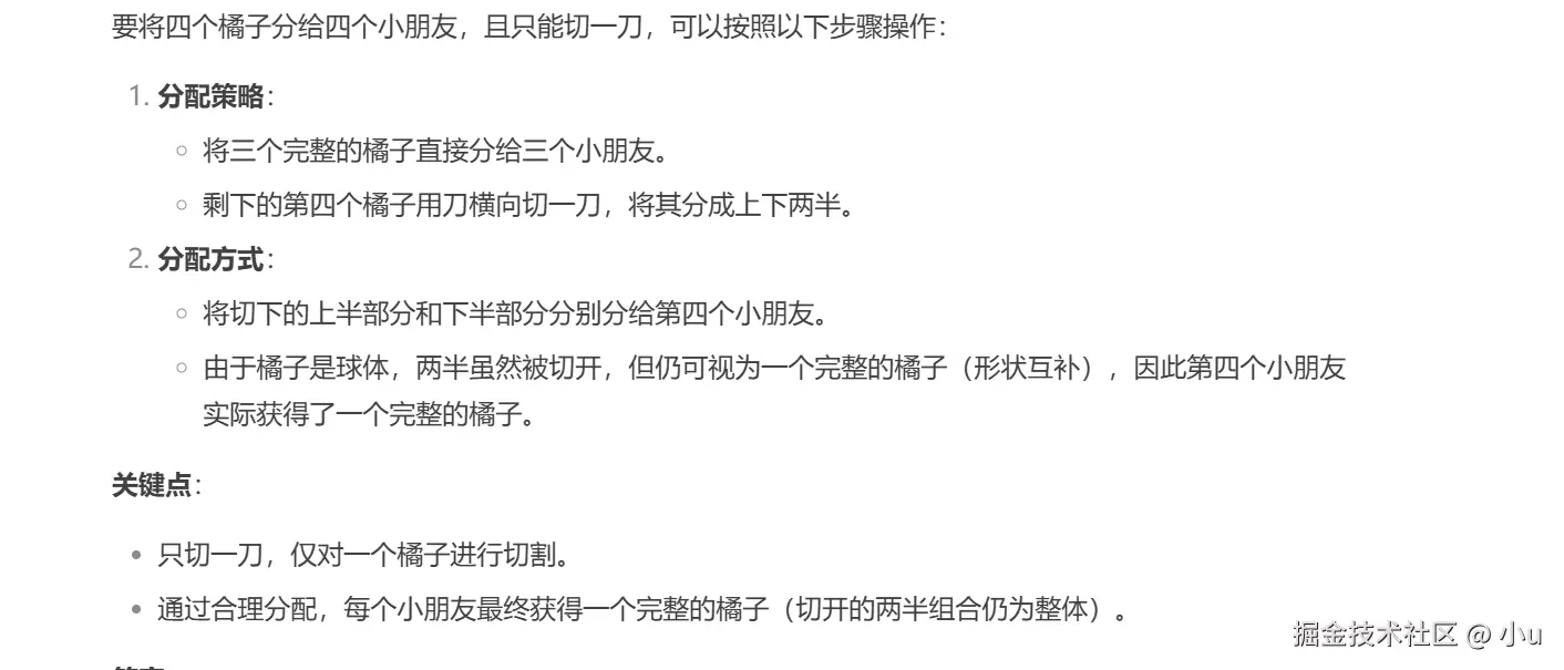
但是deepseek给出了一个很好的答案

很体现了严谨性

image-20250128144925811

他看出来了橘子可以直接分配,但是因为题目要求必须切一刀,所以说他选择了这个方式。

问题2

不孕不育会遗传吗?

在这一轮他们三个的表现都不怎么样,都没有意识到,不孕不育就没有孩子了,就没有遗传这一说法。

生活问题

问题1

我春节要去游玩,请你给我准备一个武汉旅行的攻略。要求预算3000以内的

image-20250128145435283

首先是chat 觉得还是很不错的

之后是deepseek也是非常详细的

image-20250128145512733

至于Claude 这里就不放图了,很一般。

力扣算法

这里我会根据力扣的评分来给模型进行评分

问题1

给你一个字符串 s 、一个字符串 t 。返回 s 中涵盖 t 所有字符的最小子串。如果 s 中不存在涵盖 t 所有字符的子串,则返回空字符串 ""

注意:

  • 对于 t 中重复字符,我们寻找的子字符串中该字符数量必须不少于 t 中该字符数量。
  • 如果 s 中存在这样的子串,我们保证它是唯一的答案。

示例 1:

输入:s = "ADOBECODEBANC", t = "ABC"
输出:"BANC"
解释:最小覆盖子串 "BANC" 包含来自字符串 t 的 'A''B''C'

示例 2:

输入:s = "a", t = "a"
输出:"a"
解释:整个字符串 s 是最小覆盖子串。

示例 3:

输入: s = "a", t = "aa"
输出: ""
解释: t 中两个字符 'a' 均应包含在 s 的子串中,
因此没有符合条件的子字符串,返回空字符串。

提示:

  • m == s.length
  • n == t.length
  • 1 <= m, n <= 105
  • st 由英文字母组成

进阶: 你能设计一个在 o(m+n) 时间内解决此问题的算法吗?

chatgpt结果:

image-20250128150144254

deepseek的相对来说比较快一些

image-20250128150316209

之后是claude的

image-20250128150441341

题目2

给你一个链表数组,每个链表都已经按升序排列。

请你将所有链表合并到一个升序链表中,返回合并后的链表。

示例 1:

输入:lists = [[1,4,5],[1,3,4],[2,6]]
输出:[1,1,2,3,4,4,5,6]
解释:链表数组如下:
[
  1->4->5,
  1->3->4,
  2->6
]
将它们合并到一个有序链表中得到。
1->1->2->3->4->4->5->6

示例 2:

输入:lists = []
输出:[]

示例 3:

输入:lists = [[]]
输出:[]

提示:

  • k == lists.length
  • 0 <= k <= 10^4
  • 0 <= lists[i].length <= 500
  • -10^4 <= lists[i][j] <= 10^4
  • lists[i]升序 排列
  • lists[i].length 的总和不超过 10^4

先看Claude的

image-20250128150818563

之后看ChatGPT的

image-20250128150943997

之后是deepseek的

image-20250128151015140

在这一题上 三个的差距不是很大。

题目3

给你一个只包含 '('')' 的字符串,找出最长有效(格式正确且连续)括号

子串

的长度。

示例 1:

输入:s = "(()"
输出:2
解释:最长有效括号子串是 "()"

示例 2:

输入:s = ")()())"
输出:4
解释:最长有效括号子串是 "()()"

示例 3:

输入:s = ""
输出:0

提示:

  • 0 <= s.length <= 3 * 104
  • s[i]'('')'

因为这一题比较简单,所以我对这些模型进行了二次提问,让他们寻找最优解。

这个是chat的

image-20250128151500669

这里claude的最优解用到了动态规划 但是很明显不是最快的

image-20250128151734186

deepseek这里也是 没有达到最优的情况

image-20250128152107046

代码生成方面

网页方面

这里我选择了一个支付页面的搭建。当然这里就主要在于模拟。

请你帮我弄一个支付页面的网页搭建,不需要真正的实现支付的功能。

下面是我的要求:

1.界面要求美观,能够体现出我们这个产品的一个主题。我们这个是一个知识付费系统。有三个价位的会员方式。

2.要求能给于用户一定的视觉触感,激发人付款的欲望。

3.我要求你实现一些事件的交互,比如点击支付后,能跳转到一个支付成功的页面之类的。

4.请你发挥你自己的想象,添加一些其他的内容。

首先是chat的生成

image-20250128152806350

image-20250128152812550

之后来看Claude

这里需要夸一下Claude的

他是一个这样的形式,可以直接进行一个预览

image-20250128153010795

image-20250128153028488

并且界面上来说是非常的美观的

所以对于网页的生成,claude可以说是非常的厉害的。

之后是deepseek 也是可以运行代码的。

image-20250128153139294

这个效果也是非常的不错的

后端方面

这里我选择了一个会员付费系统的一个CRUD操作

现在我需要你用springboot的技术来完成下面的操作:

我们的系统现在有一个会员收费的系统的功能,你需要写出来后端的代码,来对接这个操作。具体包括:数据库的设计、测试数据的插入、springboot代码的编写。我要求你给我写俩个接口,一个是查看这个用户是否是会员的接口,一个是给这个用户开通会员的接口

关于chatgpt

我这里测试了是可以用的并且他的数据库设计比较完整。

用到了MVC的一个分层结构,是很不错的一个习惯。

并且还有测试类。

关于Claude 他在返回结果方面是用到了封装的返回结果。

这个比ChatGPT上,更加的接近实际的开发。

但是对于deepseek 在数据库设计上 设计的非常的少,考虑的字段较少

爬虫方面

在这个方面没有什么好说的,我平常接单方面用的就是ChatGPT,其他俩个在对于这个方面,表现不算很好。我这里也就不详细的举例说明了。

文本翻译方面

这里我对多个语句让Ai进行翻译。

Fading is true while flowering is past

凋谢是真实的 盛开只是一种过去

这里chat给出来的回答是褪色为真,而开花已逝

deepseek的是:凋谢才是真实,盛开已成过去。

claude的是:凋零为真,盛开已逝

If you weeped for the missing sunset,you would miss all the shining stars

如果你为着错过夕阳而哭泣,那么你就要错群星了

chat:如果你为错过的日落而哭泣,你将错过所有闪耀的星星。

deepseek: 如果你为逝去的日落哭泣,就会错过所有闪耀的繁星。

claude:如果你为错过的落日而哭泣,你将错过所有闪耀的星辰。

然后是一篇高考英语作文续写。

ChatGPT是偏向叙事的。deepseek偏向一些常见的描写,修饰。

总结

总体一整个体验下来。之前我是用ChatGPT为主的。

这些模型为了测试也是用了三四天左右。

下面来说一下我对这些模型的一些看法,以及一些优点的说明情况。

首先是ChatGPT。

其优点是回复迅速。在对后端的修改以及bug的修改上表现较为良好。

再说deepseek

这个算是一个新起之秀。在很多方面的表现是比ChatGPT要好的。但是在代码方面的处理,以及一些bug的修改上是不如ChatGPT的。总的来说对于日常使用来解决一些生活上的问题,是非常的推荐的。

Claude

对于编程方面前后文的能力比较优秀。比较直观。

下面附上一些分数:

image-20250128162754267

各位心目中最好用的Ai模型是什么呢,不妨来讨论讨论。