【HuggingFace项目】:Open-R1 - DeepSeek-R1 大模型开源复现计划

1,419 阅读3分钟

项目链接:github.com/huggingface…

概述

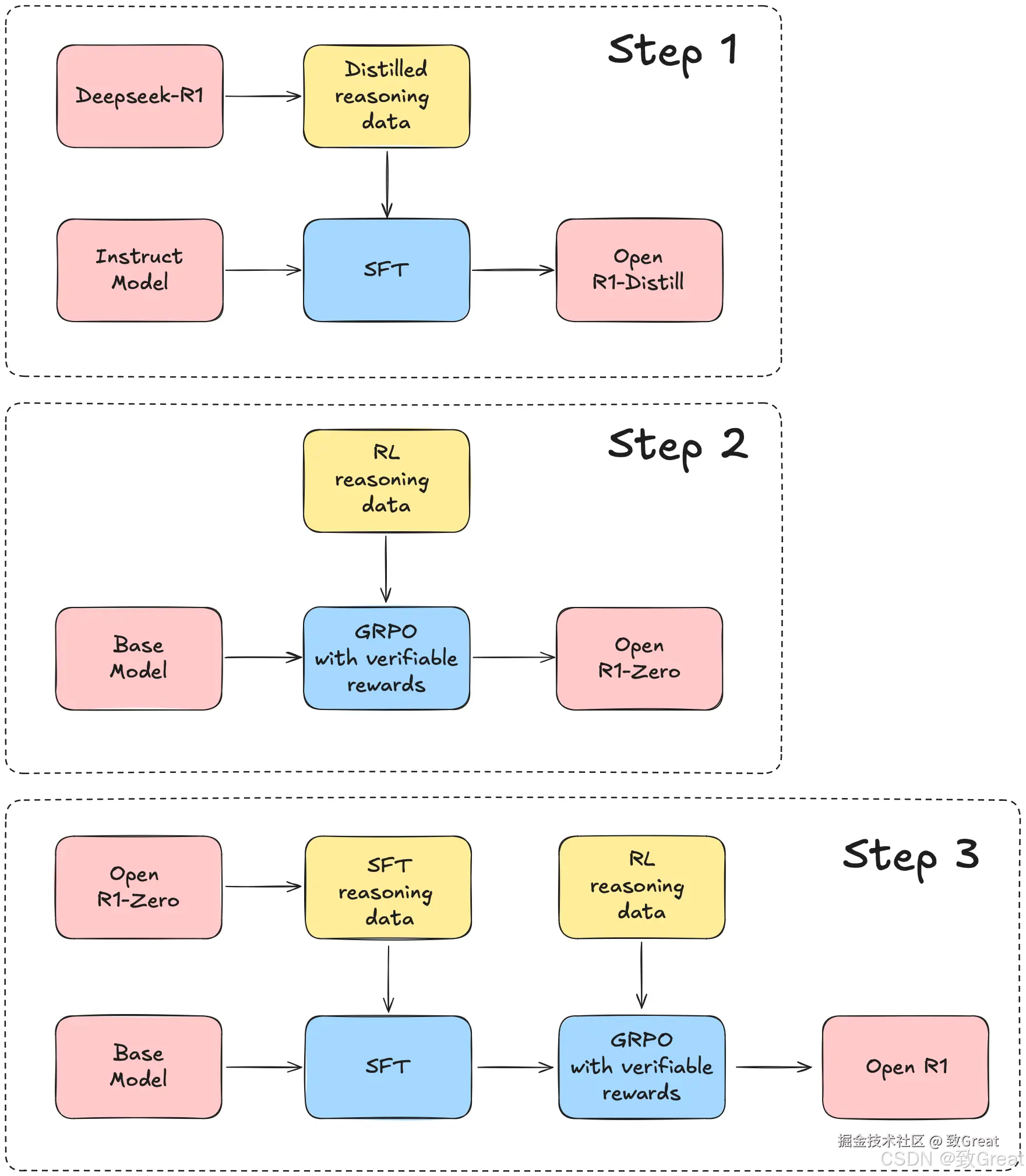
Open-R1 是由 HuggingFace 发布的一个完全开放的项目,旨在通过三个主要步骤复现 DeepSeek-R1 的完整训练流程。这个项目的目标是让更多人能够理解和使用 DeepSeek-R1 的技术方案,从而推动大模型技术的发展和应用。

项目步骤

  1. 知识蒸馏:通过从 DeepSeek-R1 中提取高质量的推理语料,复现 R1-Distill 模型。
  2. 强化学习:复现用于创建 R1-Zero 的纯强化学习(RL)流程,这需要建立数学、推理和代码方面的大规模数据集。
  3. 多阶段训练:展示如何通过多阶段训练,将基础模型提升到 RL 调优的水平。

项目结构

项目的核心代码位于 src/open_r1 目录下,包含以下几个主要脚本:

  • grpo.py:在给定数据集上用 GRPO 训练模型。
  • sft.py:简单的监督微调(SFT)训练。
  • evaluate.py:在 R1 基准测试上评估模型。
  • generate.py:使用 Distilabel 生成合成数据。

技术特点

  • 并行训练:支持 DDP 或 DeepSpeed ZeRO-2/3 进行训练,并支持数据并行和张量并行。
  • 模型评估:使用 vLLM 进行模型评估,确保评估过程的高效性和准确性。
  • 硬件优化:针对大规模硬件(如 8×H100 GPU)进行了优化,确保在大规模计算资源上的高效运行。

安装与运行

  1. 环境设置:首先创建一个 Python 虚拟环境,并安装 vLLM 和其他依赖项。
    conda create -n openr1 python=3.11 && conda activate openr1
    pip install vllm==0.6.6.post1
    pip install -e ".[dev]"
    
  2. 登录 Hugging Face 和 Weights and Biases
    huggingface-cli login
    wandb login
    
  3. 安装 Git LFS:确保系统已安装 Git LFS,以便加载和推送模型/数据集到 Hugging Face Hub。
    sudo apt-get install git-lfs
    

训练模型

  • SFT(监督微调):使用 sft.py 脚本在特定数据集上进行监督微调。
    accelerate launch --config_file=configs/zero3.yaml src/open_r1/sft.py \
        --model_name_or_path Qwen/Qwen2.5-Math-1.5B-Instruct \
        --dataset_name HuggingFaceH4/Bespoke-Stratos-17k \
        --learning_rate 2.0e-5 \
        --num_train_epochs 1 \
        --packing \
        --max_seq_length 4096 \
        --per_device_train_batch_size 4 \
        --per_device_eval_batch_size 4 \
        --gradient_accumulation_steps 4 \
        --gradient_checkpointing \
        --bf16 \
        --logging_steps 5 \
        --eval_strategy steps \
        --eval_steps 100 \
        --output_dir data/Qwen2.5-1.5B-Open-R1-Distill
    
  • GRPO:使用 grpo.py 脚本进行 GRPO 训练。
    accelerate launch --config_file configs/zero3.yaml src/open_r1/grpo.py \
        --output_dir DeepSeek-R1-Distill-Qwen-7B-GRPO \
        --model_name_or_path deepseek-ai/DeepSeek-R1-Distill-Qwen-7B \
        --dataset_name AI-MO/NuminaMath-TIR \
        --max_prompt_length 256 \
        --per_device_train_batch_size 1 \
        --gradient_accumulation_steps 16 \
        --logging_steps 10 \
        --bf16
    

模型评估

使用 evaluate.py 脚本在 R1 基准测试上评估模型。支持单 GPU 和多 GPU 并行评估。

MODEL=deepseek-ai/DeepSeek-R1-Distill-Qwen-1.5B
MODEL_ARGS="pretrained=$MODEL,dtype=float16,max_model_length=32768,gpu_memory_utilisation=0.8"
TASK=aime24
OUTPUT_DIR=data/evals/$MODEL

lighteval vllm $MODEL_ARGS "custom|$TASK|0|0" \
    --custom-tasks src/open_r1/evaluate.py \
    --use-chat-template \
    --system-prompt="Please reason step by step, and put your final answer within \boxed{}." \
    --output-dir $OUTPUT_DIR

数据生成

使用 generate.py 脚本生成合成数据。支持从蒸馏模型和 DeepSeek-R1 生成数据。

from datasets import load_dataset
from distilabel.models import vLLM
from distilabel.pipeline import Pipeline
from distilabel.steps.tasks import TextGeneration

prompt_template = """\
You will be given a problem. Please reason step by step, and put your final answer within \boxed{}:
{{ instruction }}"""

dataset = load_dataset("AI-MO/NuminaMath-TIR", split="train").select(range(10))

model_id = "deepseek-ai/DeepSeek-R1-Distill-Qwen-7B"

with Pipeline(
    name="distill-qwen-7b-r1",
    description="A pipeline to generate data from a distilled r1 model",
) as pipeline:

    llm = vLLM(
        model=model_id,
        tokenizer=model_id,
        extra_kwargs={
            "tensor_parallel_size": 1,
            "max_model_len": 8192,
        },
        generation_kwargs={
            "temperature": 0.6,
            "max_new_tokens": 8192,
        },
    )
    prompt_column = "problem"
    text_generation = TextGeneration(
        llm=llm, 
        template=prompt_template,
        num_generations=4,
        input_mappings={"instruction": prompt_column} if prompt_column is not None else {}
    )

if __name__ == "__main__":
    distiset = pipeline.run(dataset=dataset)
    distiset.push_to_hub(repo_id="username/numina-deepseek-r1-qwen-7b")

总结

Open-R1 项目通过开源的方式,详细展示了如何从知识蒸馏到强化学习,再到多阶段训练,逐步复现 DeepSeek-R1 的训练流程。这不仅为研究人员提供了宝贵的技术参考,也为大模型的普及和应用奠定了坚实的基础。