Android Jetpack学习(三)---LifeCycle,LifecycleRegistry和LifecycleOwner 关系梳理

836 阅读3分钟

Jetpack是Google为Android开发提供的组件库.旨在帮助开发者更快更好的开发App程序. 它提供了一系列工具,库和架构组件涵盖了UI展示数据管理,和后台服务到设备兼容的各个方面.

LifeCycle 用于管理组件的生命周期,使开发者能够更方便地编写与组件生命周期相关的代码,实现代码解耦和资源的合理管理。

上篇文章从源码分析了Lifecycle LifecycleRegistry 和LifecycleOwner 的代码实现,这篇文章我们梳理一下 他们的关系以及调用

1:具体实现功能

Lifecycle 是一个抽象类 提供了抽象方法和属性

  • 声明了添加和移除观察的方法
  • 声明了事件以及事件状态
  • 提供了一个生命周期的协程作用域
  • 声明了一个事件流
  • 声明了一个状态流

LifecycleRegistry继承了Lifecycle 实现了具体的功能

LifecycleOwner是一个接口,维护了一个Lifecycle的对象 Activity/Fragment 等控件通过实现LifecycleOwner 持有了Lifecycle 并创建了一个LifecycleRegistry 对象来分发其生命周期的状态

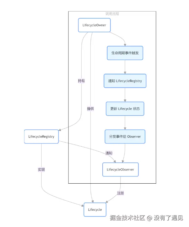
2:三者关系

Lifecycle是一个抽象类

LifecycleOwner是一个接口维护了一个Lifecycle变量

LifecycleRegistry继承Lifecycle且通过构造维护了一个 LifecycleOwner对象

3:Activity生命周期观察的具体实现

3.1 Activity 创建LifecycleRegistry并且 将LifecycleRegistry对象赋值给LifecycleOwner的lifecycle

创建LifecycleRegistry

3.2 创建LifecycleRegistry对象 弱引用维护LifecycleOwner

addObserver()方法将

LifecycleRegistry

3.3 创建Lifecycle 创建协程对象并且调用LifecycleRegistry对象的观察者对象添加到LifecycleRegistr中mapozhong

image.png 注意 LifecycleCoroutineScopeImpl 即实现了LifecycleCoroutineScope又实现了LifecycleEventObserver所以它即是一个协程作用域 又是一个状态变化的观察者

所以 lifecycle.addObserver(this@LifecycleCoroutineScopeImpl)是讲一个观察者传递了出去

//即实现了LifecycleCoroutineScope又实现了LifecycleEventObserver

internal class LifecycleCoroutineScopeImpl(
    override val lifecycle: Lifecycle,
    override val coroutineContext: CoroutineContext
) : LifecycleCoroutineScope(), LifecycleEventObserver {
    init {
           //销毁状态取消协程
        if (lifecycle.currentState == Lifecycle.State.DESTROYED) {
            coroutineContext.cancel()
        }
    }

    fun register() {
        launch(Dispatchers.Main.immediate) {
            if (lifecycle.currentState >= Lifecycle.State.INITIALIZED) {
                lifecycle.addObserver(this@LifecycleCoroutineScopeImpl)
            } else {
                coroutineContext.cancel()
            }
        }
    }

    override fun onStateChanged(source: LifecycleOwner, event: Lifecycle.Event) {
    //销毁状态的时候取消协程
        if (lifecycle.currentState <= Lifecycle.State.DESTROYED) {
            lifecycle.removeObserver(this)
            coroutineContext.cancel()
        }
    }
}
3.4 Lifecycle调用LifecycleRegistryaddObserver()方法将观察者添加到LifecycleRegistry维护的observerMap

将观察者添加到观察者map中

关系图

4: FragmentActivity 生命周期变化的通知流程图

image.png

image.png

image.png

image.png

image.png

image.png

image.png

package androidx.fragment.app;

import android.content.Context;
import android.content.res.Configuration;
import android.os.Bundle;

import androidx.activity.ComponentActivity;
import androidx.annotation.CallSuper;
import androidx.lifecycle.Lifecycle;
import androidx.lifecycle.LifecycleRegistry;
import androidx.savedstate.SavedStateRegistry;

public class FragmentActivity extends ComponentActivity {
    static final String FRAGMENTS_TAG = "android:support:fragments";
    private final FragmentController mFragments = FragmentController.createController(new HostCallbacks());
    private final LifecycleRegistry mFragmentLifecycleRegistry = new LifecycleRegistry(this);

    public FragmentActivity() {
        super();
        init();
    }

    public FragmentActivity(int contentLayoutId) {
        super(contentLayoutId);
        init();
    }

    private void init() {
        getSavedStateRegistry().registerSavedStateProvider(FRAGMENTS_TAG,
                new SavedStateRegistry.SavedStateProvider() {
                    @Override
                    public Bundle saveState() {
                        Bundle outState = new Bundle();
                        markFragmentsCreated();
                        // 通知 mFragmentLifecycleRegistry,Fragment 的生命周期进入 ON_STOP 状态
                        mFragmentLifecycleRegistry.handleLifecycleEvent(Lifecycle.Event.ON_STOP);
                        android.os.Parcelable p = mFragments.saveAllState();
                        if (p != null) {
                            outState.putParcelable(FRAGMENTS_TAG, p);
                        }
                        return outState;
                    }
                });
        addOnContextAvailableListener(context -> {
            mFragments.attachHost(null);
            Bundle savedInstanceState = getSavedStateRegistry()
                   .consumeRestoredStateForKey(FRAGMENTS_TAG);
            if (savedInstanceState != null) {
                android.os.Parcelable p = savedInstanceState.getParcelable(FRAGMENTS_TAG);
                mFragments.restoreSaveState(p);
            }
        });
    }

    @Override
    @CallSuper
    protected void onCreate(@Nullable Bundle savedInstanceState) {
        super.onCreate(savedInstanceState);
        // 通知 mFragmentLifecycleRegistry,Fragment 的生命周期进入 ON_CREATE 状态
        mFragmentLifecycleRegistry.handleLifecycleEvent(Lifecycle.Event.ON_CREATE);
        mFragments.dispatchCreate();
    }

    @Override
    @CallSuper
    protected void onStart() {
        mFragments.noteStateNotSaved();
        super.onStart();
        markFragmentsCreated();
        // 通知 mFragmentLifecycleRegistry,Fragment 的生命周期进入 ON_START 状态
        mFragmentLifecycleRegistry.handleLifecycleEvent(Lifecycle.Event.ON_START);
        mFragments.dispatchStart();
    }

    @Override
    @CallSuper
    protected void onResume() {
        mFragments.noteStateNotSaved();
        super.onResume();
    }

    @Override
    @CallSuper
    protected void onPostResume() {
        super.onPostResume();
        onResumeFragments();
    }

    protected void onResumeFragments() {
        // 通知 mFragmentLifecycleRegistry,Fragment 的生命周期进入 ON_RESUME 状态
        mFragmentLifecycleRegistry.handleLifecycleEvent(Lifecycle.Event.ON_RESUME);
        mFragments.dispatchResume();
    }

    @Override
    @CallSuper
    protected void onPause() {
        super.onPause();
        mFragments.dispatchPause();
        // 通知 mFragmentLifecycleRegistry,Fragment 的生命周期进入 ON_PAUSE 状态
        mFragmentLifecycleRegistry.handleLifecycleEvent(Lifecycle.Event.ON_PAUSE);
    }

    @Override
    @CallSuper
    protected void onStop() {
        super.onStop();
        markFragmentsCreated();
        mFragments.dispatchStop();
        // 通知 mFragmentLifecycleRegistry,Fragment 的生命周期进入 ON_STOP 状态
        mFragmentLifecycleRegistry.handleLifecycleEvent(Lifecycle.Event.ON_STOP);
    }

    @Override
    @CallSuper
    protected void onDestroy() {
        super.onDestroy();
        mFragments.dispatchDestroy();
        // 通知 mFragmentLifecycleRegistry,Fragment 的生命周期进入 ON_DESTROY 状态
        mFragmentLifecycleRegistry.handleLifecycleEvent(Lifecycle.Event.ON_DESTROY);
    }

    private void markFragmentsCreated() {
        boolean reiterate;
        do {
            reiterate = markState(mFragments.getSupportFragmentManager(), Lifecycle.State.CREATED);
        } while (reiterate);
    }

    private static boolean markState(FragmentManager manager, Lifecycle.State state
    

总结

Android Jetpack学习(一)---简介

Android Jetpack学习(二)---LifeCycle,LifecycleRegistry和LifecycleOwner 源码梳理