Warm-Flow新春版:网关直连和流程图重构, 新增Ruoyi-Vue-Plus优秀开源集成案例

271 阅读2分钟

🧨Warm-Flow新春版:网关直连和流程图重构, 新增Ruoyi-Vue-Plus优秀开源集成案例

  • 本期主要解决了网关直连和流程图重构,可以自此之后可支持各种复杂的网关混合、多网关直连使用。
  • 新增Ruoyi-Vue-Plus优秀开源集成案例

更新日志

  • [feat] 导入、导出和保存等新增json格式支持DefService.importIs/importJson/importDef/saveDef/exportJson
  • [feat] 新增获取后置节点方法NodeService.suffixNodeList
  • [feat] 新增网关直连和测试案例
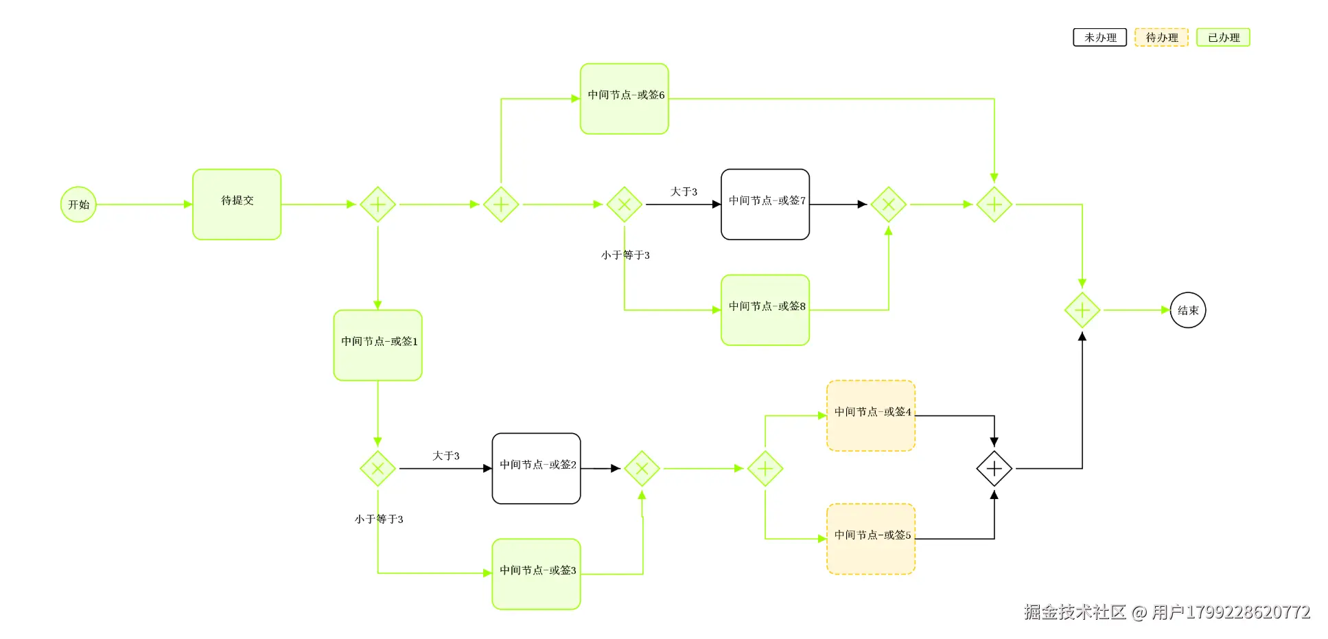
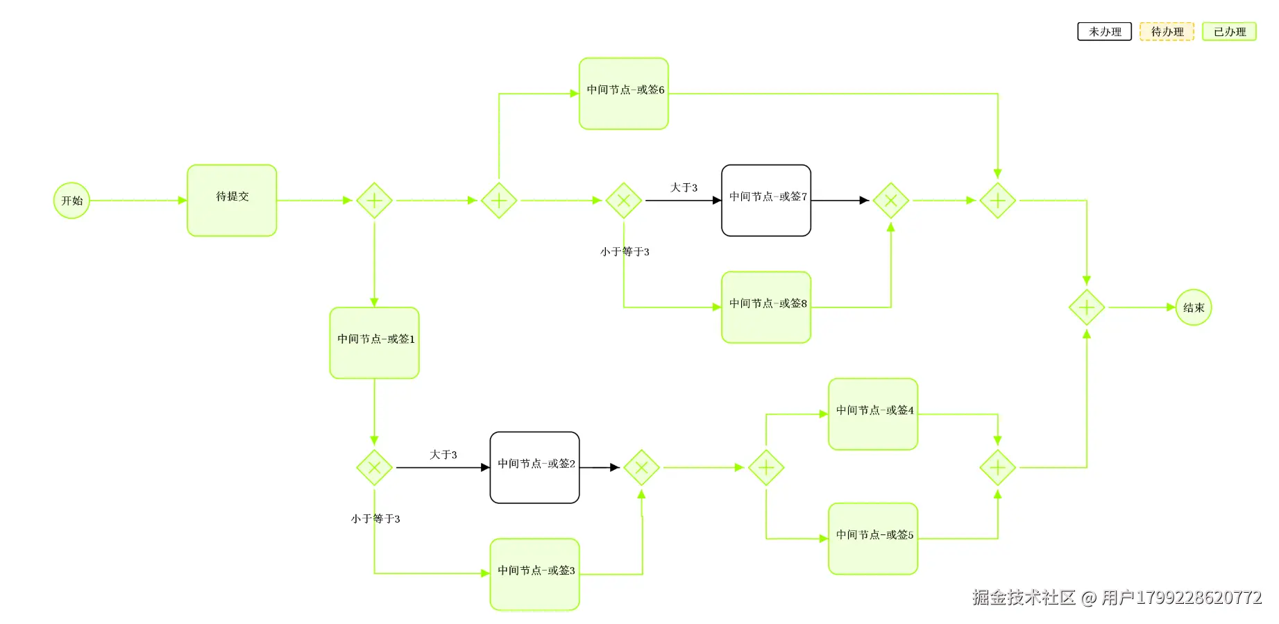
  • [feat] 流程图右上角新增完成状态颜色示例
  • [feat] 新增流程图查询接口和扩展接口ChartService
  • [feat] 新增历史表数据同步为新的流程图元数据
  • [feat] 新增sqlserver全量脚本
  • [update] 导入、导出和保存xml格式标识为即将删除,请参照hh-vue切换json的api
  • [update] FlowFactory修改为FlowEngine
  • [update] 历史表目标节点编码和目标节点名称字段长度改为200
  • [update] 通过或者退回到并行网关,开启多个任务,改为只产生一条历史记录
  • [update] 退回或者任务完成,其他需要被删除的任务不需要记录历史表,因为已经存在退回记录,不需要重复记录
  • [update] 转办、委派、加签和减签,改为只产生一条历史记录
  • [update] 批量保存改为默认1000条一批
  • [update] 流程设计保存,增加遮罩层
  • [refactor] 流程图绘制调整重构
  • [refactor] 移除mybatis-flex,easy-query和jpa的扩展包,独立成项目,由专门人维护
  • [refactor] 实体类和dao获取改为通过反射,解耦orm-core包
  • [refactor] 重构获取前置节点方法NodeService.previousNodeList
  • [fix] 修复退回时存在其他代办任务,未删除的问题
  • [fix] 修复流程退回目标节点前存在并行网关,导致不生成代办任务的问题
  • [fix] 修复条件表达式中如果有|或导致错误分隔的问题
  • [fix] 修复绘制流程图,错误判断同一条录像的key
  • [fix] 修复结束节点还执行创建监听器的问题
  • [remove] 移除DefService获取流程图api,由ChartService中chartIns和chartDef代替
  • [remove] 删除前端log打印
  • [remove] 移除oracle和postgresql升级脚本,后续只提供mysql升级脚本,所有的全量脚本,其他升级脚本的自行转换

项目介绍

Dromara Warm-Flow国产工作流引擎,其特点简洁轻量,五脏俱全,可扩展,是一个可通过jar引入设计器的工作流。

  1. 支持常见审批功能、监听器与流程变量、条件表达式、办理人变量表达式
  2. 自带流程图、流程设计器
  3. 生态丰富可扩展
  4. 文档全面

演示地址

  • admin/admin123

演示地址:www.hhzai.top

官网

warm-flow.dromara.org/

演示图