UML类图看这篇就够了

6,050 阅读11分钟

什么是类图

类图(Class Diagram)是描述类、接口、协同以及他们之间关系的图,用来显示系统中这些概念的静态结构。类图也是其它图的基础,我们可以在类图的基础上,使用状态图、协作图、组件图和配置图等。

类图的主要作用有:

1,对系统的词汇进行建模

2,对简单的协作进行建模

3,对逻辑数据库模式进行建模

类图主要由类、接口和各种关系组成,关系主要包括泛化关系、依赖关系、关联关系和实现关系。

1,类的构成

在UML中,一个类通常由名称(Name)、属性(Attribute)和操作(Operation)构成。除此之外,类的构成还包含类的职责(Responsibility)、约束(Constraint)和注释(Note)等信息。

在UML中,类使用下面的图形来表示:

类的图形符号从上到下分为三部分:类的名称、类的属性和类的操作。在实际中可能还有如下三种形式:

2,关于类的名称

类的名称应该是一个名词,类名应该准确清晰的反映出问题域中的概念。按照UML约定,类的名称中的每个词的首字母应大写,且使用正体名称来表示可实例化的类,使用斜体名称表示抽象的类。

上方插图的Book类就是一个可实例化的类,而下面的这个Shape类属于抽象类:

类的名称可以加上路径名称。如下图所示的例子:

上图说明Order这个类来自Business包中,也可以在命名时写成如下的形式:

Business::Order

::左边是包的名称,右边是类的名称

3,关于类的属性

类的属性(Attribute)用于描述类的一个特征,这个特征是类的每个实例所共有的。一个类可以有零到多个属性。在UML中,类的属性定义语法如下:

[可见性] 属性名称 [:数据类型] [=初始值] [{属性字符串}]

上面的语法中,[]中的内容表示是可选的

在UML中,类的属性定义语法如下:

(1)可见性

可见性用于控制该属性被类的外部成员的可访问性。主要有以下四种情况:

+:公有属性,其它类可以访问该属性;

-:私有属性,不能被其它类访问(默认为私有);

#:保护属性,只能被本类及其派生类访问;

~:包内可见,可以被本包中的其它类访问;

(2)属性名称

能够准确描述类特征的一个标识符,属性名通常是一个名词或名词短语。一般单字属性使用小写字母,多字属性从第2个单词开始,每个单词的第一个字符要大写。

(3)数据类型

属性所属的数据类型,如布尔类型、整型、浮点型,也可以是用户自定义的类型。

(4)初始值

属性的默认值,在类的实例没有赋其它值时,将采用该值作为该属性的值。

(5)属性字符串

用来指定该属性的其它信息。任何希望进一步描述该属性又没有合适的地方时都可以放在此处。

以上关于属性的描述内容虽然很多,但一般属性的可见性和属性名称是必需的部分。

4. 关于类的操作

类的操作是类的行为特征或动态特征。类的操作相当于该类提供的一项服务,该服务可以由类的任何对象请求以影响其行为。操作在面向对象编程中通常被称为函数或方法,一个类可以拥有多个操作,也可以没有操作。

在UML中,类的操作描述语法如下:

[可见性] 操作名称 [(参数表)][:返回类型][{属性字符串}]

(1)可见性

与属性相同,规定该操作的可访问范围。

操作的可见性也是有+(公有)、-(私有),#(保护)和~(包内可见)四种。

(2)操作名称

在实际建模中,操作名是用来描述所属类的行为的动词或动词短语。在UML中,和属性名的表示类似,单字的操作名小写;多字的操作名,除第一个单词外,其余单词的开头字母要大写。

(3)参数表

参数表是一些按顺序排列的属性定义了操作的输入;

参数表是可选的;

参数的定义使用“名称:类型”的定义方式;

如果存在多个参数,则将各个参数用逗号隔开;

参数可以具有默认值,适用调用时没有提供参数值的情况。

如下面的time,其类型为Date,默认值为currentdate(即当前时间):

(4)返回类型

此项为可选项目,即操作不一定必须有返回类型。但在具体编程语言中使用void关键字来代表这种无返回值的情况。

5. 关于类的职责

在UML中,可以在操作部分的下面再添加一个区域,用来说明类的职责,即说明类或其它元素的契约或义务。

创建一个类时,同时声明这个类的所有对象具有相同种类的状态和相同种类的行为,在较高层次上,这些相应的属性和操作正是要完成类的职责和特性。职责可以使用一个短语、一个句子或一段短文的形式来描述。

在ProcessOn中,可以从UML编辑器左侧图形组件区的“基础图形”中选择矩形元素,然后把矩形拖拽到类图下方,通过这种非正式的方式在类图的下方增加一栏,将该类的职责逐条描述出来。如下图所示:

6. 类的约束

类的约束指定了该类所要满足的一个或多个规则,在UML中,约束使用一个大括号括起来的文本信息:

接口

接口是在没有给出对象的实现和状态的情况下对对象行为的描述;

接口包含操作但不包含属性,且它没有对外界可见的关联;

一个类可以实现一个或多个接口,从而支持接口所指定的操作;

接口可以使用下面两种形式来表示:

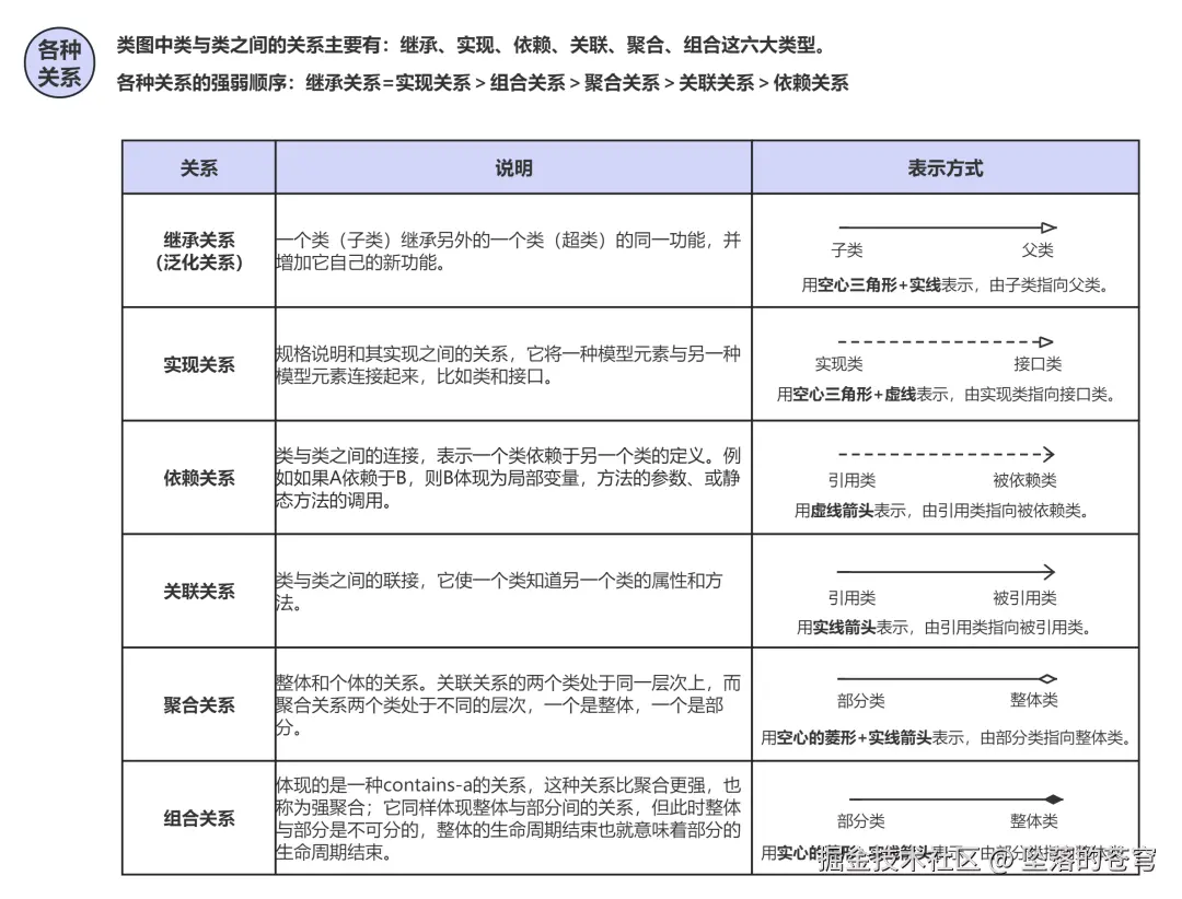
类图中的关系

在类图中的主要关系有四种:

泛化关系(generalization) :表示一般和特殊关系;

实现关系(realization) :表示规格说明和实现之间关系;

依赖关系(dependency) :表示类之间使用关系;

关联关系(association) :表示对象之间结构关系;

关联关系又延伸出聚合关系组合关系

泛化关系

泛化关系是存在于一般元素和特殊元素之间的分类关系。其中,特殊元素与一般元素兼容,且还包含自己特有的信息。

泛化可以用于类、接口、用例、参与者、包、状态机以及其它模型元素。泛化关系描述的是“is a kind of”的关系,使用带空心三角形的箭头来表示,箭头从子类指向父类:

下面是一个车辆Vehicle与Truck之间的泛化表示:

实现这种关系的Java代码如下:

实现关系

实现关系是关于规格说明和其实现之间的关系,它将一种模型元素与另一种模型元素连接起来,比如类和接口。实现关系将不同语义层上的元素连接起来,这种关系不仅使用于接口和类之间,也可以是类的不同等级之间的联系,如粗设计与细设计之间。

实现一般使用带空心三角形的虚线箭头表示,箭头指向接口。下面是关于接口和实现接口类之间的标识方法:

下面是一个具体的接口和实现之间的例子。IUser是一个接口,VipUser是一个类,VipUser类要实现接口IUser:

其Java代码可以表示成下面的形式:

依赖关系

它表示这样一种情形,对于一个元素(提供者)的某些改变可能会影响或提供消息给其它元素(客户),即客户以某种形式依赖于其它类元。

这主要的情形为:

客户类的操作需要提供者类的参数;

客户类的操作返回提供者类;

客户类的操作在实现中使用提供类的对象。

下面举个例子来说明这三种情形:

使用Java程序来表示上面这种情形:

上面这段代码表示了常见类之间依赖关系的三种情形:提供者类作为参数、提供者类作为方法的返回类型、提供者类作为方法中的一个变量。

关联关系

关联关系是一种结构关系,指出了一个事物的对象与另一个事物的对象之间的语义上的连接。

关联的任何一个连接点都叫做关联端。关联端可以有自己的角色、多重性、可见性等修饰。关联也可以有自己的名称。在UML中,关联关系用一条连接两个类的实线表示:

上面的图中,“拥有”为关联的名称,“客户”为类Person的角色,“交通工具”为类car的角色。角色也可以有自己的可见性,“客户”和“交通工具”前的“+”即代表其可见性为公有。关联端的“1”和“0..n”是描述的多重性,下面将会做进一步的介绍。

关联的多重性(Multiplicity)是指有多少个对象可以参与该关联,可用来表达一个取值范围、特定值、无限定的范围或一组离散值。多重性是UML中使用最广泛的约束,主要有以下几种形式:

形式含义形式含义
0恰为00..n0到多个
1恰为11..n1到多个
0..10或13..n3到多个,至少3个
n0或多个3,5,73个或5个或7个

关联关系多重性

关联关系又可以分为单向关联、双向关联、自关联、聚合关联和组合关联5种情形。

(1)单向关联

单向关联用带箭头的实线表示,箭头由源类指向目标类,这种关联实际上是带导航的关联。它指在源类中要使用目标类的对象作为成员:

上面类之间的关系可以使用下面的Java代码来表示:

(2)双向关联

双向关联关系不再绘制箭头,使用直线直接连接两个类即可,如下面两个类之间的关系即是双向关联关系:

实现这种关系的Java代码可以如下表示:

带有角色修饰的双向关联:

实现这种关联关系的Java代码可表示如下:

(3)自关联

自关联关系即一个类与自己进行关联。下面类关系的意思是employee类中有一个为employee类型的leader成员,表示员工的领导:

使用Java代码可以表示如下形式:

public class employee{    private employee leader;}

(4)聚合关联

聚合关联表示整体与部分关系的关联,关联关系中一组元素组成了一个更大、更复杂的单元。

聚合关系描述了“has a ”的关系,在UML中聚合关系用带空心菱形头的实线来表示,头部指向整体。这种关系中的空心菱形并不是箭头,它只表明哪端是整体。聚合的双向关联的一个例子,它表示College类是University类的一个聚合成分:

使用Java实现的代码如下所示:

如果是单向的聚合关系,可以使用下面的方式来表示:

跟上面那个例子的区别是,这种聚合关联只在University类中声明College类的成员对象,不在College类中声明University的成员对象。使用Java代码实现如下:

当然单向的聚合关联关系也可以表示下图的形式:

使用Java代码实现如下:

(5)组合关联

组合关联是聚合的一种特殊情况,是更强形式的聚合(即强聚合),成员的生命周期取决于聚合的生命周期。聚合不仅控制着成员对象的行为,而且控制着成员对象的创建和解构。

在UML中,组合使用带实心菱形头的实线来表示,其菱形在整体这一端:

上面的Triangle类由多个Side类对象组合而成,当Triangle对象创建时,Side的对象被创建,Triangle对象被销毁时,其Side对象也将被销毁。使用Java代码实现如下:

系列技术文章:java面试(持续更新中)