「Coze小程序变现」全攻略:3步打造你的智能体商业应用

659 阅读3分钟

在之前发布的Coze变现模板简单版智能体版已满足了大部分初学者和高阶用户的需求。

今天,我们带来了更具实用性的 【Coze小程序版变现模板】。

这一版本不仅继承了前两版的核心功能,还针对小程序的特性进行了深度优化,帮助大家将变现能力进一步拓展到小程序生态。

小程序版的亮点解析

❖ 易用性提升: 通过模板化设置,无需专业开发知识,只需使用Zion无代码工具,按照向导配置,即可快速搭建属于你的Coze变现小程序。

❖ 定制化功能: 模板预配置了以下功能,支持高自由度调整:

    ✧ 前端页面风格及功能组件

    ✧ 用户注册及权限管理

    ✧ 支付流程(支持安卓微信支付与iOS网页支付)

    ✧ 新用户体验时长设置与价格套餐管理

△Zion编辑器界面

❖ 数据分析能力: 内置数据统计功能,实时了解用户行为和转化效果,优化你的运营策略。

❖ 合规和稳定性: 针对微信iOS端虚拟支付限制,模板已预设安全机制,避免触碰违规红线,同时支持无限次提审功能。

△编辑器内置数据库

小程序版的应用场景

❖ 快速搭建小程序商店: 支持商品展示、用户充值、课程订阅等功能,满足多样化商业需求。

❖ 智能体联动模式: 可与Coze智能体联动,打造更加个性化的交互体验,例如AI客服、互动推荐等。

❖ 教育、内容付费等场景: 适用于课程销售、付费知识共享等行业,灵活高效。

模板使用指南

1. 配置准备

❖ 获取应用鉴权密钥: 在Coze官网创建Oauth令牌,保存公私钥。


❖ 获取Bot ID: 进入Coze体验页面,在地址栏中找到/bot/后的数字。

❖ 注册并登录Zion: 创建新项目并预发布模板。

3. 配置模板

    ❖ 填写基本信息:Bot ID、Oauth密钥

    ❖ 设置价格套餐:如日卡、月卡、年卡

    ❖ 上传小程序Logo及海报

    ❖ 配置免费体验时长(默认2分钟,可调整)

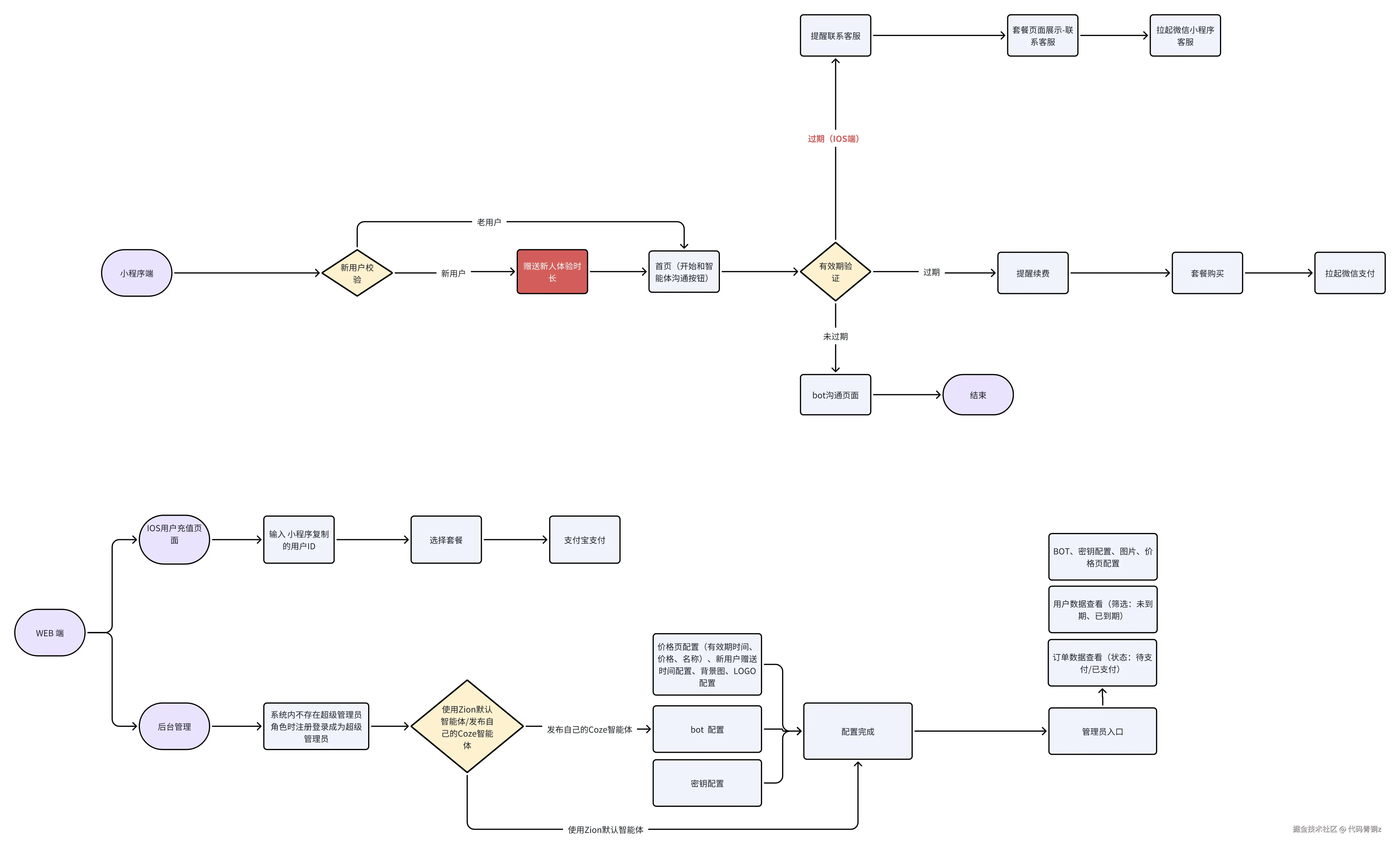
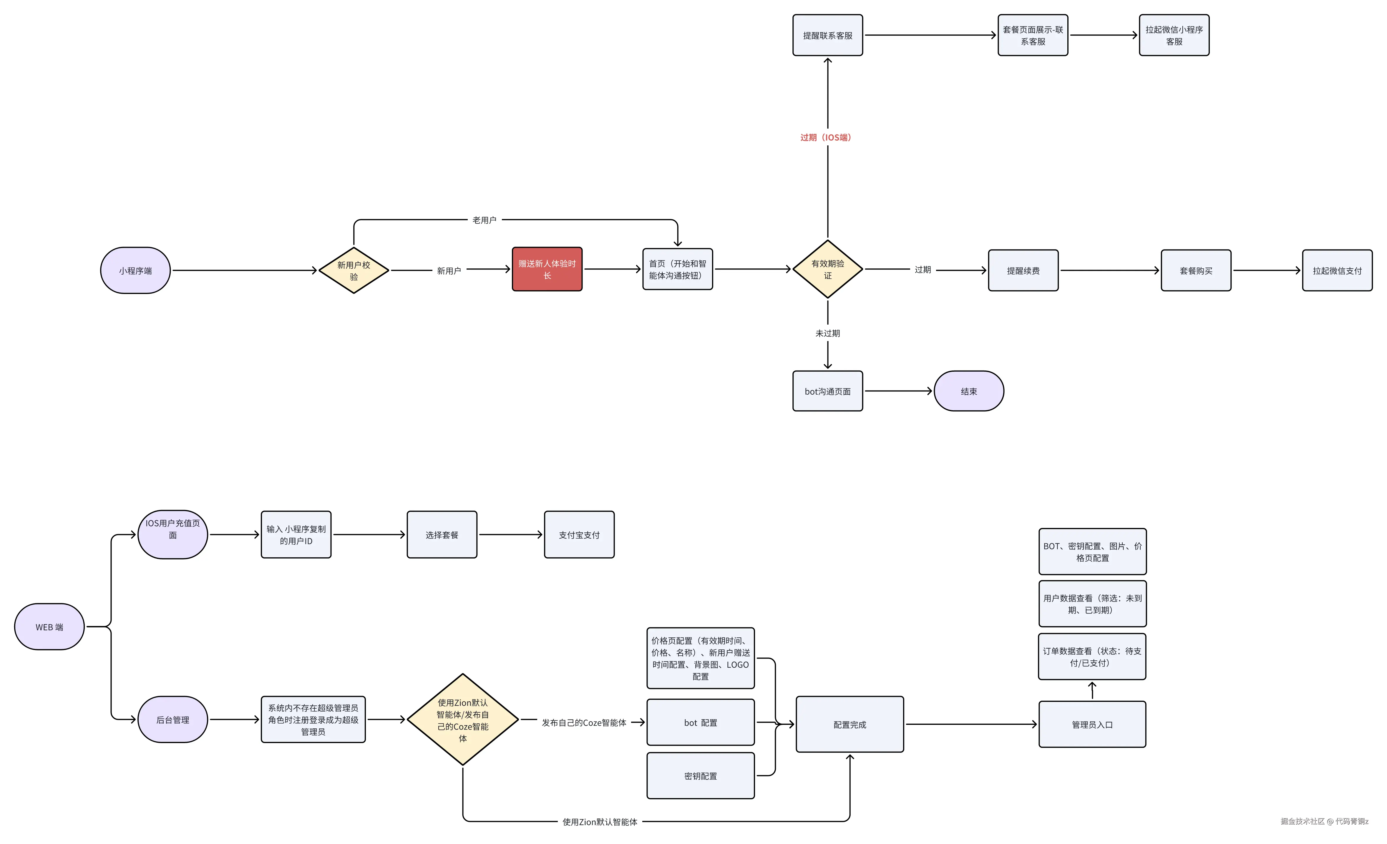
△全局流程图

4. 发布流程

    ❖ 使用Zion生成测试域名,配置到数据库

    ❖ 登录微信小程序后台,完成域名备案与业务域名配置

    ❖ 在Zion内上传校验文件,完成小程序私钥发布

特别提醒

1. 微信iOS端支付限制: 需通过网页端完成充值,谨慎修改支付功能以避免封禁风险。

2. 域名与提审次数: Zion官方每个项目每日至多提审一次,但私钥发布功能可实现无限次提审。

3. API限额说明: 免费版QPS限制为2,请根据用户需求升级Coze付费版本。