top命令下查看到的cpu利用率是可能超过100%的

1,938 阅读2分钟

我的机器是8cpu的,经过检查发现top命令显示的是占用的cpu总数。 即8cpu时top下cpu利用率最大可以到达800%。 如果你的进程利用了多个cpu,那么top命令显示的是多个cpu占用率的总和。  所以top命令下查看到的cpu利用率是可能超过100%的。  linux下用top命令查看cpu利用率超过100% cpu使用率达到268%,什么情况?大家是否很疑惑,下面带大家了解一下多核CPU。

image.png 虽然实际上Linux系统的CPU使用率超过100%仅意味着多个CPU核心被占用,但“CPU狂飙900%”这一说法仍然形象地描述了CPU资源被极度占用的情境。这种情况可能导致服务器响应缓慢、操作卡顿,甚至无法访问

image.png

image.png

转载自博客:blog.csdn.net/jiang_wang0… blog.csdn.net/jiang_wang0…

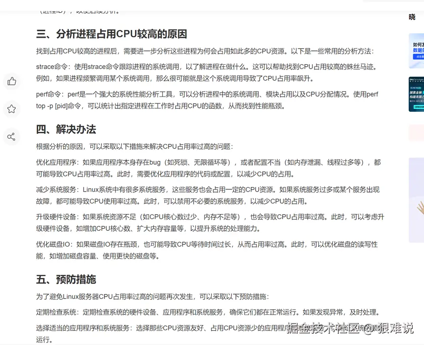
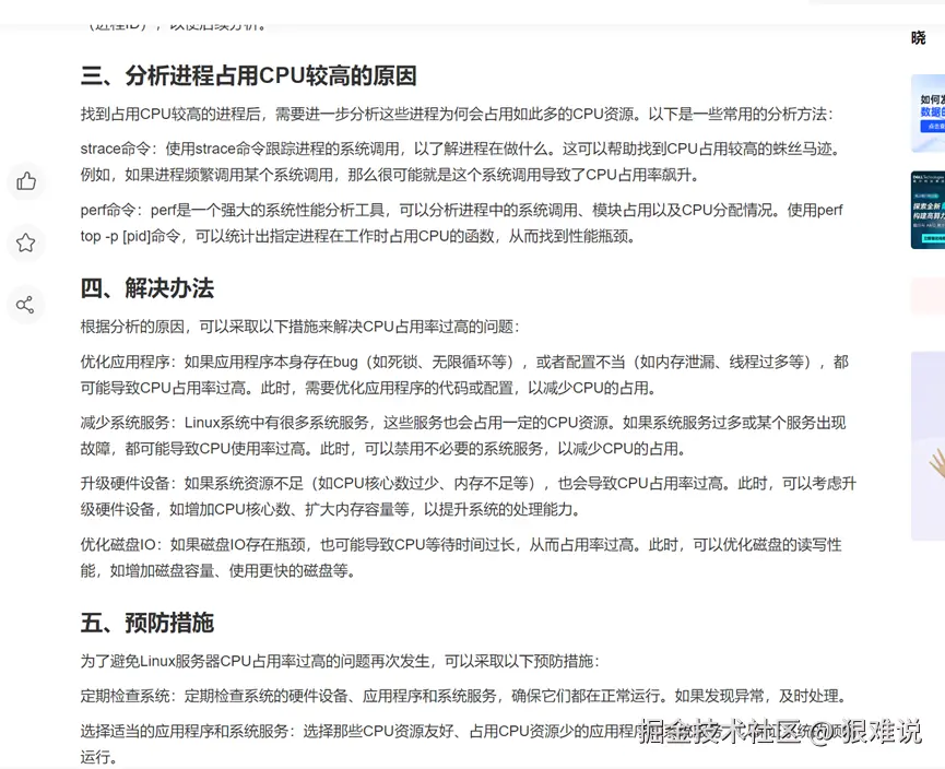
在实际的生产环境中,常常会遇到服务器CPU爆满的问题,这时候,正确的排查方法,有助于快速的定位问题。

1、找到最耗CPU的进程

使用top命令查看系统总体的CPU和内存使用情况,以及各个进程的资源使用情况。

6d4799d6086d068f96bc8d878ea6ab16_4f9a93850f3e0ff4dcfc6093869b192e.png

2、找到最耗CPU的线程

执行top -Hp 63424,显示一个进程的线程运行信息列表,键入P (大写p),线程按照CPU使用率排序。

90d24694c2baae1c11c8a8cb3fcff277_7f9f59e651140520c235700c1aa0317c.png

3、将线程PID转化为16进制 执行printf %x 63611,将线程PID转成16进制,即0xf87b。因为堆栈里,线程id是用16进制表示的,这一步也可以使用其方式转换。

25a78214145cbdec19ec56e5061aca41_470f82ff9f7233650f6ab7744be859df.png

4、查看线程的堆栈 这一步可以执行的命令有:pstack/jstack/grep,这里演示其中一种即可。执行

jstack 63424 | grep ‘f87b’ -C9 --color

打印进程堆栈,通过线程id,过滤得到线程堆栈。有时候系统并没有记录下日志,那这时候执行 jstack 63424 ,直接观察线程的运行情况。 ————————————————

                        版权声明:本文为博主原创文章,遵循 CC 4.0 BY-SA 版权协议,转载请附上原文出处链接和本声明。
                    

原文链接:blog.csdn.net/jiang_wang0…

3d21030b7c2bf16a8e77d82e36877a23_b7bdc1f3064d32ef8acc2cfb78c55d86.png

5、找到代码,分析原因

dc87d7af5d253790f7cbdbedfd3afa80_661745938620f5b029ce9fa685c0e0e3.png

原因找到这里有一个死循环用于监听,导致该线程的一直占用一个CPU。