模型评估:精准度量,智能决策

149 阅读7分钟

当下,AI大模型在各个领域都展现出惊人的潜力和能力。然而,对于许多企业和开发者来说,选择一个合适的大模型却成了一个令人头疼的问题。如何从众多选项中挑选出最适合自己业务需求的模型,成为了一个迫切需要解决的问题。

为此,汉得H-Copilot融合AIGC平台精心打造了一套全面且科学的评估体系,旨在帮助用户深入了解每个模型的特点和适用场景,从而做出更加精准的选择。

评估流程图

模型评估和Prompt评估的流程如下:

  1. 构建数据集;
  2. 新建模型或Prompt评估时,需明确选定待评估的模型/Prompt、相应数据集以及评估维度;
  3. 评估开始后,所选模型会基于数据集中的问题生成答案;
  4. 生成答案后,可通过自动或人工评估的方式对答案进行评判;
  5. 完成评估后,可查看评估结果。

可以在完成模型评估并选定合适的模型后,再进行Prompt评估。从而在确保模型基本能力的基础上,为后续的Prompt优化提供稳定可靠的基础。

根据上文流程图,我们已初步了解汉得AIGC平台中的模型与Prompt评估流程。接下来,我们将深入介绍该流程中的三大核心功能

数据集管理

汉得AIGC平台内置数据集管理功能,包括文本问答、Prompt和知识问答三种类型的数据集,为评估任务提供数据支撑。

本次我们将重点介绍文本问答和Prompt这两种数据集。

01 文本问答类型

该类型数据集用于大模型评估,其结构为:每一个数据项都包含一个问题及其对应的答案。这种“一问一答”的模式,不仅便于模型快速理解并生成响应,还可以让我们对模型在广泛知识领域内的掌握程度进行深度检验。

02 Prompt类型

该类型数据集专为Prompt评估设计,考虑到Prompt中包含参数变量,该类型数据集的结构是将变量值与相应的答案配对,每个条目都包含了一组变量值以及模型在这些变量值条件下预期生成的答案。利用Prompt数据集,我们能够更深入地验证Prompt的引导效果和结构设计的合理性。

模型评估

大模型评估是对大模型能力的全面分析与测量,旨在通过一系列标准化的测试,评估大模型在特定任务上的表现,包括其理解能力、语言能力等关键指标。大模型评估有助于:

  • 选择合适的模型: 评估模型在处理不同任务时的响应速度和准确性,确保模型在实际应用中能够快速且准确地执行任务。

  • 风险管理: 评估模型在特定条件下的稳定性和可靠性,提前识别潜在的风险点。

  • 持续改进: 用户可根据评估结果对模型不断进化,从而适应不断变化的业务需求。

Prompt评估

Prompt评估主要关注模型在特定提示(Prompt)下的响应质量,测试模型在不同Prompt中理解和生成文本方面的能力。Prompt评估有助于:

  • 精准调优: 通过评估不同Prompt的效果,找到最能激发模型潜力的指令,从而获得更准确的输出。
  • 用户体验优化: 通过评估优化Prompt,提升用户与大模型交互的体验,使得对话更加自然和流畅。
  • 效果预测: 评估不同Prompt的效果,预测其在实际应用中的表现,为模型部署提供数据支持。

了解了评估流程中的核心功能后,接下来,我们将详细介绍评估体系的构成以及具体的评估方法。

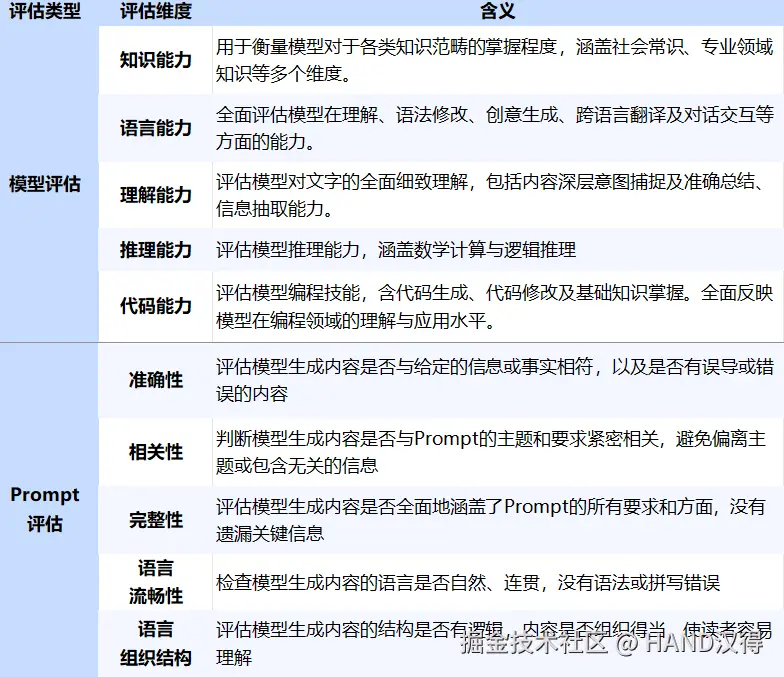
多维度全面评估体系

评估维度是衡量模型和Prompt在实际应用中效能的关键指标,不仅用于评估其表现,还便于比较不同模型和Prompt之间的优劣。我们构建了一套全面的评估框架,旨在深入且全面地考察大模型和Prompt的能力。

双轨评估方式

在汉得AIGC平台,我们提供两种评估方式——自动评估和人工评估,以满足不同用户的需求和场景。

01 自动评估

在选定好要评估的数据集、模型及Prompt后,用户需再选择一个打分模型作为裁判,依据预设的评估维度,对被评估对象生成的答案内容进行分析与评判。这一过程不仅节省了大量时间,还减少了人为因素的干扰,确保了评估结果的客观性和一致性,适合大规模和快速的评估需求。

02 人工评估

人工评估,顾名思义,就是由专业的评估人员,在选定好数据集、模型、Prompt及评估维度后,通过人工打分的方式,对被评估对象生成的每一个答案内容进行评判。

这种评估方式不仅能够捕捉到自动评估可能忽略的细节,还能为被评估对象提供更具针对性的改进建议,适合对模型输出质量有更高要求的场景。

评估结果展示

汉得AIGC平台的评估结果不仅汇总了被评估对象的作答总时间、各评估维度的平均得分及总分,还通过列表、柱状图、雷达图等多种图表形式,为用户提供了一个全面直观的评估概览。

除此之外,汉得AIGC平台还提供了详细的评估详情。包括被评估对象针对每个问题的具体答案内容,以及这些答案在评估维度上所获的具体得分,让用户能够深入了解模型的每一个细节表现。

总结

汉得AIGC平台以用户需求为核心,不断优化与升级,旨在为用户提供一个全面、精准、高效的模型评估体系,帮助用户优化每一个细节,释放AI的最大潜能。

我们诚邀您体验汉得AIGC平台的模型评估功能,让我们一起见证AI技术的力量,共同开启智能模型评估的新篇章。立即加入我们,让您的AI模型更加智能、更加强大!


AIGC实际应用场景包括:

■ 构建企业专属AI知识库,提供问答助手

智能交互助手快速识别意图、执行指令,降低员工工作学习成本、提高工作效率

■ 内置对话“导师”、“助手” 应用,可指导、辅助员工各类工作场景

汉得H-Copilot融合AIGC平台致力于帮助企业快速落地AI,提供多模型对接能力,内置智能对话应用、可自配置的多分类智能知识问答应用、提供智能交互助手与Agent应用编排能力。帮助企业低门槛地应用AI,提供向量管理与应用能力、私有模型训练与应用能力。

联系我们

1.  若您想体验试用 AIGC 产品,请登录开放平台open.hand-china.com, 在应用中心选择 灵猿-大圣AIGC平台 进行试用。

2.  如果有疑问,可以通过开放平台进行工单反馈,问题分类选择产品“灵猿-大圣AIGC平台”进行工单反馈。

3.  相关产品咨询或更多信息了解,欢迎联系我们的邮箱:openhand@vip.hand-china.com