作者:京东零售 杨亚龙
一、现状梳理
需要改造的xx系统为一个较为陈旧的技术栈系统,其中MongoDB作为核心数据存储中间件,承担着存储全部xx数据的重要任务。该系统目前的配置为1主1副本模式,涉及1个数据库和2张表,服务于7个不同的应用。尽管系统架构相对简单,但其在日常运营中发挥着不可或缺的作用。由于遇到了性能问题和公司不再运维MongoDb,2024公司集团要求下线整个mongoDB数据库,因此需要将MongoDB存储在其它介质中。如何能够保障在不影响线上使用的情况下,平滑切流到新库,是本文主要探讨的问题。
二、迁移方案
与架构师经过多轮评审,最终沉淀了如下方案。
2.1 迁移节奏
整体节奏分为
1.梳理范围,因为系统内不仅有mongo还同时有mysql数据源,需要梳理出使用mongo的所有业务范围
2.确定好原有的数据,应该存储在哪个介质中,确定好存储标准,需要能够cover住原有的所有业务,包括读写性能
3.对原有数据结构的DAO层进行改造
4.需要对数据进行双写并进行数据迁移
5.R2流量验证/测试回归/数据比对 进行验证
6.切量:放量节奏
2.2 代码改造/数据异构
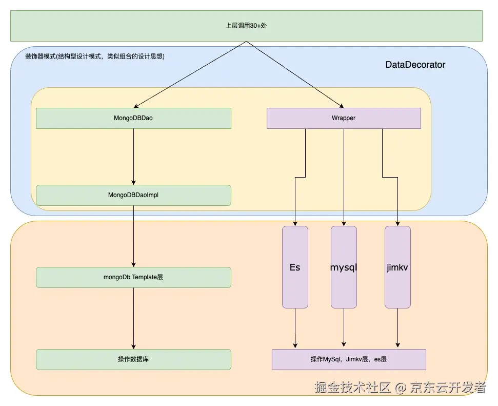
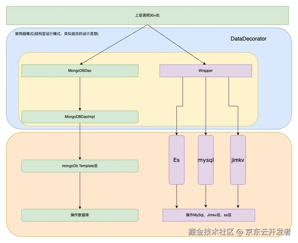
采用装饰器模式,统一控制双写逻辑(主写,辅写),统一控制切量逻辑,下线逻辑
抽取代码中原有的直接调用底层mongodb API的代码,将其不改业务逻辑的情况下迁移到Dao层。这样做的目的是为了后续做切流适配逻辑。不改逻辑及出入参的目的是为了避免对当前业务造成影响。如下图所示
另外选用数据源的依据为
2.3 存量数据迁移
| 方案 | 是否可实现 | 难度 |
|---|---|---|
| 使用大数据抽数任务 | 是 | 易 |
| 使用代码异步任务的方式 | 是 | 易 |
| DRC同步 | 从mongo到数据库不支持 | 略 |
考虑整体的数据量并不大单表300w,通过大数据离线表的方式效率并不高,通过代码更加的灵活,可以随时调整速度和范围存量数据分了两部分1、已经审核通过,申请单不会在有任何变更,可以随时迁移,比对2、申请单处于过程中的数据,数据随时会变更。凌晨迁移,打开双写
2.4 增量数据同步
创建申请单和更新不包含状态字段时的操作
先写mongo再写mysql,以mongo写入成功为准,写mysql失败,mq异步补偿
三、上线三板斧(灰度/监控/回滚)
3.1 可监控(数据对比读逻辑)
增量数据比对
双写数据完成后发送MQ,消息里面查询新库,老库的数据进行实时比对,不一致数据记录不一致字段,关键字业务报警,写入日志文件,导出分析
存量数据比对
遍历全量老库数据,与新库查出数据,转换成相同对象对比数据一致性,异常数据写入日志文件分析
3.2 可监控(对比读逻辑)
对比逻辑,引入R2流量回放对比,提高对比速度,
3.3 可灰度(灰度切量读)
读切流,按照供应商和采销白名单+百分比来切流
切流时,由于需要根据pin对流量分散,但是不在同一线程内,使用threadlocal对商户信息进行设置和读取
3.4 可回滚(灰度切量写)
写切流 分为四步
1.首先验证 写新库没问题 相当于对新加代码进行灰度 如果有问题 进行回切
2.当验证写新库没问题,需要补齐数据库数据
3.当数据补齐后 转换为主写新库
4.后续如果读写新库都没问题 可以彻底下线旧库存
3.5 可灰度(具体放量计划)
提前创建灰度切量沟通群,拉取最近一个月的活跃供应商和采销,定向加白名单,第一次放量提前和采销沟通,确保使用过程中如果有问题可以第一时间周知。
| 同上日期 | 灰度量级(采销维度) | 灰度供应商 | 灰度目标 | 灰度验证标准 | 异常处理 |
|---|---|---|---|---|---|
| x月1日 | 1 | 1 | 小步试跑,提前发现问题 | 无异常报警和日志,无供应商,采销反馈 | 去掉白名单,切回mongo |
| x月2日 | 5 | 10 | 小步试跑,提前发现问题 | 同上 | 同上 |
| x月8日 | 10 | 50 | 略 | 同上 | 同上 |
| x月10日 | 50 | 100 | 略 | 同上 | 同上 |
| x月11日 | 20% | 20% | 逐步放量20% | 同上 | 同上 |
| x月12日 | 50% | 50% | 逐步放量50% | 同上 | 同上 |
| x月15日 | 100% | 100% | 全量 | 无异常报警和日志,无供应商,采销反馈 | 同上 |
四、总结
本文梳理了一次线上生产库的全流程梳理和迁移切换对比灰度方案,希望能够为遇到同样的问题的同学提供一些参考,有意愿交流的同学可以私信我