GaN还是SiC,电气工程师该如何选择?

226 阅读14分钟

唯样.png氮化镓晶体管和碳化硅MOSFET是近年来新兴的功率半导体,相比于传统的硅材料功率半导体,他们都具有许多非常优异的特性:耐压高,导通电阻小,寄生参数小等。

/  编辑推荐 /

氮化镓晶体管和碳化硅MOSFET是近年来新兴的功率半导体,相比于传统的硅材料功率半导体,他们都具有许多非常优异的特性:耐压高,导通电阻小,寄生参数小等。他们也有各自与众不同的特性:氮化镓晶体管的极小寄生参数,极快开关速度使其特别适合高频应用。碳化硅MOSFET的易驱动,高可靠等特性使其适合于高性能开关电源中。

本文基于英飞凌科技有限公司的氮化镓晶体管和碳化硅MOSFET产品,对他们的结构、特性、两者的应用差异等方面进行了详细的介绍。

1

引 言

作为第三代功率半导体的绝代双骄,氮化镓晶体管和碳化硅MOSFET日益引起工业界,特别是电力电子工程师的重视。之所以工程师如此重视这两种功率半导体,是因为其材料与传统的硅材料相比有诸多的优点,如图1所示。氮化镓和碳化硅材料具有更大的禁带宽度,更高的临界场强使得基于这两种材料的功率半导体具有高耐压,低导通电阻,寄生参数小等优异特性。当应用于开关电源领域中,具有损耗小,工作频率高,可靠性高等优点,可以大大提升开关电源的效率,功率密度和可靠性等性能。

图片

图1:硅、碳化硅,氮化镓三种材料关键特性对比

由于具有以上优异的特性,氮化镓晶体管和碳化硅MOSFET正越来越多的被应用于工业领域,且将被更大规模的应用。

2

氮化镓晶体管结构及其特性

2.1

氮化镓晶体管的结构

与硅材料的功率半导体不同,氮化镓晶体管通过两种不同禁带宽度(通常是AlGaN和GaN)材料在交界面的压电效应形成的二维电子气(2DEG)来导电,如图2所示。由于二维电子气只有高浓度电子导电,因此不存在硅MOSFET的少数载流子复合(即体二极管反向恢复)的问题。

图片

图2:氮化镓导电原理示意图

图2所示的基本氮化镓晶体管的结构是一种耗尽模式(depletion-mode)的高电子移动率晶体管(HEMT),这意味着在门极和源极之间不加任何电压(VGS=0V)情况下氮化镓晶体管的漏极和元件之间是导通的,即是常开器件。这与传统的常闭型MOSFET或者IGBT功率开关都完全不同,对于工业应用特别是开关电源领域是非常难以使用的。为了应对这一问题,业界通常有两种解决方案,一是采用级联(cascode)结构,二是采用在门极增加P型氮化镓从而形成增强型(常闭)晶体管。两者结构如图3所示。

图片

图3:两种结构的氮化镓晶体管

级联结构的氮化镓是耗尽型氮化镓与一个低压的硅MOSFET级联在一起,该结构的好处是其驱动与传统硅MOSFET的驱动完全相同(因为驱动的就是一个硅MOSFET),但是该结构也有很大的缺点,首先硅MOSFET有体二极管,在氮化镓反向导通电流时又存在体二极管的反向恢复问题。其次硅MOSFET的漏极与耗尽型氮化镓的源极相连,在硅MOSFET开通和关断过程中漏极对源极出现的振荡就是氮化镓源极对门极的振荡,由于此振荡时不可避免的,那么就存在氮化镓晶体管被误开通和关断的可能。最后由于是两个功率器件级联在一起,限制了整个氮化镓器件的导通电阻的进一步减小的可能性。

由于级联结构存在以上问题,在功率半导体界氮化镓晶体管的主流技术是增强型氮化镓晶体管。以英飞凌科技有限公司的氮化镓晶体管CoolGaN™为例,其详细结构如图4所示。

图片

图4:CoolGaN™结构示意图

如图4所示,目前业界的氮化镓晶体管产品是平面结构,即源极,门极和漏极在同一平面内,这与与超级结技术(Super Junction)为代表的硅MOSFET的垂直结构不同。门极下面的P-GaN结构形成了前面所述的增强型氮化镓晶体管。漏极旁边的另一个p-GaN结构是为了解决氮化镓晶体管中常出现的电流坍陷(Current collapse)问题。英飞凌科技有限公司的CoolGaN™产品的基材(Substrate)采用硅材料,这样可以大大降低氮化镓晶体管的材料成本。由于硅材料和氮化镓材料的热膨胀系数差异很大,因此在基材和GaN之间增加了许多过渡层(Transition layers),从而保证氮化镓晶体管在高低温循环,高低温冲击等恶劣工况下不会出现晶圆分层等失效问题。

2.2

氮化镓晶体管的特性

基于图4所示的结构,CoolGaN™具有表1所示特性及其带来的优点。

表1:CoolGaN 的特性及其带来的优点

图片

从表1所示特性可知,氮化镓晶体管没有体二极管但仍旧可以反向通流,因此非常适合用于需要功率开关反向通流且会被硬关断(hard-commutation)的电路,如电流连续模式(CCM)的图腾柱无桥PFC中,可以获得极高的可靠性和效率。电路拓扑示意图如图5所示。图中Q1和Q2为氮化镓晶体管,Q3和Q4为硅MOSFET。

图片

图5:采用氮化镓晶体管的图腾柱PFC拓扑示意图

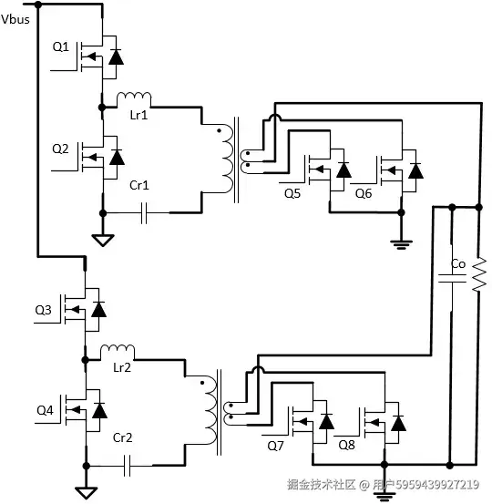
从表1还可获知氮化镓的开关速度极快,驱动损耗小,因此非常适合于高频应用。采用氮化镓晶体管的高频开关电源具有功率密度高,效率高的优点。图6展示了由英飞凌公司设计的一款3.6KW LLC拓扑DC-DC转换器,LLC的谐振频率为350KHz,该转化器功率密度达到160W/in^3且最高效率超过98%。

图片

图6:采用CoolGaN™的3.6KW LLC转换电路

由以上分析可知,氮化镓晶体管适合于高效率,高频率,高功率密度要求的应用场合。

3

碳化硅MOSFET结构及其特性

3.1

碳化硅MOSFET的结构

常见的平面型(Planar)碳化硅MOSFET的结构如图7所示。为了减小通道电阻,这种结构通常设计为很薄的门极氧化层,由此带来在较高的门极输入电压下门极氧化层的可靠性风险。为了解决这个问题英飞凌科技有限公司的碳化硅MOSFET产品CoolSiC™采用了不同的门极结构,该结构称为沟槽型(Trench)碳化硅MOSFET,其门极结构如图8所示。采用此结构后,碳化硅MOSFET的通道电阻不再与门极氧化层强相关,那么可以在保证门极高靠可行性同时导通电阻仍旧可以做到极低。

图片

图7:平面型碳化硅MOSFET结构示意图

图片

图8:CoolSiC™沟槽型门极结构

3.2

碳化硅MOSFET的特性

与氮化镓晶体管类似,碳化硅MOSFET同样具有导通电阻小,寄生参数小等特点,另外其体二极管特性也比硅MOSFET大为提升。图9是英飞凌碳化硅650V耐压MOSFET CoolSiC™与目前业界体二极管性能最好的硅材料功率MOSFET CoolMOS CFD7的两项主要指标RDS(on)*Qrr和RDS(on)*Qoss的对比,前一项是衡量体二极管反向恢复特性的指标,后一项是衡量MOSFET输出电容上存储的电荷量的指标。这两项数值越小,表明反向恢复特性越好,存储的电荷越低(软开关拓扑中,半桥结构上下功率管所需要的死区越短)。可以看出,碳化硅MOSFET相比相近导通电阻的硅MOSFET,反向恢复电荷只有1/6左右,输出电容上的电荷只有1/5左右。因此碳化硅MOSFET特别适合于体二极管会被硬关断的拓扑(例如电流连续模式图腾柱无桥PFC)及软开关拓扑(LLC,移相全桥等)。

碳化硅MOSFET还有一项出众的特性:短路能力。相比硅MOSFET短路时间大大提升,这对于变频器等马达驱动应用非常重要,图10给出了英飞凌CoolSiC™、CoolMOS™及竞争对手短路能力的对比图。从图可知CoolSiC™实现了短路时间长,短路电流小等优异特性,短路状态下的可靠性大大提高。

图片

图9:碳化硅MOSFET和硅MOSFET的性能对比

图片

图10:碳化硅MOSFET短路能力比较

本章节对氮化镓晶体管和碳化硅MOSFET各自的结构和特性进行了介绍,下面将对两者在参数上和实际电路上进行对比。

4

氮化镓和碳化硅MOSFET对比

4.1

电气参数对比

表2是基于英飞凌科技有限公司的氮化镓晶体管CoolGaN™和碳化硅MOSFET CoolSiC™,对两种功率半导体的关键参数进行了对比。

表2:CoolGaN™和碳化硅MOSFET CoolSiC™关键参数对比

图片

从表2可知,氮化镓晶体管在动态参数上都低于碳化硅MOSFET,因此氮化镓晶体管的开关损耗低于碳化硅MOSFET,在高工作频率下的优势会更明显。电流反向流动时(源极到漏极)氮化镓晶体管的压降与其门极到源极的驱动电压相关,需要根据应用情况对比孰高孰低。对于最后一项门限电压Vgs(th),氮化镓晶体管的数值非常小,意味着对于氮化镓晶体管的驱动设计要非常注意,如果门极上的噪声较大,有可能引起氮化镓晶体管的误开通。同时CoolGaN™为电流型驱动模式,与传统的电压型驱动有所不同。而碳化硅MOSFET的门限电压高很多,其驱动要求与IGBT驱动非常接近。

图11给出了另外一个重要的参数的对比,即导通电阻RDS(on)随温度变化率。众所周知功率半导体开关的导通电阻都是正温度系数,即结温越高则导通电阻越大。从图11可知碳化硅MOSFET的温升系数远小于氮化镓晶体管以及硅MOSFET,在结温100°C时相差已经达到30%和50%。根据图11可知,假设在25°C结温时碳化硅MOSFET和氮化镓晶体管的导通电阻相同,在同一个应用电路中意味着两者的导通损耗(〖I_Drms〗^2*R_(DS(on)))相同,但是当两者的结温升高到100°C时,碳化硅MOSFET的导通损耗只有氮化镓晶体管的70%,这对于那些环境要求苛刻,高温下也需要保持高效率的应用场景非常具有吸引力。

图片

图11:碳化硅MOSFET,氮化镓晶体管和硅MOSFET导通电阻随结温变化曲线

4.2

应用对比

首先在图5所示的电流连续模式(CCM)的图腾柱(totem-pole)无桥PFC电路上对氮化镓晶体管和碳化硅MOSFET对转换效率的影响进行了测试,测试条件如表3所示。

表3:PFC电路测试条件

图片

测试中每种功率开关都测试了两种导通电阻的器件,对于氮化镓晶体管,RDS(on)分别为35mohm和45mohm,碳化硅MOSFET则分别是65mohm和80mohm。测试结果如图12所示。在轻载情况下由于功率开关的开关损耗高于导通损耗,因此氮化镓晶体管的效率明显高于碳化硅晶体管。当负载逐渐加重时,导通损耗在总损耗中的占比高于开关损耗。同时由于负载加大,功率开关的温升升高,而根据图11导通电阻随结温的变化率可知碳化硅晶体管的导通电阻随温度上身而增加较小,因此在高温下两种功率开关的效率差异已经非常小,虽然碳化硅晶体管的25°C下的导通电阻是高于氮化镓晶体管的。

图片

图12:碳化硅MOSFET,氮化镓晶体管在PFC级效率曲线

接下来对用于3KW输出功率,采用两相交错并联半桥LLC的电路拓扑中的氮化镓晶体管和碳化硅MOSFET在不同工作频率下的计算得到的效率进行比较,计算中忽略掉了频率上升导致磁性元件(包括谐振电感,主功率电感)损耗上升的影响。电路拓扑如图13所示。氮化镓晶体管选用的型号为IGOT60R070D1(25°C下的最大RDS(on)为70mohm),共8颗。碳化硅MOSFET选用的型号为IMZA65R048M1H(25°C下的最大RDS(on)为64mohm),共8颗。

图片

图13:两相交错并联LLC电路示意图

在50%负载(1500W),常温工作环境下,不同工作频率下的效率对比如图14所示。在工作频率较低(<100KHz)时,采用导通电阻相近的氮化镓晶体管和碳化硅MOSFET效率相近,且都可以达到非常高(>99.2%)的效率,当工作频率提升到300KHz后,氮化镓由于其非常小的寄生参数,开关损耗占总损耗的比例较低,因此其效率的降低很小(0.08%),而碳化硅MOSFET的效率会下降0.58%(99.28%-98.7%)。当工作频率上升到500KHz后,两者效率差距就很大了(1%)。当然如果对于一个实际的电路,考虑到频率上升会引起磁性元件损耗的急剧上升,两者的效率差异就不会这么大,但是效率变化的趋势是一样的。

图片

图14:两种功率器件在不同工作频率下效率对比

5

氮化镓和碳化硅MOSFET应用建议

根据第3章和第4章的论述,基于英飞凌科技有限公司的氮化镓晶体管和碳化硅MOSFET产品,对于这两种宽禁带功率半导体的应用建议如下:

(1) 所应用系统由于某些原因必须工作于超过200KHz以上的频率,首选氮化镓晶体管,次选碳化硅MOSFET;若工作频率低于200KHz,两者皆可使用;

(2) 所应用系统要求轻载至半载效率极高,首选氮化镓晶体管,次选碳化硅MOSFET;

(3) 所应用系统工作最高环境温度高,或散热困难,或满载要求效率极高,首选碳化硅MOSFET,次选氮化镓晶体管;

(4) 所应用系统噪声干扰较大,特别是门极驱动干扰较大,首选碳化硅MOSFET,次选氮化镓晶体管;

(5) 所应用系统需要功率开关由较大的短路能力,首选碳化硅MOSFET;

(6) 对于其他无特殊要求的应用系统,此时根据散热方式,功率密度,设计者对两者的熟悉程度等因素来确定选择哪种产品。(买电子元器件就上唯样商城)