1307页字节跳动Android面试全套真题解析在互联网火了-,完整版开放下载

105 阅读6分钟

前言

下面的题目都是楼主在Android交流群大家在面试字节跳动时遇到的,如果大家有好的题目或者好的见解欢迎分享,楼主将长期维护此帖。 参考解析:郭霖、鸿洋、玉刚、极客时间、腾讯课堂...

内容特点:条理清晰,含图像化表示更加易懂。

内容概要:包括 Handler、Activity相关、Fragment、service、布局优化、AsyncTask相关 、Android 事件分发机制、 Binder、Android 高级必备 :AMS,WMS,PMS、Glide、 Android 组件化与插件化等面试题和技术栈!

由于文章内容比较多,篇幅不允许,部分未展示内容以截图方式展示 。如有需要获取完整的资料文档的朋友点击我的GitHub免费获取。

接下来我们针对字节跳动Android中高级面试展开的完整面试题

Handler 相关知识,面试必问!

常问的点: Handler Looper Message 关系是什么? Messagequeue 的数据结构是什么?为什么要用这个数据结构? 如何在子线程中创建 Handler? Handler post 方法原理? Android消息机制的原理及源码解析 Android Handler 消息机制 Handler

Activity 相关

启动模式以及使用场景? onNewIntent()和onConfigurationChanged() onSaveInstanceState()和onRestoreInstanceState() Activity 到底是如何启动的 启动模式以及使用场景 onSaveInstanceState以及onRestoreInstanceState使用 onConfigurationChanged使用以及问题解决 Activity 启动流程解析 Activity相关

Fragment

Fragment 生命周期和 Activity 对比 Fragment 之间如何进行通信 Fragment的startActivityForResult Fragment重叠问题 Fragment 初探 Fragment 重叠, 如何通信 Fragment生命周期 Fragment相关

Service 相关

进程保活 Service的运行线程(生命周期方法全部在主线程) Service启动方式以及如何停止 ServiceConnection里面的回调方法运行在哪个线程? startService 和 bingService区别 进程保活一般套路 关于进程保活你需要知道的一切 Service 相关

Android布局优化之ViewStub、include、merge

什么情况下使用 ViewStub、include、merge? 他们的原理是什么? ViewStub、include、merge概念解析 Android布局优化之ViewStub、include、merge使用与源码分析 Android布局优化

BroadcastReceiver 相关

注册方式,优先级 广播类型,区别 广播的使用场景,原理 Android广播动态静态注册 常见使用以及流程解析 广播源码解析  BroadcastReceiver相关

AsyncTask相关

AsyncTask是串行还是并行执行? AsyncTask随着安卓版本的变迁 AsyncTask完全解析 串行还是并行 AsyncTask相关

Android 事件分发机制

onTouch和onTouchEvent区别,调用顺序 dispatchTouchEvent, onTouchEvent, onInterceptTouchEvent 方法顺序以及使用场景 滑动冲突,如何解决 事件分发机制 事件分发解析 dispatchTouchEvent, onTouchEvent, onInterceptTouchEvent方法的使用场景解析

Android View 绘制流程

简述 View 绘制流程 onMeasure, onlayout, ondraw方法中需要注意的点 如何进行自定义 View view 重绘机制

  • Android LayoutInflater原理分析,带你一步步深入了解View(一)
  • Android视图状态及重绘流程分析,带你一步步深入了解View(二)
  • Android视图状态及重绘流程分析,带你一步步深入了解View(三)
  • Android自定义View的实现方法,带你一步步深入了解View(四) Android View 绘制流程

Android Window、Activity、DecorView以及ViewRoot

Window、Activity、DecorView以及ViewRoot之间的关系 Android Window

Android 的核心 Binder 多进程 AIDL

常见的 IPC 机制以及使用场景 为什么安卓要用 binder 进行跨进程传输 多进程带来的问题

  • AIDL 使用浅析
  • binder 原理解析
  • binder 最底层解析
  • 多进程通信方式以及带来的问题
  • 多进程通信方式对比 Binder 相关

Android 高级必备 :AMS,WMS,PMS

AMS,WMS,PMS 创建过程

  • AMS,WMS,PMS全解析
  • AMS启动流程
  • WindowManagerService启动过程解析
  • PMS 启动流程解析

Android ANR

为什么会发生 ANR? 如何定位 ANR? 如何避免 ANR? 什么是 ANR 如何避免以及分析方法 Android 性能优化之 ANR 详解 Android ANR

Android 内存相关

注意:内存泄漏和内存溢出是 2 个概念

什么情况下会内存泄漏? 如何防止内存泄漏?

  • 内存泄漏和溢出的区别
  • OOM 概念以及安卓内存管理机制
  • 内存泄漏的可能性
  • 防止内存泄漏的方法 Android 内存相关

Android 屏幕适配

屏幕适配相关名词解析 现在流行的屏幕适配方式

  • 屏幕适配名词以及概念解析
  • 今日头条技术适配方案 Android 屏幕适配

Android 缓存机制

LruCache使用极其原理

  • Android缓存机制
  • LruCache使用极其原理述 Android 缓存机制

Android 性能优化

如何进行 内存 cpu 耗电 的定位以及优化 性能优化经常使用的方法 如何避免 UI 卡顿

  • 性能优化全解析,工具使用
  • 性能优化最佳实践
  • 知乎高赞文章  Android 性能优化

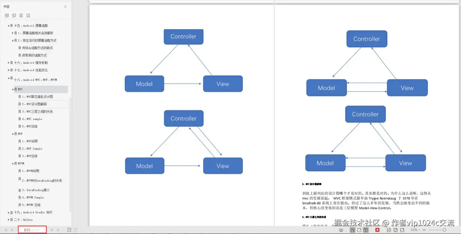
Android MVC、MVP、MVVM

好几种我该选择哪个?优劣点

任玉刚的文章:设计模式选择 Android MVC、MVP、MVVM

Android Gradle 知识

这俩篇官方文章基础的够用了 必须贴一下官方文档:配置构建 Gradle 提示与诀窍

Gradle插件 了解就好 Gradle 自定义插件方式 全面理解Gradle - 执行时序

  • Gradle系列一
  • Gradle系列二
  • Gradle系列三 Android Gradle 知识

RxJava

使用过程,特点,原理解析 RxJava 名词以及如何使用 Rxjava 观察者模式原理解析