15个系统设计权衡关键点:构建高性能系统的黄金法则

444 阅读6分钟

在系统设计中,性能是一个关键的考量因素,尤其是在面对大规模用户、复杂业务需求或高吞吐量的场景时。以下是构建高性能系统时,15个常见的设计权衡关键点,这些法则帮助架构师做出合理的决策,从而打造出高效、可扩展的系统:

image.png

1. 横向扩展 vs. 纵向扩展

  • 横向扩展(Scale-out)是指通过增加更多的机器来扩展系统处理能力,通常适用于分布式系统。
  • 纵向扩展(Scale-up)是指增加单一机器的资源(如 CPU、内存等)来提升性能。纵向扩展成本较高,受物理硬件限制,通常适用于短期扩展或资源较为集中型的应用。

image.png 权衡点:横向扩展适合大规模系统,而纵向扩展适合一些小规模、对单一节点性能要求高的应用。

image.png

2. 数据一致性 vs. 可用性

  • 依据 CAP 定理,系统在分布式架构中面临数据一致性(Consistency)和可用性(Availability)之间的权衡。在选择时要评估业务需求,是否能容忍一定的延迟或不一致性。

权衡点:如果系统必须确保数据的一致性,可能牺牲可用性,反之亦然。​​编辑​

3. 同步 vs. 异步通信

  • 同步通信需要等待响应,通常适用于对实时性要求高的操作。
  • 异步通信则不需要等待响应,适用于高并发、需要解耦的场景,能提高系统的吞吐量和响应速度。

权衡点:同步通信简单且易于理解,但可能造成系统瓶颈。异步通信提高了系统的并发性,但增加了复杂性和延迟。

image.png

4. 缓存 vs. 数据库查询

  • 使用 缓存(如 Redis)能够极大提升系统读取性能,减少数据库的负载。
  • 数据库查询保证了数据的一致性,但在高并发情况下可能成为瓶颈。

权衡点:可以使用缓存优化查询性能,但需要确保缓存失效和更新策略的正确性。

image.png

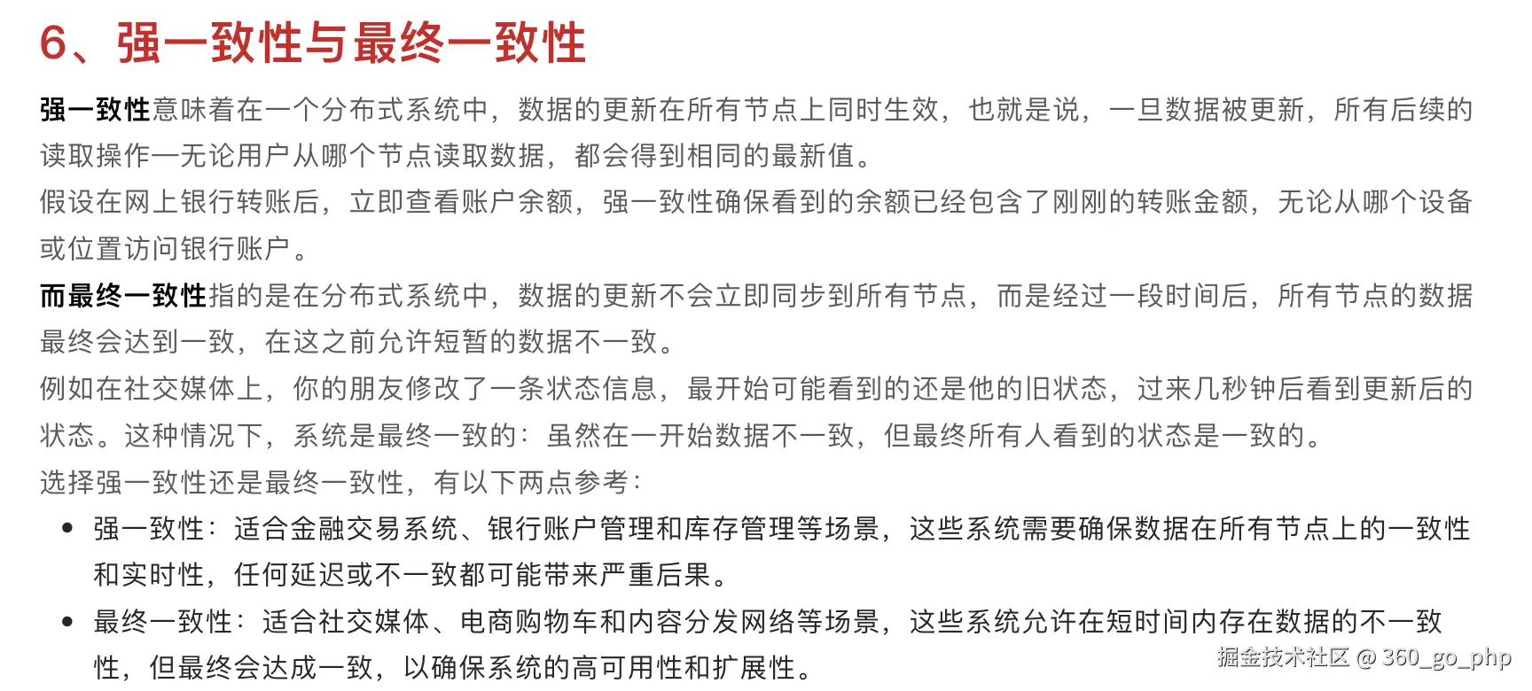
5. 强一致性 vs. 最终一致性

  • 强一致性要求系统中的所有副本都在同一时间保持一致,适用于对数据准确性要求严格的场景。
  • 最终一致性则允许一定程度的暂时不一致,系统最终会趋于一致,适用于可容忍短期不一致的系统。

权衡点:选择最终一致性能提高系统的可用性和性能,但牺牲了部分一致性。

image.png

6. API 设计:REST vs. GraphQL

  • REST API简单、易于实现,适用于大多数应用场景,但可能在复杂查询时效率较低。
  • GraphQL 允许客户端指定请求的字段,从而避免了过多的网络开销,适用于需要高效查询和响应的场景。

权衡点:REST API适合简单的资源操作,而GraphQL更适合复杂数据查询需求。

image.png

7. 负载均衡 vs. 服务器健康检查

  • 负载均衡将流量均匀分配给多个服务器,减少单个服务器的压力。
  • 健康检查机制会定期监测服务状态,防止请求被发送到故障的服务器。

权衡点:负载均衡提高了系统的可用性,但需要在健康检查机制上精心设计,避免服务不可用时依然转发请求。

image.png

8. 单体应用 vs. 微服务架构

  • 单体应用通常较简单,适用于小型系统和初期开发,但在高并发和扩展性方面会遇到瓶颈。
  • 微服务架构通过拆分为多个小服务,每个服务独立扩展,适用于需要高可用、高扩展性的复杂系统。

权衡点:微服务架构需要更复杂的管理和协调,但在大规模应用中能提供更好的灵活性和可扩展性。

image.png

9. 事务处理 vs. 异步任务

  • 事务处理确保数据的一致性,但可能影响性能,尤其是高并发时。
  • 异步任务通过消息队列等方式处理非核心业务,可以提高系统的吞吐量。

权衡点:对于不要求即时响应的任务,可以通过异步处理来提高系统的性能。

image.png

10. 数据冗余 vs. 数据去重

  • 数据冗余通过存储多个副本来提高数据的可用性和容错能力,但会增加存储成本。
  • 数据去重减少了数据存储的冗余,节省了存储空间,但可能影响数据恢复的速度。

权衡点:根据系统的容错需求和存储成本,选择适合的方式。

image.png

11. 高并发 vs. 低延迟

  • 高并发优化了系统能够同时处理大量请求的能力。
  • 低延迟注重系统响应时间,减少等待时间。

权衡点:有些系统需要平衡两者,而有些系统则可以侧重其中一个,具体取决于应用场景(如实时游戏 vs. 批量处理系统)。

image.png

12. 监控与日志 vs. 性能优化

  • 监控与日志提供了可观察性,帮助发现系统瓶颈和故障,但增加了额外的开销。
  • 性能优化提升系统处理速度,减少资源消耗,但可能需要舍弃一些监控和日志。

权衡点:在系统优化过程中,需要平衡监控与日志的开销,确保既能发现问题,又不影响系统性能。

image.png

13. 加密 vs. 性能

  • 加密确保数据的安全性,但会增加额外的计算负担,影响系统性能。
  • 未加密减少计算资源的使用,但可能面临安全风险。

权衡点:选择合适的加密机制(如选择轻量级加密算法)来平衡安全性和性能。

image.png

14. 短连接 vs. 长连接

  • 短连接每次请求结束后关闭连接,适用于低并发、请求量不大的场景。
  • 长连接保持连接活跃,适用于高并发、频繁请求的场景。

权衡点:长连接适用于需要频繁交互的系统,而短连接适合小流量系统,能够减少连接管理的开销。

image.png

15. 容错与容灾设计

  • 容错设计旨在在部分组件失效时,系统仍能继续正常运行。
  • 容灾设计通常是通过数据备份、冗余系统等手段,在系统出现灾难性故障时恢复系统。

权衡点:容错设计通常通过快速失败和重试来处理,但容灾设计能在灾难发生时快速恢复。

image.png

总结:

构建高性能系统需要在多个设计维度上做出合理的权衡。通过评估业务需求、系统架构、性能目标和成本限制,可以做出最优的决策,从而实现高可用、高并发和低延迟的系统设计。每个权衡点都有其优缺点,了解并合理应用它们对于高效系统的设计至关重要。