代码随想录01(数组 - 哈希表)

112 阅读37分钟

代码随想录01(数组 - 哈希表)

数组

69.x的平方根

69. x 的平方根

给你一个非负整数 x ,计算并返回 x算术平方根

由于返回类型是整数,结果只保留 整数部分 ,小数部分将被 舍去 。

注意: 不允许使用任何内置指数函数和算符,例如 pow(x, 0.5) 或者 x ** 0.5

思路:

  • 思路一: 牛顿迭代法

    • 时间复杂度:O(logx),此方法是二次收敛的,相较于二分查找更快。
    • 空间复杂度:O(1)。
  • 思路二: 二分法

    • 时间复杂度:O(logx),即为二分查找需要的次数。
    • 空间复杂度:O(1)。

代码:

  • 思路一

    • class Solution {
          public int mySqrt(int x) {
              if(x == 0 || x == 1) {
                  return x;
              }
              double x0 = x,x1 = -1;// x0: 上一次估算值 x1: 此次估算值
              while(true) {
                  x1 = (x0 + x/x0) / 2.0;// 公式
                  if(Math.abs(x1 - x0) < 1e-7) {
                      break;
                  }
                  x0 = x1;// 更新x0
              }
              return (int)x0;// 返回整数部分
          }
      }
      
  • 思路二

    • class Solution {
          public int mySqrt(int x) {
              int l = 0, r = x, ans = -1;
              while (l <= r) {
                  int mid = l + (r - l) / 2;
                  if ((long) mid * mid <= x) {
                      ans = mid; // 要设置ans,将<=x合并,x的算术平方根相乘一定不会大于x,要在<=中找最接近的
                      l = mid + 1;
                  } else {
                      r = mid - 1;
                  }
              }
              return ans;
          }
      }
      

367.有效的完全平方数

367. 有效的完全平方数

给你一个正整数 num 。如果 num 是一个完全平方数,则返回 true ,否则返回 false

完全平方数 是一个可以写成某个整数的平方的整数。换句话说,它可以写成某个整数和自身的乘积。

不能使用任何内置的库函数,如 sqrt

思路:

  • 思路一: 数学法

    • 时间复杂度:O(√n)

    • 空间复杂度:O(1)

    • 1 + 3 + 5 + ... + (2n - 1) = n^2

    • 所有的完全平方数都可以表示为几个连续奇数相加, 可以将一个数连续减去连续的奇数, 看看最后的结果是否为0

  • 思路二: 二分法

    • 时间复杂度:O(logx),即为二分查找需要的次数。
    • 空间复杂度:O(1)。
    • xx<numx*x < num 那么x一定在num√num 的左侧, 若 xx>numx*x > num 那么x一定在num√num 的右侧, 否则x即为 x√x

代码:

  • 法一:

    • class Solution {
          public boolean isPerfectSquare(int num) {
              int n = 1;
              while(num > 0) {
                  num -= n;
                  n += 2;
              }
              return num == 0;
          }
      }
      
  • 法二:

    • class Solution {
          public boolean isPerfectSquare(int num) {
              long l = 0,r = num;
              while(l <= r) {
                  long m = l + ((r - l) >> 1);
                  if(m * m < num) {
                      l = m + 1;
                  }else if(m * m > num){
                      r = m - 1;
                  }else{
                      return true;// 结果一定是一个整数, 可以不合并
                  }
              }
              return false;
          }
      }
      

27.移除元素

leetcode.cn/problems/re…

给你一个数组 nums 和一个值 val,你需要 原地 移除所有数值等于 val 的元素。元素的顺序可能发生改变。然后返回 nums 中与 val 不同的元素的数量。

假设 nums 中不等于 val 的元素数量为 k,要通过此题,您需要执行以下操作:

  • 更改 nums 数组,使 nums 的前 k 个元素包含不等于 val 的元素。nums 的其余元素和 nums 的大小并不重要。
  • 返回 k

思路:

  • 快慢指针, 快指针负责挑选符合要求的数字, 慢指针负责设置新数组
  • 注意: 当跳出for时, s指在下一个要放的位置, 即s的值就为新数组的有效长度

代码:

  • 时间复杂度O(n) 空间复杂度O(1)
class Solution {
    public int removeElement(int[] nums, int val) {
        int s = 0;
        for(int f = 0;f < nums.length;f++) {
            if(nums[f] != val) {
                nums[s++] = nums[f];
            }
        }
        return s;
    }
}

26.删除有序数组中的重复项

26. 删除有序数组中的重复项

给你一个 非严格递增排列 的数组 nums ,请你 原地 删除重复出现的元素,使每个元素 只出现一次 ,返回删除后数组的新长度。元素的 相对顺序 应该保持 一致 。然后返回 nums 中唯一元素的个数。

考虑 nums 的唯一元素的数量为 k ,你需要做以下事情确保你的题解可以被通过:

  • 更改数组 nums ,使 nums 的前 k 个元素包含唯一元素,并按照它们最初在 nums 中出现的顺序排列。nums 的其余元素与 nums 的大小不重要。
  • 返回 k

思路:

  • 快慢指针, 慢指针指向新数组中下一个元素要放置的位置, 快指针在前面筛选, 由于相同元素相邻, 因此只需要判断相邻元素是否相同, 若
    • 若当前元素和前一个元素相同, 不加入新数组中, 否则, 加入新数组中

代码:

  • 时间复杂度O(n) 空间复杂度O(1)
class Solution {
    public int removeDuplicates(int[] nums) {
        int s = 1;
        for(int f = 1;f < nums.length;f++) {
            if(nums[f] != nums[f - 1]) {
                nums[s++] = nums[f];
            }
        }
        return s;
    }
}

283.移动零

283. 移动零

给定一个数组 nums,编写一个函数将所有 0 移动到数组的末尾,同时保持非零元素的相对顺序。

请注意 ,必须在不复制数组的情况下原地对数组进行操作。

思路:

  • 快慢指针,快指针依次遍历整个数组,若当前元素不为零,则放置在慢指针的位置,慢指针后移一位,否则不做操作,最终所有非零元素会在相对次序不变的情况下保存在数组前面,0均位于末尾。

代码:

  • 时间复杂度:O(n)
  • 空间复杂度:O(1)
class Solution {
    public void moveZeroes(int[] nums) {
        if(nums == null) return;

        int f = 0,s = 0;
        for(f = 0;f < nums.length;f++) {
            if(nums[f] != 0) { // 不等于0, 换到前面
                int t = nums[f];
                nums[f] = nums[s];
                nums[s++] = t;
            }
        }
    }
}

844.比较含退格的字符串

844. 比较含退格的字符串

给定 st 两个字符串,当它们分别被输入到空白的文本编辑器后,如果两者相等,返回 true# 代表退格字符。

注意: 如果对空文本输入退格字符,文本继续为空。

思路:

  • 将每个字符串转为字符数组,从后往前遍历,使用变量n来记录尚未消耗的 '#'
  • 若当前字符是 '#' ,n++
  • 若当前字符的 n == 0 ,说明此时没有需要消耗的 '#'
  • 否则,当前字符有对应需要消耗的 '#' ,n--,通过当前的字符,继续循环

代码:

  • 时间复杂度 O(M + N) , 遍历两个字符串的时间
  • 空间复杂度 O(1)
class Solution {
    public boolean backspaceCompare(String s, String t) {
        return convert(s).equals(convert(t));
    }

    public String convert(String s) { // 转换出使用'#'退格后的字符串
        StringBuilder builder = new StringBuilder();// 用于保存转换后的字符串
        char[] cs = s.toCharArray();// 原来的字符串转换出的数组
        int n = 0;// 尚未消耗的'#'的数量

        for(int i = cs.length - 1;i >= 0;i--) {
            if(cs[i] == '#') { // 若当前字符为'#', 尚未消耗的'#'数加一
                n++;
            }else if (n == 0) { // 若当前没有尚未消耗的'#', 将当前的字符追加入答案
                builder.append(cs[i]);
            }else { // 消耗'#'
                n--;
            }
        }

        return builder.toString(); // 返回
    }
}

977.有序数组的平方

977. 有序数组的平方

给你一个按 非递减顺序 排序的整数数组 nums,返回 每个数字的平方 组成的新数组,要求也按 非递减顺序 排序。

示例 1:

输入:nums = [-4,-1,0,3,10]
输出:[0,1,9,16,100]
解释:平方后,数组变为 [16,1,0,9,100]
排序后,数组变为 [0,1,9,16,100]

示例 2:

输入:nums = [-7,-3,2,3,11]
输出:[4,9,9,49,121]

提示:

  • 1 <= nums.length <= 104

  • -104 <= nums[i] <= 104

  • nums 已按 非递减顺序 排序

进阶:

  • 请你设计时间复杂度为 O(n) 的算法解决本问题

思路

  • 绝对值相对大的一定在两边,从两边开始往中间走,取出两者中较大的那一个放入收集数组中,同时数组的指针前移

代码

class Solution {
    public int[] sortedSquares(int[] nums) {
        int n = nums.length;
        int[] ans = new int[n]; // 返回值
        int i = 0;// 从前往后
        int j = n - 1;// 从后往前

        for(int p = n - 1;p >= 0;p--) { // 从后往前填充答案数组
            int x = nums[i] * nums[i]; // 前面值的平方
            int y = nums[j] * nums[j]; // 后面值的平方
            if(x > y) { // 前面值的平方大
                ans[p] = x; // 将大的填充在p位值
                i++; // 前指针后移
            }else{ // 后面值的平方大于等于前面值的平方
                ans[p] = y; // 将大的填充在p位值
                j--; // 后指针前移
            }
        }

        return ans; // 返回答案
    }
}

209.长度最小的子数组

209. 长度最小的子数组

给定一个含有 n 个正整数的数组和一个正整数 s ,找出该数组中满足其和 ≥ s 的长度最小的 连续 子数组,并返回其长度。如果不存在符合条件的子数组,返回 0。

示例:

  • 输入:s = 7, nums = [2,3,1,2,4,3]
  • 输出:2
  • 解释:子数组 [4,3] 是该条件下的长度最小的子数组。

提示:

  • 1 <= target <= 10^9
  • 1 <= nums.length <= 10^5
  • 1 <= nums[i] <= 10^5

思路

  • 暴力解法:

这道题目暴力解法当然是 两个for循环,然后不断的寻找符合条件的子序列,时间复杂度很明显是O(n^2)

class Solution {
public:
    int minSubArrayLen(int s, vector<int>& nums) {
        int result = INT32_MAX; // 最终的结果
        int sum = 0; // 子序列的数值之和
        int subLength = 0; // 子序列的长度
        for (int i = 0; i < nums.size(); i++) { // 设置子序列起点为i
            sum = 0;
            for (int j = i; j < nums.size(); j++) { // 设置子序列终止位置为j
                sum += nums[j];
                if (sum >= s) { // 一旦发现子序列和超过了s,更新result
                    subLength = j - i + 1; // 取子序列的长度
                    result = result < subLength ? result : subLength;
                    break; // 因为我们是找符合条件最短的子序列,所以一旦符合条件就break
                }
            }
        }
        // 如果result没有被赋值的话,就返回0,说明没有符合条件的子序列
        return result == INT32_MAX ? 0 : result;
    }
};
  • 时间复杂度:O(n^2)
  • 空间复杂度:O(1)

后面力扣更新了数据,暴力解法已经超时了。


  • 滑动窗口:

所谓滑动窗口,就是不断的调节子序列的起始位置和终止位置,从而得出我们要想的结果209.长度最小的子数组

  • 窗口就是 满足其和 ≥ s 的长度最小的 连续 子数组。

  • 窗口的起始位置如何移动:如果当前窗口的值大于等于s了,窗口就要向前移动了(也就是该缩小了)。

  • 窗口的结束位置如何移动:窗口的结束位置就是遍历数组的指针,也就是for循环里的索引。

滑动窗口的精妙之处在于根据当前子序列和大小的情况,不断调节子序列的起始位置。从而将O(n^2)暴力解法降为O(n)。

为什么时间复杂度是O(n) ?

每个元素在滑动窗后进来操作一次,出去操作一次,每个元素都是被操作两次,所以时间复杂度是 2 × n 也就是O(n)。

  • 解答

    class Solution {
        public int minSubArrayLen(int target, int[] nums) {
            // 1. 初始化变量left, result, sum
            int left = 0;
            int result = Integer.MAX_VALUE;
            int sum = 0;
            // 2. 滑动right, 判断sum >= target
            for(int right = 0;right < nums.length;right++) {
                sum+=nums[right];
            // 2.1 sum >= left : 循环右移left, sum-nums[left]
            // 2.2 sum < left : 右移right, 扩张滑动窗口, 增大sum
                while(sum >= target) {
                    result = Math.min(result,right - left + 1);
                    sum-=nums[left++];
                }
            }
    
            // 3. 判断res是否为最大值, 不是返回res, 否则返回0
            return result == Integer.MAX_VALUE ? 0 : result;
        }
    }
    

904.水果成篮

904. 水果成篮

你正在探访一家农场,农场从左到右种植了一排果树。这些树用一个整数数组 fruits 表示,其中 fruits[i] 是第 i 棵树上的水果 种类

你想要尽可能多地收集水果。然而,农场的主人设定了一些严格的规矩,你必须按照要求采摘水果:

  • 你只有 两个 篮子,并且每个篮子只能装 单一类型 的水果。每个篮子能够装的水果总量没有限制。
  • 你可以选择任意一棵树开始采摘,你必须从 每棵 树(包括开始采摘的树)上 恰好摘一个水果 。采摘的水果应当符合篮子中的水果类型。每采摘一次,你将会向右移动到下一棵树,并继续采摘。
  • 一旦你走到某棵树前,但水果不符合篮子的水果类型,那么就必须停止采摘。

给你一个整数数组 fruits ,返回你可以收集的水果的 最大 数目。

提示:

  • 1 <= fruits.length <= 105
  • 0 <= fruits[i] < fruits.length

思路:

滑动窗口

代码:

class Solution {
    public int totalFruit(int[] fruits) {
        // 1. 初始化变量
        int n = fruits.length;
        int[] hash = new int[n];// 模拟hash表, 作为篮子, 数组下标就是水果的种类, 数组的值就是该类水果的个数
        int left = 0;// 左指针
        int res = 0;// 返回值
        int kind = 0;// 种类数

        // 2. 开始滑动, 向篮子中放入水果, 判断放入后kind是否>2
        for(int right = 0;right < n;right++) {
            int in = fruits[right];
            if(hash[in] == 0) kind++;// 如果是第一次放入该类水果, 类型+1
            hash[in]++;// 该类水果的个数+1

            // 2.1 >2, 开始从left位置拿出水果
            while(kind > 2) {
                int out = fruits[left];
                hash[out]--;// 开始拿出该类水果
                if(hash[out] == 0) kind--;// 如果该种水果拿完, 类型-1
                left++;// 更新左指针的位置
            }

            // 3. 更新res
            res = Math.max(res,right - left + 1);
        }
        
        // 4. 返回
        return res;
    }
}

76.最小覆盖子串

76. 最小覆盖子串

给你一个字符串 s 、一个字符串 t 。返回 s 中涵盖 t 所有字符的最小子串。如果 s 中不存在涵盖 t 所有字符的子串,则返回空字符串 ""

注意:

  • 对于 t 中重复字符,我们寻找的子字符串中该字符数量必须不少于 t 中该字符数量。

  • 如果 s 中存在这样的子串,我们保证它是唯一的答案。

示例 1:

输入:s = "ADOBECODEBANC", t = "ABC"
输出:"BANC"
解释:最小覆盖子串 "BANC" 包含来自字符串 t 的 'A''B''C'

示例 2:

输入:s = "a", t = "a"
输出:"a"
解释:整个字符串 s 是最小覆盖子串。

示例 3:

输入: s = "a", t = "aa"
输出: ""
解释: t 中两个字符 'a' 均应包含在 s 的子串中,
因此没有符合条件的子字符串,返回空字符串。

提示:

  • m == s.length
  • n == t.length
  • 1 <= m, n <= 105
  • st 由英文字母组成

思路: 滑动窗口

代码:

	public static String minWindow(String str, String tar) {
		// 1. 判断s是否足够比较
		if (str.length() < tar.length()) {
			return "";
		}
		
		// 2. 初始化变量, 建表
		char[] s = str.toCharArray();
		char[] t = tar.toCharArray();
		int[] cnts = new int[123];// 欠债表:下标表示该下标对应的字母位置,值为该字母欠债情况
		// 根据tar初始化欠债表
		for (char cha : t) {
			cnts[cha]--; // --表示欠债需还
		}
		// 最小覆盖子串的长度
		int len = Integer.MAX_VALUE;
		// 从哪个位置开头,发现的这个最小覆盖子串
		int start = 0;
		
		// 3. 开始滑窗
		for (int l = 0, r = 0, debt = t.length; r < s.length; r++) {
			// 3.1 更新欠债表
			// s[r] 当前字符 -> int
			// cnts[s[r]] : 当前字符欠债情况,负数就是欠债,正数就是多给的
			if (cnts[s[r]]++ < 0) { // <0: 加完后<0就要还款,如果是=0,只能在还完的时候计数
				debt--;
			}
			
			// 3.2 判断是否依旧欠债
			// 3.2.1 不欠债
			if (debt == 0) {
				// r位置结尾,真的有覆盖子串!
				// 3.2.1.1 看看这个覆盖子串能不能尽量短
				while (cnts[s[l]] > 0) {
					// l位置的字符能拿回
					cnts[s[l++]]--;
				}
				// 从while里面出来,
				// l....r就是r位置结尾的最小覆盖子串
				
				// 3.2.1.2 更新改变窗口后len的大小(要放在if里面,否则len将不正确)
				if (r - l + 1 < len) {
					len = r - l + 1;
					start = l;
				}
			}
		}
		
		// 4. 返回
		return len == Integer.MAX_VALUE ? "" : str.substring(start, start + len);
	}

59.螺旋矩阵

59. 螺旋矩阵 II

给你一个正整数 n ,生成一个包含 1n2 所有元素,且元素按顺时针顺序螺旋排列的 n x n 正方形矩阵 matrix

示例 :

img

输入:n = 3
输出:[[1,2,3],[8,9,4],[7,6,5]]

提示:

  • 1 <= n <= 20

思路:

按照上右下左的顺序进行填充, 每次要坚持循环不变量原则, 每一行/列遍历时都从第一个开始填充, 不填充最后一个.

代码:

class Solution {
    public int[][] generateMatrix(int n) {
        // 1. 初始化
        int startX = 0,startY = 0,loop = 1,count = 1,offset = 1;
        // startX startY控制左上边界; n - offset控制右下边界
        int i,j;
        int[][] nums = new int[n][n];
        // 2. 循环
        while(loop <= n / 2) {
            // 上
            for(j = startY;j < n - offset;j++) {
                nums[startX][j] = count++;
            }
            // 右
            for(i = startX;i < n - offset;i++) {
                nums[i][j] = count++;
            }
            // 下
            for(;j > startY;j--) {
                nums[i][j] = count++;
            }
            // 左
            for(;i > startX;i--) {
                nums[i][j] = count++;
            }
			
            // 更新变量
            startX++;
            startY++;
            loop++;
            offset++;
        }

        // 3. 根据n是否为奇数填充剩下的位置
        if(n % 2 == 1) {
            nums[startX][startY] = count;
        }

        // 4. 返回
        return nums;
    }
}

54.螺旋矩阵

54. 螺旋矩阵

给你一个 mn 列的矩阵 matrix ,请按照 顺时针螺旋顺序 ,返回矩阵中的所有元素。

示例 1:

img

输入:matrix = [[1,2,3],[4,5,6],[7,8,9]]
输出:[1,2,3,6,9,8,7,4,5]

示例 2:

img

输入:matrix = [[1,2,3,4],[5,6,7,8],[9,10,11,12]]
输出:[1,2,3,4,8,12,11,10,9,5,6,7]

提示:

  • m == matrix.length
  • n == matrix[i].length
  • 1 <= m, n <= 10
  • -100 <= matrix[i][j] <= 100

思路:

每一次遍历一整行/列, 通过控制u ,d ,l ,r 四个变量来控制需要进行遍历的边界

代码:

class Solution {
    public List<Integer> spiralOrder(int[][] matrix) {
        List<Integer> ans = new ArrayList<>();
        // 0. 特殊判断
        if(matrix.length == 0) return ans;
        // 1. 初始化
        int u = 0,d = matrix.length - 1,l = 0,r = matrix[0].length - 1;

        // 2. 循环
        while(true) {
            // 上
            for(int i = l;i <= r;i++) ans.add(matrix[u][i]);
            if(++u > d) break;
            // 右
            for(int i = u;i <= d;i++) ans.add(matrix[i][r]);
            if(--r < l) break;
            // 下
            for(int i = r;i >= l;i--) ans.add(matrix[d][i]);
            if(--d < u) break;
            // 左
            for(int i = d;i >= u;i--) ans.add(matrix[i][l]);
            if(++l > r) break;
        }

        // 3. 返回
        return ans;
    }
}

58. 区间和

题目链接

题目描述

给定一个整数数组 Array,请计算该数组在每个指定区间内元素的总和。

输入描述

第一行输入为整数数组 Array 的长度 n,接下来 n 行,每行一个整数,表示数组的元素。随后的输入为需要计算总和的区间,直至文件结束。

输出描述

输出每个指定区间内元素的总和。

输入示例

5
1
2
3
4
5
0 1
1 3

输出示例

3
9

数据范围:

0 < n <= 100000


思路:

前缀和

代码:

import java.io.BufferedReader;
import java.io.InputStreamReader;
import java.io.PrintWriter;
import java.io.StreamTokenizer;

public class Main {
    public static void main(String[] args) throws Exception {
        BufferedReader br = new BufferedReader(new InputStreamReader(System.in));
        StreamTokenizer in = new StreamTokenizer(br);
        PrintWriter out = new PrintWriter(System.out);

        // 1. 读取数组长度 n
        in.nextToken();
        int n = (int) in.nval;

        // 2. 初始化数组和前缀和数组
        int[] arr = new int[n];
        int[] prefixSum = new int[n];
        int sum = 0;

        // 3. 读取数组并计算前缀和
        for (int i = 0; i < n; i++) {
            in.nextToken();
            arr[i] = (int) in.nval;
            sum += arr[i];
            prefixSum[i] = sum;
        }

        // 4. 处理查询
        while (in.nextToken() != StreamTokenizer.TT_EOF) {
            int a = (int) in.nval; // 起始索引 a
            in.nextToken();
            int b = (int) in.nval; // 结束索引 b

            // 5. 计算区间和并输出
            int result = (a == 0) ? prefixSum[b] : prefixSum[b] - prefixSum[a - 1];
            out.println(result);
        }

        // 6. 关闭输出流
        br.close();
        out.flush();
        out.close();
    }
}

44.开发商购买土地

题目链接

题目描述

在一个城市区域内,被划分成了n * m个连续的区块,每个区块都拥有不同的权值,代表着其土地价值。目前,有两家开发公司,A 公司和 B 公司,希望购买这个城市区域的土地。

现在,需要将这个城市区域的所有区块分配给 A 公司和 B 公司。

然而,由于城市规划的限制,只允许将区域按横向或纵向划分成两个子区域,而且每个子区域都必须包含一个或多个区块。 为了确保公平竞争,你需要找到一种分配方式,使得 A 公司和 B 公司各自的子区域内的土地总价值之差最小。

注意:区块不可再分。

输入描述

第一行输入两个正整数,代表 n 和 m。

接下来的 n 行,每行输出 m 个正整数。

输出描述

请输出一个整数,代表两个子区域内土地总价值之间的最小差距。

输入示例

3 3
1 2 3
2 1 3
1 2 3

输出示例

0

思路:

O(n2)O(n^2)

(1) 前缀和: 计算每行每列的前缀和

(2) 暴力法: 每一次遍历的行/列尾时更新result

代码:

(1) 前缀和

import java.io.BufferedReader;
import java.io.StreamTokenizer;
import java.io.PrintWriter;
import java.io.InputStreamReader;
import java.lang.Math;

public class Main {
    public static void main(String[] args) throws Exception{
        
        BufferedReader br = new BufferedReader(new InputStreamReader(System.in));
        StreamTokenizer in = new StreamTokenizer(br);
        PrintWriter out = new PrintWriter(System.out);
    // 1. 统计总和
        // 1.1 输入n, m, arr
        in.nextToken();
        int n = (int)in.nval;
        in.nextToken();
        int m = (int)in.nval;
        int sum = 0;
        
        int[][] nums = new int[n][m];
        for(int i = 0;i < n;i++) {
            for(int j = 0;j < m;j++) {
                in.nextToken();
                nums[i][j] = (int)in.nval;
                sum += nums[i][j];
            }
        }
        
    
    // 2. 统计行和
        int[] horizontal = new int[n];
        for(int i = 0;i < n;i++) {
            for(int j = 0;j < m;j++) {
                horizontal[i] += nums[i][j];
            } 
        }
    
    // 3. 统计列和
        int[] vertical = new int[m];
        for(int j = 0;j < m;j++) {
            for(int i = 0;i < n;i++) {
                vertical[j] += nums[i][j];
            }
        }
    
    // 4. 遍历前缀和, 计算最小值   
        int result = Integer.MAX_VALUE;
        // 4.1 行
        int horizontalCut = 0;
        for(int i = 0;i < n;i++) {
            horizontalCut += horizontal[i];
            result = Math.min(result,Math.abs(sum - 2 * horizontalCut));
        }
    
        // 4.2 列    
        int verticalCut = 0;
         for(int j = 0;j < m;j++) {
            verticalCut += vertical[j];
            result = Math.min(result,Math.abs(sum - 2 * verticalCut));
        }   
        
        out.println(result);
        out.flush();
        br.close();
        out.close();
    
    }
    
}

(2) 暴力破解

import java.io.BufferedReader;
import java.io.StreamTokenizer;
import java.io.PrintWriter;
import java.io.InputStreamReader;
import java.lang.Math;

public class Main {
    public static void main(String[] args) throws Exception{
        
        BufferedReader br = new BufferedReader(new InputStreamReader(System.in));
        StreamTokenizer in = new StreamTokenizer(br);
        PrintWriter out = new PrintWriter(System.out);
    // 1. 统计总和
        // 1.1 输入n, m, arr
        in.nextToken();
        int n = (int)in.nval;
        in.nextToken();
        int m = (int)in.nval;
        int sum = 0;
        
        int[][] nums = new int[n][m];
        for(int i = 0;i < n;i++) {
            for(int j = 0;j < m;j++) {
                in.nextToken();
                nums[i][j] = (int)in.nval;
                sum += nums[i][j];
            }
        }
        
    
    // 2. 遍历每行/列, 计算最小值   
        int count = 0, result = Integer.MAX_VALUE;
        // 2.1 行
        for(int i = 0;i < n;i++) {
            for(int j = 0;j < m;j++) {
                count += nums[i][j];
                if(j == m - 1) result = Math.min(result,Math.abs(sum - 2 * count));
            }
        }
    
        // 2.2 列    
        count = 0;
        for(int j = 0;j < m;j++) {
            for(int i = 0;i < n;i++) {
                count += nums[i][j];
                if(i == n - 1) result = Math.min(result,Math.abs(sum - 2 * count));
            }
        }  
        
        out.println(result);
        out.flush();
        br.close();
        out.close();
    
    }
    

}

链表

203.移除链表元素

力扣题目链接(opens new window)

题意:删除链表中等于给定值 val 的所有节点。

示例 1: 输入:head = [1,2,6,3,4,5,6], val = 6 输出:[1,2,3,4,5]

示例 2: 输入:head = [], val = 1 输出:[]

示例 3: 输入:head = [7,7,7,7], val = 7 输出:[]


思路

  • 先判断头结点,再进行删除
  • 设置一个虚拟头结点,一并删除,返回虚拟头结点的下一个节点(新的头结点)

代码

  • 法一:

    • class Solution {
          public ListNode removeElements(ListNode head, int val) {
              while(head != null && head.val == val) {
                  head = head.next;
              }
      
              ListNode cur = head;
              while(cur != null && cur.next != null) {
                  if(cur.next.val == val) {
                      cur.next = cur.next.next;
                  }else {
                      cur = cur.next;
                  }
              }
       
              return head;
          }
      }
      
  • 法二:

    • class Solution {
          public ListNode removeElements(ListNode head, int val) {
              ListNode dummy = new ListNode();
              dummy.next = head;
      
              ListNode cur = dummy;
              while(cur != null && cur.next != null) {
                  if(cur.next.val == val) {
                      cur.next = cur.next.next;
                  }else {
                      cur = cur.next;
                  }
              }
       
              return dummy.next;
          }
      }
      

707.设计链表

707. 设计链表

  1. 单链表
  • 设置虚拟头结点
  • 增减操作要更新size
class MyLinkedList {
    class ListNode{
        int val;
        ListNode next;
        ListNode(int val) {
            this.val = val;
        }
    }

    private int size;
    private ListNode head;

    public MyLinkedList() {// head.next下标为0
        size = 0;
        head = new ListNode(0);
    }
    
    public int get(int index) {
        if(index < 0 || index >= size) return -1;

        ListNode cur = head;
        for(int i = 0;i <= index;i++) { 
            cur = cur.next;
        }

        return cur.val;
    }
    
    public void addAtHead(int val) {
        ListNode node = new ListNode(val);
        node.next = head.next;
        head.next = node;
        size++;
    }
    
    public void addAtTail(int val) {
        ListNode cur = head;
        while(cur.next != null) {
            cur = cur.next;
        }

        cur.next = new ListNode(val);
        size++;
    }
    
    public void addAtIndex(int index, int val) {
        if(index < 0 || index > size) return;

        ListNode cur = head;
        for(int i = 0;i < index;i++) {// 找到index - 1
            cur = cur.next;
        }

        ListNode newNode = new ListNode(val);
        newNode.next = cur.next;
        cur.next = newNode;
        size++;
    }
    
    public void deleteAtIndex(int index) {
        if(index < 0 || index >= size) return;

        ListNode pre = head;
        for(int i = 0;i < index;i++) {// 找到index - 1
            pre = pre.next;// pre更新到index为i的位置, i:0 ~ index - 1
        }

        pre.next = pre.next.next;
        size--;
    }
}
  1. 双链表
class MyLinkedList {

    class ListNode{
        int val;
        ListNode pre,next;
        ListNode(int val) {
            this.val = val;
        }
    }

    int size;
    ListNode head,tail;

    public MyLinkedList() {
        size = 0;
        head = new ListNode(0);
        tail = new ListNode(0);

        head.next = tail;
        tail.pre = head;
    }
    
    public int get(int index) {
        if(index < 0 || index >= size) return -1;

        ListNode cur = head;
        if(index >= size/2) {// 从后往前
            cur = tail;
            for(int i = size - 1;i >= index;i--) {
                cur = cur.pre;
            }
        }else{// 从前往后
            for(int i = 0;i <= index;i++) {
                cur = cur.next;
            }
        }

        return cur.val;
    }
    
    public void addAtHead(int val) {
        addAtIndex(0,val);
    }
    
    public void addAtTail(int val) {
        addAtIndex(size,val);
    }
    
    public void addAtIndex(int index, int val) {
        if(index < 0 || index > size) return;

        ListNode pre = head;
        for(int i = 0;i <= index - 1;i++) {
            pre = pre.next;
        }

        ListNode newNode = new ListNode(val);
        pre.next.pre = newNode;
        newNode.next = pre.next;
        newNode.pre = pre;
        pre.next = newNode;
        size++;
    }
    
    public void deleteAtIndex(int index) {
        if(index < 0 || index >= size) return;

        ListNode pre = head;
        for(int i = 0;i <= index - 1;i++) {
            pre = pre.next;
        }

        pre.next.next.pre = pre;
        pre.next = pre.next.next;
        size--;
    }
}

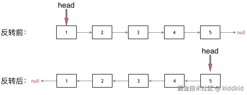
206.反转链表

206. 反转链表

206_反转链表

img

1.双指针法

class Solution {
    public ListNode reverseList(ListNode head) {
        ListNode cur = head;
        ListNode pre = null;

        while(cur != null) {// 从头遍历到尾
            ListNode temp = cur.next; // 保存下一个cur的位置,修改cur.next指针后丢失
            cur.next = pre;
            pre = cur;// 先为pre赋值,防止cur丢失
            cur = temp;
        }

        return pre;
    }
}

2.递归法

class Solution {
    public ListNode reverseList(ListNode head) {
        return reverse(head,null);
    }

    public ListNode reverse(ListNode cur,ListNode pre) {
        // 1. 递归出口
        if(cur == null) return pre;

        // 2. 改变指针方向
        ListNode temp = cur.next;
        cur.next = pre;

        // 3. 后移
        return reverse(temp,cur);
    }
}

24.两两交换链表中的节点

24. 两两交换链表中的节点

24.两两交换链表中的节点-题意

思路:

24.两两交换链表中的节点1

24.两两交换链表中的节点2
  1. 迭代法
class Solution {
    public ListNode swapPairs(ListNode head) {
        // 1. 初始化, 设置虚拟头结点
       ListNode dummyHead = new ListNode(0);
       dummyHead.next = head;
       ListNode cur = dummyHead;
       ListNode first,second,third;
        // 2. 循环, 遍历交换
       while(cur.next != null && cur.next.next != null) {
            first = cur.next;
            second = first.next;
            third = second.next;

            cur.next = second;
            second.next = first;
            first.next = third;
            // cur指向下一个要处理的结点(此时first已经被移动到second的位置了)
            cur = first;
       }
        // 3. 返回真正的头结点
       return dummyHead.next; 
    }
}

2.递归法

image-20250112102432671
class Solution {
    public ListNode swapPairs(ListNode head) {
        // 1. base case 要交换的两个不能交换, 返回首节点(上一次循环的第三个结点)
        if(head == null || head.next == null) return head;

        // 2. 先往后递归, 从后往前交换
        ListNode next = head.next;
        head.next = swapPairs(next.next);// 第一个的下一个是第三个
        next.next = head;// 第二个的下一个是第一个

        // 3. 返回头结点(上一次循环中的第三个结点)
        return next;
    }
}

19.删除链表的倒数第 N 个结点

19. 删除链表的倒数第 N 个结点

  • 定义fast指针和slow指针,初始值为虚拟头结点,如图:
img
  • fast首先走n + 1步 ,为什么是n+1呢,因为只有这样同时移动的时候slow才能指向删除节点的上一个节点(方便做删除操作),如图: img

  • fast和slow同时移动,直到fast指向末尾,如图: img

    //图片中有错别词:应该将“只到”改为“直到”

  • 删除slow指向的下一个节点,如图: img

class Solution {
    public ListNode removeNthFromEnd(ListNode head, int n) {
        // 1. dummyHead,f,s初始化
        ListNode dummyHead = new ListNode(0);
        dummyHead.next = head;
        ListNode f = dummyHead,s = dummyHead;

        // 2. f比s多走n+1步
        n++;
        while(n-- != 0 && f != null) {
            f = f.next;
        }

        // 3. f s 同时走
        while(f != null) {
            f = f.next;
            s = s.next;
        }

        // 4. 删除
        s.next = s.next.next;

        // 5. 返回
        return dummyHead.next;
    }
}
  • 时间复杂度: O(n)
  • 空间复杂度: O(1)

面试题 02.07. 链表相交

面试题 02.07. 链表相交

img

思路:

简单来说,就是求两个链表交点节点的指针。 这里同学们要注意,交点不是数值相等,而是指针相等。

为了方便举例,假设节点元素数值相等,则节点指针相等。

看如下两个链表,目前curA指向链表A的头结点,curB指向链表B的头结点:

面试题02.07.链表相交_2

此时我们就可以比较curA和curB是否相同,如果不相同,同时向后移动curA和curB,如果遇到curA == curB,则找到交点。

否则循环退出返回空指针。

法一: 先行移动长链表实现同步移动

public class Solution {
    public ListNode getIntersectionNode(ListNode headA, ListNode headB) {
        // 1. 初始化, 记录ab的长度和头结点
        int lenA = 0,lenB = 0;
        ListNode curA = headA,curB = headB;

        // 2. 计算两链表长度, 让A记录最长的那个
        while(curA != null) {
            lenA++;
            curA = curA.next;
        }
        while(curB != null) {
            lenB++;
            curB = curB.next;
        }

        curA = headA;curB = headB;

        if(lenB > lenA) {
            int t = lenB;lenB = lenA;lenA = t;
            ListNode tn = curB;curB = curA;curA = tn;
        }

        // 3.让A与B的尾结点对齐
        while(lenA != lenB) {
            curA = curA.next;
            lenA--;
        }

        // 4. 遍历, 找到相同的结点, 返回
        while(curA != null) {// 不能用curA != curB 因为两者会同时为null
            if(curA == curB) return curA;
            curA = curA.next;
            curB = curB.next;
        }

        return null;
    }
}
  • 时间复杂度:O(n + m)
  • 空间复杂度:O(1)

法二: 合并链表实现同步移动

思路: 设「第一个公共节点」为 node ,「链表 headA」的节点数量为 a ,「链表 headB」的节点数量为 b ,「两链表的公共尾部」的节点数量为 c ,则有:

头节点 headA 到 node 前,共有 a−c 个节点; 头节点 headB 到 node 前,共有 b−c 个节点;

Picture1.png

考虑构建两个节点指针 A , B 分别指向两链表头节点 headA , headB ,做如下操作:

指针 A 先遍历完链表 headA ,再开始遍历链表 headB ,当走到 node 时,共走步数为: a+(b−c) 指针 B 先遍历完链表 headB ,再开始遍历链表 headA ,当走到 node 时,共走步数为: b+(a−c) 如下式所示,此时指针 A , B 重合,并有两种情况:

a+(b−c)=b+(a−c) 若两链表 有 公共尾部 (即 c>0 ) :指针 A , B 同时指向「第一个公共节点」node 。 若两链表 无 公共尾部 (即 c=0 ) :指针 A , B 同时指向 null 。 因此返回 A 即可。

public class Solution {
    public ListNode getIntersectionNode(ListNode headA, ListNode headB) {
        // 1. 初始化
        ListNode curA = headA;
        ListNode curB = headB;

        // 2. 遍历
        while(curA != curB) {
            curA = curA != null ? curA.next : headB;
            curB = curB != null ? curB.next : headA;
        }

        // 3. 返回
        return curA;
    }
}
  • 时间复杂度:O(n + m)
  • 空间复杂度:O(1)

142.环形链表 II

142. 环形链表 II

image-20250112221135430

思路:

  • 判断链表是否环
    • 使用快慢指针法,分别定义 fast 和 slow 指针,从头结点出发,fast指针每次移动两个节点,slow指针每次移动一个节点,如果 fast 和 slow指针在途中相遇 ,说明这个链表有环。且相遇位置就在环内.
  • 如果有环,如何找到这个环的入口
    • 从头结点出发一个指针,从相遇节点 也出发一个指针,这两个指针每次只走一个节点, 那么当这两个指针相遇的时候就是 环形入口的节点。
141.环形链表 142.环形链表II(求入口)

代码:

public class Solution {
    public ListNode detectCycle(ListNode head) {
        // 1. 初始化快慢结点
        ListNode fast = head,slow = head;
        // 2. 移动快慢指针, Vf = 2*Vs, 找环(相遇的地方)
        while(fast != null && fast.next != null) {
            fast = fast.next.next;
            slow = slow.next;

            if(fast == slow) {
                // 3. 找到环后, 开始找入环的第一个结点
                ListNode node = head;
                while(node != fast) {
                    fast = fast.next;
                    node = node.next;
                }
                // 4. 相遇结点即为所求, 返回
                return fast;
            }
        }

        // 没有找到
        return null;
    }
}

哈希表

优势 ?

  • 快速判断一个数是否在哈希表内

如何选择数组, set, map ?

  • 数组: 数值限定大小
  • set: 没有限定数值大小
  • map: 不仅要判断n是否存在而且还要记录n的下标位置

242.有效的字母异位词

242. 有效的字母异位词

给定两个字符串 s 和 t ,编写一个函数来判断 t 是否是 s 的字母异位词。

示例 1: 输入: s = "anagram", t = "nagaram" 输出: true

示例 2: 输入: s = "rat", t = "car" 输出: false

说明: 你可以假设字符串只包含小写字母。

注: 字母异位词, 两个字符串含有的字母的种类和个数都相同.

**思路: ** 哈希表(数组), 根据ascii码找下标

**代码: **

class Solution {
    public boolean isAnagram(String s, String t) {
        int[] arr = new int[26];
        // 1. 统计s的字符
        for(int i = 0;i < s.length();i++) arr[s.charAt(i) - 'a']++;
        
        // 2. 减去t的字符
        for(int i = 0;i < t.length();i++) arr[t.charAt(i) - 'a']--;
        
        // 3. 判断arr是否全为0
        for(int i = 0;i < arr.length;i++) {
            if(arr[i] != 0) return false;
        }

        return true;
    }
}
  • 时间复杂度: O(n)
  • 空间复杂度: O(1)

383.赎金信

383. 赎金信

给定一个赎金信 (ransom) 字符串和一个杂志(magazine)字符串,判断第一个字符串 ransom 能不能由第二个字符串 magazines 里面的字符构成。如果可以构成,返回 true ;否则返回 false。

(题目说明:为了不暴露赎金信字迹,要从杂志上搜索各个需要的字母,组成单词来表达意思。杂志字符串中的每个字符只能在赎金信字符串中使用一次。)

注意:

你可以假设两个字符串均只含有小写字母。

canConstruct("a", "b") -> false canConstruct("aa", "ab") -> false canConstruct("aa", "aab") -> true

思路:

  • 只需要判断magazine是否可以组成ransom, 即maga中是否含有ran的所有字母, 最终数组中的每个 值不小于0即可

代码:

class Solution {
    public boolean canConstruct(String ransomNote, String magazine) {
        int[] letter = new int[26];
        // 1. 判断长度是否合格
        if(ransomNote.length() > magazine.length()) return false;

        // 2. 统计magazine的字母
        for(int i = 0;i < magazine.length();i++) {
            letter[magazine.charAt(i) - 'a']++;
        }
        // 3. 统计ransomNote的字母
        for(int i = 0;i < ransomNote.length();i++) {
            letter[ransomNote.charAt(i) - 'a']--;
        }

        // 4. 判断letter是否合格
        for(int i = 0;i < letter.length;i++) {
            if(letter[i] < 0) return false;
        }

        return true;
    }
}
  • 时间复杂度: O(n)
  • 空间复杂度: O(1)

49.字母异位词分组

49. 字母异位词分组

image-20250113173401914

思路:

  • 将每个字符串重新从大到小排列, 排序后相同的为一组收集到map中, 返回values

代码:

class Solution {
    public List<List<String>> groupAnagrams(String[] strs) {
        // 1. 建立容器
        Map<String,List<String>> m = new HashMap<>();

        // 2. 遍历, 排序
        for(String str : strs) {
            char[] s = str.toCharArray();
            Arrays.sort(s);

            // 3. 收集
            m.computeIfAbsent(new String(s),k -> new ArrayList<String>()).add(str);
        }

        // 4. 返回
        return new ArrayList<>(m.values());
    }
}

438.找到字符串中所有字母异位词

438. 找到字符串中所有字母异位词

给定两个字符串 sp,找到 s 中所有 p 的异位词的子串,返回这些子串的起始索引。不考虑答案输出的顺序。

法一:

  • 思路: 定长滑窗

  • 代码:

    class Solution {
        public List<Integer> findAnagrams(String s, String p) {
            // 1. 定义容器, ans, 统计s, 统计p
            List<Integer> ans = new ArrayList<>();
            int[] cntS = new int[26];
            int[] cntP = new int[26];
    
            // 2. 统计p
            for(int i = 0;i < p.length();i++) {
                cntP[p.charAt(i) - 'a']++;
            }
    
            // 3. 统计s
            for(int r = 0;r < s.length();r++) {
                // 3.1 移入右端点
                cntS[s.charAt(r) - 'a']++;
                int l = r - p.length() + 1;
                if(l < 0) continue;
    
                // 3.2 更新
                if(Arrays.equals(cntP,cntS)) {
                    ans.add(l);
                }
    
                // 3.3 移除左端点
                cntS[s.charAt(l) - 'a']--;
            }
    
            // 4. 返回
            return ans;
        }
    }
    
    • 时间复杂度:O(∣Σ∣m+n),其中 ms 的长度,np 的长度,∣Σ∣=26 是字符集合的大小。
    • 空间复杂度:O(∣Σ∣)。返回值不计入。

法二:

  • 思路: 不定长滑窗, 滑动时每次都保持s中r位置的字母数 <= p中该字母的数量, 如果某次循环中窗口中的长度等于p的长度, 则该窗口内为异位词, 记录l

  • 代码

    class Solution {
        public List<Integer> findAnagrams(String s, String p) {
            // 1. 定义容器
            List<Integer> ans = new ArrayList<>();
            int[] cntP = new int[26];
            for(int i = 0;i < p.length();i++) cntP[p.charAt(i) - 'a']++;
    
            // 2. 处理s
            int l = 0;
            for(int r = 0;r < s.length();r++) {
                // 2.1 进右
                cntP[s.charAt(r) - 'a']--;
    
                // 2.2 判断该字母是否多进, 若是, 从左侧出
                while(cntP[s.charAt(r) - 'a'] < 0) {
                    cntP[s.charAt(l++) - 'a']++;
                }
    
                // 2.3 判断循环是否找到字母异位词
                if(r - l + 1 == p.length()) ans.add(l);
            }
    
            // 3. 返回
            return ans;
        }
    }
    

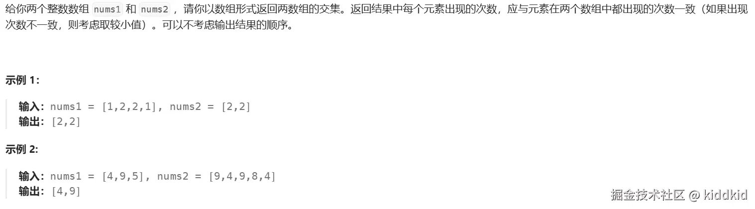
349.两个数组的交集

349. 两个数组的交集

349. 两个数组的交集

法一:

  • 思路: set做hash表

  • 代码:

    • class Solution {
          public int[] intersection(int[] nums1, int[] nums2) {
      
              // 1. 定义容器: 统计nums1的set, 记录ans的set
              Set<Integer> set = new HashSet<>();
              Set<Integer> equ = new HashSet<>();
              
              // 2. 统计nums1
              for(int n : nums1) {
                  set.add(n);
              }
      
              // 3. 统计nums2, 记录equ
              for(int n : nums2) {
                  if(set.contains(n)) {
                      equ.add(n);
                  }
              }
      
              // 4. 将equ转为数组, 返回
              int[] ans = new int[equ.size()];
              int i = 0;
              for(int n : equ) {
                  ans[i++] = n;
              }
              return ans;
      
          }
      }
      

法二:

  • 思路: 数组做hash表

  • 代码:

    • class Solution {
          public int[] intersection(int[] nums1, int[] nums2) {
              // 1. 定义容器, 处理nums1的arr1, 处理nums2的arr2, 收集交集的set
              int[] arr1 = new int[1001];
              int[] arr2 = new int[1001];
              Set<Integer> equ = new HashSet<>();
      
              // 2. 处理nums1, nums2
              for(int i : nums1) {
                  arr1[i]++;
              }
      
              for(int i : nums2) {
                  arr2[i]++;
              }
      
              // 3. 收集交集
              for(int i = 0; i < 1001;i++) {
                  if(arr1[i] > 0 && arr2[i] > 0) {
                      equ.add(i);
                  }
              }
      
              // 4. 返回
              int[] ans = new int[equ.size()];
              int i = 0;
              for(int n : equ) {
                  ans[i++] = n;
              }
              return ans;
          }
      }
      

350.两个数组的交集 II

350. 两个数组的交集 II

image-20250114103645500

法一:

  • 思路: 数组哈希表

  • 代码:

    • class Solution {
          public int[] intersect(int[] nums1, int[] nums2) {
              // 1. 统计nums1的arr1,统计nums2的arr2,记录答案的ans
              int[] arr1 = new int[1001];
              int[] arr2 = new int[1001];
              int[] ans = new int[1001];
      
              // 2. 遍历nums1, nums2
              for(int i : nums1) {
                  arr1[i]++;
              }
      
              for(int i : nums2) {
                  arr2[i]++;
              }
      
              // 3. 比较, 记录ans
              int j = 0;
              for(int i = 0;i < 1001;i++) {
                  while(arr1[i] > 0 && arr2[i] > 0) {
                      arr1[i]--;
                      arr2[i]--;
                      ans[j++] = i;
                  }
              }
      
              // 4. 返回
              return Arrays.copyOfRange(ans,0,j);// [0,j)
          }
      }
      
  • 时间复杂度:O(m+n)

  • 空间复杂度:O(m+n)

法二:

  • 思路: 排序 + 双指针, 找到两数组中相同的数, 收集

  • 代码

    • class Solution {
          public int[] intersect(int[] nums1, int[] nums2) {
              Arrays.sort(nums1);
              Arrays.sort(nums2);
              int length1 = nums1.length, length2 = nums2.length;
              int[] intersection = new int[Math.min(length1, length2)];
              int index1 = 0, index2 = 0, index = 0;
              while (index1 < length1 && index2 < length2) {
                  if (nums1[index1] < nums2[index2]) {
                      index1++;
                  } else if (nums1[index1] > nums2[index2]) {
                      index2++;
                  } else {
                      intersection[index] = nums1[index1];
                      index1++;
                      index2++;
                      index++;
                  }
              }
              return Arrays.copyOfRange(intersection, 0, index);
          }
      }
      
    • 时间复杂度:O(mlogm+nlogn),其中 m 和 n 分别是两个数组的长度。对两个数组进行排序的时间复杂度是 O(mlogm+nlogn),遍历两个数组的时间复杂度是 O(m+n),因此总时间复杂度是 O(mlogm+nlogn)。

    • 空间复杂度:O(min(m,n)),其中 m 和 n 分别是两个数组的长度。为返回值创建一个数组 equ,其长度为较短的数组的长度。

202.快乐数

202. 快乐数

image-20250114193652680

**法一: **

  • 思路: set哈希表, 用set记录每次的平方和后的值, 判断是否重复, 若重复则不是快乐数, 否则是

  • 代码:

    • class Solution {
          // 计算每位平方和的函数
          public static int compute(int n) {
              int res = 0;
              while (n > 0) {
                  int i = n % 10;
                  n = n / 10;
                  res += i * i;
              }
              return res;
          }
      
          public boolean isHappy(int n) {
              // 1. 容器, 收集每次计算的结果
              Set<Integer> set = new HashSet<>();
          
              // 2. 循环判断该数是不是快乐数
              while(n != 1 && !set.contains(n)) {
                  set.add(n);
                  n = compute(n);
              }
      
              // 3. 返回
              return n == 1;
          }
      }
      
    • 时间复杂度: O(logn)

    • 空间复杂度: O(logn)

1.两数之和

1. 两数之和

image-20250114183336304

思路: map哈希表, key为nums中的数, value为数的下标 (找Key的速度快)

**代码: **

class Solution {
    public int[] twoSum(int[] nums, int target) {
        // 1. 建立容器, 遍历nums的map
        Map<Integer,Integer> map = new HashMap<>();

        // 2. 遍历nums, 收集map
        for(int i = 0;i < nums.length;i++) {
            // 2.1 判断该位置的补数是否在map中
            // 2.1.1 在, 返回
            if(map.containsKey(target - nums[i])) {
                return new int[] {map.get(target - nums[i]), i};
            }

            // 2.2.2 不在, 本次的数值加入map
            map.put(nums[i],i);
        }

        // 3. 返回
        return null;
    }
}
  • 时间复杂度: O(n)
  • 空间复杂度: O(n)

454.四数相加 II

454. 四数相加 II

image-20250114190041326

**思路: ** map哈希表, 四个数组两两组合, 变为两个数组的判断, 思路同1

**代码: **

class Solution {
    public int fourSumCount(int[] nums1, int[] nums2, int[] nums3, int[] nums4) {
        // 1. 定义容器, 收集1+2的map, 返回的答案ans
        int ans = 0;
        Map<Integer,Integer> map = new HashMap<>();

        // 2. 计算1 2
        for(int i : nums1) {
            for(int j : nums2) {
                map.put(i + j,map.getOrDefault(i + j,0) + 1);
            }
        }

        // 3. 遍历3 4, 找补
        for(int i : nums3) {
            for(int j : nums4) {
                if(map.containsKey(0 - i - j)) {
                    ans += map.get(0 - i - j);
                }
            }
        }

        // 4. 返回
        return ans;
    }
}

15.三数之和

15. 三数之和

给你一个包含 n 个整数的数组 nums,判断 nums 中是否存在三个元素 a,b,c ,使得 a + b + c = 0 ?请你找出所有满足条件且不重复的三元组。

注意: 答案中不可以包含重复的三元组。

示例:

给定数组 nums = [-1, 0, 1, 2, -1, -4],

满足要求的三元组集合为: [ [-1, 0, 1], [-1, -1, 2] ]

**思路: ** 双指针, 数组有序后, left指向i + 1, right指向nums.length - 1

代码:

class Solution {
    public List<List<Integer>> threeSum(int[] nums) {
        // 1. 定义容器, ans
        List<List<Integer>> ans = new ArrayList<>();

        // 2. 对原数组进行排序
        Arrays.sort(nums);

        // 3. 遍历查找
        for (int i = 0; i < nums.length; i++) {
            int left = i + 1;
            int right = nums.length - 1;
            // 3.1 对最外层进行剪枝,去重
            if (nums[i] > 0) // 剪枝
                return ans;// 从此之后不能再组成三元组
            if (i > 0 && nums[i] == nums[i - 1])
                continue;// 去重nums[i]

            // 3.2 移动left right
            while (left < right) {
                int sum = nums[i] + nums[left] + nums[right];// 每次循环更新sum
                if (sum < 0) {
                    left++;
                } else if (sum > 0) {
                    right--;
                } else {
                    ans.add(Arrays.asList(nums[i], nums[left], nums[right]));
                    // 找到一个三元组后, 对nums[left],nums[right] 去重
                    while (left < right && nums[left] == nums[left + 1])
                        left++;
                    while (left < right && nums[right] == nums[right - 1])
                        right--;
                    left++;
                    right--;
                }
            }

        }

        // 4. 返回
        return ans;
    }
}
  • 时间复杂度: O(n^2)
  • 空间复杂度: O(1)

18.四数之和

18. 四数之和

给你一个由 n 个整数组成的数组 nums ,和一个目标值 target 。请你找出并返回满足下述全部条件且不重复的四元组 [nums[a], nums[b], nums[c], nums[d]] (若两个四元组元素一一对应,则认为两个四元组重复):

  • 0 <= a, b, c, d < n
  • abcd 互不相同
  • nums[a] + nums[b] + nums[c] + nums[d] == target

你可以按 任意顺序 返回答案 。

思路: 三层循环, 第一层控制i, 第二层控制j, 第三层控制left right

代码:

class Solution {
    public List<List<Integer>> fourSum(int[] nums, int target) {
        // 1. 定义容器, 返回ans
        List<List<Integer>> ans = new ArrayList<>();

        // 2. 对原数组排序
        Arrays.sort(nums);

        // 3. 一级剪枝, 去重
        for(int i = 0;i < nums.length;i++) {
            // 3.1 剪枝
            if(nums[i] > target && nums[i] >= 0) return ans;
            // 3.2 去重
            if(i > 0 && nums[i] == nums[i - 1]) continue;

            // 4. 二级剪枝, 去重
            for(int j = i + 1;j < nums.length;j++) {
                // 4.1 剪枝
                if(nums[i] + nums[j] > target && nums[i] + nums[j] >= 0) break;
                // 不能return, 因为此时可能nums[j]走到了一个较大值, 但是i++后可能有新的解
                // nums[i] + nums[j] > target不代表nums[++i] + nums[?](? < j) > target
                // 4.2 去重
                if(j > i + 1 && nums[j] == nums[j - 1]) continue; 

                // 5. 移动left right
                int left = j + 1;
                int right = nums.length - 1;

                while(left < right) {
                    long sum = (long)nums[i] + nums[j] + nums[left] + nums[right];

                    if(sum < target) {
                        left++;
                    }else if(sum > target) {
                        right--;
                    }else {
                        ans.add(Arrays.asList(nums[i],nums[j],nums[left],nums[right]));
                        // 5.1 对l f去重
                        while(left < right && nums[left] == nums[left + 1]) left++;
                        while(left < right && nums[right] == nums[right - 1]) right--;

                        left++;
                        right--;
                    }
                }
            }

        }

        return ans;
    }
}
  • 时间复杂度: O(n^3)
  • 空间复杂度: O(1)