Libuv loop iteration --- 为什么 event loop 不退出?

110 阅读2分钟

最近准备写个简单的 node.js。当然需要用到 libuv,然后在学习的过程中发现如下 code 没有按照我的预期运行。

问题

#include <uv.h>
#include <stdio.h>

void check_cb(uv_check_t *handle)
{
    static int check_counter = 0;
    check_counter += 1;
    printf("Check callback #%d\n", check_counter);
    uv_check_stop(handle); 
}

void idle_cb(uv_idle_t *handle)
{
    static int idle_counter = 0;
    idle_counter += 1;
    printf("Idle callback #%d\n", idle_counter);
    uv_idle_stop(handle); 
}

int main()
{
    uv_loop_t *loop = uv_default_loop();
    uv_check_t check_handle;
    uv_idle_t idle_handle;

    // Initialize and start check handle
    uv_check_init(loop, &check_handle);
    uv_check_start(&check_handle, check_cb);
    // uv_unref((uv_handle_t*) &check_handle);

    // Initialize and start idle handle
    uv_idle_init(loop, &idle_handle);
    uv_idle_start(&idle_handle, idle_cb);

    printf("Starting event loop\n");
    uv_run(loop, UV_RUN_DEFAULT); // Run the event loop
    printf("Event loop stopped\n");

    uv_loop_close(loop); // Close the loop after it finishes
    return 0;
}

上面这段的输出是:

Starting event loop
Idle callback #1

Check callback 永远不会被调用。这让我无法理解。

求助于 ChatGPT O1, O1 的表现不尽人意。最后只能古法修行,细读文档加上些许 debug。对 event loop 也有了细致的理解。

The I/O loop

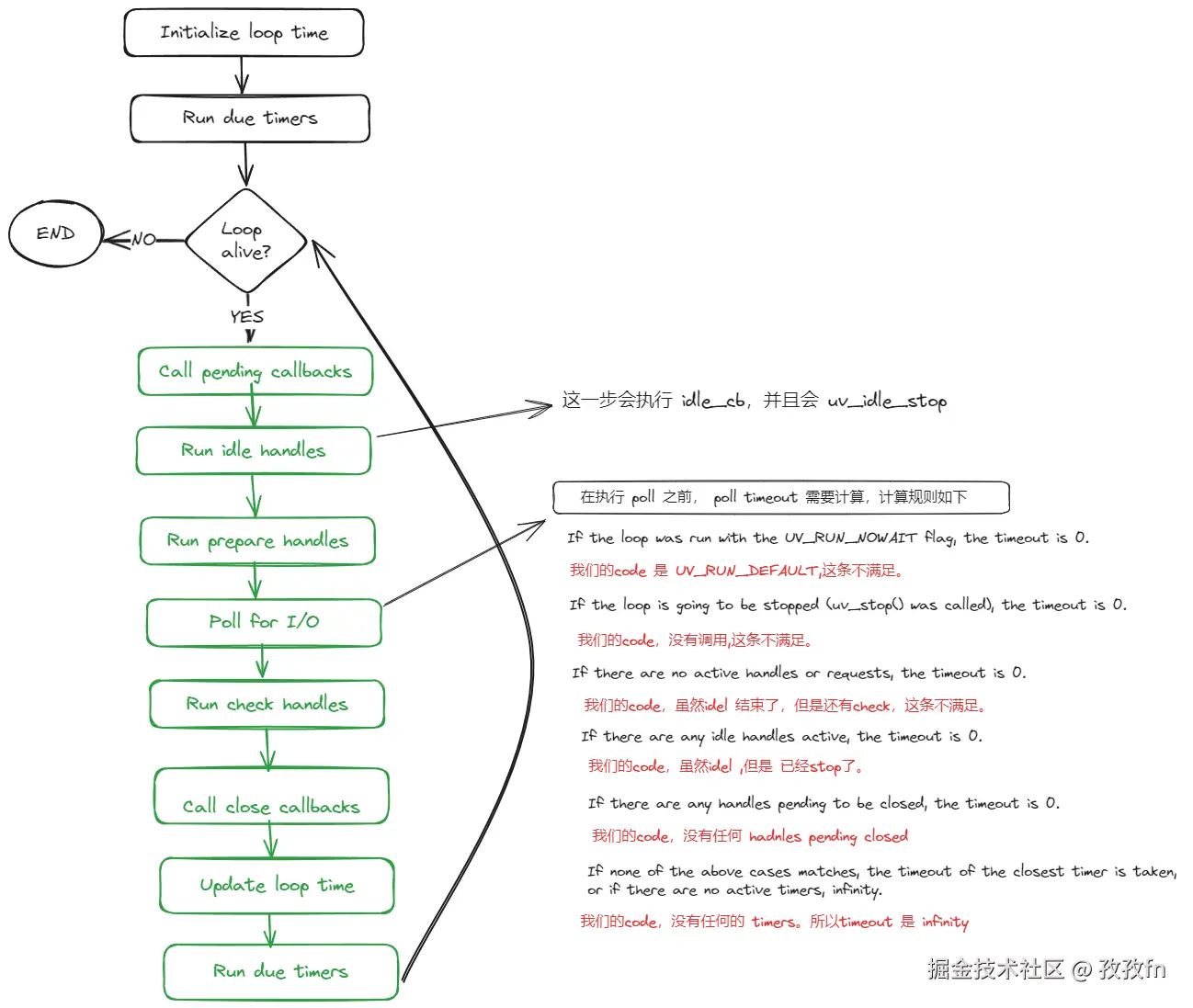
下面这张图,在各种场合出现过。我根据官网的详细解释,对上述 code 的执行过程进行了标注。

event_loop.excalidraw.png

当然 [文档](docs.libuv.org/en/v1.x/des…

Poll for I/O

由于在 Poll for I/O 阶段需要计算 poll 的timeout 时间。 由于 idel 阶段已经结束。loop 只有check handle,并且没有 timers。

所以 poll 的 timeout 为 infinity。于是 poll 阶段会一直等待。check 阶段就无法被调用。

于是 loop 就停留在第一次的 iteration。

其实在libuv code 中,timeout 是-1, 然后会传递给操作系统的epoll(linux)。Epoll 如果timeout 是 -1,会一直等待。

这就是上述code,一直等待的原因。

reference

Main loop deadlocks if only active handle is a uv_check_t

epoll_wait

Specifying a timeout of -1 causes epoll_wait() to block indefinitely,

libuv desgin