SOC的多核启动流程详解

170 阅读8分钟

目录
1、基础概念
2、启动流程
3、ATF(TF-A)代码的剖析
5、软件如何判断当前是cold reset/warm reset/primary boot/senondary boot
5.1 cold reset和warm reset
5.2 primary boot和secondary boot
6、mailbox的介绍
6.1 mailbox是什么
6.2 mailbox的作用
6.3 mailbox的示例
7、具体场景的总结
推荐

本文转自 周贺贺,baron,代码改变世界ctw,Arm精选, armv8/armv9,trustzone/tee,secureboot,资深安全架构专家,11年手机安全/SOC底层安全开发经验。擅长trustzone/tee安全产品的设计和开发。
思考:
1、 SOC一上电,只有一个核启动,还是所有核都启动?
2、如果SOC一上电,如果只有一个核启动,那么从核启动的时候,从核的入口是哪里?
3、啥是cold boot? 啥时warm boot? 在哪些场景下会使用warm boot?
4、啥是cold reset/warm reset/primary boot/senondary boot?

说明:
1、本文以为armv8-aarch64、armv9为例、TF-A代码为例,不讨论其它硬件架构和固件软件中的设计。
2、重点讲述cold reset/warm reset/primary boot/senondary boot之间的流程和概念。

1、基础概念
请先自行理解以下4个概念:

  • cold boot
  • warm boot
  • Primary boot
  • Secondary boot
    另外还两种配置:
  • 你的reset地址是可编程的,则会配置PROGRAMMABLE_RESET_ADDRESS=1,与之对立的则是你的reset地址是不可编程的。
    你在SOC启动的时候,首先只启动一个core,则会配置COLD_BOOT_SINGLE_CPU=1,与之对立的则是你的SOC启动的时候,所有core都上电了。
    2、启动流程
    我们就假定 reset地址是可编程的、SOC启动的时候只启动一个core,来讲解我们的boot流程:

(1)、SOC一上电,SOC给ARM Core的signal configuration会改变RVBAR_EL3,这里一般就是就是bootrom的首地址。即CPU一上电,Primary core的PC指向的就是RVBAR_EL3的地址,机器就开始启动了。

(2)、当需要Secondary Core启动的时候,例如会走PSCI协议,【主核】进入ATF会将bl31_warm_entrypoint(或平台自定义的地址)写入到SOC寄存器,改变reset地址(改变RVBAR_EL3的值),然后此时SOC的PMIC给Secondary Core上电,此时Secondary Core也就发生了cold reset,PC从RVBAR_EL3(bl31_warm_entrypoint或平台自定义函数)处开始执行.

总结(针对本文示例情况:reset地址是可编程的、cold boot的时候只启动一个cpu):

开机一上电只有Primary Core再跑,从RVBAR_EL3处开始跑,属于cold boot
从核启动时,会修改reset的值,影响到RVBAR_EL3的值,然后给从核上电,此时属于Secondary boot,仍然是cold boot.
一般会将bl31_warm_entrypoint设置为reset地址,即Secondary Core的启动地址;
这个示例中没有用到warm boot
3、ATF(TF-A)代码的剖析
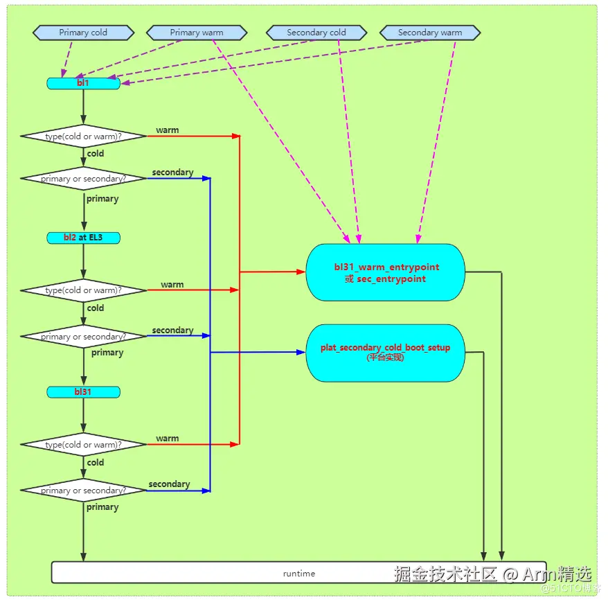
以BL1代码为例分析,该代码适配支持cold reset/warm reset/primary boot/senondary boot等诸多场景。
image.png

  • 如果reset是可编程的,PROGRAMMABLE_RESET_ADDRESS=1, 则_warm_boot_mailbox = 0,则下面这段代码不会被编译,无论cold boot还是warm boot都不会走_warm_boot_mailbox 。
  • 如果reset是不可编程的,PROGRAMMABLE_RESET_ADDRESS=0, 则_warm_boot_mailbox = 1,则下面这段代码会被编译,但cold boot走do_cold_boot 流程,warm boot需要走br x0 流程
  1. .if _warm_boot_mailbox
  2.    /* -------------------------------------------------------------
    
  3.     * This code will be executed for both warm and cold resets.
    
  4.     * Now is the time to distinguish between the two.
    
  5.     * Query the platform entrypoint address and if it is not zero
    
  6.     * then it means it is a warm boot so jump to this address.
    
  7.     * -------------------------------------------------------------
    
  8.     */
    
  9.    bl	plat_get_my_entrypoint
    
  10. 	cbz	x0, do_cold_boot
    
  11. 	br	x0
    
  12. do_cold_boot:
  13. .endif /* _warm_boot_mailbox */
  • 如果SOC启动的时候只启动一个core, COLD_BOOT_SINGLE_CPU=1,_secondary_cold_boot = 0,则下面代码不被编译, 则无论主核还是从核都不需要走_secondary_cold_boot流程
  • 如果SOC启动的时候启动多个core, COLD_BOOT_SINGLE_CPU=0,_secondary_cold_boot = 1, 则下面代码会被编译,则主核走do_primary_cold_boot流程, 从核需要走plat_secondary_cold_boot_setup流程
  1. .if _secondary_cold_boot
  2.    /* -------------------------------------------------------------
    
  3.     * Check if this is a primary or secondary CPU cold boot.
    
  4.     * The primary CPU will set up the platform while the
    
  5.     * secondaries are placed in a platform-specific state until the
    
  6.     * primary CPU performs the necessary actions to bring them out
    
  7.     * of that state and allows entry into the OS.
    
  8.     * -------------------------------------------------------------
    
  9.     */
    
  10. 	bl	plat_is_my_cpu_primary
    
  11. 	cbnz	w0, do_primary_cold_boot
    
  12. 	/* This is a cold boot on a secondary CPU */
    
  13. 	bl	plat_secondary_cold_boot_setup
    
  14. 	/* plat_secondary_cold_boot_setup() is not supposed to return */
    
  15. 	bl	el3_panic
    
  16. do_primary_cold_boot:
    

根据以上的代码规则,这里也画了两张图:
(1)、BL2 at EL3的场景
image.png
(2)、BL2 at S-EL1的场景
image.png
5、软件如何判断当前是cold reset/warm reset/primary boot/senondary boot
TF-A中定义了多核的启动框架,如上一节框图所示,在启动的过程中会进行一些判断,是cold reset还是warm reset,是primary boot还是secondary boot?那么代码中是怎么知道这些状态的呢?

5.1 cold reset和warm reset
这种判断方法由平台实现,其实就是读取mailbox的值。
在第一个核cold boot时,会写mailbox内存(magic,entrypoint…)
在第二个核启动时、或第一个核再次启动时(有可能是resume唤醒时),会读取mailbox内存,如果读取到了符合期望的magic的值,则走warm流程,否则走cold流程。 注意这里所说的warm流程,只是软件上的warm流程,并非说当前是warm reset。

5.2 primary boot和secondary boot
这种判断方法由平台实现,看似也很简单,一般而言就说读取mpidr寄存器进行判断。

  1. (trusted-firmware-a/plat/marvell/armada/a8k/common/aarch64/plat_helpers.S)
  2. func plat_is_my_cpu_primary
  3. mrs x0, mpidr_el1
  4. and x0, x0, #(MPIDR_CLUSTER_MASK | MPIDR_CPU_MASK)
  5. cmp x0, #MVEBU_PRIMARY_CPU
  6. cset w0, eq
  7. ret
  8. endfunc plat_is_my_cpu_primary

6、mailbox的介绍
6.1 mailbox是什么
mailbox就说一块内存,所有的core都能访问这块内存。
第一次启动时,core会填充mailbox,将其下次resume时的地址、secondary core的启动地址、warm reset的地址写入到mailbox内存中,这几个地址其实是一个地址。同时也会将这个地址写入到SOC PMIC寄存器中,影响到RVBAR_EL3的值。

当SOC一上电所有core都启动的这种情况下,主核会继续跑,从核会在SOC一上电就进入wfi状态。 当从核需要继续启动时,该core从BL1 BL2 BL31正常流程启动时,会在BL1、BL2 at EL3、BL31中,强制跳转到mailbox的地址,跳过主核已经初始化的部分;

当SOC一上电,只有一个core上电的情况下,主核继续跑,从核未上电。当从核需要启动时,相当于cold reset,从核会直接从RVBAR_EL3处开始跑,也就是你设置的entrypoint。

6.2 mailbox的作用
mailbox中定义了entrypoint地址,当core从BL1 BL2 BL31正常流程启动时,会在BL1、BL2 at EL3、BL31中,强制跳转到mailbox的地址,以跳过已初始化的部分。
image.png
6.3 mailbox的示例
其实就是定义了一块内存,主核第一次跑时,会填充该内存。
主核第二次跑时或从和跑时,检测该内存已经填充过了,则走warm启动流程,即强制跳转到mailbox中的address地址。
image.png
7、具体场景的总结

  • 串口中断中敲击reboot命令、或系统panic时导致的机器重启 :在一些的SOC厂商设计中,应该是code reboot。比如在Linux Kernel中敲击reboot,到底层还是写的一些寄存器控制pmic(或PMU),直接给cpu下电了。然后再上电,SOC还是会给Core发送signal configuration,此时RVBAR_EL3又会变成ASIC设置的值.
  • Suspend和Resume : 比如我在看ATF中的海思平台,在ATF的suspend函数,将bl31_warm_entrypoint地址写入到了SOC PMIC的一个寄存器中(上电时,该寄存器会影响的是RVBARADDR信号)。
  • 此时系统深睡的时候,应该是Linux Kernel调用到ATF,将bl31_warm_entrypoint地址写入到了pmu/pmic相关的寄存器中,在下一次reset时,会影响到signal configuration继而改变RVBAR_EL3的值。 然后还会给各个模块下电(给哪些模块下电是SOC的设计和逻辑),最后再给ARM Core下电, 这就算是深睡了。 Resume的时候,也是有一些SOC的硬件行为,然后再给Core上电,那给Core上电后,一上电执行的是哪里?
  • PC还是指向RVBAR_EL3中的地址,当然这是我们suspend的时候更改过的,其实就是bl31_warm_entrypoint
  • RMR_EL3 :本文中都没有提到RMR_EL3。 那么RMR_EL3是干啥的呢? 这是ARM的一个feature,怎么用?是你自己的设计,随便你。你写RMR_EL3中的bit,就可以触发warm reset. 一般的kernel dump、或者一些工具,就可以主动触发RMR_EL3,然后去干一些活. 还有在csdn上看到一篇高通soc的启动流程的博客,他们正常的启动流程中,某一个镜像跳转到另外一个镜像时,竟然就是写了一些RMR_EL3,触发warm_reset,另外一个镜像的地址恰好就是warm reset的跳转地址。
    推荐
  • ARMv8/ARMv9架构从入门到精通 --博客专栏
  • 《Armv8/Armv9架构从入门到精通 第二期》 --大课程
  • 8天入门ARM架构 --入门课程 添加威♥:sami01_2023,回复ARM中文,领取ARM中文手册