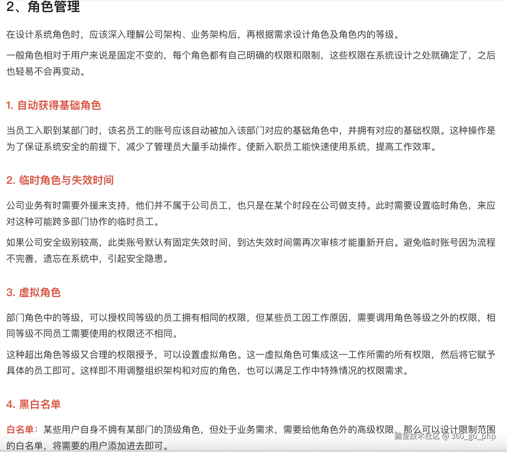
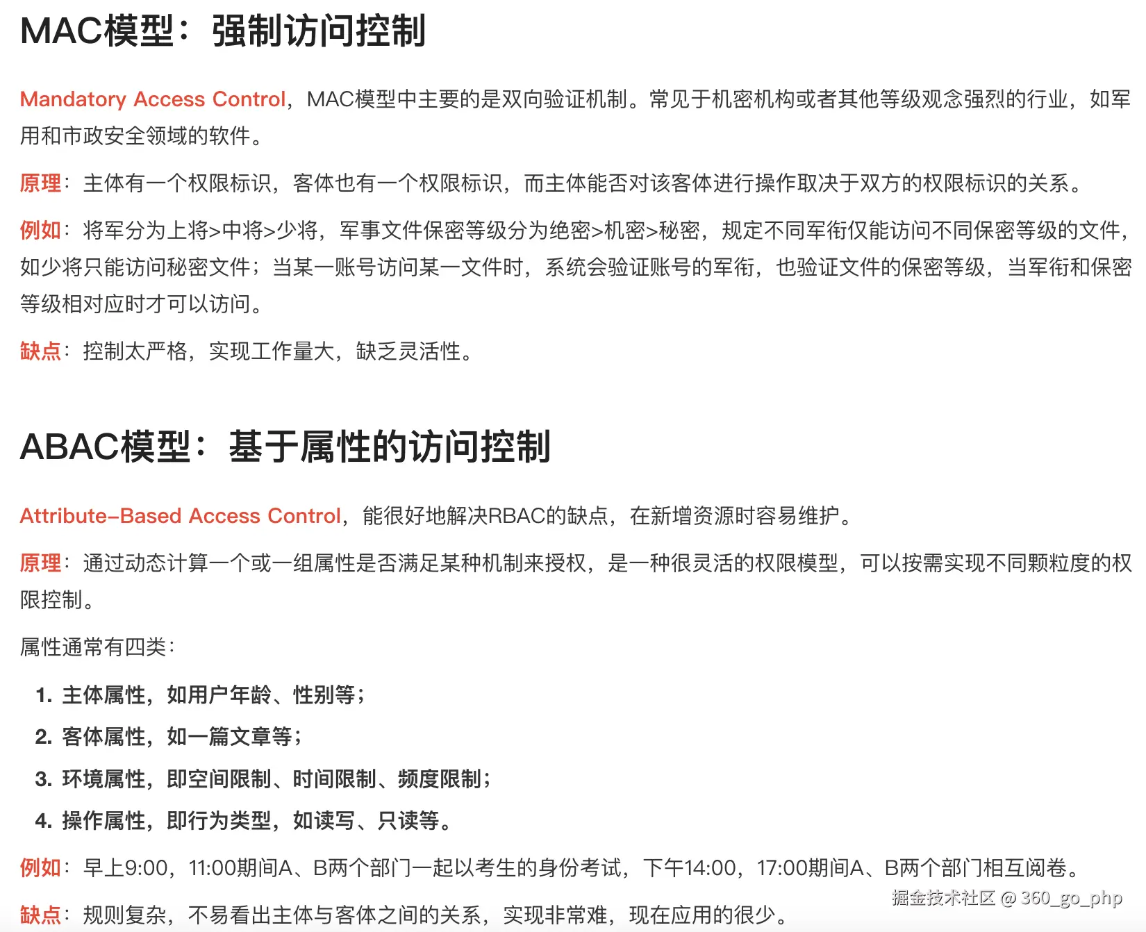
权限系统设计与不同模型对比

1,652 阅读7分钟

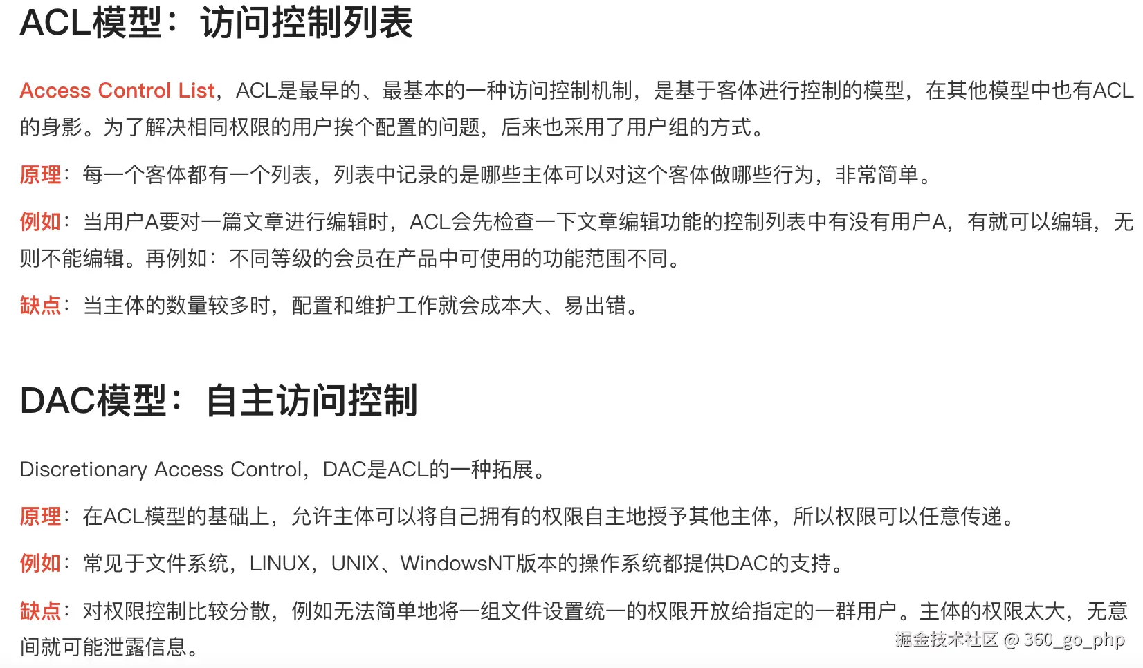
权限系统设计与对比

在现代应用中,权限管理系统通常是确保系统安全的核心组成部分。权限系统的设计涉及到如何控制用户对系统资源、功能以及数据的访问。在此,我们将讨论几种常见的权限系统设计方式,并进行对比,帮助选择最适合的设计方案。

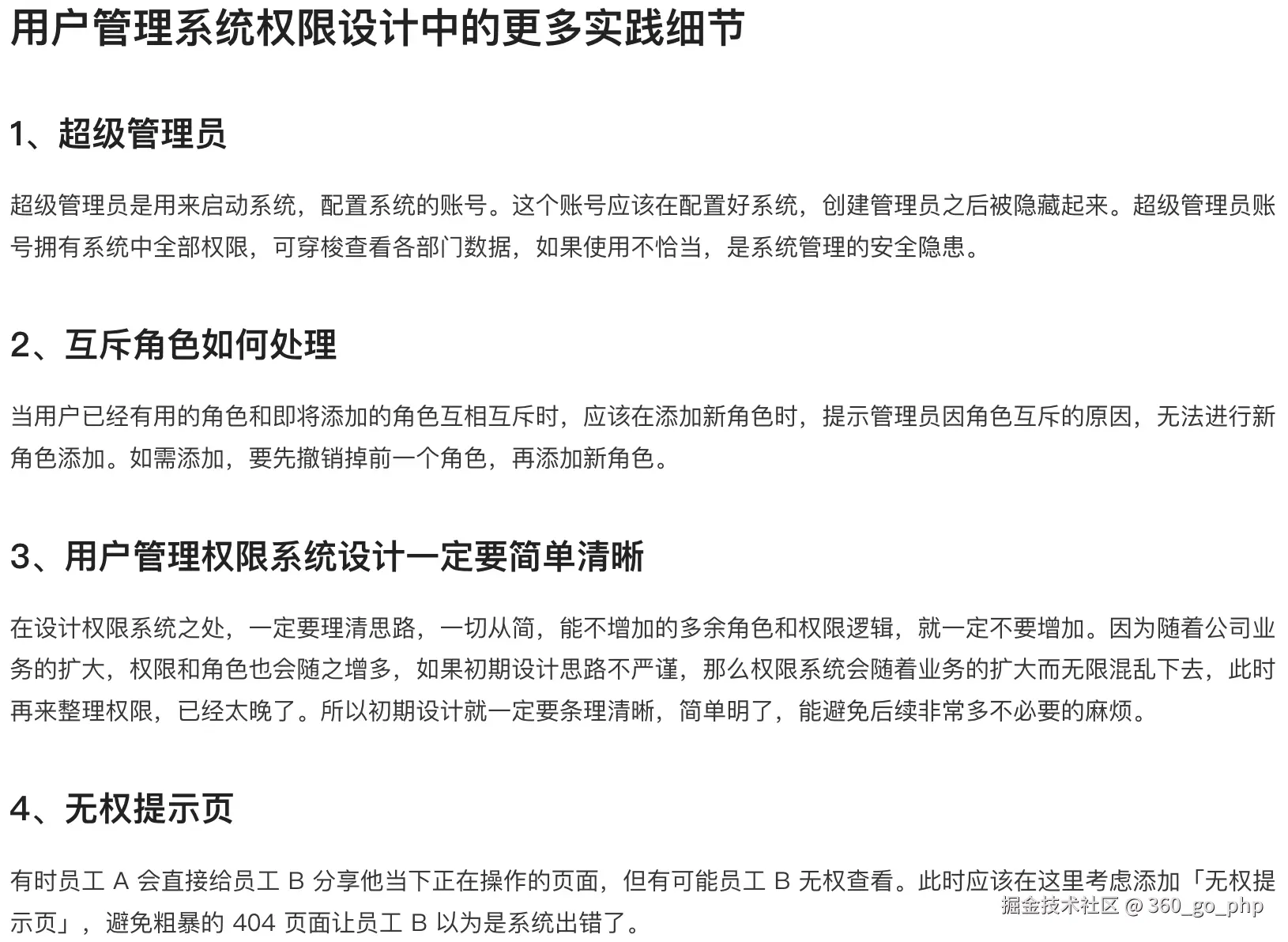
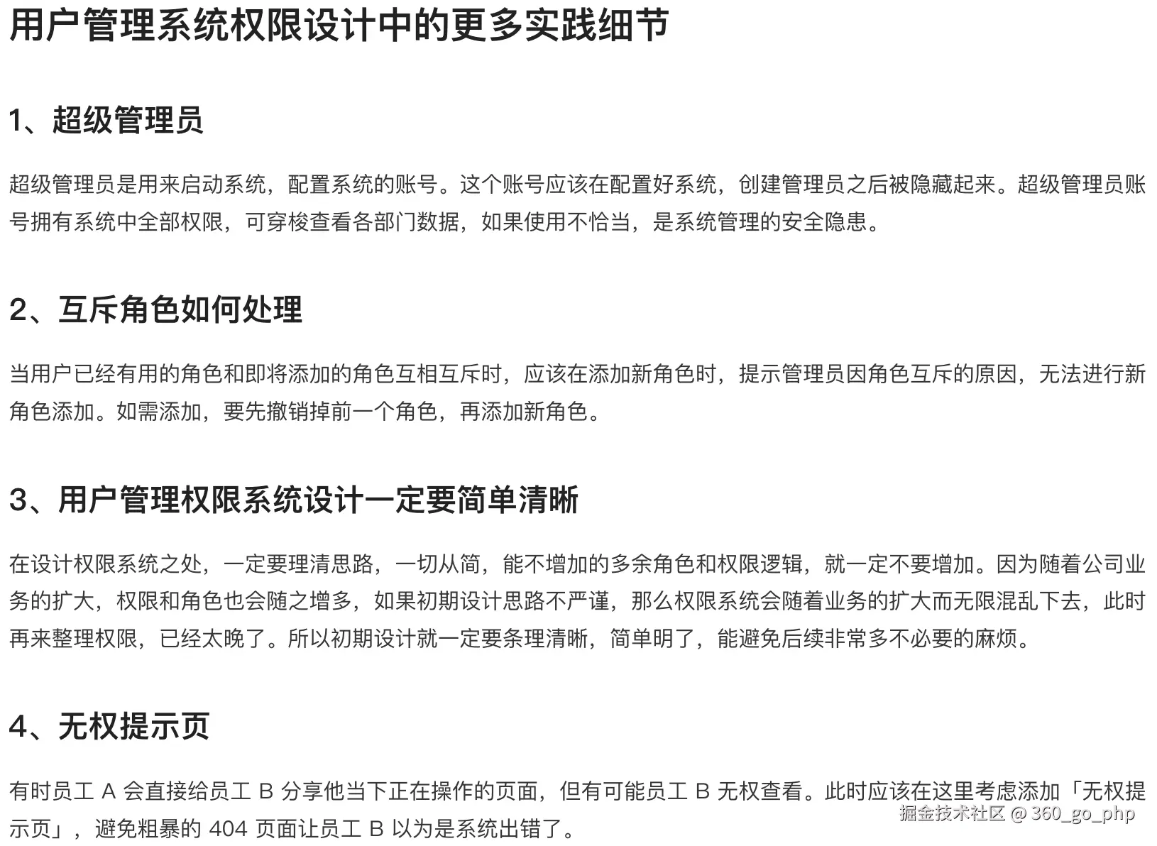
一、常见的权限管理系统设计方式

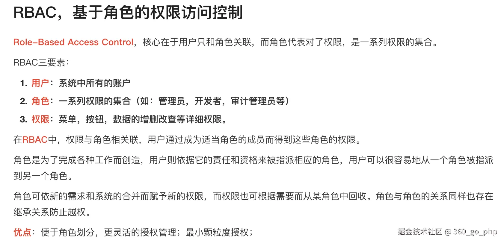
  1. 基于角色的权限控制(RBAC)
  2. 基于属性的访问控制(ABAC)
  3. 基于资源的访问控制(RBAC + Resource)
  4. 基于权限的访问控制(PBAC)

image.png

1. 基于角色的权限控制(RBAC)

RBAC(Role-Based Access Control)是一种常见的权限管理方式,权限是基于角色进行管理的,用户通过加入角色来获得对应的权限。

  • 设计原理

    • 角色(Role):一组具有相似权限的用户集合。例如,管理员、普通用户等。
    • 权限(Permission):一组特定的系统操作,如“查看订单”,“编辑用户信息”等。
    • 用户(User):可以被分配到一个或多个角色中,从而获得相应权限。
  • 优势

    • 简单易用:通过角色进行权限管理,结构清晰,易于理解。
    • 维护性强:只需要维护角色和权限的关系,减少了对每个用户的权限管理负担。
    • 可扩展性:支持多层次、多级别的权限管理。
  • 劣势

    • 权限细粒度不足:角色是权限的集合,可能出现“过多”或“不够”精确的问题。
    • 用户个性化管理较为困难:如果需要为某个用户配置非常具体的权限(比如,某个用户能访问特定的数据记录),RBAC 就不适用了。

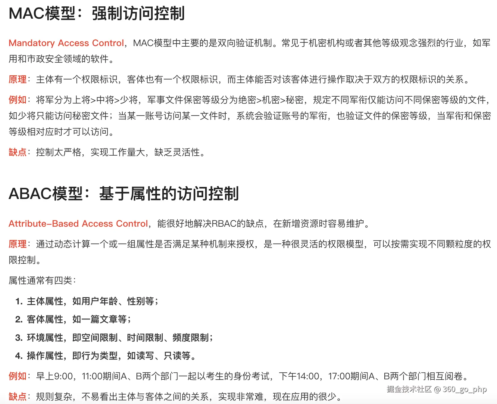
2. 基于属性的访问控制(ABAC)

image.png ABAC(Attribute-Based Access Control)是一种更加细粒度的权限控制方法,权限控制不仅仅依赖于用户的角色,还依赖于其他属性(例如:用户的部门、时间、请求的资源等)。

  • 设计原理

    • 属性(Attribute):可以是用户属性、资源属性、环境属性等。例如,用户所在部门、请求的时间段等。
    • 策略(Policy):通过规则和条件(基于属性)来控制访问。例如:“只有在上午9点到下午5点之间,且用户属于‘HR’部门的用户才能访问‘员工信息’”。
  • 优势

    • 灵活性:允许更加细粒度的访问控制,可以基于多个属性进行权限判断。
    • 复杂场景适用:非常适合多变的业务场景,比如,时间、位置、角色等因素共同决定权限。
  • 劣势

    • 复杂性:配置和管理复杂,规则较多时容易出现错误。
    • 性能问题:需要在每次请求时评估多个属性,可能带来性能开销。

3. 基于资源的访问控制(RBAC + Resource)

这种方式是 RBAC 的扩展,在传统的角色和权限模型上增加了资源层级管理,使得权限不仅限于功能权限,还可以对资源(如数据、记录等)进行细粒度控制。

  • 设计原理

    • 资源(Resource):系统中的具体数据或对象。例如,订单记录、员工档案等。
    • 权限(Permission):某些功能对资源的操作权限,例如“查看订单”或者“编辑订单”。
    • 资源访问控制:对于每个资源,可以进行角色与用户的授权,控制特定用户对特定资源的访问。
  • 优势

    • 更加精细的控制:支持对特定资源的访问控制,适用于对数据进行严格权限管理的场景。
    • 灵活性:可以灵活地对用户进行授权,例如,只允许某个用户访问某些特定的订单记录。
  • 劣势

    • 复杂性:需要在原有的 RBAC 系统上进行扩展,增加了设计和维护的复杂度。
    • 性能问题:当资源和权限数据量非常大的时候,可能需要更多的计算和存储,增加了系统的负担。

4. 基于权限的访问控制(PBAC)

PBAC(Permission-Based Access Control)是一种更为传统的权限管理方法,主要是基于每个用户的具体权限来管理访问控制。与 RBAC 类似,但是 PBAC 的权限定义更加直接和具体。

  • 设计原理

    • 权限(Permission):直接分配给用户,而不是通过角色进行间接分配。
    • 用户(User):每个用户拥有的权限清单。
  • 优势

    • 灵活性:可以非常具体地控制每个用户的权限,适用于权限需求非常精细的场景。
    • 简化的控制:不需要角色中介,直接操作权限清单。
  • 劣势

    • 管理复杂:如果系统用户和权限较多,管理起来会非常复杂。
    • 难以扩展:当权限需求增加时,直接为每个用户分配权限会变得越来越难维护。

二、权限系统设计对比

特性RBAC(基于角色的访问控制)ABAC(基于属性的访问控制)RBAC + Resource(资源控制)PBAC(基于权限的访问控制)
灵活性中等,角色定义有限高,基于属性的灵活控制高,对资源的细粒度控制低,权限直接分配给用户
易用性高,角色清晰,易于理解和管理低,规则复杂,难以管理中,增加资源层级后较为复杂低,权限分配多样,难以扩展
适用场景中小型系统,权限层次较简单的系统大型系统,复杂场景,涉及多个属性判断的场景数据权限控制和资源访问较为重要的系统小型系统或者权限需求不复杂的系统
粒度低,通常为大范围的功能权限控制高,可以精确到每个属性的组合判断高,支持对不同资源进行细粒度权限控制中等,直接的权限分配,但不涉及资源或属性控制
管理复杂度低,角色和权限分配清晰高,需要管理大量属性和规则高,需要管理角色、权限以及资源访问控制高,涉及到每个用户的独立权限管理
性能开销低,角色查询通常比较高效高,每次访问都需要评估复杂的属性规则中等,涉及资源的查询可能带来一定的性能开销高,涉及每个用户的权限清单,查询量大时性能降低

三、选择合适的权限管理系统

选择合适的权限管理系统,取决于以下几个因素:

image.png

  1. 系统规模与复杂度:RBAC 是一个简单易用且高效的方案,适合大多数中小型应用。而 ABAC 和 RBAC + Resource 则更适用于权限需求复杂、涉及多种属性和资源控制的大型应用。
  2. 权限控制的精细程度:如果需要对数据和资源进行精细的控制(如权限粒度要求很高),RBAC + Resource 或 ABAC 是更适合的选择。
  3. 可维护性:对于大型系统,RBAC 和 ABAC 提供了更好的可维护性,而 PBAC 可能在大规模系统中管理困难。

image.png

结论

image.png

  • RBAC 适合于大多数场景,特别是当系统角色明确,权限不复杂时。 image.png
  • ABAC 适用于更复杂的场景,可以根据多种属性动态控制权限,但它需要更高的复杂度管理。 image.png
  • RBAC + Resource 适用于需要精细控制数据访问和资源操作的场景.

image.png

  • PBAC 虽然灵活,但通常不适合大规模系统,因为权限的直接管理会变得越来越复杂。

image.png

总的来说,RBAC 是最常用的权限管理方式,而 ABACRBAC + Resource 则适用于更加复杂和精细的权限管理需求。

image.png

image.png