流程图如何制作?10个工作流程图模板盘点!

404 阅读11分钟

“一图胜千言”,能用图说清楚的,千万别用文字!这点放在流程图上也是同样的道理,在现代企业管理和项目推进中,流程图作为一种直观的可视化工具,应用越来越广泛。流程图不仅能够帮助团队理清思路、优化工作流程,还能在沟通和协作中发挥重要作用。

然而,很多人在制作流程图时感到无从下手,不知如何开始。本文将为你详细介绍流程图的制作方法,同时推荐10个实用的工作流程图模板,助你高效绘制流程图!

流程图如何制作?

制作流程图并不复杂,只要遵循一定的步骤,就能制作出自己想要的流程图——

  • 明确目标:在开始绘制流程图之前,首先要明确流程图的目的。是用于项目管理、产品开发还是其他目的?明确目标可以帮助你更好地组织信息。
  • 收集信息:了解流程的每一个步骤,收集相关的信息和数据。这一步骤至关重要,因为流程图的准确性直接影响到后续的执行效果。
  • 选择流程图制作工具:选择合适的流程图绘制工具。现如今,有很多在线和离线的工具可以帮助你轻松绘制流程图,如国内的boardmix,国外的Visio、Lucidchart等。

在线流程图软件boardmix *在线流程图软件boardmix

  • 使用标准符号:在绘制流程图时,尽量使用行业标准符号,以便于他人阅读和理解。例如,使用圆形表示开始和结束,箭头表示流程的方向。确保流程的逻辑清晰,便于他人理解。
  • AI一键生成流程图:有些流程图软件集成了当下流行的AIGC功能——AI生成流程图,只需输入流程图名称或主题,AI就会快速绘制出一个对应的流程图。
  • 走查和修改:完成初稿后,最好让相关人员走查流程图,收集反馈意见并进行修改,确保流程图的准确性和可操作性。
  • 发布和分享:最后将流程图发布到团队共享平台,确保所有相关人员都能访问和使用。

工作流程图模板去哪找?

过去我们使用的流程图软件往往仅提供绘图工具,缺乏丰富的模板支持。这意味着从零开始绘制一个流程图需要耗费大量的时间和精力。随着流程图的更新换代,现在许多新一代的流程图软件不仅提供绘图工具,还内置了海量的流程图模板,可以极大提高工作效率。

在众多流程图工具中,boardmix是一款值得推荐的在线流程图软件。它不仅拥有强大的绘图功能,更重要的是,它具备AI一键生成流程图的功能。这一特性使得用户可以通过简单的输入,快速生成符合需求的流程图,极大地节省了时间。

此外,boardmix旗下的“boardmix模板社区”更是一个宝贵的资源,社区汇集了海量的可视化模板,包括但不限于:流程图模板、时间轴模板、架构图模板、UML模板、读书笔记模板、工作计划模板、PPT模板等。

为方便各位使用这些模板,我们从中精选了10个实用的工作流程图模板,在此分享出来,希望能帮到有需要的朋友。

boardmix模板社区 *boardmix模板社区

敏捷开发工作流程图模板

敏捷开发工作流程是一种以人为核心、迭代、循序渐进的软件开发方法。它强调在整个开发过程中的适应性和灵活性,通过短周期的迭代来快速交付有价值的软件。这种流程鼓励快速和灵活的响应变化,即使在开发后期也能够接纳需求的改变。团队成员之间紧密合作,通过每日站会、迭代计划会议和回顾会议等机制,确保沟通顺畅,及时调整开发方向。敏捷开发工作流程以用户故事为单位,将大型项目分解为多个小的、可管理的部分,每个部分都在一个迭代周期内完成,从而实现快速交付和持续改进。它适用于需求不确定或经常变化的项目,能够帮助团队更好地应对挑战,提高客户满意度。

流程图模板-来自boardmix模板社区 *流程图模板-来自boardmix模板社区

新媒体运营工作流程图模板

新媒体运营工作流程是企业在互联网时代进行品牌推广和用户互动的关键工具。它涵盖了从内容策划到社交互动,再到数据分析的全方位活动。在内容策划阶段,团队需要根据目标受众的兴趣和需求,制定吸引人的内容主题和形式。通过社交媒体、博客、微信公众号等平台,发布高质量的内容,吸引用户关注和参与。同时,积极与用户进行互动,回复评论、私信,增强用户粘性。定期对运营数据进行分析,如粉丝增长、阅读量、互动率等,根据数据反馈调整运营策略,不断优化内容和互动方式,以实现品牌传播、用户增长和市场竞争力提升的目标。

流程图模板-来自boardmix模板社区

产品开发工作流程图模板

产品开发工作流程是将创意转化为市场成功产品的系统化方法。它从市场调研和需求分析开始,确保产品设计能够满足潜在用户的需求。在概念阶段,团队通过头脑风暴和原型设计,探索不同的产品解决方案。进入设计和开发阶段后,严格按照预定的计划和标准进行工作,确保产品质量和性能。测试阶段对产品进行全面的检验,发现并修复潜在的问题。最后,在产品上市前,进行市场推广和销售准备,确保产品能够顺利推向市场。整个流程注重跨部门协作,从研发到市场,每个环节都紧密相连,共同推动产品从无到有的全过程。

流程图模板-来自boardmix模板社区

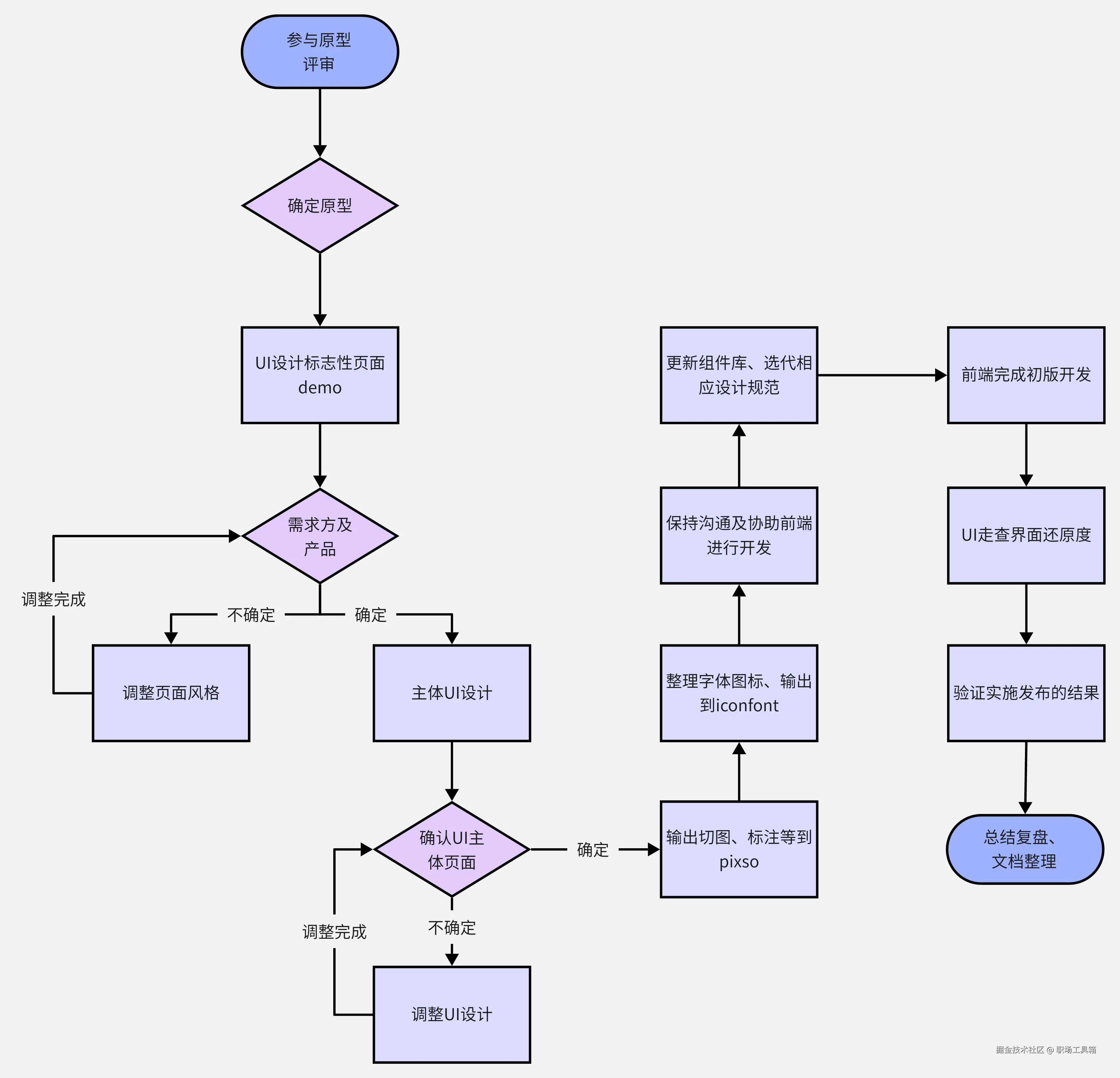
UI设计工作流程图模板

UI设计工作流程专注于创造直观、美观且易于使用的用户界面。它始于对项目需求的深入理解,包括目标用户群体、品牌风格和产品功能等。设计师通过用户研究,了解用户的行为习惯和偏好,为设计提供依据。在创意构思阶段,绘制草图和概念图,探索不同的设计方案。接着,利用专业的设计工具制作高保真原型,将设计想法具体化。原型设计完成后,进行用户测试,收集反馈意见,对设计进行优化和调整。最终,将设计成果交付开发团队,确保设计在实际产品中的准确实现,为用户提供优质的交互体验。

流程图模板-来自boardmix模板社区

财务预算工作流程图模板

财务预算工作流程图是企业财务管理的重要工具,它规范了预算编制、执行和监控的全过程。在预算编制阶段,各部门根据业务计划和市场预测,提出预算需求,财务部门进行汇总和平衡,制定出符合企业战略的预算方案。预算执行过程中,通过定期的预算跟踪和分析,监控各项支出和收入的实际执行情况,与预算进行对比,及时发现偏差并采取措施进行调整。在预算监控阶段,对预算执行结果进行评估,总结经验教训,为下一轮预算编制提供参考。

流程图模板-来自boardmix模板社区

护理部工作流程图模板

护理部工作流程图是医院和医疗机构中确保患者安全和护理质量的关键工具。它详细展示了从患者入院到出院的整个护理过程,包括护理评估、护理计划制定、护理实施和护理评价等环节。在患者入院时,护理人员进行详细的评估,了解患者的身体状况和护理需求。根据评估结果,制定个性化的护理计划,明确护理目标和措施。在护理实施阶段,严格按照护理计划执行各项护理操作,如给药、换药、生活护理等。护理评价阶段,对护理效果进行评估,根据患者反馈和病情变化,及时调整护理计划。

流程图模板-来自boardmix模板社区

安全监理工作流程图模板

安全监理工作流程图是建筑工程和其他重大项目中确保施工安全的重要保障。它从项目启动阶段的安全策划开始,明确安全监理的目标和职责。在施工准备阶段,对施工现场进行安全检查,确保各项安全措施到位。施工过程中,进行日常的安全巡视和专项检查,及时发现和处理安全隐患。对于发现的问题,要求施工单位进行整改,并跟踪整改结果。定期召开安全监理会议,总结安全监理工作情况,提出改进措施。项目完成后,进行安全监理工作总结,为今后的项目提供经验借鉴。

流程图模板-来自boardmix模板社区

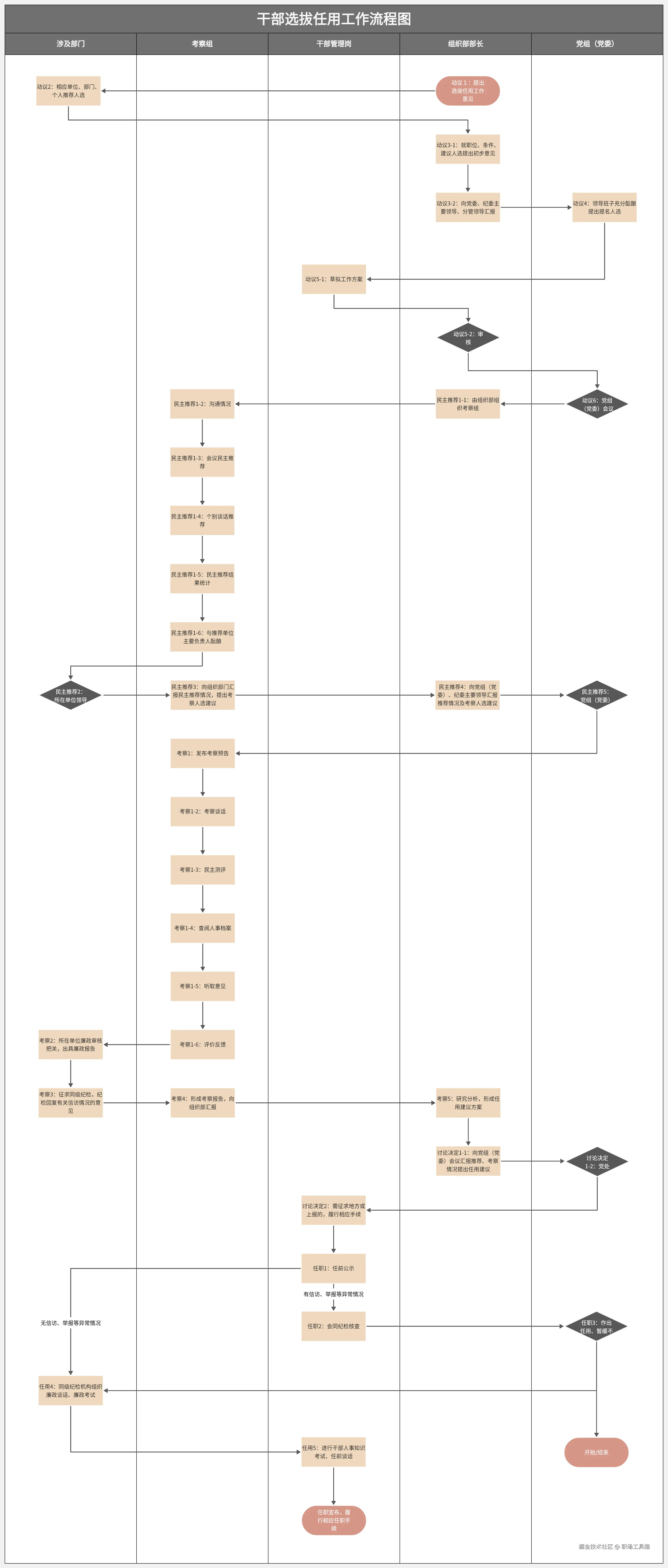
干部选拔任用工作流程图模板

干部选拔任用工作流程图是组织管理中确保人才选拔科学性和公正性的关键工具。它从岗位需求分析开始,明确选拔岗位的职责和任职要求。通过内部推荐、公开竞聘等多种方式,广泛收集候选人信息。对候选人进行资格审查,筛选出符合条件的人员进入面试环节。面试过程中,通过结构化面试、情景模拟等方式,全面评估候选人的能力和素质。根据面试结果,确定拟任人选,并进行公示,接受群众监督。公示无异议后,办理任用手续。

流程图模板-来自boardmix模板社区

档案管理工作流程图模板

档案管理工作流程图是企业和组织中确保信息安全和高效运营的重要工具。它涵盖了档案的收集、整理、归档、保管、利用和销毁等环节。在档案收集阶段,明确档案的收集范围和渠道,确保各类文件资料的完整收集。整理阶段,按照一定的分类标准和方法,对档案进行分类、编号和装订。归档后,将档案存放在合适的保管场所,采取防火、防盗、防潮等措施,确保档案的安全。档案利用阶段,建立档案借阅制度,方便员工查阅和使用档案。对于超过保管期限的档案,进行鉴定和销毁,确保档案管理的合规性。

专利申请工作流程图模板

专利申请工作流程图是保护创新成果的重要指南。它从确定专利申请类型开始,根据创新的性质选择发明专利、实用新型专利或外观设计专利。接着,准备申请材料,包括申请表、说明书、权利要求书等,确保材料的完整性和准确性。将申请材料提交至国家或地区的专利局,按照专利局的要求缴纳申请费用。专利局受理申请后,进行形式审查和实质审查,对符合要求的申请授予专利权。在专利申请过程中,及时关注审查进度,根据专利局的反馈进行补正或答复。

以上就是本次想和各位分享的所有内容,希望能帮到有需要的朋友。如果你有其他疑问,或是想进一步了解的内容,欢迎在下方的评论区留言,我们一起交流探讨。

码字不易,如果对你有帮助的话,请别忘了赏个【三连】或是【关注】我哦,关注不迷路,那我们下次再见咯!