实现持久层组件库

131 阅读2分钟

组件地址

<dependency>
  <groupId>org.opengoofy.index12306</groupId>
  <artifactId>index12306-database-spring-boot-starter</artifactId>
  <version>${project.version}</version>
</dependency>

组件功能

image.png

通用分页组件

package org.opengoofy.index12306.framework.starter.database.config;

import com.baomidou.mybatisplus.annotation.DbType;
import com.baomidou.mybatisplus.core.incrementer.IdentifierGenerator;
import com.baomidou.mybatisplus.extension.plugins.MybatisPlusInterceptor;
import com.baomidou.mybatisplus.extension.plugins.inner.PaginationInnerInterceptor;
import org.opengoofy.index12306.framework.starter.database.handler.CustomIdGenerator;
import org.opengoofy.index12306.framework.starter.database.handler.MyMetaObjectHandler;
import org.springframework.context.annotation.Bean;
import org.springframework.context.annotation.Primary;

/**
 * MybatisPlus 配置文件
 *
 */
public class MybatisPlusAutoConfiguration {

    /**
     * 分页插件
     */
    @Bean
    public MybatisPlusInterceptor mybatisPlusInterceptor() {
        MybatisPlusInterceptor interceptor = new MybatisPlusInterceptor();
        interceptor.addInnerInterceptor(new PaginationInnerInterceptor(DbType.MYSQL));
        return interceptor;
    }
}

实体基础属性

package org.opengoofy.index12306.framework.starter.database.base;

import com.baomidou.mybatisplus.annotation.FieldFill;
import com.baomidou.mybatisplus.annotation.TableField;
import lombok.Data;

import java.util.Date;

/**
 * 数据持久层基础属性
 *
 */
@Data
public class BaseDO {

    /**
     * 创建时间
     */
    @TableField(fill = FieldFill.INSERT)
    private Date createTime;

    /**
     * 修改时间
     */
    @TableField(fill = FieldFill.INSERT_UPDATE)
    private Date updateTime;

    /**
     * 删除标志
     */
    @TableField(fill = FieldFill.INSERT)
    private Integer delFlag;
}

元数据处理器

package org.opengoofy.index12306.framework.starter.database.handler;

import com.baomidou.mybatisplus.core.handlers.MetaObjectHandler;
import org.apache.ibatis.reflection.MetaObject;
import org.opengoofy.index12306.framework.starter.common.enums.DelEnum;

import java.util.Date;

/**
 * 元数据处理器
 *
 */
public class MyMetaObjectHandler implements MetaObjectHandler {

    /**
     * 数据新增时填充
     *
     * @param metaObject
     */
    @Override
    public void insertFill(MetaObject metaObject) {
        this.strictInsertFill(metaObject, "createTime", Date.class, new Date());
        this.strictInsertFill(metaObject, "updateTime", Date.class, new Date());
        this.strictInsertFill(metaObject, "delFlag", Integer.class, DelEnum.NORMAL.code());
    }

    /**
     * 数据修改时填充
     *
     * @param metaObject
     */
    @Override
    public void updateFill(MetaObject metaObject) {
        this.strictInsertFill(metaObject, "updateTime", Date.class, new Date());
    }
}

分页转换器(详见规约组件)

自定义雪花算法

如何生成分布式雪花算法ID

分布式系统中,有一些需要使用全局唯一 ID 的场景,这种时候为了防止 ID 冲突可以使用 36 位的 UUID,但是 UUID 有一些缺点,首先他相对比较长,另外 UUID 一般是无序的

有些时候我们希望能使用一种简单些的 ID,并且希望 ID 能够按照时间有序生成

雪花算法含义

image.png

雪花算法组成

image.png

image.png

雪花算法适用场景

因为雪花算法有序自增,保障了 MySQL 中 B+ Tree 索引结构插入高性能。

所以,日常业务使用中,雪花算法更多是被应用在数据库的主键 ID 和业务关联主键。

雪花算法生成ID重复问题

image.png

image.png

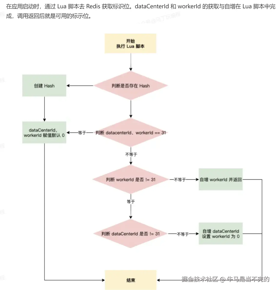
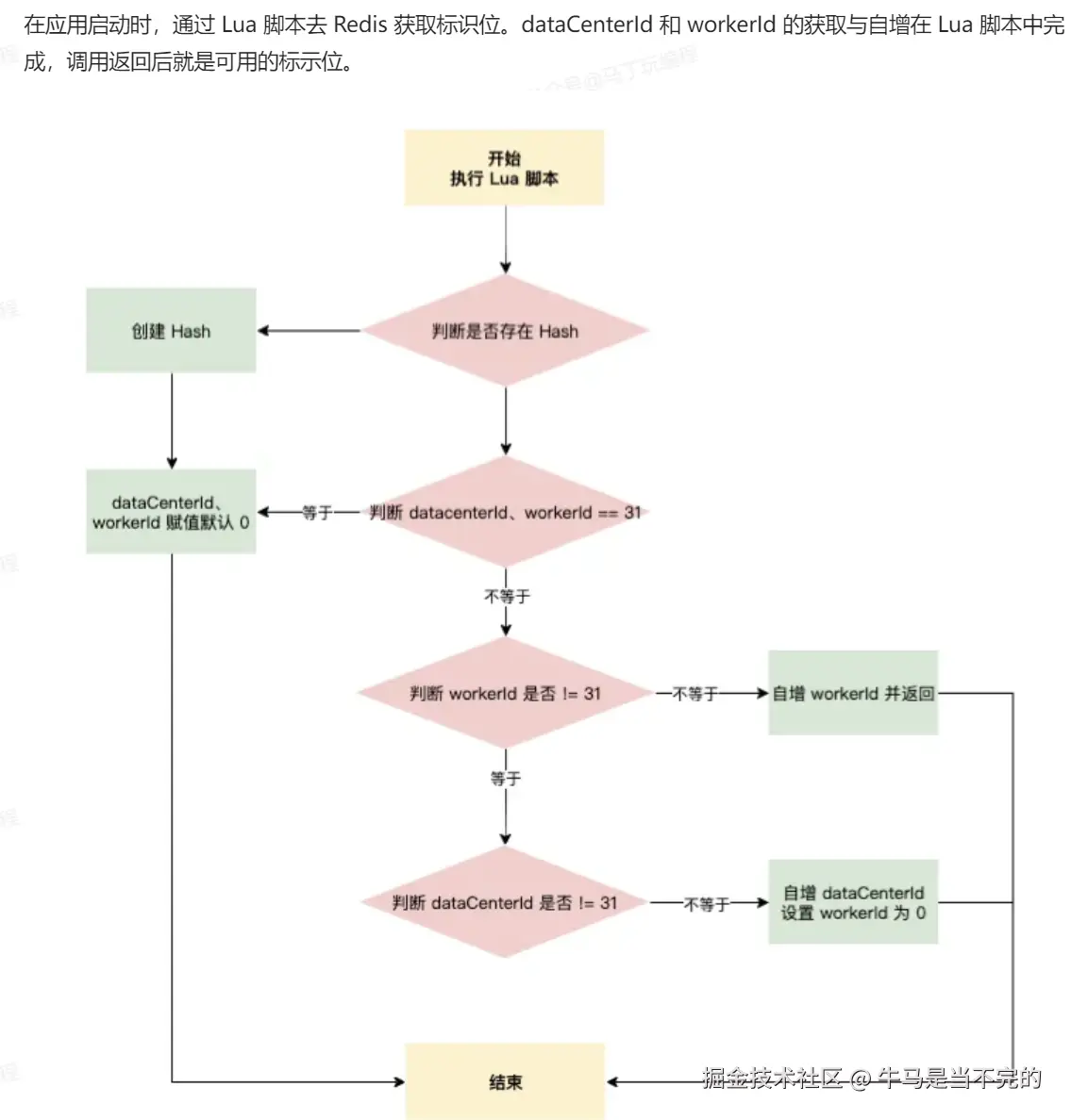
标识位如何定义

image.png

image.png

分配标识位

image.png

image.png

image.png

image.png

image.png

实操自定义雪花算法

package org.opengoofy.index12306.framework.starter.database.handler;

import com.baomidou.mybatisplus.core.incrementer.IdentifierGenerator;
import org.opengoofy.index12306.framework.starter.distributedid.toolkit.SnowflakeIdUtil;

/**
 * 自定义雪花算法生成器
 *
 */
public class CustomIdGenerator implements IdentifierGenerator {

    @Override
    public Number nextId(Object entity) {
        return SnowflakeIdUtil.nextId();
    }
}

配置类中声明 @Primary 上述雪花算法生成器是主要的,不再使用默认的雪花 ID 生成器

package org.opengoofy.index12306.framework.starter.database.config;

import com.baomidou.mybatisplus.annotation.DbType;
import com.baomidou.mybatisplus.core.incrementer.IdentifierGenerator;
import com.baomidou.mybatisplus.extension.plugins.MybatisPlusInterceptor;
import com.baomidou.mybatisplus.extension.plugins.inner.PaginationInnerInterceptor;
import org.opengoofy.index12306.framework.starter.database.handler.CustomIdGenerator;
import org.opengoofy.index12306.framework.starter.database.handler.MyMetaObjectHandler;
import org.springframework.context.annotation.Bean;
import org.springframework.context.annotation.Primary;

/**
 * MybatisPlus 配置文件
 *
 */
public class MybatisPlusAutoConfiguration {

    /**
     * 自定义雪花算法 ID 生成器
     */
    @Bean
    @Primary
    public IdentifierGenerator idGenerator() {
        return new CustomIdGenerator();
    }
}