React中Element&Fiber对象、WorkInProgress双缓存、Reconcile&Render&Commit、第一次挂载过程详解

190 阅读14分钟

基础概念

在这里插入图片描述

Element对象与Fiber对象

Element对象与Fiber对象 在这里插入图片描述

Element 对象

定义
React 的 Element 对象是一个描述用户界面(UI)的普通 JavaScript 对象,通常由 React.createElement 或 JSX 语法生成。

作用

  • 它是 React 应用中的一种描述 UI 的不可变数据结构
  • 表示一个虚拟 DOM 节点,是 React 处理 UI 的起点。

结构
一个典型的 React Element 对象结构如下:

const element = {
  type: 'div',          // 节点类型(字符串或组件类型)
  props: {              // 属性
    children: [         // 子元素
      { type: 'span', props: { children: 'Hello' } },
      { type: 'button', props: { children: 'Click me' } }
    ]
  },
  key: null,            // 用于唯一标识同一层级的节点
  ref: null             // 引用
};

特点

  • 不可变性:一旦创建就不能修改。如果需要更新界面,React 会创建新的 Element 对象。
  • 轻量级:它仅包含描述界面的必要信息。

Fiber 对象

定义
Fiber 是 React 16 引入的一种数据结构,用于描述组件的更新单元,它可以被认为是 React 的一种“工作单元”(unit of work)。

作用

  • 它是 React 中调度和协调的核心,用于追踪组件的更新状态
  • 用于支持 React 的可中断渲染特性(Time Slicing 和 Concurrent Mode)。

结构
一个 Fiber 对象包含了非常多的属性,用于追踪组件的状态和更新过程。常见结构如下:

const fiber = {
  tag: 5,                     // 节点类型(HostComponent、ClassComponent 等)
  key: 'unique-key',          // 唯一标识
  type: 'div',                // 节点的类型,与 Element 的 type 类似
  stateNode: domElement,      // 对应的 DOM 节点(如果是原生元素)
  return: parentFiber,        // 父 Fiber 节点
  child: firstChildFiber,     // 子 Fiber 节点
  sibling: nextSiblingFiber,  // 兄弟 Fiber 节点
  alternate: oldFiber,        // 双缓冲机制中的旧 Fiber
  memoizedProps: currentProps,// 上一次渲染的 props
  memoizedState: currentState,// 上一次渲染的 state
  updateQueue: updates,       // 更新队列
};

特点

  • 动态可变:Fiber 对象会随着更新而变化,并在内存中保留更新的状态。
  • 连接性强:每个 Fiber 都有指向父节点、子节点和兄弟节点的指针。
  • 性能优化:Fiber 提供了双缓冲机制,通过 currentalternate 双链表,优化了渲染和更新的效率。

Element 对象与 Fiber 对象的关系

  1. 创建

    • React 在渲染时,根据 JSX 或 React.createElement 创建 Element 对象。
    • React 的协调(Reconciliation)过程会将 Element 转换成 Fiber 对象。
  2. 作用范围

    • Element 描述的是组件树的静态结构。
    • Fiber 描述的是组件树的动态工作单元,包含状态、更新和副作用等信息。
  3. 更新机制

    • 当状态或属性变化时,React 会生成新的 Element 对象。
    • Fiber 会根据新的 Element 对象,通过 Diff 算法对比并生成新的 Fiber 树,最终将变化反映到 DOM。

总结

特性Element 对象Fiber 对象
定义UI 描述的不可变对象用于描述组件树状态和调度的工作单元
生成方式React.createElement 或 JSX由协调过程生成
是否可变不可变可变
用途描述界面结构追踪组件状态和更新
层级描述静态的 React 虚拟 DOM 树处理动态的 Fiber 工作树

Fiber 是 React 内部实现的一部分,开发者通常无需直接操作,而是通过 React 的声明式 API(如 JSX 和 hooks)间接影响 Fiber 树的构建和更新。

FiberRootNode与HostRootFiber

在这里插入图片描述 在 React 中,FiberRootNodeHostRootFiber 是 React 内部实现的两个核心概念。它们在 React 的渲染和更新过程中扮演不同的角色,但彼此紧密关联。


1. FiberRootNode

定义

  • FiberRootNode 是 React 应用的根节点,用于管理整个 React 应用的渲染状态。
  • 它是一个表示应用根部的对象,通常对应于一个 React 渲染器(如 DOM 渲染器)的根容器(如 document.getElementById('root'))。

作用

  • 持有与 React 渲染相关的全局状态。
  • 是 React 树的入口,包含指向根 Fiber 节点的引用(即 HostRootFiber)。
  • 维护 React 树的更新调度。

结构
以下是 FiberRootNode 的核心属性:

const FiberRootNode = {
  containerInfo: domContainer,     // DOM 容器,比如 <div id="root">
  current: HostRootFiber,          // 指向当前 Fiber 树的根 Fiber 节点
  pendingLanes: 0,                 // 所有等待调度的更新任务
  finishedWork: null,              // 已完成的 Fiber 树
  callbackNode: null,              // 当前调度的任务
  callbackPriority: NoPriority,    // 当前任务的优先级
  eventTimes: [],                  // 记录各任务的触发时间
};

特点

  1. 全局管理:FiberRootNode 是 React 应用的全局入口,它是整个 React 渲染逻辑的起点。
  2. 连接 Fiber 树current 属性指向 HostRootFiber,它是连接到 Fiber 树的桥梁。
  3. 任务调度:包含任务优先级(pendingLanescallbackNode)和状态管理信息。

2. HostRootFiber

定义

  • HostRootFiber 是 Fiber 树的根节点(Root Fiber),直接挂载在 FiberRootNode 的 current 属性上。
  • 它是 Fiber 树中的第一个 Fiber 节点,对应整个应用的根组件。

作用

  • 表示 React 应用的顶级组件,是 React 渲染和协调过程的起点。
  • 持有整个应用的状态信息(如 Props、State 和更新队列)。

结构
HostRootFiber 是 Fiber 对象的一个实例,拥有以下关键属性:

const HostRootFiber = {
  tag: 3,                        // 表示节点类型为 HostRoot
  stateNode: FiberRootNode,      // 指向 FiberRootNode,形成双向关联
  memoizedState: {               // 应用的状态
    element: AppElement          // 应用根组件生成的 React 元素
  },
  updateQueue: {                 // 更新队列,存储状态的变化
    shared: {
      pending: null              // 指向等待处理的更新
    }
  },
  child: AppFiber,               // 指向应用根组件的 Fiber 节点
  return: null,                  // 根节点没有父节点
};

特点

  1. Fiber 树的起点:它是整个 Fiber 树的根节点,代表 React 应用的根组件。
  2. 双向关联stateNode 指向 FiberRootNode,而 FiberRootNode 的 current 又指回 HostRootFiber。
  3. 应用状态管理:负责存储应用的顶级状态和更新逻辑。

3. FiberRootNode 与 HostRootFiber 的关系
  1. 从属关系

    • FiberRootNode 是全局应用的根节点,持有全局的状态和调度信息。
    • HostRootFiber 是 Fiber 树的根节点,代表应用的根组件,并存储应用状态。
    • FiberRootNode 的 current 属性指向 HostRootFiber,形成直接关联。
  2. 渲染过程

    • React 初始化时会创建 FiberRootNode 和 HostRootFiber。
    • FiberRootNode 的 containerInfo 是实际的 DOM 容器(如 #root),而 HostRootFiber 会逐步构建子 Fiber 节点,最终对应真实的 DOM 节点。
  3. 更新过程

    • 更新从 FiberRootNode 的调度开始。
    • FiberRootNode 会触发调度,并通过 current 指向的 HostRootFiber 开始协调和渲染更新。

4. 关系示意图
FiberRootNode
 ├── containerInfo → <div id="root">  (DOM 容器)
 ├── current → HostRootFiber          (根 Fiber 节点)
      ├── child → AppFiber            (应用根组件的 Fiber)
           ├── child → ComponentFiber (组件的子节点)

5. 总结
特性FiberRootNodeHostRootFiber
定义应用的根节点,管理全局状态和调度Fiber 树的根节点,代表应用的根组件
主要作用维护全局状态、任务调度、连接 Fiber 树存储应用状态、更新逻辑和子节点
关联性current 属性指向 HostRootFiberstateNode 指向 FiberRootNode
具体场景对应 React 应用的 DOM 容器对应 React 应用的顶级组件

FiberRootNode 是全局调度的核心,而 HostRootFiber 是组件树的根节点。两者紧密配合,共同完成 React 的渲染和更新流程。

WorkInProgress双缓存机制

React双缓存 在这里插入图片描述

React 的 WorkInProgress 双缓存机制 是 React Fiber 架构中优化渲染性能的核心设计之一。这种机制通过维护两棵 Fiber 树(current 树workInProgress 树),以实现高效的更新与回溯。

1. 什么是双缓存机制?

双缓存机制的核心是:

  • 两棵 Fiber 树:React 在内存中同时维护两棵 Fiber 树:
    • current 树:表示当前已经渲染并展示在屏幕上的 UI 对应的 Fiber 树。
    • workInProgress 树:用于计算下一次更新的 Fiber 树,它是 current 树 的备份。
  • 当更新完成后,React 会将 workInProgress 树 替换为 current 树

这种设计让 React 可以:

  1. 保证更新过程是安全的,即不会直接修改当前树,从而避免 UI 崩溃。
  2. 实现高效的增量更新,只更新变化的部分。

2. 双缓存机制的核心流程
2.1 树的创建和切换
  1. 初次渲染
    • React 创建一个 Fiber 树,称为 current 树
    • 在初次渲染中,workInProgress 树 是通过克隆 current 树 创建的。
  2. 更新过程
    • 当触发更新时(如 state 或 props 变化),React 会基于 current 树 构建一个 workInProgress 树
    • React 在 workInProgress 树 中执行更新逻辑,并计算新状态。
  3. 提交阶段
    • 更新完成后,React 会将 workInProgress 树 替换为新的 current 树,并将计算的 UI 更新同步到 DOM。
2.2 数据结构的切换

每个 Fiber 节点都有一个 alternate 属性,用于连接 current 树和 workInProgress 树。
这种双向指针的设计允许 React 在两棵树之间快速切换。

const fiber = {
  tag: 5,
  alternate: workInProgressFiber,  // 指向对应的 workInProgress 节点
};
  • current 树中的 Fiber 节点通过 alternate 指向对应的 workInProgress 树 节点。
  • workInProgress 树中的 Fiber 节点通过 alternate 指向对应的 current 树 节点。
2.3 优化更新
  • 如果某个节点未发生变化(propsstate 未变化),React 会复用 current 树 中对应的节点,而不是重新创建 Fiber 节点。
  • 这种机制显著减少了内存分配和垃圾回收的开销,提高了性能。

3. 双缓存机制的具体实现
3.1 创建 WorkInProgress 树

React 的 createWorkInProgress 函数用于生成 workInProgress 树。其核心逻辑如下:

  1. 检查 current 树 的 Fiber 节点是否已有 alternate(即对应的 workInProgress 节点)。
    • 如果存在,直接复用并更新属性。
    • 如果不存在,创建一个新的 Fiber 节点并与 current 节点建立双向连接。
function createWorkInProgress(current, pendingProps) {
  let workInProgress = current.alternate;
  
  if (workInProgress === null) {
    // 没有对应的 workInProgress,创建新节点
    workInProgress = {
      ...current,
      alternate: current,
    };
    current.alternate = workInProgress;
  }

  // 更新节点的 props 和其他状态
  workInProgress.pendingProps = pendingProps;
  return workInProgress;
}
3.2 提交阶段

在完成所有更新后,React 会将 workInProgress 树 替换为 current 树。具体操作包括:

  1. workInProgress 树 中的所有变更应用到真实的 DOM。
  2. workInProgress 树 指定为新的 current 树

4. 双缓存机制的优势
4.1 安全性

由于 React 在 workInProgress 树 中执行更新,而非直接修改 current 树,即使更新中断或失败,current 树 仍然保持不变,用户不会看到不完整的 UI。

4.2 性能优化

双缓存机制避免了每次更新都重新构建整个 Fiber 树。通过复用未变化的节点,React 显著减少了内存分配和回收。

4.3 支持并发渲染

React 的双缓存机制为其支持 并发渲染(Concurrent Mode) 提供了基础:

  • React 可以在 workInProgress 树 中进行异步更新,而不会阻塞主线程。
  • 如果高优先级任务插入(如用户输入事件),React 可以随时中断 workInProgress 树 的更新,而无需担心 UI 崩溃。

5. 双缓存机制的缺点
  1. 内存开销
    • 双缓存需要在内存中同时维护两棵 Fiber 树(currentworkInProgress),内存占用较高。
  2. 实现复杂性
    • 双缓存的实现需要维护大量的指针和更新逻辑,代码复杂度较高。

6. 总结

React 的双缓存机制通过维护 current 树workInProgress 树,实现了以下功能:

  1. 提高渲染和更新的安全性。
  2. 提供性能优化(复用未变化的节点)。
  3. 支持并发渲染,响应更流畅的用户交互。

双缓存机制虽然在实现上较为复杂,但它是 React 高效更新和可中断渲染的重要基础,也是 React Fiber 架构的核心设计之一。

更新、渲染与提交

render阶段(beginWork&completeWork)->commit阶段(commitMutationEffect) 在 React 中,更新渲染提交 是 React Fiber 架构的核心阶段,构成了 React 应用从状态变化到用户界面更新的完整流程。这些阶段在 协调(Reconciliation)渲染 的基础上分工明确,各自承担不同的任务。


1. 阶段划分

React 的更新过程可以分为以下三个阶段:

  1. 更新(Update)阶段

    • 触发更新任务并进行调度。
    • 包括 state、props 或 context 的变化触发更新,生成更新队列并计算优先级。
  2. 渲染(Render)阶段

    • 也称为“协调阶段”。
    • 构建或更新 Fiber 树(workInProgress 树),进行 Diff 比较,标记需要更新的部分。
    • 该阶段是可中断的。
  3. 提交(Commit)阶段

    • 应用 Fiber 树的变更到真实 DOM。
    • 执行副作用(如 DOM 更新、生命周期方法调用、ref 更新等)。
    • 该阶段是不可中断的。

2. 详细流程

2.1 更新(Update)阶段

定义
React 的更新阶段负责触发调度,包括响应用户交互、定时器、事件等。

关键步骤

  1. 触发更新

    • 更新由状态(setState)、属性(props 变化)、上下文(context 变化)或强制更新(forceUpdate)触发。
    • 每次更新会生成一个“更新任务”(Update),并加入到更新队列中。
  2. 任务调度

    • React 会将任务交给调度器(Scheduler),根据任务的优先级(如同步任务、用户交互任务、低优先级任务等)安排执行。
    • 高优先级任务(如用户输入)会打断低优先级任务。
  3. 进入渲染阶段

    • 调度完成后,进入渲染阶段,构建 workInProgress 树

2.2 渲染(Render)阶段

定义
渲染阶段是 React 构建或更新 Fiber 树的过程,决定哪些部分需要更新。这一阶段也被称为“协调阶段”。

特点

  • 这一阶段是纯函数式的,React 不会直接操作 DOM。
  • 可中断,支持优先级调度和时间切片(Time Slicing)。

关键步骤

  1. 构建 workInProgress 树

    • React 基于 current 树 创建或更新 workInProgress 树
    • 如果某个节点未发生变化(propsstate 未变化),React 会复用节点。
  2. Diff 算法

    • React 使用 Diff 算法比较 current 树workInProgress 树,标记需要更新的 Fiber 节点。
  3. 生成更新计划

    • 标记的 Fiber 节点会包含“更新标记”(flags),如:
      • Placement:需要插入的新节点。
      • Update:需要更新的节点。
      • Deletion:需要删除的节点。
  4. 渲染结束

    • 渲染阶段完成后,workInProgress 树 将包含最新的更新信息。
    • 进入提交阶段。

2.3 提交(Commit)阶段

定义
提交阶段将 workInProgress 树 中的变更应用到真实的 DOM 上,并执行副作用。

特点

  • 这一阶段是同步且不可中断的。
  • 所有更新都将在提交阶段被应用到屏幕上。

关键步骤

  1. Before Mutation 阶段

    • 调用生命周期方法(如 getSnapshotBeforeUpdate)。
    • 处理 refs(在 DOM 变更前)。
  2. Mutation 阶段

    • workInProgress 树 的变更应用到 DOM。
    • 包括节点插入、更新、删除等操作。
  3. Layout 阶段

    • 调用生命周期方法(如 componentDidMountcomponentDidUpdate)。
    • 处理布局和副作用(如 useLayoutEffect)。

3. 渲染与提交的对比

特性渲染阶段提交阶段
目的构建更新计划,标记需要更新的节点将变更应用到 DOM,并执行副作用
可中断性可中断不可中断
操作范围虚拟 DOM,workInProgress 树真实 DOM
主要过程构建 Fiber 树、Diff 比较更新 DOM、触发副作用

4. 生命周期与 Hooks 的关联

React 的生命周期方法和 Hooks 在不同阶段被调用:

渲染阶段
  • class 组件
    • render
    • shouldComponentUpdate
  • 函数组件
    • useMemouseStateuseReducer
提交阶段
  • class 组件
    • componentDidMount
    • componentDidUpdate
    • getSnapshotBeforeUpdate
    • componentWillUnmount
  • 函数组件
    • useEffect
    • useLayoutEffect

5. 时间切片与并发模式

在 React 的并发模式中,渲染阶段变得更加灵活:

  1. 时间切片:渲染阶段可以分片执行,每一帧只占用主线程的一部分时间,从而避免阻塞用户交互。
  2. 优先级调度:高优先级任务(如用户输入)可以打断低优先级任务(如渲染更新)。

但提交阶段仍然是不可中断的,保证 UI 的一致性。


6. 总结

阶段主要任务特点
更新阶段接收更新请求,生成更新队列,并调度更新任务调度,确定优先级
渲染阶段构建 Fiber 树,Diff 比较并生成更新计划可中断,操作虚拟 DOM
提交阶段应用变更到 DOM,执行副作用(如生命周期、Effect)不可中断,操作真实 DOM

React 的三阶段模型(更新、渲染、提交)清晰地分离了调度逻辑、UI 计算和 DOM 操作,结合 Fiber 架构和时间切片机制,使得 React 能够高效地响应用户交互,同时保持良好的性能表现和一致性。 在这里插入图片描述

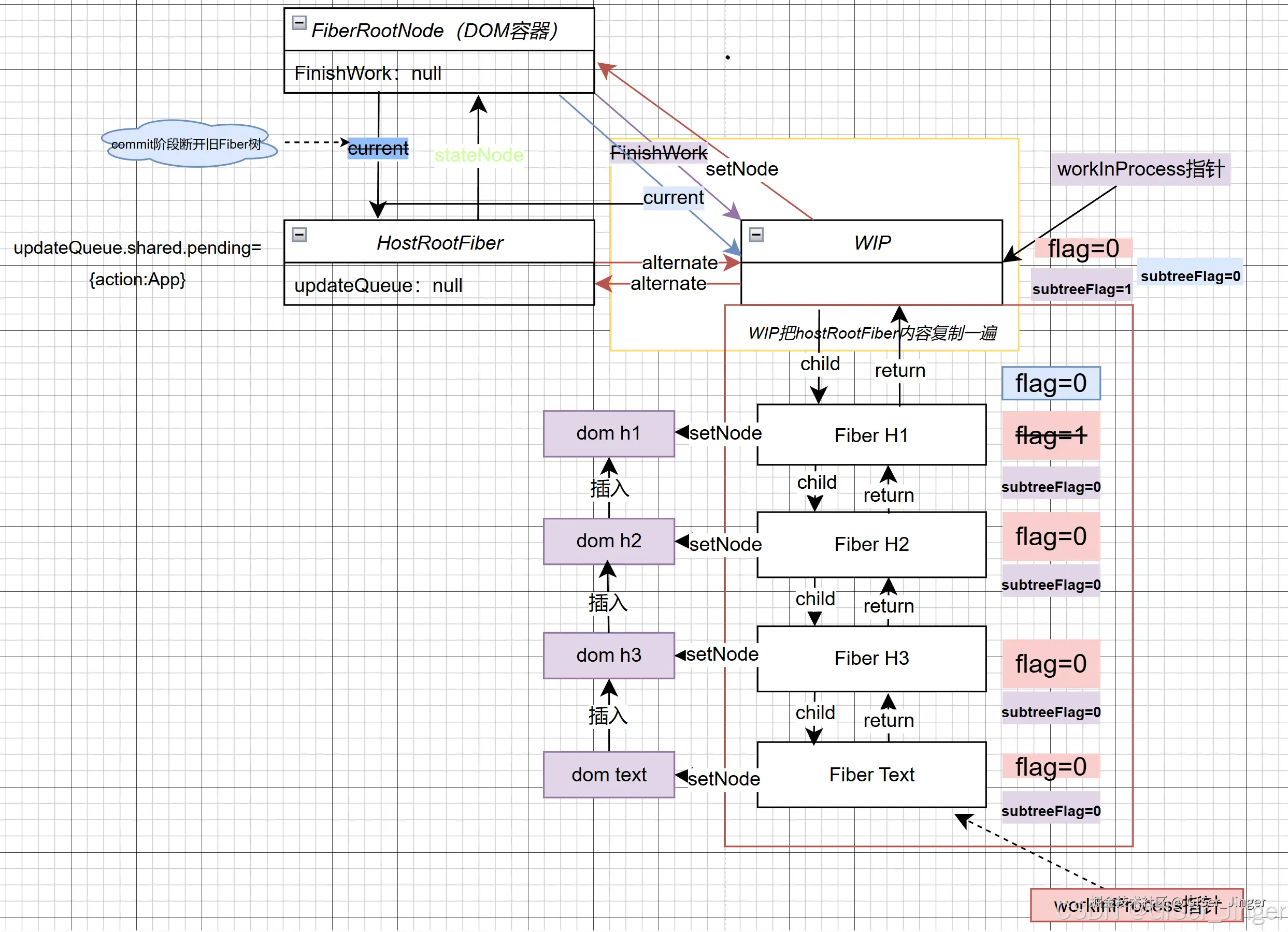
第一次挂载流程详解

React第一次挂载流程详解

Render阶段可大致归为beginWork(递)和completeWork(归)两个阶段

1.beginWork流程(递)

  1. 建立节点的父子以及兄弟节点关联关系 child return sibling属性
  2. 给fiber节点打上flag标记(当前节点的flag) 渲染阶段结束fiberRootNode.finishwork=wip,进入就断除

2.completeWork流程(归) 主要执行任务: 1.创建真实dom节点,但是仍在内存中,未渲染到页面 2.处理flag与subtreeFlags标记子树标识,用“|” 运算处理) 3.建立真实DOM关系,将子元素插入父元素中 completeWork归工作完成,将建立fiberRootNode.finishWork=wip关系,当然进入

Commit阶段

  1. commit工作前又会断掉此关系。(状态机,标识运行状态)
  2. 当commitMutationEffect(commit执行完),将dom渲染到页面中之后 root.current=finishedWork断开和老节点的联系指向新节点

在这里插入图片描述