数据库性能优化之道:Buffer Pool 深度剖析(三)

200 阅读10分钟

1. Buffer Pool 与数据库操作的简单理解

通俗解释:

数据库的操作(例如查询、插入、更新、删除等)都离不开对数据的读写。
Buffer Pool 作为内存缓冲区,是数据库操作的“中转站”,它的目标是 减少磁盘访问,让数据操作尽可能在高速的内存中完成。

想象一下:

  • 数据库像一个大仓库(磁盘),里面存放了成千上万的商品(数据)。
  • Buffer Pool 就像仓库门口的“临时工作台”
    • 如果某件商品经常被取用,工作人员会把它暂时放在工作台上,以备随时使用。
    • 如果某件商品被修改,工作人员也会先在工作台上改动,之后再统一把修改同步到仓库。

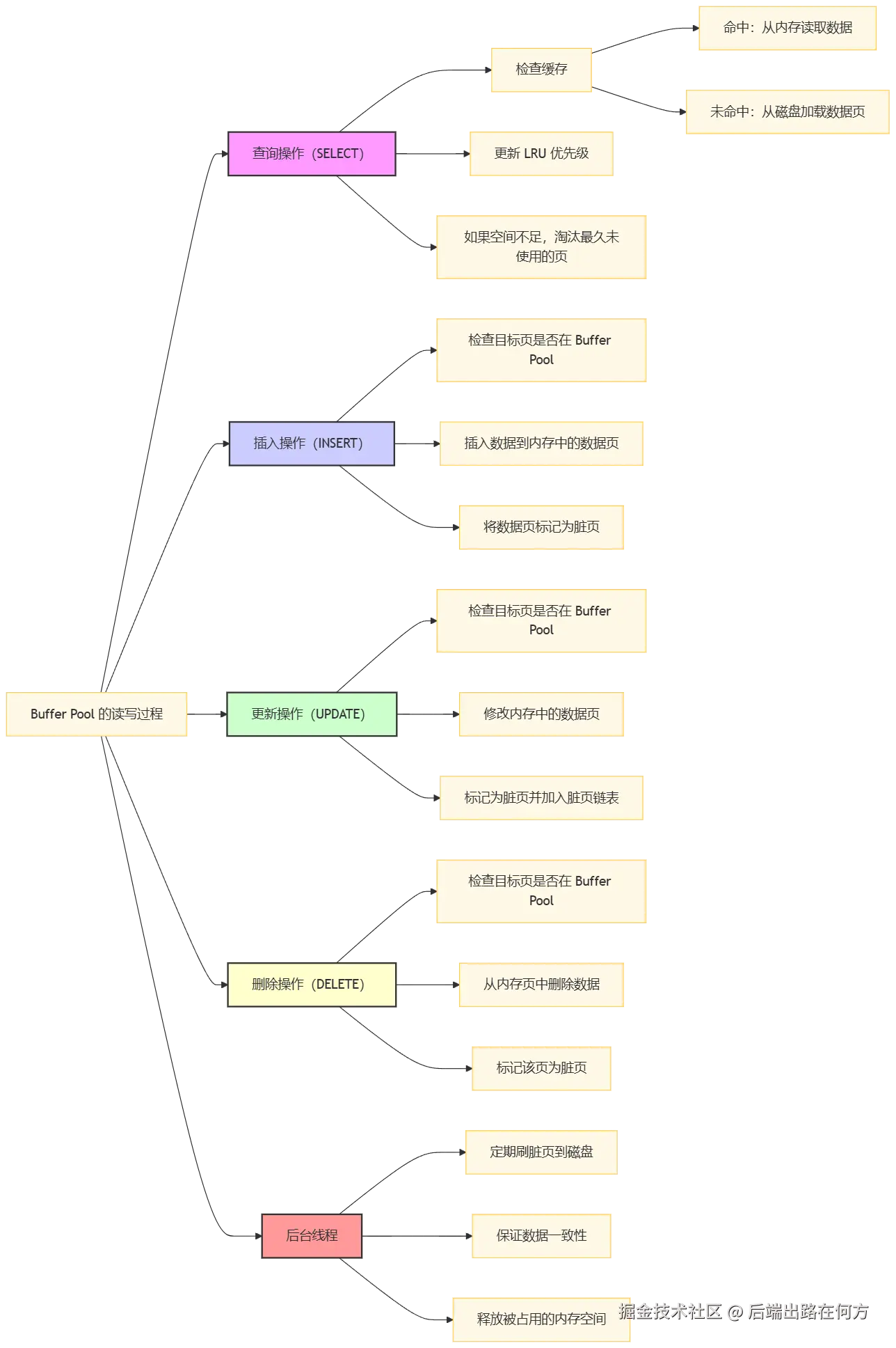
2. Buffer Pool 的读写过程

在数据库中,读写数据基本上可以归纳为四种操作:查询(SELECT)插入(INSERT)更新(UPDATE)删除(DELETE)。我们分别看看它们在 Buffer Pool 中是如何工作的。


2.1 查询操作(SELECT)

目标: 尽量从内存中读取数据,避免磁盘访问。

  1. 检查是否命中缓存:

    • 首先,数据库会检查目标数据页是否已经缓存在 Buffer Pool 中。
    • 如果数据页已经在内存中(缓存命中),直接从内存读取数据。
    • 如果数据页不在 Buffer Pool 中(缓存未命中),则从磁盘加载数据页到 Buffer Pool
  2. 缓存命中后的处理:

    • 如果命中缓存,提升该数据页在 LRU 链表中的优先级(移到链表头部),以减少将来被淘汰的可能性。
  3. 缓存未命中的处理:

    • 如果 Buffer Pool 已满且没有空闲内存块,数据库会从 LRU 链表中淘汰最久未使用的数据页,为新数据页腾出空间。
    • 新加载的页被添加到 Buffer Pool 中,并记录它的元信息。

2.2 插入操作(INSERT)

目标: 将新数据加入到 Buffer Pool 的数据页中。

  1. 加载目标数据页:

    • 插入数据前,数据库需要找到目标数据页(或者创建一个新的页)。
    • 如果目标数据页不在 Buffer Pool 中,则从磁盘加载该页。
  2. 在内存页中完成插入:

    • 插入的新数据被写入 Buffer Pool 中的目标数据页。
    • 修改操作不会立刻写入磁盘,而是将数据页标记为“脏页”。
    • 脏页被加入脏页链表,等待后台线程将其批量写入磁盘。

2.3 更新操作(UPDATE)

目标: 修改数据内容,并记录更改。

  1. 找到目标数据页:

    • 数据库先检查目标数据所在的数据页是否在 Buffer Pool 中。
    • 如果数据页在 Buffer Pool 中,直接修改内存中的数据页。
    • 如果数据页不在 Buffer Pool 中,则从磁盘加载。
  2. 标记脏页:

    • 修改后的数据页会被标记为“脏页”。
    • 脏页加入脏页链表,等待后台线程统一写回磁盘。

2.4 删除操作(DELETE)

目标: 从数据页中移除一条或多条记录。

  1. 加载目标数据页:

    • 与插入和更新类似,删除操作也需要先找到目标数据页。
    • 如果目标数据页不在 Buffer Pool 中,则从磁盘加载。
  2. 标记脏页:

    • 删除操作会在内存中修改数据页,并将其标记为脏页。
    • 脏页加入脏页链表,等待后台线程写回磁盘。

3. Buffer Pool 的后台线程

后台线程的任务:

  • 刷脏页到磁盘: 后台线程会定期扫描脏页链表,将修改过的数据页同步到磁盘。
  • 释放内存: 如果 Buffer Pool 空间不足,后台线程会通过淘汰策略(如 LRU)释放内存块。

刷盘策略:

  1. 定时刷盘: 每隔一段时间,后台线程会写回部分脏页,确保磁盘数据一致性。
  2. 被动刷盘:Buffer Pool 空间不足时,强制将部分脏页写回磁盘。

4. Buffer Pool 的读写过程

66.png


5. Buffer Pool 的读写流程图

77.png


6. 总结

Buffer Pool 在数据库读写操作中扮演了重要角色:

  1. 查询操作(SELECT): 通过缓存减少磁盘读取,提高查询速度。
  2. 插入/更新/删除操作: 修改数据先在内存中完成,延迟写入,以提高性能。
  3. 后台线程: 负责脏页写回与内存管理,确保数据一致性。

Buffer Pool 的核心理念就是“尽量减少磁盘访问,让内存承担更多的工作”。通过“缓存命中”“延迟写入”策略,它大幅提升了数据库的运行效率。


扩展知识


1. Buffer Pool的工作原理是如何影响数据库性能的?

  • 工作原理:Buffer Pool 是数据库和磁盘之间的“缓冲区”。当用户查询数据时,数据库先到 Buffer Pool 里找。如果数据在 Buffer Pool 中(称为命中缓存),直接返回;否则从磁盘读取数据加载到 Buffer Pool,然后再返回给用户。
  • 性能影响
    • 减少磁盘 I/O:磁盘操作很慢,而内存操作快得多。Buffer Pool 能减少数据库直接访问磁盘的次数,大幅提高速度。
    • 提高命中率:当常用数据存放在 Buffer Pool 中时,后续查询无需再去磁盘,效率更高。
    • 延迟写入:写操作不会立即写回磁盘,而是先保存在Buffer Pool,这样可以合并多个写操作,减少频繁写盘。

类比:可以把 Buffer Pool 想象成冰箱——如果我们有食材存放在冰箱(内存),就能直接取用。如果没有,我们就得跑一趟超市(磁盘),既慢又麻烦。


2. 能否详细解释Buffer Pool中的LRU链表如何工作?

  • LRU 简单解释:LRU(Least Recently Used)就是“最近最少使用”的策略。它用于决定哪些数据应该从 Buffer Pool 中淘汰。
  • 工作原理
    1. Buffer Pool 中维护了一个 LRU 链表
    2. 每次访问数据页时,将该数据页移到链表的头部,表示“刚刚被使用过”。
    3. 当 Buffer Pool 空间不足时,从链表尾部淘汰最久未使用的数据页。

小例子: 假设 Buffer Pool 容量为 3 页,依次访问 A、B、C、A、D:

  • 初始:LRU链表为空。
  • 访问 A → 插入 A:链表变为 [A]。
  • 访问 B → 插入 B:链表变为 [B, A]。
  • 访问 C → 插入 C:链表变为 [C, B, A]。
  • 访问 A → A 移到前面:链表变为 [A, C, B]。
  • 访问 D → 淘汰 B,插入 D:链表变为 [D, A, C]。

总结:链表尾部代表最久未使用的数据,链表头部是最近访问的。


3. 如何优化Buffer Pool以减少磁盘I/O?

要减少磁盘 I/O,可以从以下几个方面优化 Buffer Pool:

  1. 增加 Buffer Pool 大小

    • 如果内存资源允许,增大 Buffer Pool 的容量,这样可以缓存更多数据,减少访问磁盘的频率。
    • 类似于把冰箱换成更大的型号,能装更多食材。
  2. 优化查询模式

    • 尽量减少随机查询和频繁的全表扫描,优先使用索引。
    • 查询命中的数据越多,Buffer Pool 的效率越高。
  3. 调整预读机制

    • 数据库会根据查询模式,预先加载一些相关数据到 Buffer Pool,提高命中率。
    • 例如对连续页的查询,可以一次性预读多个页。
  4. 合理配置参数

    • 根据业务需求,调整 Buffer Pool 的“脏页清理”和“淘汰策略”,确保关键数据常驻内存。
  5. 监控和分析

    • 使用数据库的监控工具,找出命中率低的查询,针对性优化。

4. 在数据库中,除了Buffer Pool,还有哪些缓存机制?

除了 Buffer Pool,数据库中还有其他缓存机制,例如:

  1. 查询缓存(Query Cache)

    • 当同样的查询语句被重复执行时,数据库会直接返回缓存的结果,而不需要重新执行。
    • 类似于保存搜索结果,省去重复计算。
  2. 日志缓存(Log Buffer)

    • 用于缓存事务日志(如 MySQL 的 redo log),提高写入效率,减少磁盘写操作。
  3. 操作系统缓存(OS Cache)

    • 由操作系统负责,将文件系统的部分数据缓存在内存中,加速磁盘文件的访问。
  4. 应用层缓存

    • 数据库之外,像 Redis、Memcached 等,是另一种缓存机制,通常用于缓存热点数据。

5. 如何评估Buffer Pool的效率?

可以通过以下几个指标评估:

  1. 命中率(Hit Rate)

    • 缓存命中次数 / 总访问次数。
    • 命中率越高,Buffer Pool 越高效。
  2. 脏页比例

    • 脏页数量 / 总页数量。
    • 适当的脏页比例可以反映良好的写入优化,但过高可能导致刷盘压力。
  3. I/O 请求数

    • 统计数据库的磁盘读写次数。
    • 磁盘访问越少,Buffer Pool 效率越高。
  4. LRU 链表的活跃度

    • 检查链表是否经常更新,分析热点数据是否被正确缓存。

6. Buffer Pool 如何优化内存使用效率?

  • 动态分配:Buffer Pool 可以动态调整大小,根据实际需求分配更多或更少的内存。
  • 分区策略:将 Buffer Pool 分成多个独立区域(例如热数据区和冷数据区),优先缓存热点数据。
  • 定期清理:定期将不再需要的数据(如脏页)刷到磁盘,腾出空间给新数据。

7. 在LRU链表中,如何快速找到最久未使用的节点?

在 LRU 链表中,最久未使用的节点总是位于链表的尾部。通过双向链表的结构,维护一个指针指向链表尾部,可以快速定位这个节点。

结构特点

  • 每个节点有两个指针:一个指向前一个节点,一个指向后一个节点。
  • 淘汰时,直接从尾部移除即可,时间复杂度为 O(1)。

8. 能否解释一下LRU链表的哈希表是如何工作的?

为了提高查找效率,LRU 链表常结合 哈希表 一起使用。

  • 工作机制
    1. 使用哈希表存储 Page 的地址,通过哈希键(如 Page ID)快速在 O(1) 时间内找到对应的链表节点。
    2. 当访问数据页时,利用哈希表找到节点,并将该节点移动到链表头部。
    3. 淘汰时,通过链表尾部的指针直接移除最久未使用的节点,同时删除哈希表中的对应记录。

优势:哈希表 + 双向链表的组合,兼顾了查找速度(O(1))和淘汰效率(O(1))。


9. Buffer Pool 中的脏页和干净页有什么区别?

  • 脏页(Dirty Page)

    • 数据被修改后,暂时存储在内存中,但尚未写回磁盘的页。
    • 类似于你在文档中修改了内容,但还未点“保存”按钮。
  • 干净页(Clean Page)

    • 数据和磁盘内容一致,没有被修改过的页。
    • 类似于保存后的文档,没有未保存的更改。

管理方式

  • 数据库会定期将脏页写回磁盘,称为“刷盘”。
  • 刷盘操作可以是同步(立即写回)或异步(延迟写回)。

10. 如果Buffer Pool空间不足,除了淘汰最久未使用的页,还有其他策略吗?

是的,除了 LRU 策略,还有以下常见的替换策略:

  1. MRU(Most Recently Used)

    • 淘汰最近使用的数据,适用于数据访问模式为顺序读取的场景。
  2. LFU(Least Frequently Used)

    • 根据访问频率决定淘汰,淘汰访问最少的页。
  3. 混合策略

    • 一些数据库同时结合 LRU 和 LFU,根据数据的热度和时间进行综合评估。
  4. 优先刷脏页

    • 如果需要腾出空间,优先选择脏页刷盘腾出空间,而不是直接淘汰干净页。