数据库性能优化之道:Buffer Pool 深度剖析(二)

289 阅读5分钟

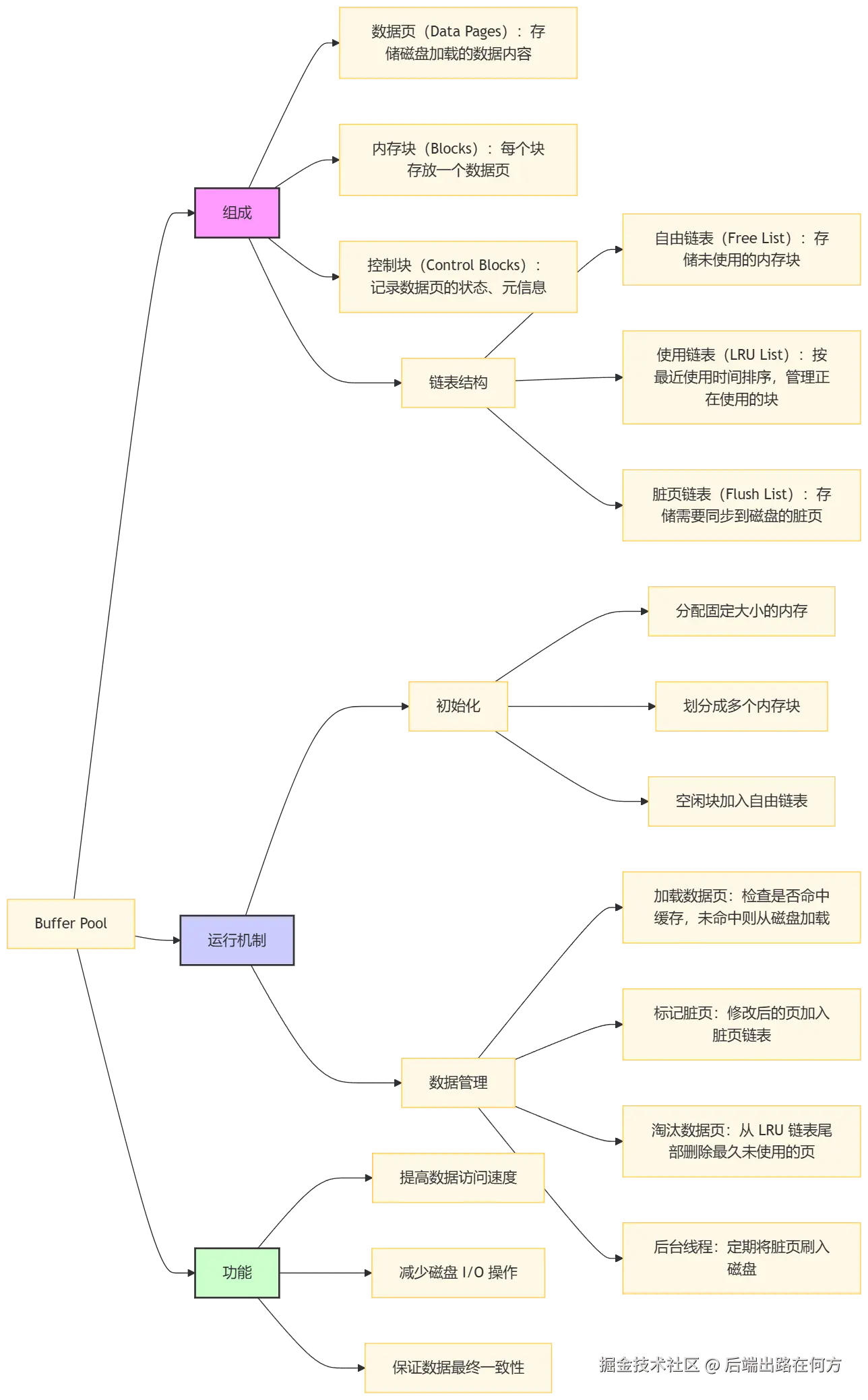
1. Buffer Pool 的组成

Buffer Pool 是一块被精心管理的内存区域,它的组成可以分为以下几个部分:

1.1 数据页(Data Pages)

  • 数据页是 Buffer Pool 的核心组成部分。
  • 每一个数据页存储的是磁盘上某部分数据的内容,例如:
    • 一个表的一部分行记录。
    • 一个索引的一部分节点。
  • 数据页是数据库中数据的基本存储单位(如 InnoDB 中的数据页大小一般为 16KB)。

1.2 内存块(Blocks)

  • Buffer Pool 的内存被分割成一个个固定大小的内存块,每个块可以存放一个数据页。
  • 可以把内存块想象成一个“空房间”,装载不同的数据页。
  • 内存块由 Buffer Pool 统一管理,负责分配和回收。

1.3 控制块(Control Blocks)

  • 每个内存块都有一个对应的控制块,用来记录与这个内存块相关的元数据。
  • 控制块的作用类似于“身份证”,它记录了数据页的信息,包括:
    • 数据页的 Page ID(页号)。
    • 引用计数:记录数据页被访问的次数。
    • 数据页的状态:比如数据是否被修改、是否在链表中。
    • 链表指针:用于表示这个块在链表中的位置(比如自由链表、LRU 链表等)。

1.4 链表结构(Linked Lists)

Buffer Pool 中通过链表来管理数据页的状态,主要有以下三种链表:

  1. 自由链表(Free List)

    • 存储当前未分配的内存块(空闲块)。
    • 当数据库需要加载新的数据页时,优先从自由链表中分配内存块。
    • 如果自由链表为空,则需要从 LRU 链表中淘汰旧的数据页。
  2. 使用链表(LRU List)

    • LRU(Least Recently Used)链表存储当前正在使用或最近使用过的数据页。
    • 按照最近使用的时间排序,最近使用的页放在链表头部,最久未使用的页放在链表尾部。
    • 当需要腾出空间时,优先从链表尾部淘汰最久未使用的页。
  3. 脏页链表(Flush List)

    • 存储所有被修改过但尚未写回磁盘的数据页(即“脏页”)。
    • 后台线程会定期扫描脏页链表,并将这些脏页写回磁盘以保持数据一致性。

扩展知识

LRU(Least Recently Used)链表是一种用于实现缓存机制的数据结构,它记录了数据页的使用顺序,以便能够快速地找到并淘汰最久未使用的数据页。以下是LRU链表的实现方式及其在Buffer Pool中的应用的详细解释:

LRU链表的实现方式

  1. 数据结构

    • 双向链表:每个节点包含数据页的指针和两个指针(前驱和后继),用于维护节点的顺序。
    • 哈希表:用于快速查找数据页是否在缓存中,哈希表的值是双向链表的节点指针。
  2. 操作

    • 访问数据页

      • 如果数据页在缓存中(哈希表命中),将该节点移动到链表的头部。
      • 如果数据页不在缓存中(哈希表未命中),从磁盘加载数据页,创建新节点,插入到链表的头部,并更新哈希表。
    • 淘汰数据页

      • 当缓存满时,从链表的尾部移除最久未使用的节点,并从哈希表中删除对应的条目。
      • 如果移除的节点是脏页,先将其写回磁盘。

以下是LRU链表在Buffer Pool中的实现方式的流程图:

55.png


2. Buffer Pool 的运行机制

Buffer Pool 的运行机制可以分为以下几个过程:

2.1 Buffer Pool 的初始化

  • 系统启动时
    1. 数据库会为 Buffer Pool 分配一块指定大小的内存(可以通过配置参数设置大小,比如 InnoDB 的 innodb_buffer_pool_size)。
    2. 这块内存被划分成多个固定大小的内存块。
    3. 每个内存块都与一个控制块相关联,控制块记录内存块的元信息。
    4. 所有未使用的内存块会加入到自由链表中。

2.2 Buffer Pool 的数据管理

Buffer Pool 的核心任务是高效管理数据页的加载、使用和释放。具体过程如下:

  1. 加载数据页

    • 当数据库需要访问某个数据页时,会先检查这个数据页是否已经存在于 Buffer Pool 中。
      • 如果存在(命中缓存),直接从内存读取数据。
      • 如果不存在(未命中缓存),则需要从磁盘加载。
    • 加载时会从自由链表中分配一个空闲块,如果自由链表为空,则从 LRU 链表中淘汰最久未使用的页。
  2. 标记脏页

    • 如果对数据页进行了修改,数据库不会立刻把修改写入磁盘,而是将内存中的数据标记为“脏页”。
    • 脏页会被加入到脏页链表中,等待后台线程(Flush Thread)将其写回磁盘。
  3. 淘汰数据页

    • 如果 Buffer Pool 中没有空闲块,需要从 LRU 链表中淘汰最久未使用的数据页。
    • 如果被淘汰的数据页是脏页,必须先写回磁盘。
  4. 后台线程刷脏页

    • 数据库系统会通过后台线程定期扫描脏页链表,将脏页写回磁盘,确保数据一致性。

3. Buffer Pool 的组成与运行机制

33.png


4. Buffer Pool 的运行流程图

44.png


总结

Buffer Pool 的组成与运行机制是数据库性能优化的核心所在:

  • 清晰的内存块管理(通过控制块和链表)。
  • 高效的数据页操作(缓存命中与延迟写回)。
  • 动态的内存调度(加载、淘汰、刷盘)。