数据库性能优化之道:Buffer Pool 深度剖析(一)

239 阅读3分钟

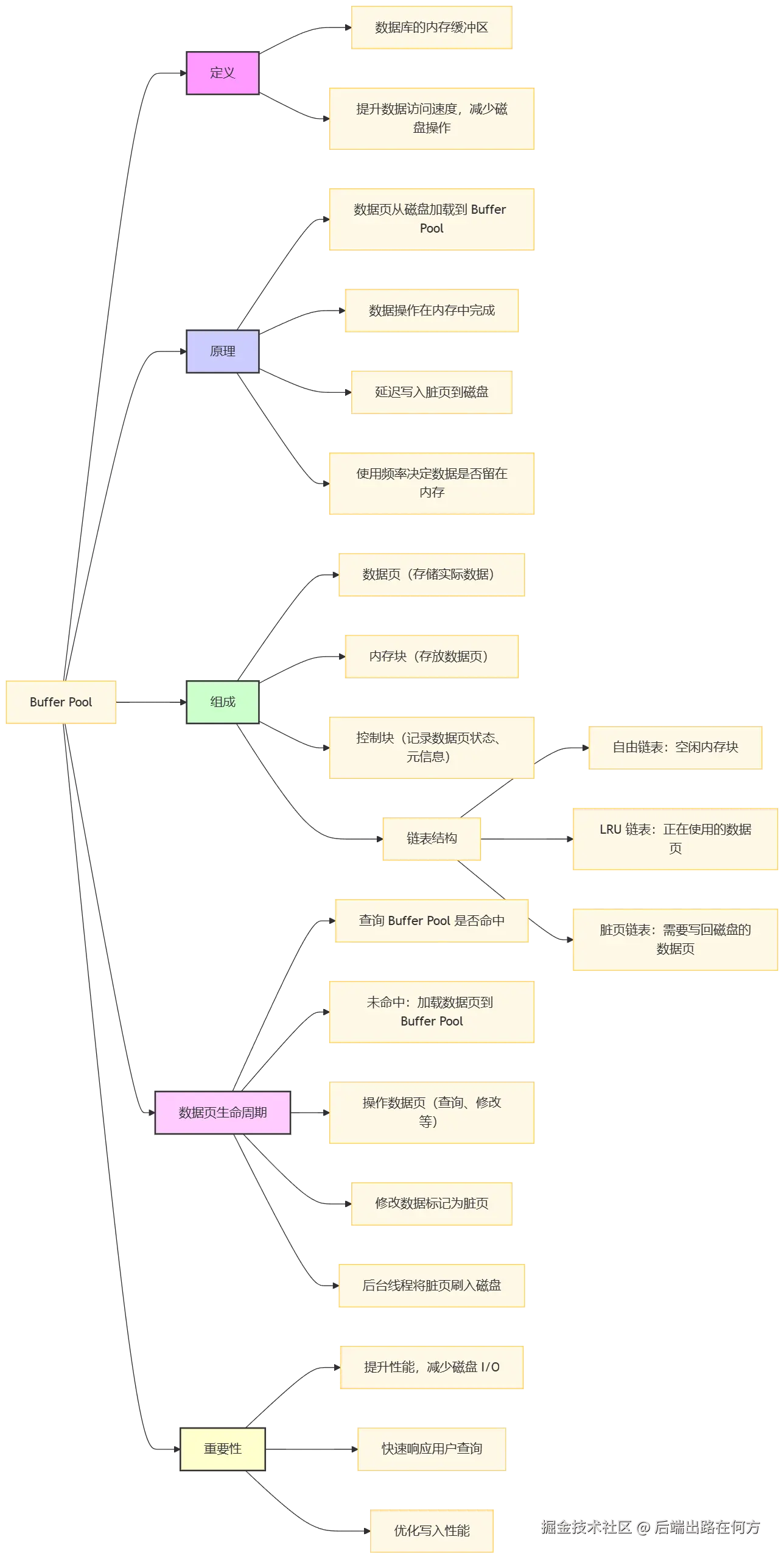
1. 什么是 Buffer Pool?

通俗解释:

Buffer Pool 就像数据库的“数据缓冲区”

  • 想象一下,数据库的所有数据都存储在硬盘上(磁盘),但硬盘的读取速度非常慢。
  • 为了提升效率,数据库会把常用的数据暂时存放到内存中,而这块内存区域就是 Buffer Pool
  • 这样,数据库就可以直接从内存中读取或修改数据,而不用每次都访问缓慢的磁盘。

举个例子:

  • 想象你在图书馆查找一本书。
    • 如果每次都要去书架上拿书(相当于磁盘读取),效率很低。
    • 为了方便,你可以把常用的几本书放在身边的桌子上(相当于 Buffer Pool),这样下次需要时直接拿就可以了。

2. Buffer Pool 的原理

核心原理:

  1. 加速数据访问:数据库会把需要的数据页从磁盘加载到 Buffer Pool 中,这样后续操作就可以直接在内存中完成,而不用每次都去磁盘读取。
  2. 延迟写入:当数据被修改后,先把修改记录在 Buffer Pool 中的内存页,等到适当的时候再批量写回磁盘(类似“攒一堆作业再交”)。
  3. 数据页管理:Buffer Pool 会根据使用频率来决定哪些数据应该留在内存,哪些数据可以被替换。

数据页生命周期:

  • 第一步:当数据库需要访问数据时,首先检查 Buffer Pool 中是否已缓存了目标数据。
    • 如果找到(命中缓存),直接读取内存中的数据。
    • 如果找不到(未命中缓存),从磁盘中加载数据页到 Buffer Pool。
  • 第二步:在 Buffer Pool 中操作数据页(比如查询、修改等)。
  • 第三步:如果数据被修改,数据页会被标记为“脏页”(即内存中的数据与磁盘上的数据不同)。
  • 第四步:脏页会在后台线程的控制下,定期或按需刷入磁盘,保证数据最终一致性。

3. Buffer Pool 的组成

Buffer Pool 可以想象成一个“数据仓库”,它由以下几部分组成:

1) 数据页(Data Pages)

  • 每个数据页对应磁盘上的一部分数据(例如一张表的一部分内容)。
  • 当一个数据页被加载到 Buffer Pool 后,数据库就可以直接对内存中的数据进行操作。

2) 内存块(Blocks)

  • Buffer Pool 的内存被分成很多固定大小的内存块,每个内存块对应一个数据页。
  • 这些内存块是用来存放数据的内容。

3) 控制块(Control Blocks)

  • 每个内存块都有一个对应的“控制块”,用来记录这个块的元信息,例如:
    • 这个块存储的是哪个数据页?
    • 数据页是否被修改过(是否是脏页)?
    • 数据页的使用频率。

4) 链表结构

  • Buffer Pool 内部通过链表结构管理内存块:
    1. 自由链表(Free List): 存储未使用的空闲内存块。
    2. 使用链表(LRU List): 存储当前正在使用或最近使用过的内存块。
    3. 脏页链表(Flush List): 存储所有需要刷入磁盘的脏页。

4. Buffer Pool 的重要性

Buffer Pool 是数据库性能优化的核心,因为:

  1. 减少磁盘 I/O: 数据访问从频繁的磁盘操作变为高效的内存操作。
  2. 提升查询速度: 通过缓存热点数据,数据库可以快速响应用户请求。
  3. 优化写入性能: 通过延迟写入策略,减少不必要的磁盘写操作。

5. Buffer Pool 基础概念与原理

11.png


6. Buffer Pool 工作流程图

22.png