全面解析:数据库锁类型、策略及优缺点一览

344 阅读7分钟

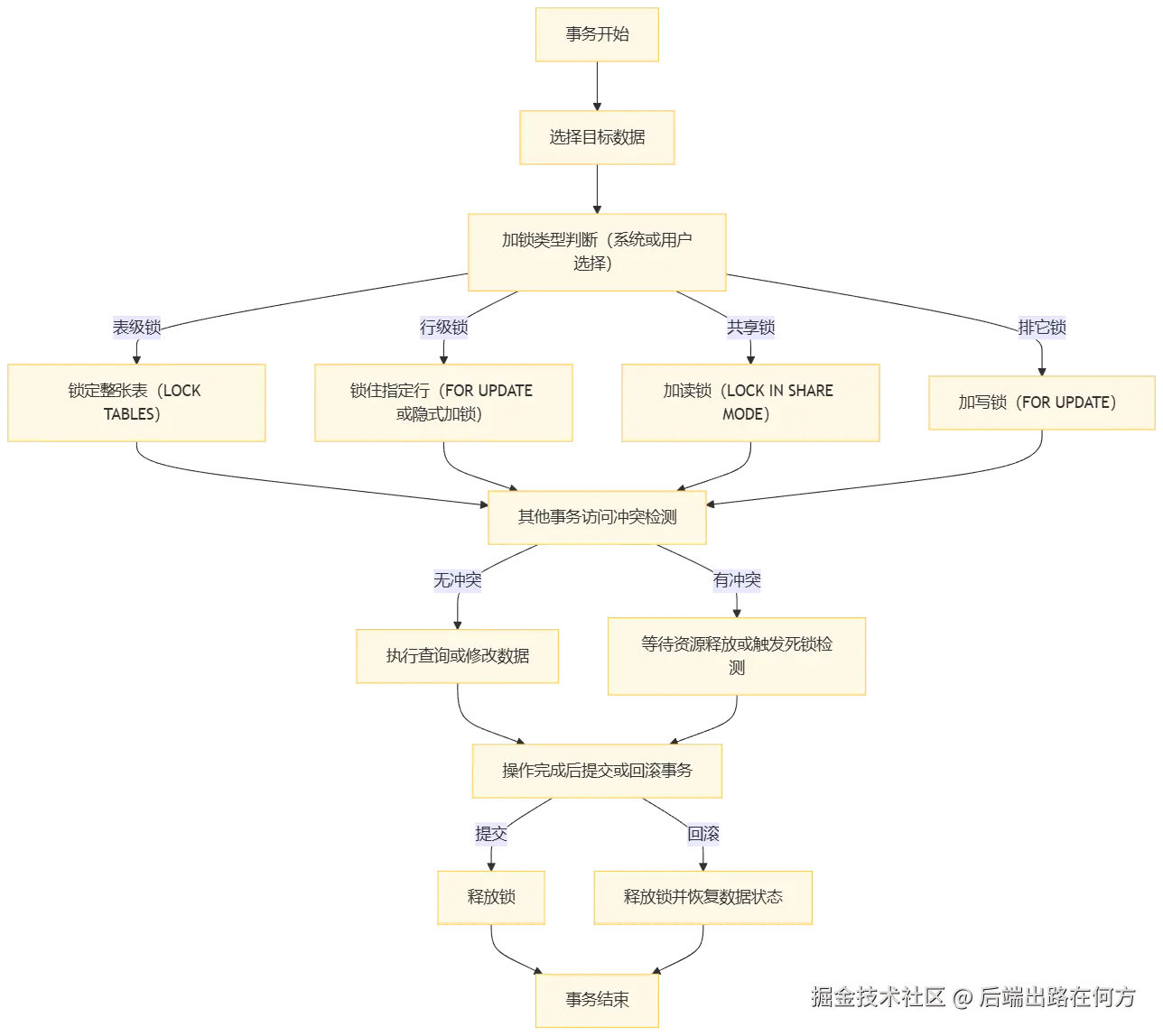
在MySQL中,锁是用来管理资源并发访问的一种机制,它可以确保数据的完整性和一致性,同时避免多个用户同时操作数据时产生冲突。以下是有关MySQL锁和数据库管理系统中锁机制策略的讲解: 33.png


一、MySQL中的锁类型

  1. 表级锁(Table Lock)

    • 定义:表级锁是对整个表加锁,锁住表后,其他事务无法对表进行修改操作。要么锁住整张表的读操作,要么锁住写操作。
    • 分类
      1. 读锁(共享锁,READ LOCK)
        • 多个事务可以同时读取表数据,但不能修改。
      2. 写锁(排它锁,WRITE LOCK)
        • 一个事务独占整个表,其他事务无法读写表数据。
    • 应用场景
      • 适用于读多写少的场景,或数据一致性要求很高的批量操作(如全表更新、全表删除)。
      • 比如:全表删除 DELETE FROM table_name;
    • 优缺点
      • 优点:实现简单,开销小。适合读多写少的场景。
      • 缺点:并发性能差,多个事务需要排队。
    • 启用方式
      • 使用 LOCK TABLES table_name READ/WRITE; 手动加锁。
      • 释放锁:UNLOCK TABLES;
  2. 行级锁(Row Lock)

    • 定义:行级锁是针对数据表中的某一行记录加锁,而不是整张表。

    • 分类

      1. 共享锁(S Lock)
        • 允许多个事务同时读取某一行,但不允许修改。
      2. 排它锁(X Lock)
        • 一个事务独占某一行记录,其他事务不能读写这行数据。
    • 应用场景

      • 适用于高并发写操作的场景,例如订单系统中的订单更新操作。
      • 例如:修改某个用户的账户余额。
      • 比如:UPDATE orders SET status = 'completed' WHERE order_id = 1;
    • 优缺点

      • 优点:并发性能高,只锁住需要操作的记录。
      • 缺点:开销大,锁管理复杂。
    • 启用方式

      • 由存储引擎(如 InnoDB)自动实现,用户无需显式设置。
  3. 意向锁(Intention Lock)

    • 定义:意向锁是一种表级锁,用于辅助行级锁的实现。它不会阻塞行级操作,而是告知其他事务该表中已经有行锁存在。

    • 分类

      1. 意向共享锁(IS):表示事务想要对某些行加共享锁。
      2. 意向排他锁(IX):表示事务想要对某些行加排它锁。
    • 应用场景

      • 内部使用,协调表级锁与行级锁之间的关系,用户无需主动设置。
      • 例如,一个事务正在为某些行加锁时,另一个事务想要对整张表加锁时会用到。
    • 优缺点

      • 优点:提高锁的效率,避免冲突。
      • 缺点:用户无法直接控制。
    • 启用方式

      • MySQL 自动管理,用户无需干预。
  4. 全局锁

    • 定义:对数据库加锁,使数据库处于只读模式。

    • 应用场景

      • 适用于全库备份操作,确保备份期间数据一致性。例如:FLUSH TABLES WITH READ LOCK;
    • 优缺点

      • 优点:确保数据一致性。
      • 缺点:阻塞其他所有写操作,适合低并发场景。
    • 启用方式

      • 使用 FLUSH TABLES WITH READ LOCK;
      • 释放锁:UNLOCK TABLES;
  5. 死锁处理

    • 定义:死锁是指两个或多个事务相互等待对方释放资源,最终导致各自无法继续执行。
    • 解决方法
      • MySQL通过超时或死锁检测机制来解决死锁问题(如回滚某些事务)。
      • 开发中尽量避免使用无序加锁或长时间占用事务。

什么是死锁检测机制

死锁是如何被发现和解决的?这篇文章告诉你

二、启用和禁用锁的方法汇总

锁类型启用方式禁用方式
表级锁LOCK TABLES table_name READ/WRITE;UNLOCK TABLES;
行级锁自动启用,使用 FOR UPDATELOCK IN SHARE MODE提交事务或回滚自动释放。
全局锁FLUSH TABLES WITH READ LOCK;UNLOCK TABLES;
悲观锁SELECT ... FOR UPDATE;提交事务或回滚自动释放。
乐观锁手动使用版本号或时间戳实现无需禁用,逻辑控制即可。

22.png


三、数据库锁机制的策略

数据库为了实现并发控制,会采用不同的锁机制策略。以下是常见的几种策略和特点:

  1. 悲观锁(Pessimistic Lock)

    • 定义:假设在操作数据时会发生并发冲突,因此在操作前先加锁,确保事务对资源的独占性。防止其他事务同时操作
    • 实现方式
      • 使用数据库的锁机制(如行级锁、表级锁)。
    • 应用场景
      • 适用于高冲突场景,例如库存扣减、银行转账等。
      • 比如:电商的秒杀活动中,确保库存不会超卖。
    • 优缺点
      • 优点:保证数据的安全性,防止并发写入问题。
      • 缺点:性能开销大,可能导致阻塞。
    • 启用方式
      • 在 MySQL 中通过 SELECT ... FOR UPDATE; 语句实现。
  2. 乐观锁(Optimistic Lock)

    • 定义:假设在操作数据时不会发生并发冲突,因此不加锁,而是在提交时检查是否存在冲突。
    • 实现方式
      • 一般通过版本号或时间戳字段来实现。例如在更新时检查版本号是否匹配:
        UPDATE products
        SET stock = stock - 1, version = version + 1
        WHERE product_id = 1 AND version = 10;
        
    • 应用场景
      • 适用于多读少写的场景,例如配置管理、统计信息更新等。
    • 优缺点
      • 优点:性能高,无锁开销。
      • 缺点:需要额外的业务逻辑处理,例如版本号字段。
    • 启用方式
      • 手动在程序中实现逻辑,无需数据库设置。
  3. 共享锁(Shared Lock)

    • 定义:允许多个事务同时读取数据,但不允许修改数据。
    • 应用场景
      • 报表生成、数据导出等只读操作。例如:SELECT ... LOCK IN SHARE MODE;
    • 优缺点
      • 优点:能实现多事务并发读。
      • 缺点:无法写入,写操作会被阻塞。
    • 启用方式
      • 使用 LOCK IN SHARE MODE
  4. 排它锁(Exclusive Lock)

    • 定义:一个事务独占资源,其他事务不能读写。也叫写锁。只允许一个事务对资源进行读写操作。
    • 应用场景
      • 需要确保数据完整性或一致性的场景,如订单状态更新。
  5. 读写锁

    • 定义:读操作加共享锁,写操作加排它锁。
    • 应用场景
      • 需要区分读写并发的场景。
  6. 两阶段锁协议

    • 定义:事务执行过程中分为“加锁阶段”“解锁阶段”,加锁阶段只能加锁,解锁阶段只能解锁。
    • 应用场景
      • 用于保证事务的隔离性和一致性。

22.png


四、如何选择锁类型?

  1. 表级锁

    • 优点:简单,高效。
    • 缺点:并发性能差。
    • 场景:批量操作,低并发场景
  2. 行级锁

    • 优点:并发性能高。
    • 缺点:开销大。
    • 场景:高并发场景(如订单更新、库存扣减)
  3. 共享锁

    • 优点:支持并发读。
    • 缺点:阻塞写操作。
    • 场景:只读操作(如数据分析、报表生成)
  4. 排它锁

    • 优点:数据一致性强。
    • 缺点:无法并发读写。
    • 场景:需要确保数据修改完整性的场景(如更新订单状态)
  5. 全局锁

    • 优点:数据一致性强。
    • 缺点:阻塞所有写操作。
    • 场景:全量备份

五、应用场景总结

锁类型场景说明
表级锁全表更新、删除操作,适合读多写少的低并发场景。
行级锁高并发场景,例如订单状态更新、库存扣减操作。
意向锁辅助表级锁与行级锁的协调,通常是数据库内部机制,用户无需手动设置。
全局锁数据库全备份,确保备份数据一致性。
悲观锁高冲突场景,如银行转账、库存扣减,确保事务的独占性。
乐观锁多读少写场景,如商品信息配置更新、统计分析数据更新。

通过合理选择锁类型与策略,可以提升数据库的并发性能并确保数据的一致性。如果实际项目中遇到复杂的并发问题,建议结合业务场景、MySQL存储引擎(如InnoDB)的特性进行设计和优化。