AI项目依赖安全分析评估

225 阅读3分钟

场景

自动化漏洞检测与分析

  • 代码扫描与漏洞识别:AI可以快速扫描项目依赖的代码库,利用机器学习算法识别潜在的安全漏洞。通过对大量已知漏洞代码模式的学习,AI能够准确地检测出类似的安全问题,提高漏洞检测的效率和准确性。
  • 漏洞优先级排序:在检测到多个漏洞时,AI可以根据漏洞的严重程度、影响范围和利用难度等因素,自动对漏洞进行优先级排序。这有助于安全团队优先处理高风险漏洞,合理分配资源,及时修复关键问题。

依赖组件风险评估

  • 许可证合规性分析:AI可以自动分析项目依赖组件的开源许可证,检查是否存在许可证冲突或合规性问题。通过对比项目自身的许可证要求和依赖组件的许可证条款,快速识别潜在的法律风险,确保项目在合法合规的范围内使用开源代码。
  • 组件信誉评估:利用AI技术收集和分析依赖组件的相关信息,如下载量、社区评价、更新频率等,评估组件的信誉和可靠性。信誉较低的组件可能存在更高的安全风险,AI可以及时提醒项目团队谨慎使用或寻找替代方案。

项目安全漏洞分析之deepseek 联网搜索

您是软件安全专家,请评估这个项目代码仓库https://gitee.com/renrenio/renren-security.git # 逐个分析pom.xml中依赖组件,是否存在安全漏洞 # 按安全漏洞cve数据级别分类 # 编写漏洞修复方案 # 请用中文答复我

clipboard

KIMI

您是软件安全专家,请评估这个项目工程pom.xml  
{  
<project xmlns="<http://maven.apache.org/POM/4.0.0&#34;>  xmlns:xsi="<http://www.w3.org/2001/XMLSchema-instance&#34;>  
          xsi:schemaLocation="<http://maven.apache.org/POM/4.0.0>  <http://maven.apache.org/xsd/maven-4.0.0.xsd&#34;&gt;>  
     <modelVersion>4.0.0</modelVersion>  
     <groupId>io.renren</groupId>  
     <artifactId>renren-security</artifactId>  
     <version>5.4.0</version>  
     <packaging>pom</packaging>  
     <name>renren-security</name>

    <parent>  
         <groupId>org.springframework.boot</groupId>  
         <artifactId>spring-boot-starter-parent</artifactId>  
         <version>3.2.6</version>  
     </parent>

    <modules>  
         <module>renren-common</module>  
         <module>renren-dynamic-datasource</module>  
         <module>renren-admin</module>  
         <module>renren-api</module>  
         <module>renren-generator</module>  
     </modules>

    <properties>  
         <project.build.sourceEncoding>UTF-8</project.build.sourceEncoding>  
         <project.reporting.outputEncoding>UTF-8</project.reporting.outputEncoding>  
         <java.version>17</java.version>  
         <druid.version>1.2.21</druid.version>  
         <mybatisplus.version>3.5.5</mybatisplus.version>  
         <mybatis.spring>3.0.3</mybatis.spring>  
         <sqlserver.version>4.0</sqlserver.version>  
         <oracle.version>11.2.0.3</oracle.version>  
         <dameng.version>8.1.2.141</dameng.version>  
         <hutool.version>5.8.29</hutool.version>  
         <jsoup.version>1.15.3</jsoup.version>  
         <knife4j.version>4.5.0</knife4j.version>  
         <lombok.version>1.18.24</lombok.version>  
         <javax.servlet.version>4.0.1</javax.servlet.version>  
     </properties>

    <dependencies>  
         <dependency>  
             <groupId>org.springframework.boot</groupId>  
             <artifactId>spring-boot-starter-test</artifactId>  
             <scope>test</scope>  
         </dependency>  
         <dependency>  
             <groupId>org.springframework.boot</groupId>  
             <artifactId>spring-boot-starter-web</artifactId>  
         </dependency>  
         <dependency>  
             <groupId>org.springframework.boot</groupId>  
             <artifactId>spring-boot-starter-aop</artifactId>  
         </dependency>  
         <dependency>  
             <groupId>org.springframework.boot</groupId>  
             <artifactId>spring-boot-starter-validation</artifactId>  
         </dependency>  
         <dependency>  
             <groupId>org.springframework</groupId>  
             <artifactId>spring-context-support</artifactId>  
         </dependency>  
         <dependency>  
             <groupId>org.springframework.boot</groupId>  
             <artifactId>spring-boot-starter-data-redis</artifactId>  
         </dependency>  
         <dependency>  
             <groupId>org.springframework.boot</groupId>  
             <artifactId>spring-boot-configuration-processor</artifactId>  
             <optional>true</optional>  
         </dependency>  
         <!-- mysql驱动 -->  
         <dependency>  
             <groupId>com.mysql</groupId>  
             <artifactId>mysql-connector-j</artifactId>  
         </dependency>  
         <!-- oracle驱动 -->  
         <dependency>  
             <groupId>com.oracle</groupId>  
             <artifactId>ojdbc6</artifactId>  
             <version>${oracle.version}</version>  
         </dependency>  
         <!-- sqlserver驱动 -->  
         <dependency>  
             <groupId>com.microsoft.sqlserver</groupId>  
             <artifactId>sqljdbc4</artifactId>  
             <version>${sqlserver.version}</version>  
         </dependency>  
         <!-- postgresql驱动 -->  
         <dependency>  
             <groupId>org.postgresql</groupId>  
             <artifactId>postgresql</artifactId>  
         </dependency>  
         <!-- 达梦驱动 -->  
         <dependency>  
             <groupId>com.dameng</groupId>  
             <artifactId>DmJdbcDriver18</artifactId>  
             <version>${dameng.version}</version>  
         </dependency>  
         <dependency>  
             <groupId>com.alibaba</groupId>  
             <artifactId>druid-spring-boot-3-starter</artifactId>  
             <version>${druid.version}</version>  
         </dependency>  
         <dependency>  
             <groupId>com.baomidou</groupId>  
             <artifactId>mybatis-plus-boot-starter</artifactId>  
             <version>${mybatisplus.version}</version>  
         </dependency>  
         <dependency>  
             <groupId>org.mybatis</groupId>  
             <artifactId>mybatis-spring</artifactId>  
             <version>${mybatis.spring}</version>  
         </dependency>  
         <dependency>  
             <groupId>cn.hutool</groupId>  
             <artifactId>hutool-all</artifactId>  
             <version>${hutool.version}</version>  
         </dependency>  
         <dependency>  
             <groupId>org.jsoup</groupId>  
             <artifactId>jsoup</artifactId>  
             <version>${jsoup.version}</version>  
         </dependency>  
         <dependency>  
             <groupId>com.github.xiaoymin</groupId>  
             <artifactId>knife4j-openapi3-jakarta-spring-boot-starter</artifactId>  
             <version>${knife4j.version}</version>  
         </dependency>  
         <dependency>  
             <groupId>org.projectlombok</groupId>  
             <artifactId>lombok</artifactId>  
             <version>${lombok.version}</version>  
         </dependency>  
     </dependencies>  
</project>  
}

# 逐个分析pom.xml中依赖组件,是否存在安全漏洞  
# 按安全漏洞cve 级别进行分类

对于每一个依赖,你可以到CVE漏洞库https://cve.mitre.org/cgi-bin/cvekey.cgi?keyword=   搜索该依赖组件的版本是否存在已知的安全漏洞,查看是否有相关的CVE编号和漏洞描述。

# 编写漏洞修复方案  
# 请用中文答复我

clipboard

clipboard

clipboard

前端工程代码安全依赖评估

deepseek v3

您是软件安全专家,请评估这个前端项目代码仓库地址{https://gitee.com/renrenio/renren-security/blob/master/renren-ui}
# 逐个分析package.json中依赖组件,是否存在安全漏洞
# 按安全漏洞cve数据级别分类
# 编写漏洞修复方案
# 请用中文答复我

clipboard

KIMI

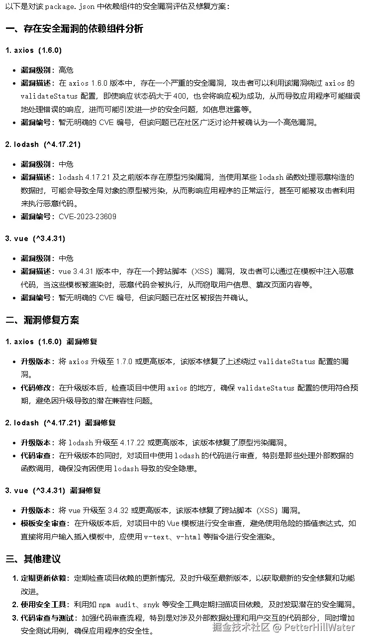
您是软件安全专家,请评估这个项目工程package.json,内容如下

{

"dependencies": {

"@element-plus/icons-vue": "2.3.1",

"@vueuse/core": "9.1.1",

"@wangeditor/editor": "5.1.1",

"@wangeditor/editor-for-vue": "^5.1.12",

"axios": "1.6.0",

"classnames": "^2.3.1",

"core-js": "^3.14.0",

"echarts": "^5.2.2",

"element-plus": "2.7.6",

"lodash": "^4.17.21",

"mitt": "^2.1.0",

"nprogress": "^0.2.0",

"pinia": "2.1.7",

"qs": "^6.10.1",

"quill": "^1.3.7",

"vue": "^3.4.31",

"vue-echarts": "^6.0.0",

"vue-router": "4.2.5"

},

"devDependencies": {

"@types/lodash": "^4.14.172",

"@types/nprogress": "^0.2.0",

"@types/qs": "^6.9.6",

"@types/sortablejs": "^1.10.6",

"@vitejs/plugin-vue": "5.0.5",

"@vue/compiler-sfc": "^3.4.31",

"@typescript-eslint/eslint-plugin": "^5.23.0",

"@typescript-eslint/parser": "^5.23.0",

"@vue/eslint-config-prettier": "^7.0.0",

"@vue/eslint-config-typescript": "^10.0.0",

"eslint": "^8.13.0",

"eslint-plugin-vue": "^8.6.0",

"less": "^4.1.1",

"less-loader": "^10.0.0",

"sass": "^1.50.1",

"lint-staged": "^11.0.0",

"prettier": "^2.6.2",

"typescript": "^4.6.3",

"vite": "5.2.11",

"vite-plugin-html": "^3.2.2",

"vite-plugin-svg-icons": "2.0.1",

"vite-tsconfig-paths": "3.4.0",

"vue-tsc": "2.0.16"

}

}

# 逐个分析package.json中依赖组件,是否存在安全漏洞

# 按安全漏洞cve 级别进行分类

对于每一个依赖,你可以到CVE漏洞库https://cve.mitre.org/cgi-bin/cvekey.cgi?keyword= 搜索该依赖组件的版本是否存在已知的安全漏洞,查看是否有相关的CVE编号和漏洞描述。

# 编写漏洞修复方案

# 请用中文答复我

clipboard