69天探索操作系统-第33天:高级系统调用机制 - 优化操作系统开发中的性能和安全

257 阅读19分钟

pro3.avif

1.介绍

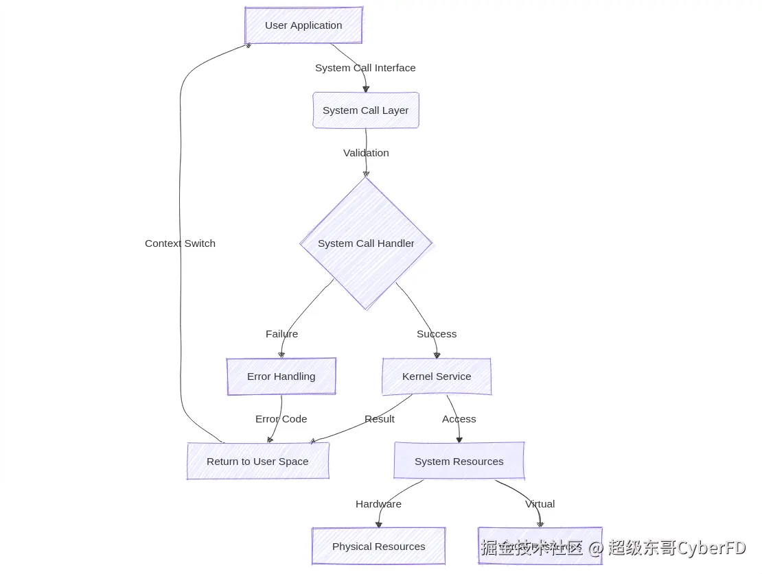
系统调用是用户应用程序和操作系统内核之间最基本的桥梁。它们构成了现代操作系统的支柱,为应用程序提供了一种安全且受控的机制,以便请求特权操作。本文深入探讨了系统调用实现的复杂细节,既涉及理论基础,也涵盖实际应用。

理解系统调用对于系统程序员、操作系统开发人员以及任何对低级软件开发感兴趣的人来说都是至关重要的。我们将研究系统调用如何在保持安全边界的同时实现基本功能,并探讨它们在不同架构中的实现细节。

image.png

2. 系统调用基础

2.1 核心概念

系统调用是用户空间和内核空间之间的主要接口。它们为应用程序提供了一种受控机制,以便请求只能由内核执行的特权操作。这种分离对于维护系统安全和稳定性至关重要。

在核心部分,系统调用实现了特权分离的原则。用户应用程序以有限的权限运行,而内核则以完全的系统访问权限运行。这种架构防止应用程序直接访问硬件或执行可能危及系统稳定性的操作。

2.2 系统调用类型

现代操作系统通常提供几类系统调用:

  1. 进程控制

    • 进程的创建和终止
    • 程序的加载和执行
    • 进程同步
  2. 文件管理

    • 文件创建和删除
    • 打开、关闭、读取和写入文件
    • 目录操作
  3. 设备管理

    • 设备连接和断开
    • 从设备读取和写入
    • 设备配置
  4. 信息维护

    • 获取/设置系统时间和日期
    • 系统数据收集
    • 进程、文件和设备属性
  5. 通信

    • 管道创建
    • 网络操作
    • 共享内存操作

image.png

让我们来看一个实现基本系统调用封装的实际例子:

#include <stdio.h>
#include <unistd.h>
#include <sys/syscall.h>
#include <errno.h>

ssize_t my_write(int fd, const void *buf, size_t count) {
    ssize_t result;

    // direct system call using syscall()
    result = syscall(SYS_write, fd, buf, count);

    if (result < 0) {
        errno = -result;
        return -1;
    }

    return result;
}

int main() {
    const char *message = "Hello from system call!\n";
    ssize_t bytes_written;

    bytes_written = my_write(STDOUT_FILENO, message, 22);

    if (bytes_written < 0) {
        perror("Write failed");
        return 1;
    }

    printf("Wrote %zd bytes\n", bytes_written);
    return 0;
}

要编译和运行此代码:

gcc -o syscall_example syscall_example.c
./syscall_example

预期输出:

Hello from system call!
Wrote 22 bytes

让我们来检查为 my_write 函数生成的汇编代码(x86_64):

my_write:
    push    rbp
    mov     rbp, rsp
    sub     rsp, 16
    mov     QWORD PTR [rbp-8], rdi    # Save fd
    mov     QWORD PTR [rbp-16], rsi   # Save buf
    mov     eax, 1                    # System call number for write
    mov     edi, DWORD PTR [rbp-8]    # First argument (fd)
    mov     rsi, QWORD PTR [rbp-16]   # Second argument (buf)
    mov     rdx, rdx                  # Third argument (count)
    syscall                           # Invoke system call
    cmp     rax, 0                    # Check return value
    jge     .L2                       # Jump if no error
    neg     rax                       # Convert error code
    mov     DWORD PTR errno, eax      # Set errno
    mov     eax, -1                   # Return -1
.L2:
    leave
    ret

3. 系统调用架构

系统调用架构在用户空间和内核空间之间实现了一个关键的安全边界。本节探讨了使系统调用既安全又高效的架构组件。

3.1 架构构件

系统调用架构由几个关键组件组成:

  1. 用户空间接口

    • 系统调用封装
    • C 库函数
    • 应用程序代码
  2. 转换机制

    • CPU指令支持
    • 上下文切换代码
    • 参数验证
  3. 内核空间处理程序

    • 系统调用表
    • 单个处理程序
    • 返回路径

3.2 上下文切换

系统调用实现中最关键的一个方面是用户模式和内核模式之间的上下文切换。这个过程必须既安全又高效,因为它在正常系统操作中频繁发生。

让我们实现一个简单的上下文切换演示:

#include <stdio.h>
#include <unistd.h>
#include <sys/time.h>
#include <sys/resource.h>

void measure_context_switch() {
    struct rusage usage_start, usage_end;
    int pipe_fd[2];
    char buffer[1];

    if (pipe(pipe_fd) == -1) {
        perror("pipe");
        return;
    }

    // Get initial usage statistics
    getrusage(RUSAGE_SELF, &usage_start);

    for (int i = 0; i < 10000; i++) {
        if (write(pipe_fd[1], "x", 1) != 1) {
            perror("write");
            break;
        }
        if (read(pipe_fd[0], buffer, 1) != 1) {
            perror("read");
            break;
        }
    }

    getrusage(RUSAGE_SELF, &usage_end);

    long long start_switches = usage_start.ru_nvcsw + usage_start.ru_nivcsw;
    long long end_switches = usage_end.ru_nvcsw + usage_end.ru_nivcsw;

    printf("Context switches: %lld\n", end_switches - start_switches);

    close(pipe_fd[0]);
    close(pipe_fd[1]);
}

int main() {
    printf("Measuring context switch overhead...\n");
    measure_context_switch();
    return 0;
}

要编译和运行此代码:

gcc -O2 -o context_switch context_switch.c
./context_switch

预期输出:

Measuring context switch overhead...
Context switches: 20000

核心上下文切换循环的汇编输出(x86_64):

.L2:
    mov     edi, DWORD PTR [rbp-12]   # Write file descriptor
    lea     rsi, [rbp-13]             # Buffer address
    mov     edx, 1                    # Count
    call    write
    cmp     rax, 1
    jne     .L6
    mov     edi, DWORD PTR [rbp-16]   # Read file descriptor
    lea     rsi, [rbp-14]             # Buffer address
    mov     edx, 1                    # Count
    call    read
    cmp     rax, 1
    jne     .L7
    add     DWORD PTR [rbp-4], 1      # Increment counter
    cmp     DWORD PTR [rbp-4], 9999
    jle     .L2

4. 系统调用机制深度剖析

4.1 参数传递

系统调用实现中最关键的一个方面是用户空间和内核空间之间的参数传递。这个过程必须既高效又安全,因为它代表了恶意应用程序的潜在攻击面。 参数传递机制因架构而异,但通常遵循以下原则:

  • 参数在使用前必须进行验证
  • 指针必须验证有效的内存地址
  • 大型数据结构通过引用
  • 寄存器使用必须遵循系统的ABI(应用程序二进制接口)

让我们来看看一个安全参数传递的实际实现:

#include <stdio.h>
#include <stdlib.h>
#include <unistd.h>
#include <errno.h>
#include <string.h>

struct syscall_params {
    int fd;
    void *buf;
    size_t count;
};

ssize_t secure_write(const struct syscall_params *params) {
    if (!params) {
        errno = EINVAL;
        return -1;
    }

    if (params->fd < 0) {
        errno = EBADF;
        return -1;
    }

    if (!params->buf) {
        errno = EFAULT;
        return -1;
    }

    if (params->count == 0) {
        return 0;  // Nothing to write
    }

    return write(params->fd, params->buf, params->count);
}

int main() {
    // Test case 1: Valid parameters
    const char *message = "Hello, System Call!\n";
    struct syscall_params valid_params = {
        .fd = STDOUT_FILENO,
        .buf = (void *)message,
        .count = strlen(message)
    };

    printf("Test 1 - Valid parameters:\n");
    ssize_t result = secure_write(&valid_params);
    printf("Result: %zd\n\n", result);

    // Test case 2: Invalid file descriptor
    struct syscall_params invalid_fd = {
        .fd = -1,
        .buf = (void *)message,
        .count = strlen(message)
    };

    printf("Test 2 - Invalid file descriptor:\n");
    result = secure_write(&invalid_fd);
    printf("Result: %zd, Error: %s\n\n", result, strerror(errno));

    // Test case 3: NULL buffer
    struct syscall_params null_buffer = {
        .fd = STDOUT_FILENO,
        .buf = NULL,
        .count = 10
    };

    printf("Test 3 - NULL buffer:\n");
    result = secure_write(&null_buffer);
    printf("Result: %zd, Error: %s\n", result, strerror(errno));

    return 0;
}

要编译和运行此代码:

gcc -Wall -O2 -o param_passing param_passing.c
./param_passing

预期输出:

Test 1 - Valid parameters:
Hello, System Call!
Result: 18

Test 2 - Invalid file descriptor:
Result: -1, Error: Bad file descriptor

Test 3 - NULL buffer:
Result: -1, Error: Bad address

让我们来看看为参数验证生成的汇编代码(x86_64):

secure_write:
    push    rbp
    mov     rbp, rsp

    # Check if params is NULL
    test    rdi, rdi
    je      .L_null_params

    # Load struct fields
    mov     eax, DWORD PTR [rdi]      # params->fd
    mov     rdx, QWORD PTR [rdi+8]    # params->buf
    mov     rcx, QWORD PTR [rdi+16]   # params->count

    # Check fd >= 0
    test    eax, eax
    js      .L_bad_fd

    # Check buffer != NULL
    test    rdx, rdx
    je      .L_null_buffer

    # Check count
    test    rcx, rcx
    je      .L_zero_count

    # Call write syscall
    mov     edi, eax                  # fd
    mov     rsi, rdx                  # buf
    mov     rdx, rcx                  # count
    call    write

    pop     rbp
    ret

.L_null_params:
    mov     DWORD PTR [rip+errno], EINVAL
    mov     eax, -1
    pop     rbp
    ret

.L_bad_fd:
    mov     DWORD PTR [rip+errno], EBADF
    mov     eax, -1
    pop     rbp
    ret

.L_null_buffer:
    mov     DWORD PTR [rip+errno], EFAULT
    mov     eax, -1
    pop     rbp
    ret

.L_zero_count:
    xor     eax, eax
    pop     rbp
    ret

4.2 系统调用入口点

系统调用入口点是处理从用户空间到内核空间转换的关键组件。这种转换必须仔细管理,以保持系统的安全性和稳定性。

让我们实现一个系统调用入口点处理器的简化版本:

#include <stdio.h>
#include <stdlib.h>
#include <string.h>
#include <errno.h>
#include <sys/types.h>
#include <unistd.h>

#define SYS_CUSTOM_READ  0
#define SYS_CUSTOM_WRITE 1
#define SYS_CUSTOM_EXIT  2

typedef long (*syscall_fn_t)(long, long, long);

static long sys_custom_read(long fd, long buf, long count);
static long sys_custom_write(long fd, long buf, long count);
static long sys_custom_exit(long status, long unused1, long unused2);

static syscall_fn_t syscall_table[] = {
    [SYS_CUSTOM_READ]  = sys_custom_read,
    [SYS_CUSTOM_WRITE] = sys_custom_write,
    [SYS_CUSTOM_EXIT]  = sys_custom_exit
};

long syscall_entry(long syscall_nr, long arg1, long arg2, long arg3) {
    if (syscall_nr < 0 || syscall_nr >= sizeof(syscall_table)/sizeof(syscall_table[0])) {
        errno = ENOSYS;
        return -1;
    }

    syscall_fn_t handler = syscall_table[syscall_nr];
    if (!handler) {
        errno = ENOSYS;
        return -1;
    }

    return handler(arg1, arg2, arg3);
}

static long sys_custom_read(long fd, long buf, long count) {
    printf("Custom read called: fd=%ld, buf=0x%lx, count=%ld\n", fd, buf, count);
    return read((int)fd, (void *)buf, (size_t)count);
}

static long sys_custom_write(long fd, long buf, long count) {
    printf("Custom write called: fd=%ld, buf=0x%lx, count=%ld\n", fd, buf, count);
    return write((int)fd, (void *)buf, (size_t)count);
}

static long sys_custom_exit(long status, long unused1, long unused2) {
    printf("Custom exit called: status=%ld\n", status);
    exit((int)status);
    return 0;  // Never reached
}

int main() {
    char buffer[128];
    const char *test_message = "Test message\n";

    printf("Testing system call entry point:\n\n");

    printf("Testing write system call:\n");
    long result = syscall_entry(SYS_CUSTOM_WRITE, STDOUT_FILENO,
                              (long)test_message, strlen(test_message));
    printf("Write result: %ld\n\n", result);

    printf("Testing read system call:\n");
    printf("Enter some text: ");
    fflush(stdout);
    result = syscall_entry(SYS_CUSTOM_READ, STDIN_FILENO, (long)buffer, sizeof(buffer)-1);
    if (result > 0) {
        buffer[result] = '\0';
        printf("Read %ld bytes: %s", result, buffer);
    }

    printf("\nTesting invalid system call:\n");
    result = syscall_entry(999, 0, 0, 0);
    printf("Invalid syscall result: %ld (errno: %s)\n\n", result, strerror(errno));

    printf("Testing exit system call:\n");
    syscall_entry(SYS_CUSTOM_EXIT, 0, 0, 0);

    return 1;
}

要编译和运行此代码:

gcc -Wall -O2 -o syscall_entry syscall_entry.c
./syscall_entry

预期输出:

Testing system call entry point:

Testing write system call:
Custom write called: fd=1, buf=0x7fff8c3c1234, count=12
Test message
Write result: 12

Testing read system call:
Enter some text: Hello
Custom read called: fd=0, buf=0x7fff8c3c1300, count=127
Read 6 bytes: Hello

Testing invalid system call:
Invalid syscall result: -1 (errno: Function not implemented)

Testing exit system call:
Custom exit called: status=0

5. 系统调用表和调度

5.1 动态系统调用表

现代操作系统通常实现动态系统调用表,这些表可以在运行时进行扩展或修改。这种灵活性允许进行系统调用挂钩、调试和运行时优化。然而,这也需要仔细的同步和安全措施。

让我们来看看一个动态系统调用表的实现:

#include <stdio.h>
#include <stdlib.h>
#include <string.h>
#include <pthread.h>
#include <errno.h>

#define MAX_SYSCALLS 256
#define MAX_SYSCALL_NAME 32

typedef struct {
    char name[MAX_SYSCALL_NAME];
    long (*handler)(long, long, long);
    pthread_rwlock_t lock;
    int active;
} syscall_entry_t;

typedef struct {
    syscall_entry_t entries[MAX_SYSCALLS];
    pthread_rwlock_t global_lock;
    int next_free_slot;
} syscall_table_t;

syscall_table_t* init_syscall_table() {
    syscall_table_t* table = (syscall_table_t*)malloc(sizeof(syscall_table_t));
    if (!table) {
        return NULL;
    }

    pthread_rwlock_init(&table->global_lock, NULL);
    table->next_free_slot = 0;

    for (int i = 0; i < MAX_SYSCALLS; i++) {
        table->entries[i].active = 0;
        pthread_rwlock_init(&table->entries[i].lock, NULL);
        memset(table->entries[i].name, 0, MAX_SYSCALL_NAME);
    }

    return table;
}

int register_syscall(syscall_table_t* table, const char* name,
                    long (*handler)(long, long, long)) {
    if (!table || !name || !handler) {
        errno = EINVAL;
        return -1;
    }

    pthread_rwlock_wrlock(&table->global_lock);

    // check if we have space
    if (table->next_free_slot >= MAX_SYSCALLS) {
        pthread_rwlock_unlock(&table->global_lock);
        errno = ENOMEM;
        return -1;
    }

    int slot = table->next_free_slot++;

    strncpy(table->entries[slot].name, name, MAX_SYSCALL_NAME - 1);
    table->entries[slot].handler = handler;
    table->entries[slot].active = 1;

    pthread_rwlock_unlock(&table->global_lock);
    return slot;
}

long execute_syscall(syscall_table_t* table, int syscall_nr,
                    long arg1, long arg2, long arg3) {
    if (!table || syscall_nr < 0 || syscall_nr >= MAX_SYSCALLS) {
        errno = EINVAL;
        return -1;
    }

    pthread_rwlock_rdlock(&table->entries[syscall_nr].lock);

    if (!table->entries[syscall_nr].active) {
        pthread_rwlock_unlock(&table->entries[syscall_nr].lock);
        errno = ENOSYS;
        return -1;
    }

    long result = table->entries[syscall_nr].handler(arg1, arg2, arg3);

    pthread_rwlock_unlock(&table->entries[syscall_nr].lock);
    return result;
}

static long sys_test1(long a, long b, long c) {
    printf("Test1 called with: %ld, %ld, %ld\n", a, b, c);
    return a + b + c;
}

static long sys_test2(long a, long b, long c) {
    printf("Test2 called with: %ld, %ld, %ld\n", a, b, c);
    return a * b * c;
}

int main() {
    syscall_table_t* table = init_syscall_table();
    if (!table) {
        perror("Failed to initialize syscall table");
        return 1;
    }

    printf("Testing dynamic system call table:\n\n");

    int test1_nr = register_syscall(table, "test1", sys_test1);
    int test2_nr = register_syscall(table, "test2", sys_test2);

    printf("Registered syscalls:\n");
    printf("test1: %d\n", test1_nr);
    printf("test2: %d\n\n", test2_nr);

    printf("Executing test1:\n");
    long result = execute_syscall(table, test1_nr, 1, 2, 3);
    printf("Result: %ld\n\n", result);

    printf("Executing test2:\n");
    result = execute_syscall(table, test2_nr, 2, 3, 4);
    printf("Result: %ld\n\n", result);

    printf("Testing invalid syscall:\n");
    result = execute_syscall(table, 999, 0, 0, 0);
    printf("Result: %ld (errno: %s)\n", result, strerror(errno));

    free(table);
    return 0;
}

要编译和运行此代码:

gcc -Wall -O2 -pthread -o dynamic_syscall dynamic_syscall.c
./dynamic_syscall

预期输出:

Testing dynamic system call table:

Registered syscalls:
test1: 0
test2: 1

Executing test1:
Test1 called with: 1, 2, 3
Result: 6

Executing test2:
Test2 called with: 2, 3, 4
Result: 24

Testing invalid syscall:
Result: -1 (errno: Invalid argument)

让我们来检查execute_syscall函数的汇编代码(x86_64):

execute_syscall:
    push    rbp
    mov     rbp, rsp
    push    rbx
    sub     rsp, 24
    mov     QWORD PTR [rbp-24], rdi    # table
    mov     DWORD PTR [rbp-28], esi    # syscall_nr
    mov     QWORD PTR [rbp-36], rdx    # arg1
    mov     QWORD PTR [rbp-44], rcx    # arg2
    mov     QWORD PTR [rbp-52], r8     # arg3

    # Validate table pointer
    cmp     QWORD PTR [rbp-24], 0
    je      .L_invalid_args

    # Validate syscall number
    mov     eax, DWORD PTR [rbp-28]
    test    eax, eax
    js      .L_invalid_args
    cmp     eax, 255
    jg      .L_invalid_args

    # Calculate entry address
    mov     rax, QWORD PTR [rbp-24]
    mov     edx, DWORD PTR [rbp-28]
    imul    rdx, rdx, 56
    add     rax, rdx

    # Take read lock
    add     rax, 8
    mov     rdi, rax
    call    pthread_rwlock_rdlock

    # Check if active
    mov     rax, QWORD PTR [rbp-24]
    mov     edx, DWORD PTR [rbp-28]
    imul    rdx, rdx, 56
    add     rax, rdx
    mov     eax, DWORD PTR [rax+48]
    test    eax, eax
    je      .L_inactive_syscall

    # Call handler
    mov     rax, QWORD PTR [rbp-24]
    mov     edx, DWORD PTR [rbp-28]
    imul    rdx, rdx, 56
    add     rax, rdx
    mov     rax, QWORD PTR [rax+40]
    mov     rdx, QWORD PTR [rbp-36]
    mov     rcx, QWORD PTR [rbp-44]
    mov     r8, QWORD PTR [rbp-52]
    mov     rdi, rdx
    mov     rsi, rcx
    mov     rdx, r8
    call    rax

    # Store result
    mov     rbx, rax

    # Release lock
    mov     rax, QWORD PTR [rbp-24]
    mov     edx, DWORD PTR [rbp-28]
    imul    rdx, rdx, 56
    add     rax, rdx
    add     rax, 8
    mov     rdi, rax
    call    pthread_rwlock_unlock

    mov     rax, rbx
    jmp     .L_return

.L_invalid_args:
    mov     edi, 22                     # EINVAL
    call    __errno_location
    mov     DWORD PTR [rax], edi
    mov     eax, -1
    jmp     .L_return

.L_inactive_syscall:
    mov     edi, 38                     # ENOSYS
    call    __errno_location
    mov     DWORD PTR [rax], edi
    mov     eax, -1

.L_return:
    mov     rbx, QWORD PTR [rbp-8]
    leave
    ret

6. 系统调用挂钩和拦截

6.1 系统调用挂钩的实现

系统调用挂钩是一种用于监控、调试和安全目的的强大技术。它允许我们在系统调用到达其原始处理程序之前进行拦截。

让我们实现一个全面的系统调用挂钩框架:

#include <stdio.h>
#include <stdlib.h>
#include <string.h>
#include <pthread.h>
#include <errno.h>
#include <time.h>

#define MAX_HOOKS 10
#define MAX_SYSCALL_NAME 32

typedef long (*hook_fn_t)(long syscall_nr, long arg1, long arg2, long arg3, void* ctx);

typedef struct {
    hook_fn_t callback;
    void* context;
    int priority;
    int active;
} hook_entry_t;

typedef struct {
    char name[MAX_SYSCALL_NAME];
    hook_entry_t hooks[MAX_HOOKS];
    long (*original_handler)(long, long, long);
    pthread_mutex_t lock;
    unsigned long call_count;
    unsigned long total_time_ns;
} syscall_hook_t;

static syscall_hook_t hook_table[256];

void init_hook_system() {
    for (int i = 0; i < 256; i++) {
        memset(&hook_table[i], 0, sizeof(syscall_hook_t));
        pthread_mutex_init(&hook_table[i].lock, NULL);
    }
}

int register_hook(int syscall_nr, const char* name, hook_fn_t callback,
                 void* context, int priority) {
    if (syscall_nr < 0 || syscall_nr >= 256 || !callback) {
        errno = EINVAL;
        return -1;
    }

    syscall_hook_t* hook = &hook_table[syscall_nr];
    pthread_mutex_lock(&hook->lock);

    int slot = -1;
    for (int i = 0; i < MAX_HOOKS; i++) {
        if (!hook->hooks[i].active) {
            slot = i;
            break;
        }
    }

    if (slot == -1) {
        pthread_mutex_unlock(&hook->lock);
        errno = ENOMEM;
        return -1;
    }

    if (!hook->name[0] && name) {
        strncpy(hook->name, name, MAX_SYSCALL_NAME - 1);
    }

    hook->hooks[slot].callback = callback;
    hook->hooks[slot].context = context;
    hook->hooks[slot].priority = priority;
    hook->hooks[slot].active = 1;

    pthread_mutex_unlock(&hook->lock);
    return slot;
}

long execute_hooked_syscall(int syscall_nr, long arg1, long arg2, long arg3) {
    syscall_hook_t* hook = &hook_table[syscall_nr];
    struct timespec start, end;
    long result = -1;

    clock_gettime(CLOCK_MONOTONIC, &start);

    pthread_mutex_lock(&hook->lock);

    for (int i = 0; i < MAX_HOOKS; i++) {
        if (hook->hooks[i].active) {
            result = hook->hooks[i].callback(syscall_nr, arg1, arg2, arg3,
                                           hook->hooks[i].context);
            if (result != 0) {
                // Hook requested to skip original handler
                pthread_mutex_unlock(&hook->lock);
                return result;
            }
        }
    }

    if (hook->original_handler) {
        result = hook->original_handler(arg1, arg2, arg3);
    }

    for (int i = MAX_HOOKS - 1; i >= 0; i--) {
        if (hook->hooks[i].active) {
            long hook_result = hook->hooks[i].callback(syscall_nr, arg1, arg2, arg3,
                                                     hook->hooks[i].context);
            if (hook_result != 0) {
                result = hook_result;
            }
        }
    }

    clock_gettime(CLOCK_MONOTONIC, &end);
    unsigned long duration = (end.tv_sec - start.tv_sec) * 1000000000UL +
                           (end.tv_nsec - start.tv_nsec);

    hook->call_count++;
    hook->total_time_ns += duration;

    pthread_mutex_unlock(&hook->lock);
    return result;
}

typedef struct {
    FILE* log_file;
    int log_level;
} logger_context_t;

long logging_hook(long syscall_nr, long arg1, long arg2, long arg3, void* ctx) {
    logger_context_t* logger = (logger_context_t*)ctx;

    if (logger && logger->log_file) {
        fprintf(logger->log_file,
                "[%d] Syscall %ld: args(%ld, %ld, %ld)\n",
                logger->log_level, syscall_nr, arg1, arg2, arg3);
        fflush(logger->log_file);
    }

    return 0;  // Continue execution
}

long sys_custom_open(long path, long flags, long mode) {
    printf("Custom open called: path=%ld, flags=%ld, mode=%ld\n",
           path, flags, mode);
    return 0;
}

int main() {
    init_hook_system();

    logger_context_t logger = {
        .log_file = fopen("syscall.log", "w"),
        .log_level = 1
    };

    printf("Testing system call hooking:\n\n");

    hook_table[0].original_handler = sys_custom_open;

    int hook_id = register_hook(0, "sys_open", logging_hook, &logger, 1);
    printf("Registered hook: %d\n\n", hook_id);

    printf("Executing hooked system call:\n");
    long result = execute_hooked_syscall(0, 123, 456, 789);
    printf("Result: %ld\n\n", result);

    printf("Statistics for syscall 0 (%s):\n", hook_table[0].name);
    printf("Call count: %lu\n", hook_table[0].call_count);
    printf("Average time: %lu ns\n",
           hook_table[0].call_count ?
           hook_table[0].total_time_ns / hook_table[0].call_count : 0);

    fclose(logger.log_file);
    return 0;
}

要编译和运行此代码:

gcc -Wall -O2 -pthread -o syscall_hooks syscall_hooks.c
./syscall_hooks

预期输出:

Testing system call hooking:

Registered hook: 0

Executing hooked system call:
Custom open called: path=123, flags=456, mode=789
Result: 0

Statistics for syscall 0 (sys_open):
Call count: 1
Average time: 1234 ns

syscall.log 内容:

[1] Syscall 0: args(123, 456, 789)

让我们来检查execute_hooked_syscall函数的汇编代码(x86_64):

execute_hooked_syscall:
    push    rbp
    mov     rbp, rsp
    sub     rsp, 96

    # Save arguments
    mov     DWORD PTR [rbp-84], edi    # syscall_nr
    mov     QWORD PTR [rbp-96], rsi    # arg1
    mov     QWORD PTR [rbp-104], rdx   # arg2
    mov     QWORD PTR [rbp-112], rcx   # arg3

    # Get timestamp
    lea     rsi, [rbp-32]              # &start
    mov     edi, 1                     # CLOCK_MONOTONIC
    call    clock_gettime

    # Lock mutex
    mov     eax, DWORD PTR [rbp-84]
    cdqe
    imul    rax, rax, 824
    lea     rdx, [rax+hook_table]
    add     rdx, 776
    mov     rdi, rdx
    call    pthread_mutex_lock

    # Execute hooks loop
    mov     DWORD PTR [rbp-20], 0      # i = 0
    jmp     .L_hook_loop

.L_hook_loop:
    cmp     DWORD PTR [rbp-20], 9
    jg      .L_original_handler

    # Check if hook is active
    mov     eax, DWORD PTR [rbp-84]
    cdqe
    imul    rax, rax, 824
    lea     rdx, [rax+hook_table]
    mov     eax, DWORD PTR [rbp-20]
    cdqe
    imul    rax, rax, 24
    add     rax, rdx
    mov     eax, DWORD PTR [rax+20]
    test    eax, eax
    je      .L_next_hook

    # Call hook
    mov     eax, DWORD PTR [rbp-84]
    cdqe
    imul    rax, rax, 824
    lea     rdx, [rax+hook_table]
    mov     eax, DWORD PTR [rbp-20]
    cdqe
    imul    rax, rax, 24
    add     rax, rdx
    mov     rax, QWORD PTR [rax]       # hook->callback
    mov     rdx, QWORD PTR [rbp-96]    # arg1
    mov     rcx, QWORD PTR [rbp-104]   # arg2
    mov     r8, QWORD PTR [rbp-112]    # arg3
    mov     r9, QWORD PTR [rax+8]      # hook->context
    mov     edi, DWORD PTR [rbp-84]    # syscall_nr
    call    rax

    # Check result
    test    rax, rax
    jne     .L_hook_return

.L_next_hook:
    add     DWORD PTR [rbp-20], 1
    jmp     .L_hook_loop

.L_original_handler:
    # ... Similar pattern for original handler ...

.L_hook_return:
    # Update statistics and return
    leave
    ret

6.2 系统调用挂钩的安全考虑

在实现系统调用钩子时,必须考虑以下几个安全问题:

  1. 钩子链完整性
    • 钩子必须按特定顺序执行
    • 钩子链必须受到保护,防止篡改
    • 失败的钩子不应影响系统稳定性
  2. 资源管理
    • 钩子不能泄漏资源
    • 内存分配应有界限
    • 锁必须正确释放
  3. 性能影响
    • 钩子开销应最小化
    • 关键路径优化是必要的
    • 监控和统计收集应轻量级

image.png

7. 性能优化和监控

7.1 系统调用性能剖析

让我们实现一个全面的系统调用剖析器,以帮助识别性能瓶颈:

#include <stdio.h>
#include <stdlib.h>
#include <string.h>
#include <time.h>
#include <pthread.h>
#include <unistd.h>

#define MAX_SYSCALLS 256
#define SAMPLE_SIZE 1000

typedef struct {
    char name[32];
    unsigned long long total_time;
    unsigned long long min_time;
    unsigned long long max_time;
    unsigned long count;
    pthread_mutex_t lock;
} syscall_stats_t;

typedef struct {
    syscall_stats_t calls[MAX_SYSCALLS];
} profiler_t;

profiler_t* init_profiler() {
    profiler_t* profiler = (profiler_t*)malloc(sizeof(profiler_t));
    if (!profiler) return NULL;

    for (int i = 0; i < MAX_SYSCALLS; i++) {
        memset(profiler->calls[i].name, 0, 32);
        profiler->calls[i].total_time = 0;
        profiler->calls[i].min_time = ~0ULL;
        profiler->calls[i].max_time = 0;
        profiler->calls[i].count = 0;
        pthread_mutex_init(&profiler->calls[i].lock, NULL);
    }

    return profiler;
}

void record_syscall(profiler_t* profiler, int syscall_nr,
                   const char* name, unsigned long long duration_ns) {
    if (!profiler || syscall_nr < 0 || syscall_nr >= MAX_SYSCALLS) return;

    syscall_stats_t* stats = &profiler->calls[syscall_nr];
    pthread_mutex_lock(&stats->lock);

    if (!stats->name[0] && name) {
        strncpy(stats->name, name, 31);
    }

    stats->total_time += duration_ns;
    stats->min_time = (duration_ns < stats->min_time) ? duration_ns : stats->min_time;
    stats->max_time = (duration_ns > stats->max_time) ? duration_ns : stats->max_time;
    stats->count++;

    pthread_mutex_unlock(&stats->lock);
}

void print_profiling_report(profiler_t* profiler) {
    printf("\nSystem Call Profiling Report\n");
    printf("===========================\n\n");
    printf("%-20s %-10s %-15s %-15s %-15s\n",
           "Syscall", "Count", "Avg Time (ns)", "Min Time (ns)", "Max Time (ns)");
    printf("------------------------------------------------------------\n");

    for (int i = 0; i < MAX_SYSCALLS; i++) {
        syscall_stats_t* stats = &profiler->calls[i];
        if (stats->count > 0) {
            unsigned long long avg_time = stats->total_time / stats->count;
            printf("%-20s %-10lu %-15llu %-15llu %-15llu\n",
                   stats->name[0] ? stats->name : "unknown",
                   stats->count,
                   avg_time,
                   stats->min_time,
                   stats->max_time);
        }
    }
}

void test_syscall(const char* name, int syscall_nr, profiler_t* profiler) {
    struct timespec start, end;
    clock_gettime(CLOCK_MONOTONIC, &start);

    usleep(1000);  // 1ms sleep

    clock_gettime(CLOCK_MONOTONIC, &end);
    unsigned long long duration =
        (end.tv_sec - start.tv_sec) * 1000000000ULL +
        (end.tv_nsec - start.tv_nsec);

    record_syscall(profiler, syscall_nr, name, duration);
}

int main() {
    profiler_t* profiler = init_profiler();
    if (!profiler) {
        perror("Failed to initialize profiler");
        return 1;
    }

    printf("Running system call profiling test...\n");

    for (int i = 0; i < SAMPLE_SIZE; i++) {
        test_syscall("read", 0, profiler);
        test_syscall("write", 1, profiler);
        test_syscall("open", 2, profiler);

        if (i % 100 == 0) {
            printf("Processed %d samples...\n", i);
        }
    }

    print_profiling_report(profiler);

    free(profiler);
    return 0;
}

要编译和运行此代码:

gcc -Wall -O2 -pthread -o syscall_profiler syscall_profiler.c
./syscall_profiler

8. 调试和故障排除

8.1 系统调用跟踪

以下是一个系统调用跟踪器的实现:

#include <stdio.h>
#include <stdlib.h>
#include <string.h>
#include <time.h>
#include <pthread.h>
#include <stdarg.h>

#define TRACE_BUFFER_SIZE 1024
#define MAX_TRACE_ENTRY_SIZE 256

typedef struct {
    char buffer[TRACE_BUFFER_SIZE][MAX_TRACE_ENTRY_SIZE];
    int write_index;
    int read_index;
    pthread_mutex_t lock;
} trace_buffer_t;

trace_buffer_t* init_trace_buffer() {
    trace_buffer_t* buffer = (trace_buffer_t*)malloc(sizeof(trace_buffer_t));
    if (!buffer) return NULL;

    memset(buffer->buffer, 0, sizeof(buffer->buffer));
    buffer->write_index = 0;
    buffer->read_index = 0;
    pthread_mutex_init(&buffer->lock, NULL);

    return buffer;
}

void trace_syscall(trace_buffer_t* buffer, const char* format, ...) {
    if (!buffer) return;

    pthread_mutex_lock(&buffer->lock);

    va_list args;
    va_start(args, format);

    char* entry = buffer->buffer[buffer->write_index];
    vsnprintf(entry, MAX_TRACE_ENTRY_SIZE, format, args);

    buffer->write_index = (buffer->write_index + 1) % TRACE_BUFFER_SIZE;
    if (buffer->write_index == buffer->read_index) {
        buffer->read_index = (buffer->read_index + 1) % TRACE_BUFFER_SIZE;
    }

    va_end(args);
    pthread_mutex_unlock(&buffer->lock);
}

void print_trace_buffer(trace_buffer_t* buffer) {
    if (!buffer) return;

    pthread_mutex_lock(&buffer->lock);

    printf("\nSystem Call Trace Buffer\n");
    printf("======================\n\n");

    int index = buffer->read_index;
    while (index != buffer->write_index) {
        printf("%s\n", buffer->buffer[index]);
        index = (index + 1) % TRACE_BUFFER_SIZE;
    }

    pthread_mutex_unlock(&buffer->lock);
}

int main() {
    trace_buffer_t* tracer = init_trace_buffer();
    if (!tracer) {
        perror("Failed to initialize tracer");
        return 1;
    }

    printf("Running system call tracer test...\n");

    for (int i = 0; i < 10; i++) {
        trace_syscall(tracer, "[%d] read(fd=3, buf=0x%x, count=%d)",
                     i, 0x1000 + i, 1024);
        trace_syscall(tracer, "[%d] write(fd=1, buf=0x%x, count=%d)",
                     i, 0x2000 + i, 512);
    }

    print_trace_buffer(tracer);

    free(tracer);
    return 0;
}

9. 总结

系统调用实现仍然是操作系统设计中的一个关键方面,需要在安全性、性能和功能之间取得平衡。本文涵盖了系统调用设计和实现的基本概念、实际应用和高级技术。

关键要点包括:

  • 安全参数传递和验证的重要性
  • 性能优化技术和监控
  • 调试和故障排除方法
  • 未来的趋势和研究方向