【三维数域】搞懂三维数据调度,实现数据精准导航!

289 阅读7分钟

_一、_三维数据调度的概念

三维数据调度是一种用于管理和优化三维数据资源的技术方法,旨在复杂场景中高效地加载、存储、传输和渲染三维数据_(Smith et al., 2020; Zhang & Lee, 2019)_。其核心是根据应用需求和系统资源,动态调整数据的使用方式,以实现性能与效果的平衡。

三维数据调度概念图

三维数据调度通常涉及以下几个方面:

  • 数据加载:根据用户视角和交互需求,按需加载所需的三维数据。这包括预取(Pre-fetching)技术,即根据用户的当前视图和可能的移动方向,提前加载相关联的数据块,减少延迟。
  • 资源分配:合理分配存储空间、内存、网络带宽等资源,确保每个组件都能在其最佳状态下运行。例如,利用缓存管理(Caching)技术,存储频繁访问的数据,减少重复加载的时间开销。
  • 动态更新:实时调整数据的加载顺序和优先级,确保交互流畅性。特别是在多用户环境中,能够快速响应不同用户的请求并提供一致性的体验。
  • 多层次细节(LOD, Level of Detail)管理:根据场景复杂度和显示设备性能,切换不同分辨率的数据表示。远距离使用简化模型,近距离则显示高精度模型,从而平衡视觉质量和性能。

金字塔结构图

  • **分布式计算:**对于特别复杂或大规模的数据集,采用分布式计算框架来分担任务,提升整体处理效率,特别适用于云平台上的三维数据处理。

  • **并行处理:**充分利用多核 CPU 或 GPU 的并行处理能力,加速数据解析、转换及渲染过程,提高系统的响应速度。

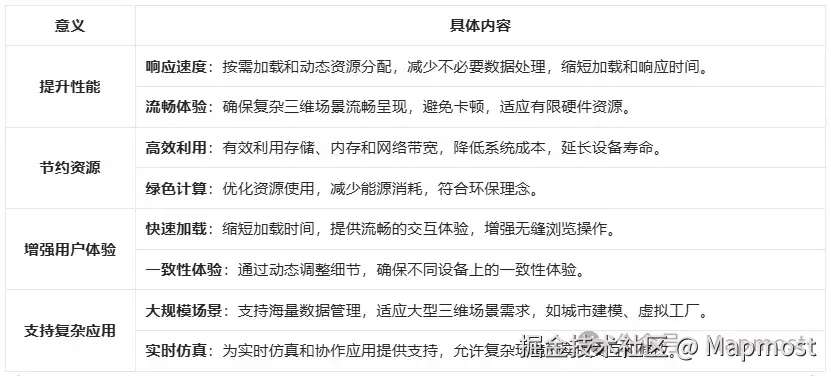
_二、_三维数据调度的意义

三维数据调度在多个领域具有重要意义,包括但不限于游戏开发、虚拟现实(VR)、地理信息系统

(GIS)和工业仿真。

_三、_关键技术

实现三维数据调度通常需要以下关键技术

  • 空间分块与索引:对三维数据进行分块和索引,便于快速查找和加载。例如,使用 R 树、R*树、[K-D树

    ](zhida.zhihu.com/search?cont…

  • **[流式传输

    ](zhida.zhihu.com/search?cont…

  • **动态资源管理:**根据实时需求分配和回收系统资源,确保每个阶段都能获得最优配置。例如,在用户接近特定区域时,预先加载相关数据,而在离开后释放这些资源。

  • **[静态调度

    ](zhida.zhihu.com/search?cont… CPU 核数、内存大小、网络带宽等),预先确定每个任务的执行顺序和资源分配方案。与动态调度不同,静态调度不需要在运行过程中频繁调整资源分配,因此适用于那些任务特征相对固定且可预测的应用场景。

  • 多层次细节(LOD)技术:通过简化模型或纹理,降低渲染负担。这不仅提高了渲染速度,还减少了带宽占用,尤其适合移动设备和低带宽环境。

  • 并行与分布式处理:利用多线程和分布式计算,加速数据处理和渲染。例如,将复杂的计算任务分解到多个节点上同时执行,然后合并结果。

空间索引、LOD与动态调度流程图

_四、_应用案例

  • **地理信息系统(GIS):**在大范围地形可视化中,三维数据调度支持多分辨率地形的动态切换。这有助于在不同的缩放级别下保持高效的渲染性能,并且提供了详细的地理信息展示。

  • **工业仿真:**在虚拟工厂或设备模拟中,按需加载和更新关键部件的数据,提升仿真效率,仅加载相关的部分,减少不必要的计算负担。通过Mapmost的三维可视化平台,可以实现对工业设备的实时监控和管理。例如,在[智慧工厂

    ](zhida.zhihu.com/search?cont…

    ](zhida.zhihu.com/search?cont…

演示指路:
【开源项目】WebGL开发数字孪生智慧化工厂——助力厂区智能监控与安全管理

  • **游戏开发:**在[开放世界

    ](zhida.zhihu.com/search?cont…

    ](zhida.zhihu.com/search?cont…., Unreal Engine documentation, 2022; Unity Technologies, 2021)。

  • **虚拟现实(VR):**通过实时调整视野内的细节,确保用户在沉浸式体验中的流畅性。例如,在 VR 环境中,当用户靠近某个物体时,系统会自动加载更高分辨率的模型,提供逼真的视觉效果。

_五、_未来展望

随着三维数据规模的不断增长和应用场景的日益复杂,三维数据调度将继续发挥重要作用。未来的发展方向包括:

通过不断的技术创新,三维数据调度将在更多领域中实现高效、智能的应用,推动三维技术

和应用的快速发展。Mapmost SDK for WebGL支持在一个三维场景中同时叠加地形、影像、三维模型、[倾斜摄影

](zhida.zhihu.com/search?cont… Studio利用[分布式处理技术

](zhida.zhihu.com/search?cont…

欢迎大家点击此处前往Mapmost官网体验,如有相关需求也可私信咨询~