Go 并发控制:sync.WaitGroup 详解

385 阅读12分钟

公众号首发地址:mp.weixin.qq.com/s/-FtDLcHW3…

前段时间我在《Go 并发控制:errgroup 详解》一文中讲解了 errgroup 的用法和源码,通过源码我们知道 errgroup 内部是使用 sync.WaitGroup 实现的,那么本文就更进一步,来探索下 sync.WaitGroup 源码是如何实现的。

使用示例

sync.WaitGroup 可以用来阻塞等待一组并发任务(goroutine)的完成,使用示例如下:

package main

import (
	"fmt"
	"net/http"
	"sync"
)

func main() {
	var urls = []string{
		"http://www.golang.org/",
		"http://www.google.com/",
		"http://www.somestupidname.com/", // 这是一个错误的 URL,会导致任务失败
	}

	var wg sync.WaitGroup
	errs := make([]error, len(urls)) // 使用 slice 收集错误

	for i, url := range urls {
		wg.Add(1)
		go func() {
			defer wg.Done()
			resp, err := http.Get(url)
			if err != nil {
				errs[i] = fmt.Errorf("failed to fetch %s: %v", url, err)
				return
			}
			defer resp.Body.Close()
			fmt.Printf("fetch url %s status %s\n", url, resp.Status)
		}()
	}

	wg.Wait()

	// 处理所有错误
	for i, err := range errs {
		if err != nil {
			fmt.Printf("fetch url %s error: %s\n", urls[i], err)
		}
	}
}

示例中,我们使用 sync.WaitGroup 来启动 3 个 goroutine 并发访问 3 个不同的 URL,并在成功时打印响应状态码,或失败时记录错误信息。

执行示例代码,得到如下输出:

$ go run waitgroup/main.go
fetch url http://www.google.com/ status 200 OK
fetch url http://www.golang.org/ status 200 OK
fetch url http://www.somestupidname.com/ error: failed to fetch http://www.somestupidname.com/: Get "http://www.somestupidname.com/": dial tcp: lookup www.somestupidname.com: no such host

我们得到了两个成功的响应,并记录了一条错误信息。

根据示例,我们可以抽象出 sync.WaitGroup 最典型的惯用法:

var wg sync.WaitGroup

for ... {
	wg.Add(1)

	go func() {
		defer wg.Done()
		// do something
	}()
}

wg.Wait()

sync.WaitGroup 零值可用,它会在内部维护一个计数器,wg.Add(1)会将 sync.WaitGroup 计数器的值加 1,表示增加一个 goroutine 计数;wg.Done() 则将计数器的值减 1,表示一个 goroutine 任务已经完成;wg.Wait() 会阻塞调用者所在的 goroutine,直到计数器的值为 0。

源码解读

本文以 Go 1.23.0 版本源码为基础进行讲解。

WaitGroup 结构体

首先 sync.WaitGroup 定义如下:

github.com/golang/go/b…

// WaitGroup 结构体
type WaitGroup struct {
	noCopy noCopy // 避免复制

	state atomic.Uint64 // 高 32 位是计数器(counter)的值,低 32 位是等待者(waiter)的数量
	sema  uint32        // 信号量,用于 阻塞/唤醒 waiter
}

sync.WaitGroup 是一个结构体,所以这也是其零值可用的原因。

这个结构体包含 3 个字段:

  • noCopy 字段的类型也叫 noCopy,这个字段用于标识 sync.WaitGroup 结构体不可被复制,vet 工具能够识别它。这个字段的具体细节我们暂且不必深究,它不是 sync.WaitGroup 的核心功能,在文章最后再来解释它。
  • state 字段是一个原子类型 atomic.Uint64,所以对 state 字段的修改能够保证原子性。它比较有意思,sync.WaitGroup 结构体使用这一个字段来表示两个“变量”值,高 32 位是计数器(counter)的值,低 32 位是等待者(waiter)的数量。我们调用 wg.Add(1)wg.Done() 时操作的就是计数器 counter;调用 wg.Wait() 时等待者 waiter 数量就会加 1。
  • sema 是一个信号量,用于阻塞/唤醒 waiter,即调用 wg.Wait() 时的阻塞和唤醒都依赖这个信号量。

sync.WaitGroup 结构体只有 3 个方法:AddDoneWait

Done 方法

我们先来看 Done 方法的源码实现:

// Done 将计数器(counter)值减 1
func (wg *WaitGroup) Done() {
	wg.Add(-1)
}

调用 Done 方法可以让 counter 值减 1。可以发现,调用 wg.Done() 方法实际上等价于调用 wg.Add(-1),所以我们的重点还是要关注 Add 方法。

Add 方法

Add 方法源码实现如下:

// Add 为计数器(counter)的值增加 delta(delta 可能为负数)
func (wg *WaitGroup) Add(delta int) {
	state := wg.state.Add(uint64(delta) << 32) // delta 左移 32 位后与 state 相加,即为 counter 值加上 delta
	v := int32(state >> 32)                    // state 右移 32 位得到 counter 的值
	w := uint32(state)                         // state 转成 uint32 拿到低 32 位的值,得到 waiter 的值

    // 如果 counter 值为负数,直接 panic
	if v < 0 {
		panic("sync: negative WaitGroup counter")
	}
    
	// 并发调用 Wait 和 Add 会触发 panic
	if w != 0 && delta > 0 && v == int32(delta) {
		panic("sync: WaitGroup misuse: Add called concurrently with Wait")
	}

    // 条件成立说明 counter 值加上 delta 操作成功,返回
	if v > 0 || w == 0 {
		return
	}

	// 如果 counter 值为 0,并且还有被阻塞的 waiter,程序继续向下执行

	// 并发调用 Wait 和 Add 会触发 panic
	if wg.state.Load() != state {
		panic("sync: WaitGroup misuse: Add called concurrently with Wait")
	}

    // 目前 counter 值已经为 0,这里重置 waiter 数量为 0
	wg.state.Store(0)
	for ; w != 0; w-- { // 唤醒所有 waiter
		runtime_Semrelease(&wg.sema, false, 0)
	}
}

NOTE:

为了方便你理解,我将 Add 方法源码中使用 race 包做竞态检查部分的代码去掉了,并适当的增加了空行。

Add 方法接收一个 int 类型的 delta 值,在方法第一行,先将这个值转换成 uint64 类型,然后通过移位操作,将其左移 32 位后与 wg.state 值相加,得到新的 state。我在前文说过,wg.state 字段的高 32 位表示 counter 值,所以这行代码的作用就是为 counter 值加上 delta。当 delta 值为正数,counter 值增加,当 delta 值为负数,counter 值减少。

接着,将 state 值右移 32 位,得到高 32 位的 counterv;使用 uint32(state) 操作将 uint64 类型强转成 uint32,舍弃高 32 位,得到低 32 位的 waiterw。注意,这里拿到的 vw 是与 delta 计算后的最新值。

接下来会做两个校验,先对 counter 进行判断,如果 v 的值为负数,会触发 panic,所以我们在使用时要小心 counter 不能为负;然后又对并发调用 WaitAdd 方法的场景做了校验,如果并发调用二者,同样会触发 panic

关于判断是否并发调用 WaitAdd 方法的场景,我在详细解释下:

  • w != 0 表明有等待者 waiter 存在,即已经有 goroutine 调用了 wg.Wait() 方法,正在阻塞等待,还未返回。
  • delta > 0 表明这次调用 Add 方法是要增加计数器 counter 的值,这也说明肯定不是通过调用 wg.Done() 方法触发的。
  • v == int32(delta) 表明在调用 Add 方法之前,counter 的值为 0。因为 v 是计算后的 counter 值,它等于 delta,就说明在计算之前 counter 的值为 0。

如果这三个条件同时满足,即 w != 0 && delta > 0 && v == int32(delta)true,就说明我们在调用 wg.Wait() 方法以后,还未等到唤醒它,就马上又调用了 wg.Add(delta) 方法,此时就会触发 panic。所以,我们在使用时要记住,一定要在调用 wg.Wait() 之前调用 wg.Add(delta)

做完了校验以后,就到了 Add 方法的第一个出口,如果 v > 0 说明我们正常调用了 Add 方法或 Done 方法,计数器 counter 此时还未清零,那么无需唤醒 wg.Wait() 的阻塞等待,直接返回即可;或者如果 w == 0 说明当前没有正在等待的 waiter,即还未调用 wg.Wait(),那么也可以直接返回。

那么现在,Add 方法还能继续往下执行的条件是:v == 0 && w > 0,即 counter 值为 0,并且还有被阻塞的 waiter

既然计数器 counter 值已经为 0,那么就可以唤醒所有被阻塞的 wg.Wait() 调用了,这也是接下来的程序逻辑。

不过,这里会再次对并发调用 WaitAdd 方法的场景进行校验。如果此时从 wg.state 字段获取到的最新值与变量 state 值不一致,即 wg.state.Load() != statetrue,则会触发 panic。所以,当 counter 值变为 0,程序即将唤醒被阻塞的 waiter 之前这一小段时间,不要并发的调用 wg.Add(delta) 来改变计数器的值。

最后,通过 wg.state.Store(0)waiter 的值置为 0(因为此时 counter 值已经是 0 了,所以这个操作的目的是将 waiter 值置 0),并使用 runtime_Semrelease 来唤醒所有被阻塞的 waiter

NOTE:

关于 runtime_Semrelease 以及下文将要介绍的 runtime_Semacquire 方法则不必深究,这是 Go 语言底层 runtime 为我们实现的用于唤醒或阻塞当前 goroutine 的函数。

至此,Add 方法就分析完成了。

我们现在可以总结下 Add 方法的作用:Add 为计数器 counter 的值增加 deltadelta 可能为负数),如果计算结果 counter 为负数,则触发 panic;如果 counter 为正数,则正常返回;如果 counter 为 0,则唤醒所有被阻塞的 waiter

所以 Add 方法主要用来管理计数器 counter,并在 counter 为 0 时,唤醒 waiter

Wait 方法

现在,我们再来看下 sync.WaitGroup 结构体最后一个方法 Wait 的源码实现:

// Wait 阻塞调用者当前的 goroutine(waiter),直到计数器(counter)值为 0
func (wg *WaitGroup) Wait() {
	for { // 开启无限循环保证 CAS 操作成功
		state := wg.state.Load()
		v := int32(state >> 32) // 拿到 counter 值
		// w := uint32(state)   // 拿到 waiter 值

        if v == 0 { // 如果 counter 值已经为 0,直接返回
			return
		}

        // 使用 CAS 操作增加 waiter 的数量
		if wg.state.CompareAndSwap(state, state+1) {
			runtime_Semacquire(&wg.sema) // 阻塞当前 waiter 所在的 goroutine,等待被唤醒

            // 并发调用 Wait 和 Add 会触发 panic
            if wg.state.Load() != 0 {
				panic("sync: WaitGroup is reused before previous Wait has returned")
			}

			return // 如果 state 值为 0,说明 waiter 所等待的任务全部完成,成功返回
		}
	}
}

NOTE:

为了方便你理解,我同样将 Wait 方法源码中使用 race 包做竞态检查部分的代码去掉了,并适当的增加了空行。

首先,这里开启了一个无限 for 循环,这是为了重试下面的 CAS 操作,保证其执行成功。

Wait 方法同样使用移位操作拿到到高 32 位的 counterv 和低 32 位的 waiterw。因为 w 只会在竞态检查的代码中被用到,所以被我手动注释掉了。

接下来判断计数器 counter 的值是否为 0,如果 v 已经为 0,那么无需阻塞 waiter,直接返回即可。否则,需要对 waiter 的值进行加 1 操作,这里使用 CAS 操作(即 Compare And Swap)来完成。

所谓的 CAS 操作,就是先 Compare 再 Swap。当我们调用 wg.state.CompareAndSwap(state, state+1) 时,CompareAndSwap 方法会先判断 wg.state 值是否等于传进来的第一个参数 state,如果相等,则将其替换为第二个参数 state+1 的值,并返回 true;如果 wg.state 值与 state 不相等,则不会修改 wg.state,并返回 false。这样,就保证了对 wg.state 的修改是原子性的。

在并发场景中,CAS 操作可能失败,返回 false,所以需要结合最外层的 for 无限循环,来保证 CAS 操作成功。

一旦 CAS 操作成功,即 waiter 的数量加 1,就会使用 runtime_Semacquire 来阻塞当前 waiter 所在的 goroutine,等待被唤醒。而唤醒时机,就是在 Add 方法的最后对 runtime_Semrelease(&wg.sema, false, 0) 的调用。

waiter 被唤醒后,会对并发调用 WaitAdd 方法的场景进行校验。如果 wg.state.Load() != 0true,则会触发 panic。因为 Add 方法在调用 runtime_Semrelease 唤醒所有 waiter 之前,已经通过 wg.state.Store(0)waiter 的值置为 0 了,所以在不出现并发调用的情况下,wg.state.Load() 的值必然为 0。

而如果没有出现并发调用 WaitAdd 方法,则说明 waiter 所等待的任务全部完成,正常返回即可。

至此,sync.WaitGroup 结构体最后一个方法Wait 就分析完成了。

根据源码,我们能够分析出:Wait 方法主要用来管理 waiter,它会阻塞所有 waiter,并等待被 Add 唤醒。

noCopy 结构体

现在 sync.WaitGroup 结构体的核心功能就全部讲解完成了,是时候介绍下 noCopy 了。

noCopy 实际上也是一个结构体,其定义如下:

// noCopy may be added to structs which must not be copied
// after the first use.
//
// See https://golang.org/issues/8005#issuecomment-190753527
// for details.
//
// Note that it must not be embedded, due to the Lock and Unlock methods.
type noCopy struct{}

// Lock is a no-op used by -copylocks checker from `go vet`.
func (*noCopy) Lock()   {}
func (*noCopy) Unlock() {}

noCopy 非常简单,就是一个空结构体实现了 Locker 接口。noCopy 结构体的唯一功能,就是用于辅助 vet 工具检查用的,vet 工具遇到它就会知道,这个结构体是不能被复制的,仅此而已。

此外,我在《Go 中空结构体惯用法,我帮你总结全了!》一文中 #标识符 小节介绍了如何将它用在我们自定义的结构体中,感兴趣的读者可以点击链接跳转过去学习。

好了,sync.WaitGroup 源码解析就讲解到这里。

总结

你一定要记住 sync.WaitGroup 的惯用法,首先,它无需初始化,零值可用;其次,它会在内部维护一个计数器 counter,通过 wg.Add(delta)wg.Done() 来操作计数器的值;它还会维护一个等待者数量 waiter,调用 wg.Wait() 会阻塞 waiter 所在的 goroutine;当计数器 counter 的值为 0,所有 waiter 都会被唤醒。

还要注意不要并发调用 AddWait 方法,也不要让计数器 counter 的值为负数,不然会触发 panic

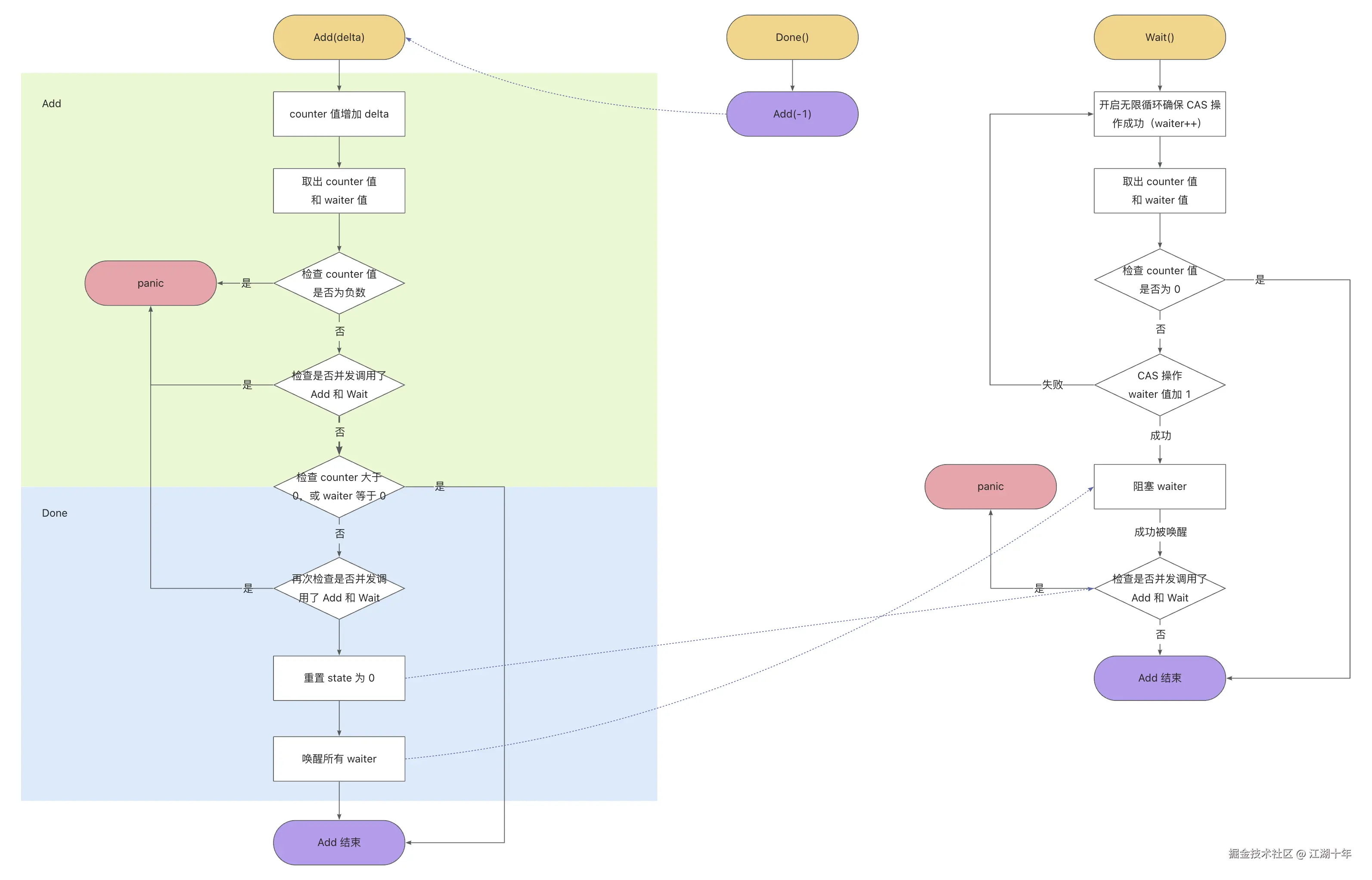
虽然 sync.WaitGroup 的源码很少,可却因为里面使用了移位操作和一些边界条件的检查,使其不太容易理解。为此,我专门画了一副 sync.WaitGroup 三大方法的执行流程图,来助你分析 sync.WaitGroup 各个方法的执行流程和关联关系。

流程图如下:

image.png

Done 方法没什么好解释的,等价于 Add(-1)

Add 方法在第一次出现 return 之前的代码(即 检查 counter 大于 0,或 waiter 等于 0),其实可以看作是增加计数器的功能,即 delta 值大于 0 的情况;而接下来的代码,则可以看作是调用 Done 方法,减少计数器的功能,即 delta 值小于 0 的情况。当计数器的值为 0,就会唤醒所有 waiter

Wait 方法则用来管理 waiter,并阻塞 waiter,等待被 Add 方法唤醒。

如果你对上面的源码分析理解还觉得有点不够透彻,可以对照这幅图,多梳理几遍。看懂了这幅图,那么你就完全掌握了 sync.WaitGroup

本文示例源码我都放在了 GitHub 中,欢迎点击查看。

希望此文能对你有所启发。

联系我