React-grid-layout 源码解读

548 阅读9分钟

一、背景与收益

有利于帮我们维护和使用React-grid-layout。

二、React-grid-layout 是什么?

React-Grid-Layout is a draggable and resizable grid layout with responsive breakpoints, for React.

一个可拖动的和可调整大小的网格布局并具备响应式

三、基础原理

四、基本使用

import React from 'react';
import GridLayout from 'react-grid-layout';
export default class App extends React.PureComponent {
  render() {
    // layout is an array of objects
    // static 表示不可拖动和缩放 
    // key是必须的
    const layout = [
      { i: 'a', x: 0, y: 1, w: 1, h: 1, static: true },
      { i: 'b', x: 1, y: 0, w: 3, h: 2 },
      { i: 'c', x: 4, y: 0, w: 1, h: 2 },
    ];
    return (
      <GridLayout layout={layout} width={1200}>
          <div key="a">a</div>
          <div key="b">b</div>
          <div key="c">c</div>
      </GridLayout>
    );
  }
}

五、核心代码解读

核心目录

lib
-components/WidthProvider.jsx // 高阶组件,监听浏览器窗口变化
-calculateUtils.js // 计算x,y,w,h 工具函数
-fastRGLPropsEqual.js // 比较props 是否是一样,优化
-GridItem.jsx // 布局的基本元素,支持拖拽、拉升功能
-ReactGridLayout.jsx // 构成栅格布局
-ReactGridLayoutPropTypes.js // 类型定义 
-ResponsiveReactGridLayout.jsx // 响应栅格
-responsiveUtils.js // 响应式工具函数
-utils.js // 整体的工具函数

浏览器窗口监听(components/WidthProvider.jsx

一个特别简单的高级函数,主要作用是绑定onresize事件,当窗口改变的时候,重新计算元素的宽度

// ...
    componentDidMount() {
      this.mounted = true;
      window.addEventListener("resize", this.onWindowResize);
      // Call to properly set the breakpoint and resize the elements.
      // Note that if you're doing a full-width element, this can get a little wonky if a scrollbar
      // appears because of the grid. In that case, fire your own resize event, or set `overflow: scroll` on your body.
      this.onWindowResize();
    }
    onWindowResize = () => {
      if (!this.mounted) return;
      const node = this.elementRef.current; // Flow casts this to Text | Element
      // fix: grid position error when node or parentNode display is none by window resize
      // #924 #1084
      // 获取页面宽度
      if (node instanceof HTMLElement && node.offsetWidth) {
        this.setState({ width: node.offsetWidth });
      }
    };

网格布局(ReactGridLayout.jsx)

接下来进入react-grid-layout最为关键的部分,网格布局生成和计算。 简单来说就是根据用户给定的layout,计算出带有px的具体样式,最终展现在页面上。 我们直接看源码中入口组件ReactGridLayout中的render函数:

render(): React.Element<"div"> {
    const { className, style, isDroppable, innerRef } = this.props;
    // 1、合并样式
    const mergedClassName = clsx(layoutClassName, className);
    const mergedStyle = {
      height: this.containerHeight(),
      ...style
    };
   
    // 2、通过processGridItem渲染GridItem,绑定drag和drop事件,其中noop是一个空函数
    // export const noop = () => {};
    return (
      <div 
        ref={innerRef}
        className={mergedClassName}
        style={mergedStyle}
        onDrop={isDroppable ? this.onDrop : noop}
        onDragLeave={isDroppable ? this.onDragLeave : noop}
        onDragEnter={isDroppable ? this.onDragEnter : noop}
        onDragOver={isDroppable ? this.onDragOver : noop}
      >
      // 3、渲染节点
        {React.Children.map(this.props.children, child =>
          this.processGridItem(child)
        )}
        {isDroppable &&
          this.state.droppingDOMNode &&
          this.processGridItem(this.state.droppingDOMNode, true)}
        {this.placeholder()}
      </div>
    );
  }
  

渲染Children

我们先来看渲染Children这部分,函数processGridItem内部用GridItem组件对传入的react元素做了一层包裹后返回。其中GridItem是网格单元的展示组件,它接收布局,拖动,缩放等相关props。关于GridItem更多细节,下面会提到

processGridItem(
    child: ReactElement<any>,
    isDroppingItem?: boolean
  ): ?ReactElement<any> {
   // 这里也有一个小细节,如果传入的child没有key,会被return掉,不会在页面上展示。
    if (!child || !child.key) return;
    // 布局相关
    const l = getLayoutItem(this.state.layout, String(child.key));
    if (!l) return null;
     // xxx... 
    return (
      <GridItem
    //... 布局 拖动 缩放 相关props
      >
        {child}
      </GridItem>
    );
  }

接下来,我们看下布局相关的东西。上述getLayoutItem函数接收一个来自内部state的参数layout。

state = {
    activeDrag: null,
    layout: synchronizeLayoutWithChildren(
      this.props.layout,// 包含布局信息的数组对象
      this.props.children,// react元素
      this.props.cols,// 布局列数 默认12 
      // 控制水平/垂直布局
      compactType(this.props)
    ),
    mounted: false,
    oldDragItem: null,
    oldLayout: null,
    oldResizeItem: null,
    droppingDOMNode: null,
    children: []
  };

synchronizeLayoutWithChildren

该函数见名知义,用于同步layout和children,为每个child生成一个网格布局单元。对于已有布局(传入的layout中每项的i和child的key匹配上),直接使用。如果没有layout参数,看child上是否有_grid和data-grid属性,有的话就使用,效果和layout参数一致。如果上述提到的布局相关的参数都没有,会创建一个默认布局,添加到已有布局的下方

function synchronizeLayoutWithChildren(
  initialLayout: Layout,
  children: ReactChildren,
  cols: number,
  compactType: CompactType
): Layout {
  initialLayout = initialLayout || [];
  const layout: LayoutItem[] = [];
  React.Children.forEach(children, (child: ReactElement<any>, i: number) => {
    // 已有布局直接复用,其实就是一个find操作
    const exists = getLayoutItem(initialLayout, String(child.key));
    if (exists) {
      layout[i] = cloneLayoutItem(exists);
    } else {
      if (!isProduction && child.props._grid) {
     // _grid的废弃警告,建议使用layout或者data-grid传递布局信息
     // xxx..
      }
      const g = child.props["data-grid"] || child.props._grid;
      // 如果child有data-grid或者_grid属性直接使用
      if (g) {
        if (!isProduction) {
          validateLayout([g], "ReactGridLayout.children");
        }
        layout[i] = cloneLayoutItem({ ...g, i: child.key });
      } else {
        //创建一个默认布局
        layout[i] = cloneLayoutItem({
          w: 1,
          h: 1,
          x: 0,
          y: bottom(layout),
          i: String(child.key)
        });
      }
    }
  });

  //  边界处理/防堆叠
  const correctedLayout = correctBounds(layout, { cols: cols });
  // 空间压缩
  return compact(correctedLayout, compactType, cols);
}

props传递进来的layout,或者人为拖动/缩放的布局,都有可能发生一些小冲突,比如堆叠,越界。 所以在最后需要对布局进行一些额外处理:如越界修正,防堆叠,压缩额外空间使布局紧凑。

correctBounds

边界控制函数,对于给定布局,确保每一个都在其边界限制内。 如果是右侧越界,新的x坐标=布局列数-列宽。 如果是左侧越界,新的x坐标为0,列宽= 布局列数。

//cols 网格列数 默认12
function correctBounds(layout: Layout, bounds: { cols: number }): Layout {
 // 获取静态item ,static =true
  const collidesWith = getStatics(layout);
  for (let i = 0, len = layout.length; i < len; i++) {
    const l = layout[i];
    // 右侧溢出处理 
    if (l.x + l.w > bounds.cols) {
      l.x = bounds.cols - l.w;
    }
    // 左侧溢出处理
    if (l.x < 0) {
      l.x = 0;
      l.w = bounds.cols;
    }
    if (!l.static) {
      collidesWith.push(l);
    } else {
   // 如果静态元素碰撞,首项下移,避免堆叠
      while (getFirstCollision(collidesWith, l)) {
        l.y++;
      }
    }
  }
  return layout;
}

function getFirstCollision(
  layout: Layout,
  layoutItem: LayoutItem
): ?LayoutItem {
  for (let i = 0, len = layout.length; i < len; i++) {
    if (collides(layout[i], layoutItem)) return layout[i];
  }
}

碰撞检测函数

function collides(l1, l2){
  if (l1.i === l2.i) return false; // same element
  if (l1.x + l1.w <= l2.x) return false; // l1 is left of l2
  if (l1.x >= l2.x + l2.w) return false; // l1 is right of l2
  if (l1.y + l1.h <= l2.y) return false; // l1 is above l2
  if (l1.y >= l2.y + l2.h) return false; // l1 is below l2
  return true; // boxes overlap
}

compact

该函数用于对布局空间进行压缩,使布局更紧凑。

function compact(layout, compactType, cols) {
   // 获取静态布局   static =true
  const compareWith = getStatics(layout);
  // 根据传入的压缩方式进行排序 
  // 水平或者垂直 'horizontal' | 'vertical';
  const sorted = sortLayoutItems(layout, compactType);
  // 用于放置新布局的数组
  const out = Array(layout.length);
  for (let i = 0, len = sorted.length; i < len; i++) {
    let l = cloneLayoutItem(sorted[i]);
    // 不会移动静态元素
    if (!l.static) {
        // 压缩空间
      l = compactItem(compareWith, l, compactType, cols, sorted);
      compareWith.push(l);
    }
    // Add to output array 
    // to make sure they still come out in the right order.
    out[layout.indexOf(sorted[i])] = l;
    // Clear moved flag, if it exists.
    l.moved = false;
  }

  return out;
}


// 压缩处理函数
function compactItem(
  compareWith: Layout,
  l: LayoutItem,
  compactType: CompactType,
  cols: number,
  fullLayout: Layout
): LayoutItem {
  const compactV = compactType === "vertical";
  const compactH = compactType === "horizontal";
  if (compactV) {
     // 垂直方向不发生碰撞情况下 压缩y坐标
    l.y = Math.min(bottom(compareWith), l.y);
    while (l.y > 0 && !getFirstCollision(compareWith, l)) {
      l.y--;
    }
  } else if (compactH) {
    // 水平方向不发生碰撞情况下 压缩x坐标
    while (l.x > 0 && !getFirstCollision(compareWith, l)) {
      l.x--;
    }
  }

  // 发生碰撞就下移或者左移
  let collides;
  while ((collides = getFirstCollision(compareWith, l))) {
    if (compactH) {
      resolveCompactionCollision(fullLayout, l, collides.x + collides.w, "x");
    } else {
      resolveCompactionCollision(fullLayout, l, collides.y + collides.h, "y");
    }
    // 控制水平方向上的无限增长.
    if (compactH && l.x + l.w > cols) {
      l.x = cols - l.w;
      l.y++;
    }
  }
  
  // 对上述的y--,x--做容错处理,确保没有负值
  l.y = Math.max(l.y, 0);
  l.x = Math.max(l.x, 0);
  
  return l;
}

经过correntBounds和compact函数处理,就会生成一个紧凑,无溢出,无堆叠效果的网格布局单元。

容器高度计算

说完了布局生成,再来看一下入口组件render函数中对类名和样式的处理。类名合并上没什么特别的,直接使用classnames进行合并。

// classnames 基本使用
var classNames = require('classnames');
classNames('foo', 'bar'); // => 'foo bar'
// react-grid-layout中使用
const { className, style, isDroppable, innerRef } = this.props;
// 合并类名
const mergedClassName = classNames(layoutClassName, className);

样式合并涉及到了一个用于计算容器高度的函数containerHeight,这里还是有一些值得说的点。一个容器的高度至少要容纳最高占位布局(高度h和位置y),所以需要从给定的布局中找出h+y最大的那一项,作为容器基准高度。如下图所示,为便于观察,每一个布局项高度h都是1,最大的y轴坐标为2,容器基准高度就是3.

但是完整的高度不仅仅是基准高度,还涉及到grid-item之间的margin,容器纵向padding。

containerHeight() {
    // 默认autoSize是true
    if (!this.props.autoSize) {
      return;
    }
    // 获取底部坐标
    // 这里的layout是经过修正的,不同于this.props.layout
    const nbRow = bottom(this.state.layout);
    const containerPaddingY = this.props.containerPadding 
    ? this.props.containerPadding[1] 
    : this.props.margin[1];
    
   // 计算成具体的px
   // rowHeight默认150 margin默认[10,10]
    return `
    ${nbRow * this.props.rowHeight +
     (nbRow - 1) * this.props.margin[1] + 
     containerPaddingY * 2 }
     px`;
  }
  
  // 获取布局中y+h的最大值
 function bottom(layout: Layout): number {
  let max = 0;
  let bottomY;
  for (let i = 0, len = layout.length; i < len; i++) {
    bottomY = layout[i].y + layout[i].h;
    if (bottomY > max) {
      max = bottomY;
    }
  }
  return max;
}

上述布局计算结果:30(rowHeight)*3(基准高度)+20(2个margin)+20(上下容器padding)=130px。值得注意的是: 计算容器高度的时候,基准高度指的是经过compact函数压缩后的坐标值。来看一个具体的高度计算案例:

export default class App extends React.PureComponent {
  render() {
    const layout = [
      { i: 'a', x: 0, y: 100, w: 1, h: 1 },
    ];
    return (
      <div style={{ width: 600, border: '1px solid #ccc', margin: 10 }}>
        <GridLayout layout={layout} width={600}>
          <div key="a">a</div>
        </GridLayout>
      </div>
    );
  }
}  

在containerHeight内部打印一下,会发现y并不是传入的100,而是被compact压缩后的0。如此一来,容器的基准高度就是 h+y=1+0=1。容器高度= 150(rowHeight)*1(基准高度)+0(margin)+20(上下容器padding)=170px。

基础元素(GridItem)

上述是容器布局计算,网格单元的计算是在GridItem组件组件进行的。 该组件接受的props比较多,大致分为布局,拖动,缩放这三类。

processGridItem(child: any, isDroppingItem?: boolean): any {
    if (!child || !child.key) {
      return;
    }
    const l = getLayoutItem(this.state.layout, String(child.key));
    if (!l) {
      return null;
    }
const {
  width,// 容器宽度
  cols, // 布局列数 默认12
  margin, // Margin between items [x, y] in px
  containerPadding, // Padding inside the container [x, y] in px
  rowHeight, // 单个grid-item高度
  maxRows,// 最大行数 默认无限 表现为infinite vertical growth
  isDraggable, // 是否可拖动 默认true
  isResizable, // 是否可缩放  默认true
  isBounded,  // 控制是否在容器限制内移动 默认false 
  useCSSTransforms,//默认为true,开启后使用transforms替代left/top,绘制性能提高6倍
  transformScale, // 比例系数 默认1 transform: scale(n)
  draggableCancel, // 取消拖动手柄 css类名选择器
  draggableHandle,// 拖动手柄 css类名选择器
  resizeHandles,// 缩放方位 默认se 右下角
  resizeHandle, // 缩放手柄
} = this.props;
    
const { mounted, droppingPosition } = this.state;
// 判断是否可拖动/缩放
const draggable = typeof l.isDraggable === 'boolean' ? 
l.isDraggable : 
!l.static && isDraggable;
const resizable = typeof l.isResizable === 'boolean' ? 
l.isResizable : 
!l.static && isResizable;

// 判断缩放方向 默认se 
const resizeHandlesOptions = l.resizeHandles || resizeHandles;

// 判断是否限制在容器内移动
const bounded = draggable && isBounded && l.isBounded !== false;

    return (
      <GridItem
        containerWidth={width}
        cols={cols}
        margin={margin}
        containerPadding={containerPadding || margin}
        maxRows={maxRows}
        rowHeight={rowHeight}
        cancel={draggableCancel}
        handle={draggableHandle}
        onDragStop={this.onDragStop}
        onDragStart={this.onDragStart}
        onDrag={this.onDrag}
        onResizeStart={this.onResizeStart}
        onResize={this.onResize}
        onResizeStop={this.onResizeStop}
        isDraggable={draggable}
        isResizable={resizable}
        isBounded={bounded}
        useCSSTransforms={useCSSTransforms && mounted}
        usePercentages={!mounted}
        transformScale={transformScale}
        w={l.w}
        h={l.h}
        x={l.x}
        y={l.y}
        i={l.i}
        minH={l.minH}
        minW={l.minW}
        maxH={l.maxH}
        maxW={l.maxW}
        static={l.static}
        droppingPosition={isDroppingItem ? droppingPosition : undefined}
        resizeHandles={resizeHandlesOptions}
        resizeHandle={resizeHandle}
      >
        {child}
      </GridItem>
    );
  }

useCSSTransforms 默认为true

transform来替代定位中的left, top。绘制性能提高6倍。是因为transform只用引起重绘,left、top会引起回流。且不占用主线程资源,比较快

CSS 属性使用 will-change 为web开发者提供了一种告知浏览器该元素会有哪些变化的方法,这样浏览器可以在元素属性真正发生变化之前提前做好对应的优化准备工作。 这种优化可以将一部分复杂的计算工作提前准备好,使页面的反应更为快速灵敏。

替代了 On translate3d and layer creation hacks

.react-grid-item.react-draggable-dragging {
  transition: none;
  z-index: 3;
  will-change: transform;
}

Render

接下来,我们看一下这个组件的render函数具体做了些什么

render() {
    const { 
    x, y, w, h, 
    isDraggable, 
    isResizable, 
    droppingPosition,
    useCSSTransforms 
   } = this.props;
    // 位置计算,触发拖动和缩放时候也会重新计算
    const pos =calcGridItemPosition(
     this.getPositionParams(), 
     x, y, w, h,
     this.state
     );
   // 获取 child 
    const child= React.Children.only(this.props.children);

    // 修改child的类名和样式
    let newChild = React.cloneElement(child, {
      ref: this.elementRef,
      // 修改类名
      className: classNames(
      'react-grid-item', 
       child.props.className, 
       this.props.className, {
        static: this.props.static,
        resizing: Boolean(this.state.resizing),
        'react-draggable': isDraggable,
        'react-draggable-dragging': Boolean(this.state.dragging),
        dropping: Boolean(droppingPosition),
        cssTransforms: useCSSTransforms,
      }),
      // 修改样式
      // 真正将网格单元w,h,x,y换成带有px的具体尺寸
      style: {
        ...this.props.style,
        ...child.props.style,
        ...this.createStyle(pos),
      },
    });

    // 添加缩放支持
    newChild = this.mixinResizable(newChild, pos, isResizable);
    // 添加拖动支持
    newChild = this.mixinDraggable(newChild, isDraggable);

    return newChild;
  }
  
  
 getPositionParams(props: Props = this.props): PositionParams {
    return {
      cols: props.cols,
      containerPadding: props.containerPadding,
      containerWidth: props.containerWidth,
      margin: props.margin,
      maxRows: props.maxRows,
      rowHeight: props.rowHeight
    };
  }

calcGridItemPosition

计算基本元素GridItem的布局

计算公式:colWidth = (containerWidth - margin[0] * (cols - 1) - containerPadding[0] * 2) / cols

注意:react-grid-layout里margin存储的是[x,y]形式,与css中margin设置两个值时候效果是相反的。

function calcGridItemPosition(
  positionParams,
  x,
  y,
  w,
  h,
  state
){
  const { margin, containerPadding, rowHeight } = positionParams;
  // 计算列宽
  const colWidth = calcGridColWidth(positionParams);
  const out = {};

  // 如果gridItem正在缩放,就采用缩放时state记录的宽高(width,height)。
  // 通过回调函数获取布局信息
  if (state && state.resizing) {
    out.width = Math.round(state.resizing.width);
    out.height = Math.round(state.resizing.height);
  }
  // 反之,基于网格单元计算
  else {
    out.width = calcGridItemWHPx(w, colWidth, margin[0]);
    out.height = calcGridItemWHPx(h, rowHeight, margin[1]);
  }

  // 如果gridItem正在拖拽,就采用拖拽时state记录的位置(left,top)
  // 通过回调函数获取布局信息
  if (state && state.dragging) {
    out.top = Math.round(state.dragging.top);
    out.left = Math.round(state.dragging.left);
  }
  // 反之,基于网格单元计算
  else {
    out.top = Math.round((rowHeight + margin[1]) * y + containerPadding[1]);
    out.left = Math.round((colWidth + margin[0]) * x + containerPadding[0]);
  }

  return out;
}
// 计算列宽
function calcGridColWidth(positionParams: PositionParams): number {
  const { margin, containerPadding, containerWidth, cols } = positionParams;
  return (
    (containerWidth - margin[0] * (cols - 1) - containerPadding[0] * 2) / cols
  );
}
// gridUnits 网格布局基准单元
function calcGridItemWHPx(gridUnits, colOrRowSize, marginPx){
  // 0 * Infinity === NaN, which causes problems with resize contraints
  if (!Number.isFinite(gridUnits)) return gridUnits;
  return Math.round(
  colOrRowSize * gridUnits + Math.max(0, gridUnits - 1) * marginPx);
}

createStyle

说完了布局宽高和位置计算,再来看一下对样式的处理。 gridItem样式合并中用到了函数createStyle,可以将计算好的布局转成带px的css样式。

createStyle(pos) {
    const { usePercentages, containerWidth, useCSSTransforms } = this.props;
    let style;
    // 支持 CSS Transforms 默认
    // 直接跳过布局和绘制,且不占用主线程资源,比较快
    if (useCSSTransforms) {
      style = setTransform(pos);
    } else {
      // 使用 top,left 展示,会比较慢
      style = setTopLeft(pos);
      // 服务端渲染相关
      if (usePercentages) {
        style.left = perc(pos.left / containerWidth);
        style.width = perc(pos.width / containerWidth);
      }
    }

    return style;
  }
  
  // 采用 translate 形式 并添加兼容处理和单位px
  function setTransform({ top, left, width, height }) {
      const translate = `translate(${left}px,${top}px)`;
      return {
        transform: translate,
        WebkitTransform: translate,
        MozTransform: translate,
        msTransform: translate,
        OTransform: translate,
        width: `${width}px`,
        height: `${height}px`,
        position: "absolute"
      };
}

// 采用 left top 形式 并添加单位px
function setTopLeft({ top, left, width, height } {
  return {
    top: `${top}px`,
    left: `${left}px`,
    width: `${width}px`,
    height: `${height}px`,
    position: "absolute"
  };
}

拖拽和缩放

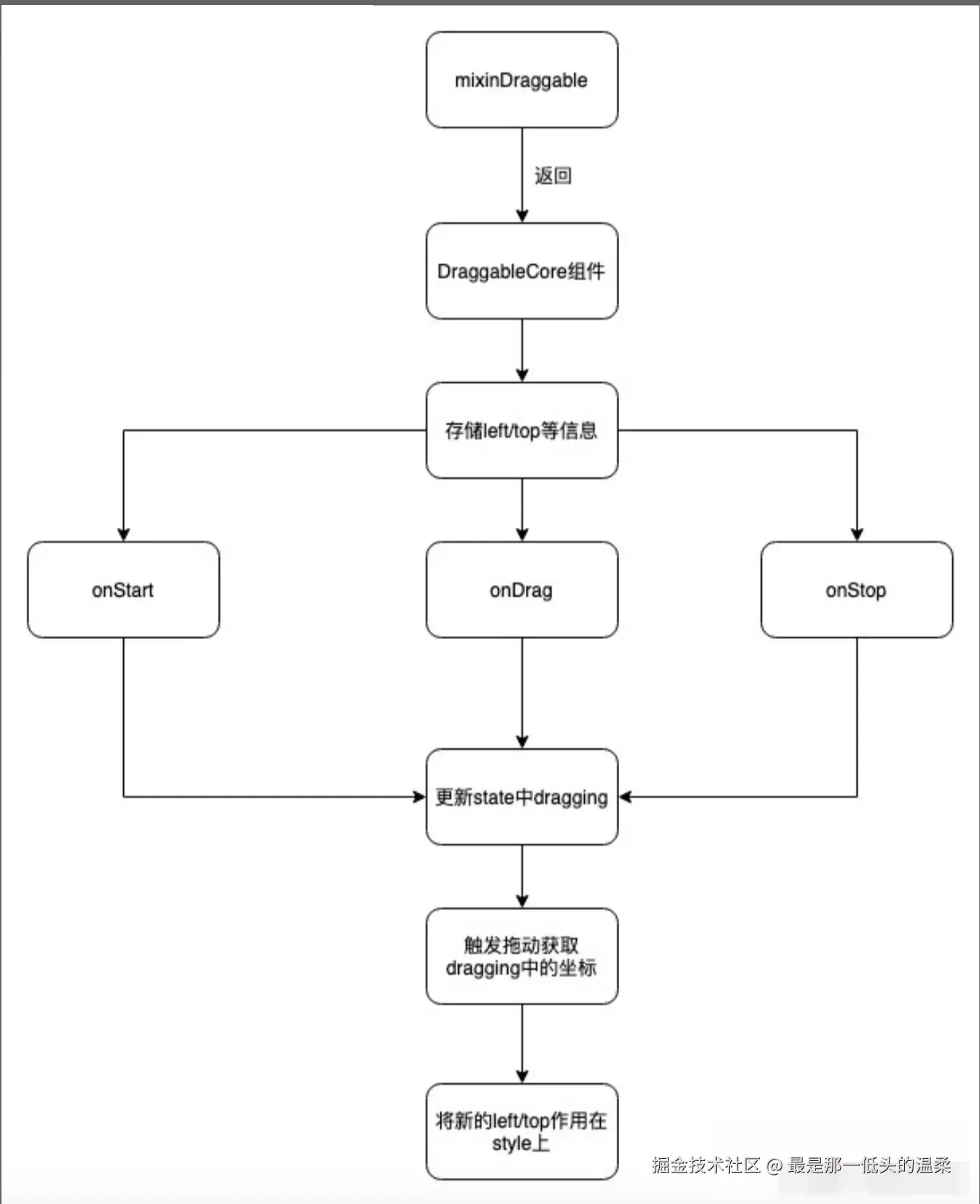
mixinDraggable

mixinDraggable函数为child添加拖动支持,实现上依赖react-draggable。

拖拽原理

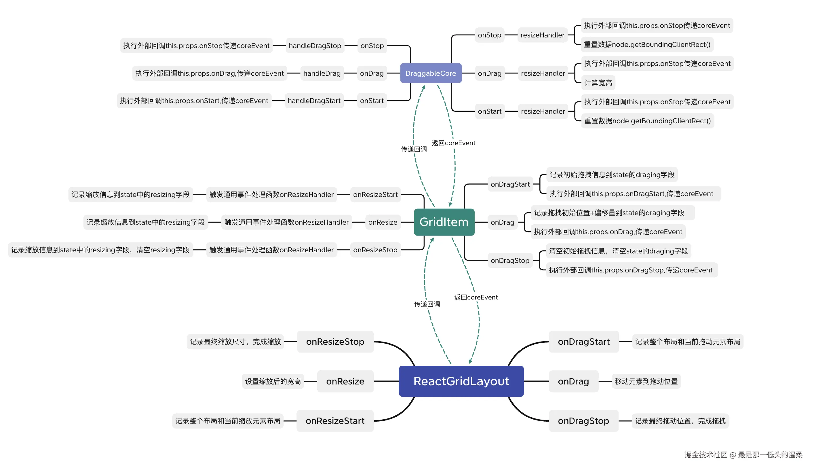
在react-draggable库的DraggableCore组件内部,触发相应拖拽事件时会生成一些有用的信息,比如坐标,当前节点。这个信息会被封装成对象,作为参数传递给外部对应的回调函数。这样一来,外部回调就可以从这个对象中获取有用信息,重新setState,将dragging的值设置为新的{left,top}。然后这个值会经过函数calcGridItemPosition和createStyle处理,作为css样式附加在child上,从而实现拖拽。

import { DraggableCore } from 'react-draggable';
  function mixinDraggable(child, isDraggable) {
  // 下面这些拖拽相关的回调函数用于接收额外的位置信息,计算布局
    return (
      <DraggableCore
        disabled={!isDraggable}
        onStart={this.onDragStart}
        onDrag={this.onDrag}
        onStop={this.onDragStop}
        handle={this.props.handle}
        cancel={`.react-resizable-handle${ this.props.cancel ?
         `,${ this.props.cancel}` : ''}`}
        scale={this.props.transformScale}
        nodeRef={this.elementRef}
      >
        {child}
      </DraggableCore>
    );
  }

DraggableCore

在react-grid-layout中,不论是mixinDraggable还是mixinResizable都会依赖组件DraggableCore。这是因为拖动和缩放都会涉及相同的鼠标事件(暂不考虑触摸事件),对此,该组件也封装了相应的事件处理函数函数。在这三个函数内部,会调用props中传入的回调函数onStart,onDrag,onStop。

  • handleDragStart 拖拽开始:记录拖拽的初始位置
  • handleDrag 拖拽中:监听拖拽的距离和方向,并移动真实 dom
  • handleDragStop 拖拽结束:取消拖拽中的事件监听
render() {
    return React.cloneElement(React.Children.only(this.props.children), {
      onMouseDown: this.onMouseDown,
      onMouseUp: this.onMouseUp,
      // xxx..触摸相关事件
    });
  }
  
  
 // dragEventFor 是一个用于标识触发事件类型的全局变量 鼠标 or 触摸
 onMouseDown = (e) => {
  // 鼠标相关事件
    dragEventFor ={
         start: 'mousedown',
         move: 'mousemove',
         stop: 'mouseup'
    }
    return this.handleDragStart(e);
 };
 
handleDragStart(){
//...
this.props.onStart()
}

handleDrag(){
//...
this.props.onDrag()
}

handleDragStop(){
//...
this.props.onStop()
}

接下来我们来逐一看下这几个事件处理函数的内部操作细节

handleDragStart

handleDragStart = (e) => {
    // 支持鼠标按下的回调函数
    this.props.onMouseDown(e);

    // Only accept left-clicks.
    //xxx...
    
    // 确保获取到document
   // https://developer.mozilla.org/zh-CN/docs/Web/API/Node/ownerDocument
    const thisNode = this.findDOMNode();
    if (!thisNode ||
     !thisNode.ownerDocument ||
     !thisNode.ownerDocument.body) {
      throw new Error('<DraggableCore> not mounted on DragStart!');
    }
    const {ownerDocument} = thisNode;

   
if (this.props.disabled ||
  (!(e.target instanceof ownerDocument.defaultView.Node)) ||
  (this.props.handle && 
  !matchesSelectorAndParentsTo(e.target, this.props.handle, thisNode)) ||
  (this.props.cancel && 
  matchesSelectorAndParentsTo(e.target, this.props.cancel, thisNode))) {
  return;
}

/**操作手柄示例
<!--实际上可以没有对应的css样式handle-->
<Draggable handle=".handle">
  <div>
      <div className="handle">Click me to drag</div>
      <div>This is some other content</div>
  </div>
</Draggable>*/


    // 触摸相关操作 ...
    // 非触摸设备,getControlPosition第二个函数为undefined
    // 获取鼠标按下时候的坐标
    const position = getControlPosition(e, undefined, this);
    if (position == null) return; 
    const {x, y} = position;
    
   // 包含节点自身,坐标和其他信息的对象
    const coreEvent = createCoreData(this, x, y);
    // 调用props传入的回调 onStart
    const shouldUpdate = this.props.onStart(e, coreEvent);
    if (shouldUpdate === false || this.mounted === false) return;
    // 更新拖拽状态并存储偏移量 
    this.setState({
      dragging: true,
      lastX: x,
      lastY: y
    });

   // 将move事件绑定在document上,扩大响应范围
   // 这样即使移出当前griditem 依旧能保证事件得到响应。
   // 可触摸设备和非可触摸设备结束拖拽时候的响应事件不同,这里需要用两个事件
    addEvent(ownerDocument, dragEventFor.move, this.handleDrag);
    addEvent(ownerDocument, dragEventFor.stop, this.handleDragStop);
  };

handleDrag

在看完handleDragStart函数内部细节后,handleDrag和handleDragStop都会好理解些。 handleDrag主要做的事情是在拖动过程中不断更新位置信息。

handleDrag=(e) => {
    // Get the current drag point from the event. This is used as the offset.
    const position = getControlPosition(e, null, this);
    if (position == null) return;
    let {x, y} = position;
    const coreEvent = createCoreData(this, x, y);
    // Call event handler. If it returns explicit false, trigger end.
    const shouldUpdate = this.props.onDrag(e, coreEvent);
    if (shouldUpdate === false || this.mounted === false) {
      try {
        this.handleDragStop(new MouseEvent('mouseup'));
      } catch (err) {
        // Old browsers
        //xxx... 旧浏览器的一些兼容处理
      }
      return;
    }

    this.setState({
      lastX: x,
      lastY: y
    });
  };

handleDropStop

拖拽结束,重置位置信息,删除绑定的事件处理函数。

handleDragStop= (e) => {
    if (!this.state.dragging) return;

    const position = getControlPosition(e, this.state.touchIdentifier, this);
    if (position == null) return;
    const {x, y} = position;
    const coreEvent = createCoreData(this, x, y);

    // Call event handler
    const shouldContinue = this.props.onStop(e, coreEvent);
    if (shouldContinue === false || this.mounted === false) return false;

    const thisNode = this.findDOMNode();
    // Reset the el.
    this.setState({
      dragging: false,
      lastX: NaN,
      lastY: NaN
    });

    if (thisNode) {
      // Remove event handlers
      removeEvent(thisNode.ownerDocument, dragEventFor.move, this.handleDrag);
      removeEvent(thisNode.ownerDocument, dragEventFor.stop, this.handleDragStop);
    }
  };

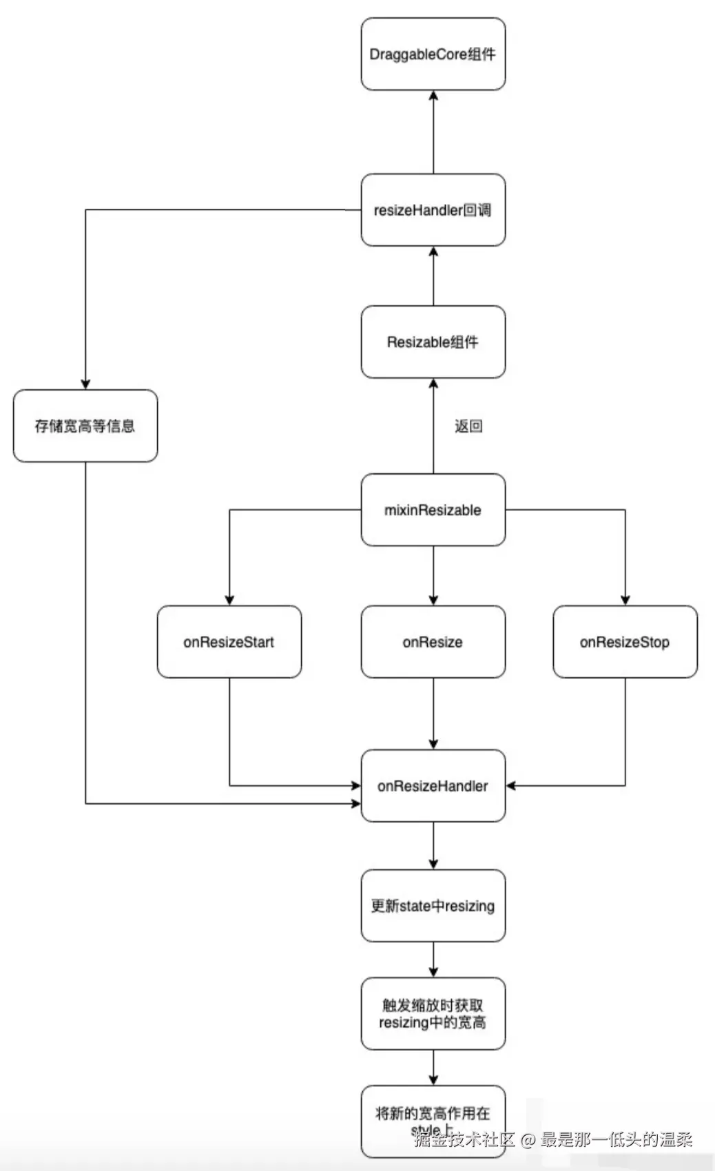
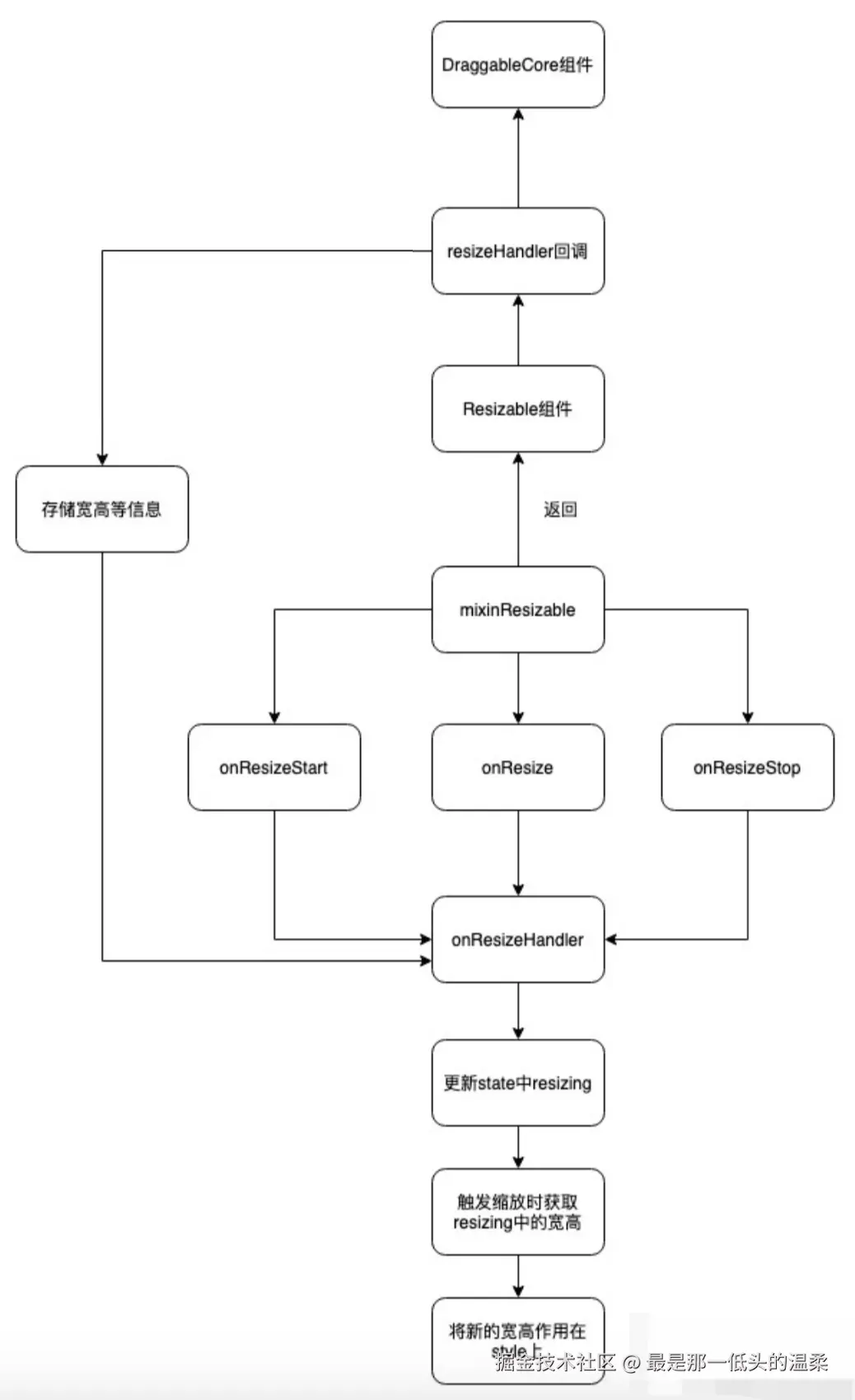
mixinResizable

mixinResizable函数为child添加缩放支持,实现上依赖react-resizable。 react-resizable的实现又依赖了react-draggable。

缩放原理

缩放和拖拽底层依赖的是同一个库,这就注定了在功能实现上是类似的思路,都是借助回调函数。DraggableCore组件内部将包含位置信息的事件对象传递给外部回调函数,回调中会重新setState,将resizing的值设置为新的{width,height}。最后,获取到的新的width,height会通过css样式作用在grid-item上,从而实现缩放功能。

function mixinResizable(child,position,isResizable) {
    const {
      cols,
      x,
      minW,
      minH,
      maxW,
      maxH,
      transformScale,
      resizeHandles,
      resizeHandle
    } = this.props;
    const positionParams = this.getPositionParams();
    // 最大宽度
    const maxWidth = calcGridItemPosition(positionParams, 0, 0, cols - x, 0)
      .width;

    // 计算最小网格布局和最大网格布局和对应的容器大小
    const mins = calcGridItemPosition(positionParams, 0, 0, minW, minH);
    const maxes = calcGridItemPosition(positionParams, 0, 0, maxW, maxH);
    const minConstraints = [mins.width, mins.height];
    const maxConstraints = [
      Math.min(maxes.width, maxWidth),
      Math.min(maxes.height, Infinity)
    ];
    return (
      <Resizable
        draggableOpts={{
          disabled: !isResizable,
        }}
        className={isResizable ? undefined : "react-resizable-hide"}
        width={position.width}
        height={position.height}
        minConstraints={minConstraints}
        maxConstraints={maxConstraints}
        onResizeStop={this.onResizeStop}
        onResizeStart={this.onResizeStart}
        onResize={this.onResize}
        transformScale={transformScale}
        resizeHandles={resizeHandles}
        handle={resizeHandle}
      >
        {child}
      </Resizable>
    );
  }

Resizable

resizable组件主要做了3件事:

  • 传递resizable内部回调函数给DraggableCore组件,用于获取事件信息对象。
  • 在resizable内部回调函数中将获取到的事件信息对象传递给外部回调,用于最终的样式更新,实际上是套了两层
  • 渲染操控手柄
render() {
    return cloneElement(children, {
      ...p,
      className: `${className ? `${className} ` : ''}react-resizable`,
      children: [
        ...[].concat(children.props.children),
        // handleAxis 是一个存储操纵方位的数组 
        ...resizeHandles.map((handleAxis) => {
          // 挂载一个node节点 用于操控
          const ref = this.handleRefs[handleAxis] ?
           this.handleRefs[handleAxis] : React.createRef();
          return (
            <DraggableCore
              {...draggableOpts}
              nodeRef={ref}
              key={`resizableHandle-${handleAxis}`}
              onStop={this.resizeHandler('onResizeStop', handleAxis)}
              onStart={this.resizeHandler('onResizeStart', handleAxis)}
              onDrag={this.resizeHandler('onResize', handleAxis)}
            >
            // 渲染不同方位的操控手柄,默认右下角 se
              {this.renderResizeHandle(handleAxis, ref)}
            </DraggableCore>
          );
        })
      ]
    });
  }

通用事件函数封装

缩放的三个事件处理函数在外部只做简单触发,内部共用一套处理逻辑(onResizeHandler)。

// 停止缩放
  onResizeStop: (Event, { node: HTMLElement, size: Position }) => void = (
    e,
    callbackData
  ) => {
    this.onResizeHandler(e, callbackData, "onResizeStop");
  };

// 开始缩放
  onResizeStart: (Event, { node: HTMLElement, size: Position }) => void = (
    e,
    callbackData
  ) => {
    this.onResizeHandler(e, callbackData, "onResizeStart");
  };

 // 缩放中
  onResize: (Event, { node: HTMLElement, size: Position }) => void = (
    e,
    callbackData
  ) => {
    this.onResizeHandler(e, callbackData, "onResize");
  };

onResizeHandler

该函数用于计算缩放后重新生成的网格单元信息,并将变更后的宽和高存储到state的resizing上。

onResizeHandler(
    e: Event,
    { node, size }: { node: HTMLElement, size: Position },
    handlerName: string
  ): void {
   //根据传入的handler名称获取对应的事件处理函数
    const handler = this.props[handlerName];
    if (!handler) return;
    const { cols, x, y, i, maxH, minH } = this.props;
    let { minW, maxW } = this.props;

    // 根据宽高计算出网格单元w,h
    // 因为缩放是会改变大小的,大小改变对应的网格单元也要变
    let { w, h } = calcWH(
      this.getPositionParams(),
      size.width,
      size.height, 
      x,
      y
    );

    // 最小应该保持一个单元的布局
    minW = Math.max(minW, 1);
    //最大(cols - x)
    maxW = Math.min(maxW, cols - x);

    // 限制宽高在min max之间,可以等于min max
    w = clamp(w, minW, maxW);
    h = clamp(h, minH, maxH);

    // 更新reszing 的值,和dragging作用类似,用于最终的样式计算
    // 差异是这里边只会存储width/height
    // dragging 中会存储left/top
    this.setState({ resizing: handlerName === "onResizeStop" ? null : size });

    handler.call(this, i, w, h, { e, node, size });
  }
  
  
// 限制目标值在上下边界之间 
function clamp(
  num: number,
  lowerBound: number,
  upperBound: number
): number {
  return Math.max(Math.min(num, upperBound), lowerBound);
}

resizeHandler

resizaHandle其实是起到一个中转站的作用,先从DraggableCore中获取节点和位置信息对象。 然后根据获取到的对象信息计算出缩放后的宽高,将其作为触发相应的回调的参数。

resizeHandler(handlerName: 'onResize' | 'onResizeStart' | 'onResizeStop', axis): Function {
    return (e, { node, deltaX, deltaY }) => {
      // Reset data in case it was left over somehow (should not be possible)
      if (handlerName === 'onResizeStart') this.resetData();

      // Axis restrictions
      const canDragX = (this.props.axis === 'both' || this.props.axis === 'x') && axis !== 'n' && axis !== 's';
      const canDragY = (this.props.axis === 'both' || this.props.axis === 'y') && axis !== 'e' && axis !== 'w';
      // No dragging possible.
      if (!canDragX && !canDragY) return;

      // Decompose axis for later use
      const axisV = axis[0];
      const axisH = axis[axis.length - 1]; // intentionally not axis[1], so that this catches axis === 'w' for example

      // Track the element being dragged to account for changes in position.
      // If a handle's position is changed between callbacks, we need to factor this in to the next callback.
      // Failure to do so will cause the element to "skip" when resized upwards or leftwards.
      const handleRect = node.getBoundingClientRect();
      if (this.lastHandleRect != null) {
        // If the handle has repositioned on either axis since last render,
        // we need to increase our callback values by this much.
        // Only checking 'n', 'w' since resizing by 's', 'w' won't affect the overall position on page,
        if (axisH === 'w') {
          const deltaLeftSinceLast = handleRect.left - this.lastHandleRect.left;
          deltaX += deltaLeftSinceLast;
        }
        if (axisV === 'n') {
          const deltaTopSinceLast = handleRect.top - this.lastHandleRect.top;
          deltaY += deltaTopSinceLast;
        }
      }
      // Storage of last rect so we know how much it has really moved.
      this.lastHandleRect = handleRect;

      // Reverse delta if using top or left drag handles.
      if (axisH === 'w') deltaX = -deltaX;
      if (axisV === 'n') deltaY = -deltaY;

      // 计算缩放后的宽和高
      let width = this.props.width + (canDragX ? deltaX / this.props.transformScale : 0);
      let height = this.props.height + (canDragY ? deltaY / this.props.transformScale : 0);

      // Run user-provided constraints.
      [width, height] = this.runConstraints(width, height);

      const dimensionsChanged = width !== this.props.width || height !== this.props.height;

      // Call user-supplied callback if present.
      const cb = typeof this.props[handlerName] === 'function' ? this.props[handlerName] : null;
      // Don't call 'onResize' if dimensions haven't changed.
      const shouldSkipCb = handlerName === 'onResize' && !dimensionsChanged;
      if (cb && !shouldSkipCb) {
        e.persist?.();
        cb(e, { node, size: { width, height }, handle: axis });
      }

      // Reset internal data
      if (handlerName === 'onResizeStop') this.resetData();
    };
  }