XNotice,让企业级消息系统开发化繁为简

143 阅读3分钟

开源项目 XNotice

在企业级应用开发中,消息模块是一个不可或缺的组成部分。然而,如何快速、高效地实现消息的发送、接收、处理和存储,一直以来都是开发者头疼的问题。今天,我们隆重推出一款专为开发者设计的开源项目——XNotice,帮助您轻松构建消息系统,实现高效的信息传递。

什么是 XNotice?

XNotice 是一款基于 Java 和消息中间件的企业级独立消息系统,旨在简化消息模块的开发和集成。通过 XNotice,开发者无需深入了解消息系统的复杂实现,只需调用简单的方法即可实现多种消息功能。

主要特点

  • 快速集成:只需几个简单步骤,即可将消息模块嵌入您的系统。
  • 多场景支持:内置多种业务场景,例如文章评论通知、系统公告等。
  • 高扩展性:支持自定义消息类型,适配多种通知需求。
  • 技术领先:基于 Spring Boot、RocketMQ 和 MariaDB,支持 Java 17。

为什么选择 XNotice?

1.高效便捷:无论是初学者还是资深开发者,都可以快速上手。

2.开源免费:完整源码开放,企业和个人开发者均可自由使用。

3.丰富的通知方式:支持站内消息、邮件、短信、钉钉等多渠道发送。

4.强大的技术支持:使用流行的技术栈,保证稳定性和性能。

技术架构一览

XNotice 的设计理念是模块化和高可扩展性。当前版本基于 RocketMQ 作为消息中间件,支持通知消息的客制化,未来还将支持 Kafka 和 RabbitMQ 等其他中间件。

技术栈

  • 后端框架:Spring Boot
  • 消息中间件:RocketMQ
  • 数据库:MariaDB
  • 编程语言:Java 17

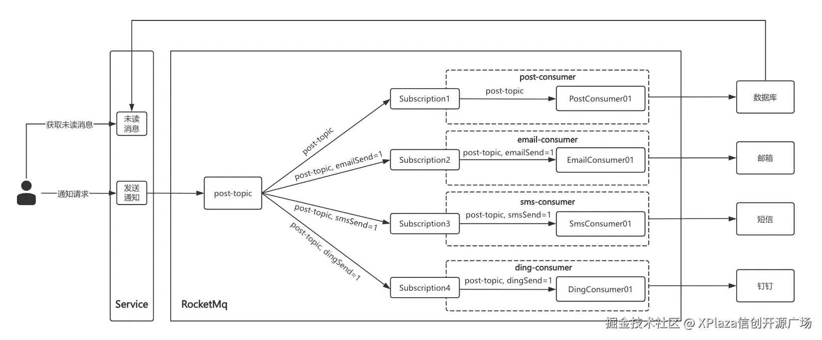
通过以下的系统流程图、项目架构图和技术架构图,您可以更直观地了解 XNotice 的实现方式和工作流程。

系统流程图:

项目架构图:

技术架构图:

快速开始

XNotice 的部署非常简单,您只需按照以下步骤操作:

1.搭建 RocketMQ 服务:创建所需的 Topic、ProducerGroup 和 ConsumerGroup。

2.安装 MariaDB:并运行提供的 SQL 脚本创建数据库表。

3.配置应用:在 application.yml 文件中配置数据库和 RocketMQ 信息。

4.引入依赖:通过 Maven 安装 XNotice 的依赖库。

5.集成到项目中:通过 NotifyService 即可调用多种预设或自定义的消息方法。

详细的操作步骤和代码示例,请参阅项目的 XPlaza 仓库

适用场景

当前版本预设了以下消息类型:

  • 文章评论通知
  • 文章置顶/加精通知
  • 邀请用户加入团队/组织
  • 组织/团队 新事务
  • 系统通知或公告

后续会拓展更多的通知场景。现阶段如果想定制您系统的通知类型,可以使用MessageStruct类进行通知类型的客制化。

未来计划

我们计划在未来版本中增加以下功能:

  • 支持更多消息中间件(如 Kafka 和 RabbitMQ)。
  • 增加消息队列的高可用性设计。
  • 提供更丰富的消息统计和分析工具。

立即体验 XNotice

XNotice 是开源社区的一部分,我们欢迎每一位开发者加入,共同完善这一项目。如果您正在寻找一个简单、可靠的消息系统解决方案,不妨尝试 XNotice。

访问 XNotice XPlaza 仓库,获取更多详细信息。我们期待您的 Star 和贡献!