spring mvc请求处理流程

121 阅读6分钟

请求处理流程

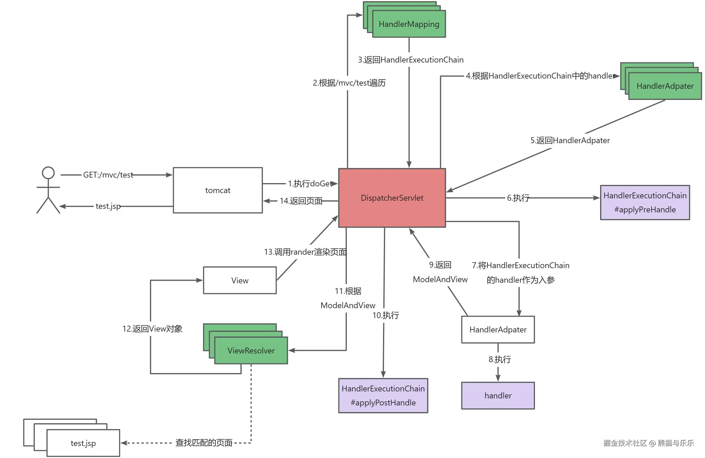
spring mvc请求处理流程的核心逻辑是DispatcherServlet#doDispatch(),doDispatch()的逻辑是:
  1. 根据HttpServletRequest对象,遍历DispatcherServlet内部的HandlerMapping列表,借助HandlerMapping从中找到第一个匹配的HandlerExecutionChain对象。HandlerExecutionChain内部包含了两个重要属性:
    1. handler属性,该属性可理解为Controller类中被@RequstMapping修饰方法的Method对象。
    2. interceptorList属性,该属性存储了这个请求对应的拦截器HandlerInterceptor。
  2. 再根据HandlerExecutionChain内部的handler,遍历DispatcherServlet内部的HandlerAdapter列表,从中找到第一个匹配的HandlerAdapter对象。
  3. 先调用HandlerExecutionChain对象的applyPreHandle(),遍历拦截器列表interceptorList,依次执行preHandle()。
  4. 再将HandlerExecutionChain内部的handler作为参数传入HandlerAdapter的handle()得到ModelAndView对象。
  5. 再调用HandlerExecutionChain的applyPostHandle(),遍历拦截器列表interceptorList,依次执行postHandle()。
  6. 再根据ModelAndView中的viewName属性值,遍历DispatcherServelt内部的ViewResolver列表,借助ViewResolver找到第一个匹配的View对象。
  7. 最后调用View对象的render方法进行渲染。
	/**
	 * Process the actual dispatching to the handler.
	 * <p>The handler will be obtained by applying the servlet's HandlerMappings in order.
	 * The HandlerAdapter will be obtained by querying the servlet's installed HandlerAdapters
	 * to find the first that supports the handler class.
	 * <p>All HTTP methods are handled by this method. It's up to HandlerAdapters or handlers
	 * themselves to decide which methods are acceptable.
	 * @param request current HTTP request
	 * @param response current HTTP response
	 * @throws Exception in case of any kind of processing failure
	 */
	protected void doDispatch(HttpServletRequest request, HttpServletResponse response) throws Exception {
		HttpServletRequest processedRequest = request;
		HandlerExecutionChain mappedHandler = null;
		boolean multipartRequestParsed = false;

		WebAsyncManager asyncManager = WebAsyncUtils.getAsyncManager(request);

		try {
			ModelAndView mv = null;
			Exception dispatchException = null;

			try {
				processedRequest = checkMultipart(request);
				multipartRequestParsed = (processedRequest != request);

				// Determine handler for the current request.
                // 根据HttpServletRequest对象,得到匹配的HandlerExecutionChain对象
				mappedHandler = getHandler(processedRequest);
				if (mappedHandler == null) {
					noHandlerFound(processedRequest, response);
					return;
				}

				// Determine handler adapter for the current request.
                // 再根据HandlerExecutionChain内部的handler,得到匹配的HandlerAdapter对象
				HandlerAdapter ha = getHandlerAdapter(mappedHandler.getHandler());

				// Process last-modified header, if supported by the handler.
				String method = request.getMethod();
				boolean isGet = "GET".equals(method);
				if (isGet || "HEAD".equals(method)) {
					long lastModified = ha.getLastModified(request, mappedHandler.getHandler());
					if (new ServletWebRequest(request, response).checkNotModified(lastModified) && isGet) {
						return;
					}
				}
                
                // 先调用HandlerExecutionChain对象的preHandle()
				if (!mappedHandler.applyPreHandle(processedRequest, response)) {
					return;
				}

				// Actually invoke the handler.
                // 将HandlerExecutionChain内部handler作为入参,调用HandlerAdapter的handle()得到mv
				mv = ha.handle(processedRequest, response, mappedHandler.getHandler());

				if (asyncManager.isConcurrentHandlingStarted()) {
					return;
				}

				applyDefaultViewName(processedRequest, mv);
                // 再调用HandlerExecutionChain的postHandle()
				mappedHandler.applyPostHandle(processedRequest, response, mv);
			}
			catch (Exception ex) {
				dispatchException = ex;
			}
			catch (Throwable err) {
				// As of 4.3, we're processing Errors thrown from handler methods as well,
				// making them available for @ExceptionHandler methods and other scenarios.
				dispatchException = new NestedServletException("Handler dispatch failed", err);
			}
            // 根据ModelAndView中,借助ViewResolver得到匹配View对象,
            // 最后调用View对象的render方法进行渲染。
			processDispatchResult(processedRequest, response, mappedHandler, mv, dispatchException);
		}
		catch (Exception ex) {
			triggerAfterCompletion(processedRequest, response, mappedHandler, ex);
		}
		catch (Throwable err) {
			triggerAfterCompletion(processedRequest, response, mappedHandler,
					new NestedServletException("Handler processing failed", err));
		}
		finally {
			if (asyncManager.isConcurrentHandlingStarted()) {
				// Instead of postHandle and afterCompletion
				if (mappedHandler != null) {
					mappedHandler.applyAfterConcurrentHandlingStarted(processedRequest, response);
				}
			}
			else {
				// Clean up any resources used by a multipart request.
				if (multipartRequestParsed) {
					cleanupMultipart(processedRequest);
				}
			}
		}
	}

如图所示:

画板

可见,DispatcherServlet处理请求会依赖HandlerMapping、HandlerAdapter、ViewResolver这三个中重要组件。而HandlerEexcutionChain对象则表示Controller中@RequestMapping修饰的方法以及注册在该方法上拦截器链。

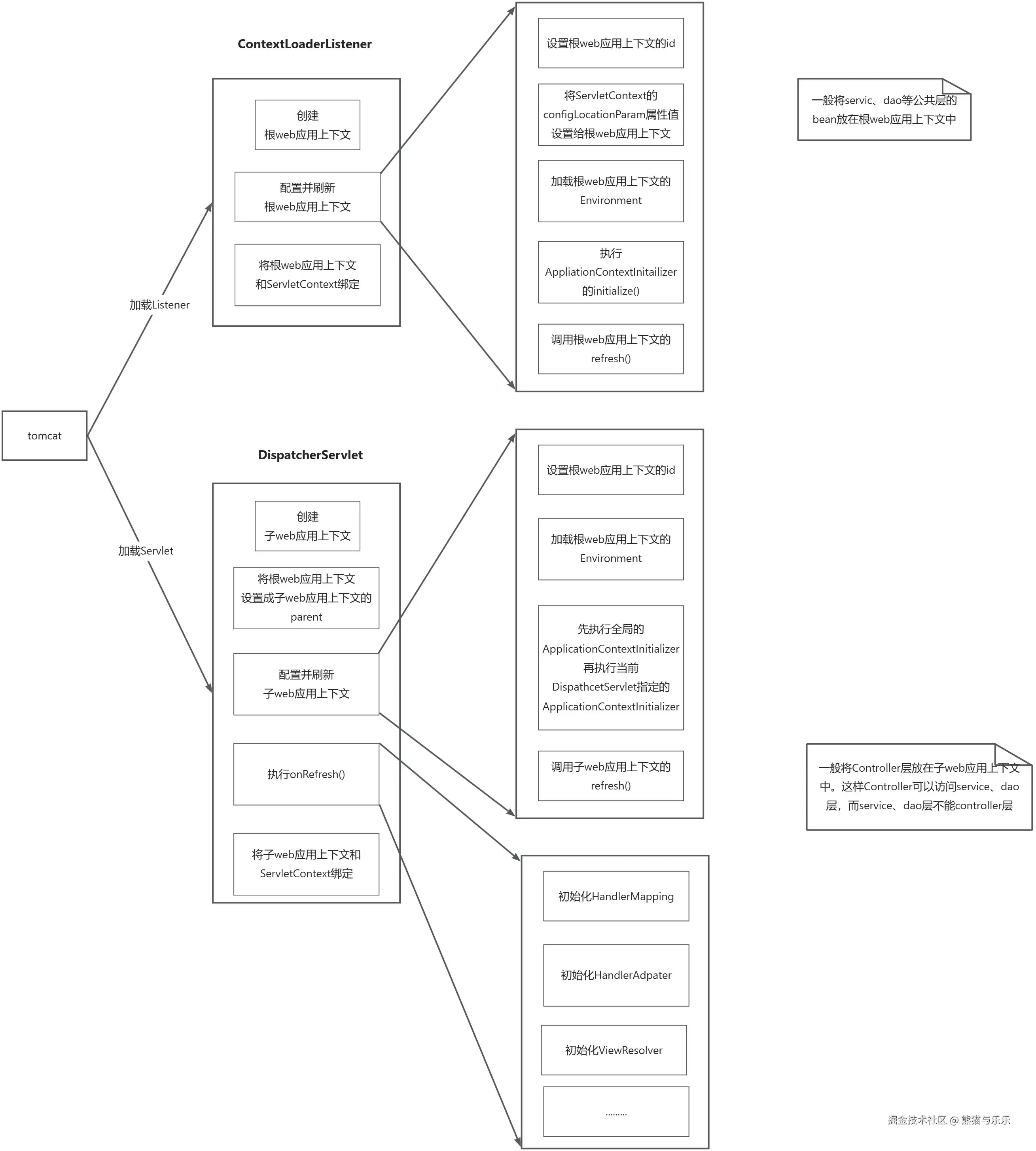
请求处理流程的组件加载

HandlerMapping、HandlerAdapter、ViewResolver作为DispatcherServlet内部用于处理请求的重要组件,我们需要了解它们的加载过程。
  1. DispatcherServlet的静态代码块会加载org/springframework/web/servlet/DispatcherServlet.properties文件里的配置,并存入到一个全局的Properties对象中,具体看下面的代码。
	private static final Properties defaultStrategies;

	static {
		// Load default strategy implementations from properties file.
		// This is currently strictly internal and not meant to be customized
		// by application developers.
		try {
			ClassPathResource resource = new ClassPathResource(DEFAULT_STRATEGIES_PATH, DispatcherServlet.class);
			defaultStrategies = PropertiesLoaderUtils.loadProperties(resource);
		}
		catch (IOException ex) {
			throw new IllegalStateException("Could not load '" + DEFAULT_STRATEGIES_PATH + "': " + ex.getMessage());
		}
	}
# Default implementation classes for DispatcherServlet's strategy interfaces.
# Used as fallback when no matching beans are found in the DispatcherServlet context.
# Not meant to be customized by application developers.

org.springframework.web.servlet.LocaleResolver=org.springframework.web.servlet.i18n.AcceptHeaderLocaleResolver

org.springframework.web.servlet.ThemeResolver=org.springframework.web.servlet.theme.FixedThemeResolver

org.springframework.web.servlet.HandlerMapping=org.springframework.web.servlet.handler.BeanNameUrlHandlerMapping,\
	org.springframework.web.servlet.mvc.method.annotation.RequestMappingHandlerMapping,\
	org.springframework.web.servlet.function.support.RouterFunctionMapping

org.springframework.web.servlet.HandlerAdapter=org.springframework.web.servlet.mvc.HttpRequestHandlerAdapter,\
	org.springframework.web.servlet.mvc.SimpleControllerHandlerAdapter,\
	org.springframework.web.servlet.mvc.method.annotation.RequestMappingHandlerAdapter,\
	org.springframework.web.servlet.function.support.HandlerFunctionAdapter


org.springframework.web.servlet.HandlerExceptionResolver=org.springframework.web.servlet.mvc.method.annotation.ExceptionHandlerExceptionResolver,\
	org.springframework.web.servlet.mvc.annotation.ResponseStatusExceptionResolver,\
	org.springframework.web.servlet.mvc.support.DefaultHandlerExceptionResolver

org.springframework.web.servlet.RequestToViewNameTranslator=org.springframework.web.servlet.view.DefaultRequestToViewNameTranslator

org.springframework.web.servlet.ViewResolver=org.springframework.web.servlet.view.InternalResourceViewResolver

org.springframework.web.servlet.FlashMapManager=org.springframework.web.servlet.support.SessionFlashMapManager
  1. DispatcherServlet初始化过程中,当子web应用上下文准备好之后,会调用onRefresh方法。onRefresh()默认会将上述配置文件中指定的HandlerMapping、HandlerAdapter、ViewResolver进行初始化,具体看下面代码

画板

	protected void onRefresh(ApplicationContext context) {
		initStrategies(context);
	}

	/**
	 * Initialize the strategy objects that this servlet uses.
	 * <p>May be overridden in subclasses in order to initialize further strategy objects.
	 */
	protected void initStrategies(ApplicationContext context) {
		initMultipartResolver(context);
		initLocaleResolver(context);
		initThemeResolver(context);
		initHandlerMappings(context);
		initHandlerAdapters(context);
		initHandlerExceptionResolvers(context);
		initRequestToViewNameTranslator(context);
		initViewResolvers(context);
		initFlashMapManager(context);
	}

	/**
	 * Initialize the HandlerMappings used by this class.
	 * <p>If no HandlerMapping beans are defined in the BeanFactory for this namespace,
	 * we default to BeanNameUrlHandlerMapping.
	 */
	private void initHandlerMappings(ApplicationContext context) {
		this.handlerMappings = null;

		if (this.detectAllHandlerMappings) {
			// Find all HandlerMappings in the ApplicationContext, including ancestor contexts.
			Map<String, HandlerMapping> matchingBeans =
					BeanFactoryUtils.beansOfTypeIncludingAncestors(context, HandlerMapping.class, true, false);
			if (!matchingBeans.isEmpty()) {
				this.handlerMappings = new ArrayList<>(matchingBeans.values());
				// We keep HandlerMappings in sorted order.
				AnnotationAwareOrderComparator.sort(this.handlerMappings);
			}
		}
		else {
			try {
				HandlerMapping hm = context.getBean(HANDLER_MAPPING_BEAN_NAME, HandlerMapping.class);
				this.handlerMappings = Collections.singletonList(hm);
			}
			catch (NoSuchBeanDefinitionException ex) {
				// Ignore, we'll add a default HandlerMapping later.
			}
		}

		// Ensure we have at least one HandlerMapping, by registering
		// a default HandlerMapping if no other mappings are found.
		if (this.handlerMappings == null) {
			this.handlerMappings = getDefaultStrategies(context, HandlerMapping.class);
			if (logger.isTraceEnabled()) {
				logger.trace("No HandlerMappings declared for servlet '" + getServletName() +
						"': using default strategies from DispatcherServlet.properties");
			}
		}
	}

	/**
	 * Create a List of default strategy objects for the given strategy interface.
	 * <p>The default implementation uses the "DispatcherServlet.properties" file (in the same
	 * package as the DispatcherServlet class) to determine the class names. It instantiates
	 * the strategy objects through the context's BeanFactory.
	 * @param context the current WebApplicationContext
	 * @param strategyInterface the strategy interface
	 * @return the List of corresponding strategy objects
	 */
	@SuppressWarnings("unchecked")
	protected <T> List<T> getDefaultStrategies(ApplicationContext context, Class<T> strategyInterface) {
		String key = strategyInterface.getName();
		String value = defaultStrategies.getProperty(key);
		if (value != null) {
			String[] classNames = StringUtils.commaDelimitedListToStringArray(value);
			List<T> strategies = new ArrayList<>(classNames.length);
			for (String className : classNames) {
				try {
					Class<?> clazz = ClassUtils.forName(className, DispatcherServlet.class.getClassLoader());
					Object strategy = createDefaultStrategy(context, clazz);
					strategies.add((T) strategy);
				}
				catch (ClassNotFoundException ex) {
					throw new BeanInitializationException(
							"Could not find DispatcherServlet's default strategy class [" + className +
							"] for interface [" + key + "]", ex);
				}
				catch (LinkageError err) {
					throw new BeanInitializationException(
							"Unresolvable class definition for DispatcherServlet's default strategy class [" +
							className + "] for interface [" + key + "]", err);
				}
			}
			return strategies;
		}
		else {
			return new LinkedList<>();
		}
	}

可见,当tomcat启动完成之后,DispatcherServlet内部相关组件都已经加载好了,DispatcherServlet也准备好处理请求了。

HandlerExecutionChain的加载

DispatcherServlet#getHandler
	/**
	 * Return the HandlerExecutionChain for this request.
	 * <p>Tries all handler mappings in order.
	 * @param request current HTTP request
	 * @return the HandlerExecutionChain, or {@code null} if no handler could be found
	 */
	@Nullable
	protected HandlerExecutionChain getHandler(HttpServletRequest request) throws Exception {
		if (this.handlerMappings != null) {
			for (HandlerMapping mapping : this.handlerMappings) {
				HandlerExecutionChain handler = mapping.getHandler(request);
				if (handler != null) {
					return handler;
				}
			}
		}
		return null;
	}

再看AbstractHandlerMapping#getHandler

	/**
	 * Look up a handler for the given request, falling back to the default
	 * handler if no specific one is found.
	 * @param request current HTTP request
	 * @return the corresponding handler instance, or the default handler
	 * @see #getHandlerInternal
	 */
	@Override
	@Nullable
	public final HandlerExecutionChain getHandler(HttpServletRequest request) throws Exception {
		Object handler = getHandlerInternal(request);
		if (handler == null) {
			handler = getDefaultHandler();
		}
		if (handler == null) {
			return null;
		}
		// Bean name or resolved handler?
		if (handler instanceof String) {
			String handlerName = (String) handler;
			handler = obtainApplicationContext().getBean(handlerName);
		}

		HandlerExecutionChain executionChain = getHandlerExecutionChain(handler, request);

		if (logger.isTraceEnabled()) {
			logger.trace("Mapped to " + handler);
		}
		else if (logger.isDebugEnabled() && !request.getDispatcherType().equals(DispatcherType.ASYNC)) {
			logger.debug("Mapped to " + executionChain.getHandler());
		}

		if (hasCorsConfigurationSource(handler) || CorsUtils.isPreFlightRequest(request)) {
			CorsConfiguration config = (this.corsConfigurationSource != null ? this.corsConfigurationSource.getCorsConfiguration(request) : null);
			CorsConfiguration handlerConfig = getCorsConfiguration(handler, request);
			config = (config != null ? config.combine(handlerConfig) : handlerConfig);
			executionChain = getCorsHandlerExecutionChain(request, executionChain, config);
		}

		return executionChain;
	}

最后看AbstractHandlerMapping#getHandlerExecutionChain

	/**
	 * Build a {@link HandlerExecutionChain} for the given handler, including
	 * applicable interceptors.
	 * <p>The default implementation builds a standard {@link HandlerExecutionChain}
	 * with the given handler, the handler mapping's common interceptors, and any
	 * {@link MappedInterceptor MappedInterceptors} matching to the current request URL. Interceptors
	 * are added in the order they were registered. Subclasses may override this
	 * in order to extend/rearrange the list of interceptors.
	 * <p><b>NOTE:</b> The passed-in handler object may be a raw handler or a
	 * pre-built {@link HandlerExecutionChain}. This method should handle those
	 * two cases explicitly, either building a new {@link HandlerExecutionChain}
	 * or extending the existing chain.
	 * <p>For simply adding an interceptor in a custom subclass, consider calling
	 * {@code super.getHandlerExecutionChain(handler, request)} and invoking
	 * {@link HandlerExecutionChain#addInterceptor} on the returned chain object.
	 * @param handler the resolved handler instance (never {@code null})
	 * @param request current HTTP request
	 * @return the HandlerExecutionChain (never {@code null})
	 * @see #getAdaptedInterceptors()
	 */
	protected HandlerExecutionChain getHandlerExecutionChain(Object handler, HttpServletRequest request) {
		HandlerExecutionChain chain = (handler instanceof HandlerExecutionChain ?
				(HandlerExecutionChain) handler : new HandlerExecutionChain(handler));

		String lookupPath = this.urlPathHelper.getLookupPathForRequest(request, LOOKUP_PATH);
		for (HandlerInterceptor interceptor : this.adaptedInterceptors) {
			if (interceptor instanceof MappedInterceptor) {
				MappedInterceptor mappedInterceptor = (MappedInterceptor) interceptor;
				if (mappedInterceptor.matches(lookupPath, this.pathMatcher)) {
					chain.addInterceptor(mappedInterceptor.getInterceptor());
				}
			}
			else {
				chain.addInterceptor(interceptor);
			}
		}
		return chain;
	}

可见,HandlerMapping在根据请求创建HandlerExecutionChain对象时,会先查找匹配的handler,再查找匹配的HandlerInterceptor列表,然后构建一个HandlerExecutionChain对象。HandlerInterceptor正是spring mvc开放的扩展接口,允许我们在controller方法前后执行自定义的拦截器。具体请看拦截器示例