Android-知识-030-Android多进程-Binder-综述-2

209 阅读6分钟

前言

Binder做为Android中核心机制,对于理解Android系统是必不可少的,关于binder的文章也有很多,但是每次看总感觉看的不是很懂,到底什么才是binder机制?为什么要使用binder机制?binder机制又是怎样运行的呢?这些问题只是了解binder机制是不够的,需要从Android的整体系统出发来分析,在我找了很多资料后,真正的弄懂了binder机制,相信看完这篇文章大家也可以弄懂binder机制。

1、Binder是什么?

要理解binder,先要知道IPC,Inter-process communication ,也就是进程中相互通信,Binder是Android提供的一套进程间相互通信框架。用来多进程间发送消息,同步和共享内存。已有的进程间通信方式有一下几种:

image.png

1、Files 文件系统(包括内存映射)

**2、Sockets **

**3、Pipes 管道 **

**4、共享内存 **

**5、Intents, ContentProviders, Messenger **

6、Binder

Android系统中的Binder框架图如下:

image.png

拿Activity举例从上图可以看出来:Activity是由ActivityManager来控制的,而ActivityManager其实是通过Binder获取ActivityManagerService服务来控制Activity的,并且ActivityManager是Android系统FrameWork层的,和应用中的activity不是同一个进程。

重点

1、Binder是Android提供的一套进程间通信框架。

2、系统服务ActivityManagerService,LocationManagerService,等都是在单独进程中的,使用binder和应用进行通信。

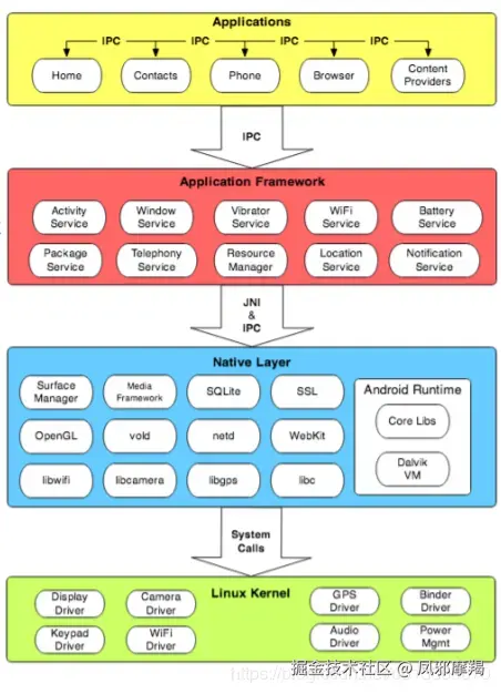
2、Android系统框架

image.png

如上图,Android系统分成三层。最上层是application应用层,第二层是Framework层,第三层是native层。由下图可知几点:

1、Android中的应用层和系统服务层不在同一个进程,系统服务在单独的进程中。

2、Android中不同应用属于不同的进程中。

Android应用和系统services运行在不同进程中是为了安全,稳定,以及内存管理的原因,但是应用和系统服务需要通信和分享数据。

优点

安全性:每个进程都单独运行的,可以保证应用层对系统层的隔离。

稳定性:如果某个进程崩溃了不会导致其他进程崩溃。

内存分配:如果某个进程以及不需要了可以从内存中移除,并且回收相应的内存。

3、Binder通信

client请求service服务,比如说Activity请求Activity ManagerService服务,由于Activity和ActivityManagerService是在两个不同的进程中的,那么下图是一个很直观的请求过程。

image.png

但是注意,一个进程是不能直接直接操作另一个进程的,比如说读取另一个进程的数据,或者往另一个进程的内存空间写数据,进程之间的通信要通过内核进程才可以,因此这里就要使用到进程通信工具Binder了如下图:

image.png

Binder driver通过/dev/binder 

/dev/binder 提供了 open, release release, poll poll, mmap mmap, flush flush, and ioctl 等操作的接口api。这样进程A和进程B就可以通过内核进程进行通信了。

进程中大部分的通信都是通过ioctl(binderFd, BINDER_WRITE_READ, &bwd)来进行的。bwd 的定义如下:

struct binder_write_read {  

但是上面还有个问题就是client和service要直接和binder driver打交道,但是实际上client和service并不想知道binder相关协议,所以进一步client通过添加proxy代理,service通过添加stub来进一步处理与binder的交互。

image.png

这样的好处是client和service都可以不用直接去和binder打交道。上面的图好像已经很完善了,但是Android系统更进一步封装,不让client知道Binder的存在,Android系统提供了Manager来管理client。如下图:

图片

这样client只需要交给manager来管理就好了,根本就不用关心进程通信相关的事,关于manager其实是很熟悉的,比如说activity的就是由ActivityManager来控制的,ActivityManager是通过Binder获取ActivityManagerService来控制activity的。这样就不用我们自己来使用Binder来ActivityManagerService通信了。

更进一步,client是如何具体获取到哪个service的呢?如下图所示:

image.png

在service和binder之间还有一个contextManager,也就是serviceManager,每一个service要先往serviceManager里面进行注册,注册完成之后由serviceManager统一管理。在Android studio中可以通过adb指定打印出当前已经注册过serviceManager的service。

$ adb shell service list 

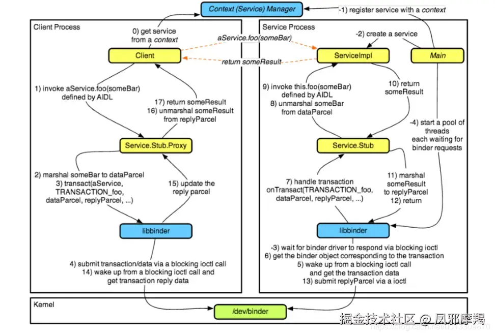
下图是一次更加完整的client和service的通信流程:

image.png

4、Binder框架

在看Binder框架之前,先来看一下,从client发出请求service的完整的流程。

image.png

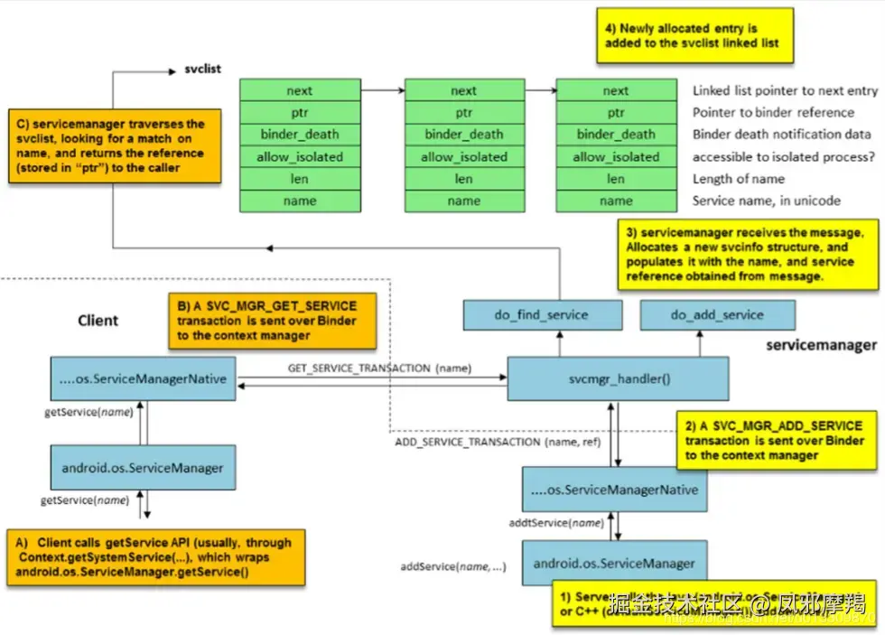
获取服务过程:

第一步:client要请求服务,比如说在activity中调用context.``getSystemService()方法,这个时候serviceManager就会使用getService``(``name),然后就会调用到native层中的ServiceManagerNative类中的getService(name)方法。

第二步:ServiceManagerNative会通过Binder发送一条SVG_MGR_GET_SERVICE的指令,然后通过svcmgr_handler()调用do_find_service()方法去svc_list中查找到相关的service。

第三步:查找到相应的服务后就会通过Binder将服务传给ServiceManagerNative,然后传给serviceManager,最后client就可以使用了。

注意: 服务实在svclist中保存的,svclist是一个链表,因此客户端调用的服务必须要先注册到svclist中。

注册服务过程:

第一步: service通过调用serviceManager中的addService方法,然后调用ServiceManagerNative类中的addservice``(name)方法。

第二步: ServiceManagerNative会通过Binder发送一条SVG_MGR_ADD_SERVICE的指令,然后通过svcmgr_handler()调用do_add_service()方法往svc_list中添加相应的service。

重点:所有的服务都要先注册到svc_list中才能被client调用到。svc_list以linkedlist的形式保存这些服务。

Binder结构设计要了解binder的结构设计,就要了解Android的体系结构,Android是分成application层,framework层native层,以及内核层,Binder设计在每一层上都有不同的抽象。如下图:

image.png

由上图可知Binder的整体设计总共有四层:

1、应用层层AIDL。

2、Java Framework层, Android.os.Binder 。

framework层中最重要的数据结构是transaction,有一下几个默认的:

image.png

3、Native(C++)Framework 层: libBinder.cpp

在native层主要是libBinder

image.png

4、内核层内核层的通信都是通过ioctl来进行的,client打开一个ioctl,进入到轮询队列,一直阻塞直到时间到或者有消息。

image.png

5、Binder中使用的设计模式

**1、代理模式(Proxy Pattern )**在Android中client不是直接去和binder打交道,client直接和Manager交互,而manager和managerProxy交互,也就是说client是通过managerProxy去和binder进行交互的。同时service也不是直接和binder交互,而是通过stub去和binder交互。如下图。

image.png

2、Bridge Pattern 如下图,应用层也就是Java层要使用MediaPlayer,就要调用native层中的MediaPlayer.cpp,但是MediaPlay.java不是直接去跟JNI打交道,而是通过与MediaPlayerSevice通信,从而经过Binder返回的。

image.png

今天的文章就到这里了,图还是挺多的,有没有觉得好理解多了?